Нейросеть

Формирование читательской грамотности у младших школьников: теоретические основы и практические аспекты

Нейросеть для проекта Гарантия уникальности Строго по ГОСТу Высочайшее качество Поддержка 24/7

Данный исследовательский проект посвящен изучению процесса формирования читательской грамотности у детей младшего школьного возраста. В рамках исследования будет рассмотрен широкий спектр вопросов, начиная от теоретических основ читательской грамотности, её компонентов и значимости в современном образовательном процессе, заканчивая анализом существующих методик и подходов к обучению чтению. Особое внимание будет уделено выявлению наиболее эффективных стратегий развития навыков понимания текста, критического анализа прочитанного, а также умения применять полученные знания на практике. В проекте будет изучено влияние различных факторов, таких как возрастные особенности, социокультурная среда и индивидуальные различия, на формирование читательской грамотности. Будут проанализированы учебные материалы, используемые в начальной школе, с целью выявления их соответствия современным требованиям и тенденциям в области образования. Результаты исследования позволят разработать практические рекомендации для учителей и родителей, направленные на повышение эффективности обучения чтению и формирование устойчивого интереса к чтению у младших школьников. Представляемая работа направлена на всестороннее освещение проблемы и разработку решений, способствующих улучшению образовательного процесса.

Идея:

Изучить особенности формирования читательской грамотности у детей младшего школьного возраста. Разработать практические рекомендации для повышения эффективности обучения чтению.

Продукт:

Практическое руководство для учителей и родителей по развитию читательской грамотности у младших школьников. Методические материалы, содержащие упражнения и задания для развития навыков чтения и понимания текста.

Проблема:

Существует недостаточный уровень читательской грамотности у детей младшего школьного возраста. Необходимы эффективные методы обучения, учитывающие возрастные особенности и индивидуальные различия.

Актуальность:

Проблема формирования читательской грамотности является актуальной в современном образовательном пространстве. Умение читать и понимать текст является основой успешного обучения и развития личности.

Цель:

Определить эффективные методы и приемы формирования читательской грамотности у детей младшего школьного возраста. Разработать методические рекомендации для учителей и родителей.

Целевая аудитория:

Учителя начальных классов, родители младших школьников, методисты и специалисты в области образования. Студенты педагогических специальностей также могут извлечь пользу из данного исследования.

Задачи:

  • Проанализировать психолого-педагогическую литературу по проблеме формирования читательской грамотности.
  • Изучить современные методики и подходы к обучению чтению младших школьников.
  • Провести диагностику уровня читательской грамотности у детей младшего школьного возраста.
  • Разработать и апробировать методические рекомендации для учителей и родителей.
  • Оценить эффективность предложенных рекомендаций.

Ресурсы:

Для реализации проекта потребуются доступ к библиотечным фондам, учебным материалам, компьютерная техника для обработки данных, а также ресурсы для проведения тестирований и анкетирования.

Роли в проекте:

Осуществляет общее руководство проектом, формулирует цели и задачи исследования, координирует работу участников, контролирует соблюдение сроков и качества выполнения работы. Несет ответственность за подготовку отчетов, публикацию результатов исследования и презентацию проекта. Также руководитель обеспечивает взаимодействие с экспертами и консультантами, участвует в разработке методических рекомендаций и анализе полученных данных. Он же отвечает за организацию мероприятий по распространению результатов исследования среди целевой аудитории. Важно отметить его умение эффективно управлять командой и мотивировать участников на достижение поставленных целей.

Предоставляет экспертную поддержку и консультации по вопросам методологии исследования, теоретическим основам и анализу данных. Оказывает помощь в разработке исследовательского инструментария, интерпретации результатов и подготовке публикаций. Обеспечивает соответствие исследования научным стандартам и этическим нормам. Консультант также может участвовать в обсуждении промежуточных итогов и предлагать корректировки в ходе исследования. Его задачей является обеспечение высокого научного уровня проекта и предоставление рекомендаций по улучшению его качества и значимости.

Проводит сбор и анализ данных в соответствии с разработанной методологией. Участвует в разработке исследовательского инструментария, проводит тестирование, анкетирование и другие методы сбора информации. Осуществляет обработку данных, используя статистические методы, и интерпретирует полученные результаты. Подготавливает отчеты и презентации по результатам исследования, участвует в обсуждении и обобщении полученных данных. Исследователь также активно участвует в разработке практических рекомендаций и методических материалов на основе проведенного исследования.

Занимается разработкой и адаптацией методических материалов, учебных пособий и рекомендаций для учителей и родителей. Анализирует существующие образовательные программы и учебники на предмет их соответствия современным требованиям. Участвует в апробации разработанных материалов, проводит анализ их эффективности и вносит необходимые корректировки. Методист также занимается организацией обучающих мероприятий, семинаров и мастер-классов для целевой аудитории. Он способствует распространению результатов исследования и внедрению разработанных методик в практику начального образования.

Наименование образовательного учреждения

Проект

на тему

Формирование читательской грамотности у младших школьников: теоретические основы и практические аспекты

Выполнил: ФИО

Руководитель: ФИО

Содержание

  • Введение 1
  • Теоретические основы формирования читательской грамотности 2
  • Современные подходы и методики обучения чтению 3
  • Диагностика уровня читательской грамотности младших школьников 4
  • Разработка и апробация методических рекомендаций 5
  • Анализ результатов экспериментального обучения 6
  • Методические рекомендации для учителей 7
  • Рекомендации для родителей 8
  • Заключение 9
  • Список литературы 10

Введение

Содержимое раздела

Введение в проблематику исследования, обоснование актуальности и значимости темы. Определение объекта, предмета, цели и задач исследования. Формулировка гипотезы исследования. Обзор основных подходов к изучению читательской грамотности. Описание структуры работы и методов исследования. Определение основных понятий, используемых в работе. Обоснование выбора темы исследования, её теоретической и практической значимости, а также личного вклада исследователя. Краткое описание этапов исследования и ожидаемых результатов. Определение целевой аудитории и её потребностей. Представление структуры работы и последовательности изложения материала.

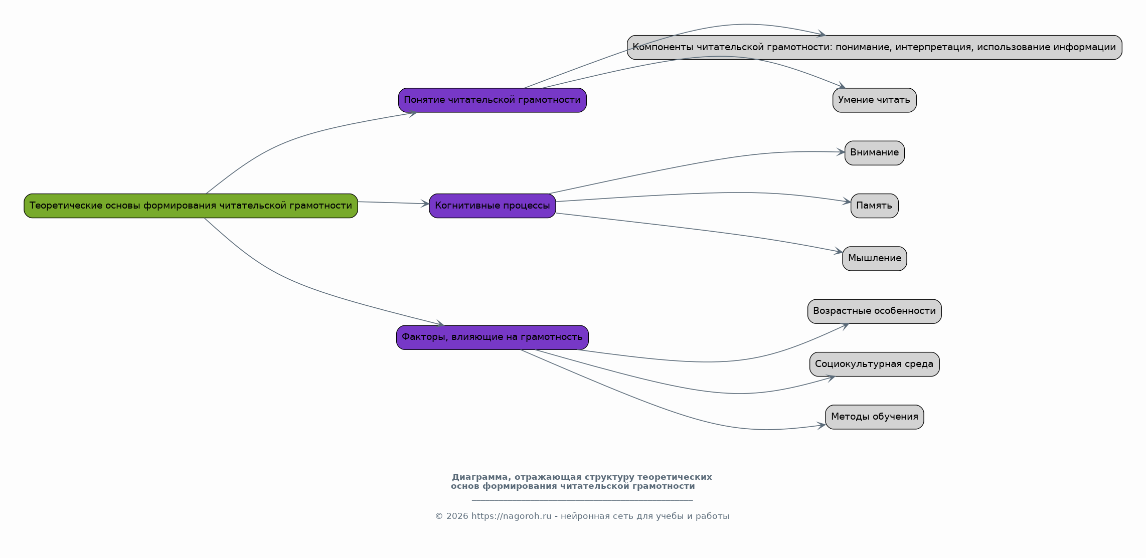
Теоретические основы формирования читательской грамотности

Содержимое раздела

Анализ основных теоретических подходов к формированию читательской грамотности. Рассмотрение понятия читательской грамотности и его компонентов: умение читать, понимать, интерпретировать и использовать информацию. Изучение роли чтения в развитии личности и в образовательном процессе. Обзор психолого-педагогических аспектов формирования навыков чтения у детей младшего школьного возраста, включая когнитивные процессы, такие как внимание, память и мышление. Анализ влияния различных факторов на формирование читательской грамотности, таких как возрастные особенности, социокультурная среда, индивидуальные различия и методы обучения.

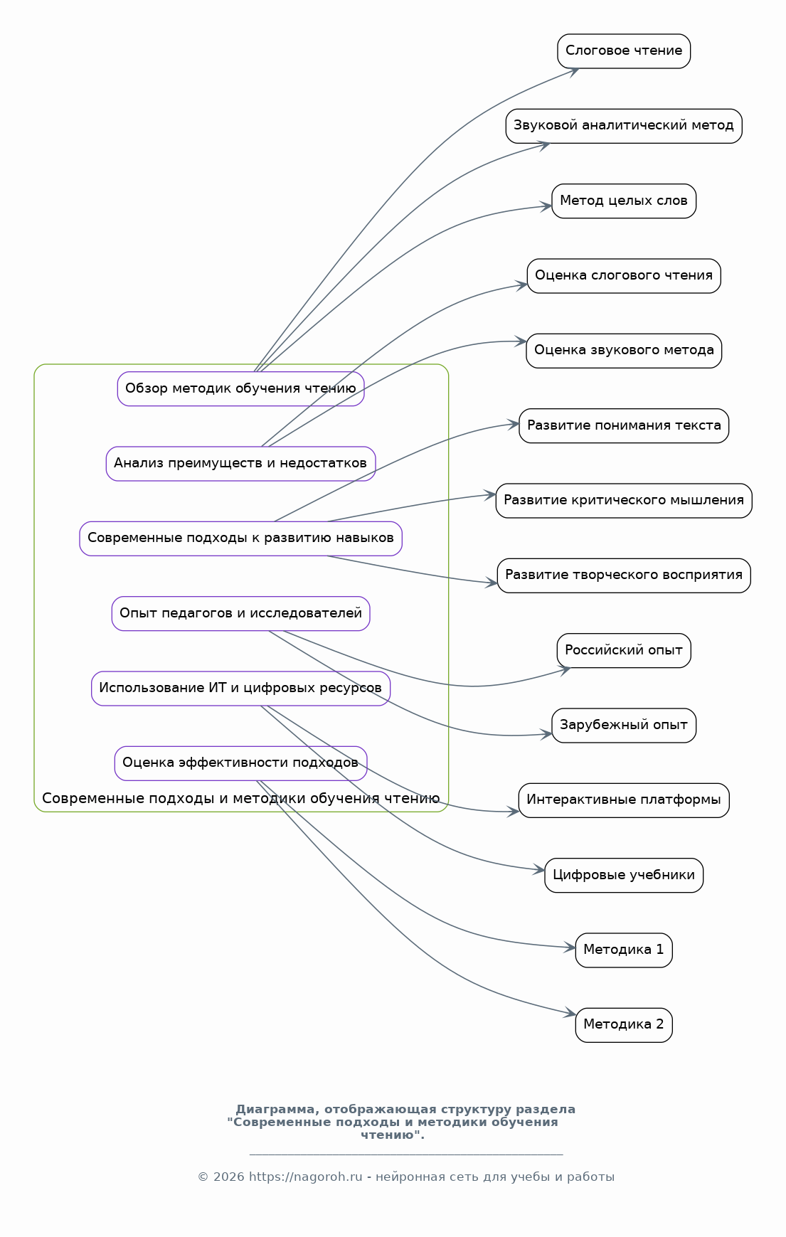
Современные подходы и методики обучения чтению

Содержимое раздела

Обзор существующих методик обучения чтению, таких как слоговое чтение, звуковой аналитический метод, метод целых слов. Анализ их преимуществ и недостатков. Рассмотрение современных подходов, ориентированных на развитие навыков понимания текста, критического мышления и творческого восприятия информации. Изучение опыта отечественных и зарубежных педагогов и исследователей в области обучения чтению. Анализ использования информационных технологий и цифровых ресурсов в процессе обучения. Оценка эффективности различных подходов и методик в контексте формирования читательской грамотности у младших школьников.

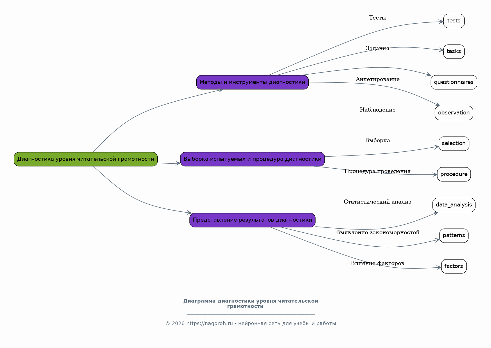
Диагностика уровня читательской грамотности младших школьников

Содержимое раздела

Описание методов и инструментов диагностики уровня сформированности читательской грамотности. Анализ существующих методик оценки навыков чтения и понимания текста, таких как тесты, задания, анкетирование и наблюдение. Разработка (или адаптация) диагностического инструментария, соответствующего целям исследования. Описание выборки испытуемых и процедуры проведения диагностики. Представление результатов диагностики, включая анализ статистических данных и выявление закономерностей. Оценка влияния различных факторов на результаты диагностики, таких как возраст, пол, социальный статус и т.д. Обсуждение полученных результатов и их интерпретация.

Разработка и апробация методических рекомендаций

Содержимое раздела

Описание процесса разработки методических рекомендаций для учителей и родителей, направленных на повышение уровня читательской грамотности у младших школьников. Обоснование выбора методов и приемов, используемых в методических рекомендациях. Представление разработанных методических материалов, включая упражнения, задания и рекомендации по организации учебного процесса. Описание процедуры апробации методических рекомендаций, включающей организацию и проведение занятий, анализ результатов и корректировку материалов. Оценка эффективности разработанных рекомендаций, включая анализ динамики изменения уровня читательской грамотности у детей в процессе апробации. Обсуждение результатов апробации и внесение изменений в методические материалы.

Анализ результатов экспериментального обучения

Содержимое раздела

Детальный анализ данных, полученных в ходе экспериментального обучения, сравнение результатов контрольной и экспериментальной групп. Применение статистических методов для обработки данных и выявления значимых различий. Оценка эффективности предложенных методических рекомендаций на основе полученных результатов. Формулирование выводов о влиянии разработанных методик на различные аспекты читательской грамотности, такие как понимание текста, скорость чтения, обогащение словарного запаса и развитие критического мышления. Обсуждение возможных причин полученных результатов и их интерпретация в контексте теории и практики.

Методические рекомендации для учителей

Содержимое раздела

Разработка подробных методических рекомендаций для учителей начальных классов на основе результатов исследования и апробации разработанных материалов. Представление конкретных стратегий и приемов, которые учителя могут использовать в своей работе для формирования читательской грамотности у младших школьников. Разработка планов уроков, сценариев занятий и дидактических материалов, соответствующих современным требованиям и тенденциям в образовании. Рекомендации по организации учебного процесса, созданию благоприятной среды для обучения чтению и развитию интереса к чтению у детей. Рассмотрение способов оценки эффективности обучения и мониторинга прогресса учащихся.

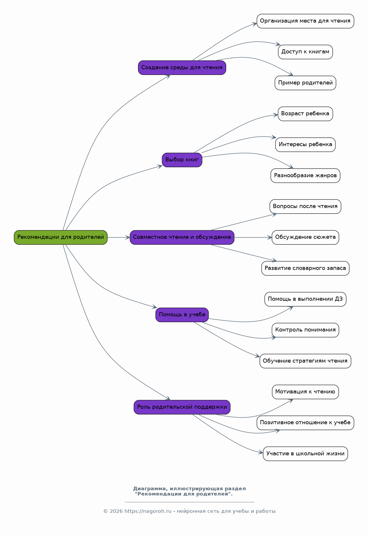
Рекомендации для родителей

Содержимое раздела

Разработка рекомендаций для родителей по поддержке развития читательской грамотности у своих детей в домашних условиях. Предоставление информации о том, как создать благоприятную среду для чтения, способствующую формированию интереса к книгам. Рекомендации по выбору книг, соответствующих возрасту и интересам ребенка. Обсуждение способов организации совместного чтения, обсуждения прочитанного и развития навыков понимания текста. Предоставление практических советов по выполнению домашнего задания и оказанию помощи ребенку в учебе. Обсуждение роли родительской поддержки в достижении успеха в учении и формировании позитивного отношения к чтению.

Заключение

Содержимое раздела

Обобщение основных результатов исследования. Краткое изложение главных выводов, полученных в ходе работы. Оценка достижения поставленных целей и задач. Обсуждение вклада исследования в развитие теории и практики обучения чтению. Определение перспектив дальнейших исследований в данной области. Рекомендации по использованию результатов исследования в образовательном процессе. Подчеркивание значимости полученных результатов для учителей, родителей и других заинтересованных сторон. Краткое подведение итогов исследования, акцентирующее внимание на его ключевых результатах и выводах, а также на перспективах дальнейшей работы.

Список литературы

Содержимое раздела

Список использованных источников, включая научные статьи, монографии, учебные пособия, нормативные документы и интернет-ресурсы. Структурирование списка литературы в соответствии с требованиями к оформлению научных работ (ГОСТ или другие стандарты). Подробное описание каждой записи: автор, название, выходные данные (издательство, год издания, количество страниц). Правильное оформление библиографических ссылок в тексте работы в соответствии с выбранным стилем цитирования. Включение всех источников, использованных в ходе исследования, для подтверждения утверждений и обоснования выводов. Подготовка списка литературы как важного элемента научной работы.

Получи Такой Проект

До 90% уникальность
Готовый файл Word
15-30 страниц
Список источников по ГОСТ
Оформление по ГОСТ
Таблицы и схемы
Презентация

Создать Проект на любую тему за 5 минут

Создать

#5434967