Нейросеть

Формирование Древнерусского Государства: Влияние Рюриковичей на Становление Российского Общества

Нейросеть для проекта Гарантия уникальности Строго по ГОСТу Высочайшее качество Поддержка 24/7

Данный исследовательский проект посвящен всестороннему изучению роли династии Рюриковичей в формировании и развитии Древнерусского государства, а также их влиянию на последующее становление российского общества. В рамках исследования будет рассмотрен широкий спектр вопросов, связанных с политической, экономической и культурной деятельностью первых представителей династии, начиная от призвания Рюрика и заканчивая правлением его ближайших преемников. Особое внимание будет уделено анализу процессов консолидации власти, территориальной экспансии, формированию системы государственного управления, развитию правовых норм и распространению христианства. Проект предполагает комплексный подход к изучению проблемы, включающий в себя анализ исторических источников, изучение научной литературы и применение современных методов исторического исследования. Результаты работы будут представлены в виде структурированного отчета, содержащего выводы о ключевых этапах и особенностях деятельности Рюриковичей, а также оценку их вклада в формирование российской государственности.

Идея:

Исследовать вклад династии Рюриковичей в создание и развитие Древнерусского государства. Выявить ключевые аспекты их правления, оказавшие влияние на формирование российской государственности и культуры.

Продукт:

Представить детальный анализ политической, экономической и культурной деятельности Рюриковичей. Сформулировать выводы о долгосрочных последствиях их правления для России.

Проблема:

Существует недостаточная систематизация знаний о вкладе Рюриковичей в формирование российского государства. Недостаточно изучены процессы консолидации власти, территориальной экспансии и развития культуры в период правления первых Рюриковичей.

Актуальность:

Изучение эпохи Рюриковичей имеет важное значение для понимания истоков российской государственности и формирования национальной идентичности. Актуальность исследования обусловлена необходимостью анализа исторических процессов для осмысления современного состояния российского общества.

Цель:

Определить ключевые этапы и особенности правления Рюриковичей, оказавшие наибольшее влияние на формирование Древнерусского государства. Оценить вклад династии в политическое, экономическое и культурное развитие Руси.

Целевая аудитория:

Проект ориентирован на школьников, интересующихся историей России. Результаты исследования могут быть полезны для подготовки к урокам истории, олимпиадам и другим образовательным мероприятиям.

Задачи:

  • Изучение исторических источников (летописи, договоры, археологические данные).
  • Анализ научной литературы по теме исследования.
  • Выявление ключевых событий и процессов в период правления Рюриковичей.
  • Оценка влияния деятельности Рюриковичей на различные сферы жизни Древнерусского государства.
  • Формулирование выводов и обобщение результатов исследования.

Ресурсы:

Для реализации проекта потребуются доступ к историческим источникам, научная литература, компьютер с доступом в интернет и программное обеспечение для обработки информации.

Роли в проекте:

Отвечает за сбор и анализ исторических данных, чтение и обобщение научной литературы, разработку структуры исследования, написание текста проекта. Исследователь должен обладать навыками работы с историческими источниками, умением анализировать информацию и формулировать выводы. Он отвечает за качество и достоверность предоставляемой информации, а также соблюдение сроков выполнения работы. Кроме того, исследователь должен уметь представлять результаты своей работы в письменной форме, используя научный стиль изложения.

Отвечает за проверку текста на грамматические, орфографические и стилистические ошибки; редактирование текста для улучшения его структуры и ясности изложения. Редактор работает над улучшением читаемости текста, обеспечивая логическую последовательность и понятность материала. Он ответственен за соответствие текста академическим стандартам и требованиям к оформлению научных работ. Редактор также может предлагать улучшения в структуре и содержании, стремясь к повышению качества проекта.

Предоставляет экспертные знания и консультации по вопросам истории Древней Руси и эпохи Рюриковичей, помогает исследователю в интерпретации исторических фактов и событий. Консультант оказывает помощь в выборе источников, оценке научной литературы и методологии исследования. Он проверяет точность исторических данных и соответствие выводов существующим научным представлениям. Кроме того, консультант предоставляет обратную связь по ходу работы над проектом, предлагая рекомендации по улучшению.

При необходимости, дизайнер может быть привлечен для создания визуальных материалов, таких как графики, схемы, иллюстрации и презентации. Дизайнер отвечает за оформление материалов в соответствии с научным стилем и требованиями. Он работает над визуальным представлением данных, делая их более наглядными и понятными. Дизайнер также следит за соответствием используемых визуальных элементов общему стилю и требованиям проекта.

Наименование образовательного учреждения

Проект

на тему

Формирование Древнерусского Государства: Влияние Рюриковичей на Становление Российского Общества

Выполнил: ФИО

Руководитель: ФИО

Содержание

  • Введение 1
  • Политическая система Древней Руси в эпоху Рюриковичей 2
  • Экономическое развитие Древней Руси при Рюриковичах 3
  • Культура и религия в эпоху Рюриковичей 4
  • Социальная структура и общественные отношения 5
  • Территориальная экспансия и внешняя политика 6
  • Военное дело и оборона 7
  • Влияние Рюриковичей на формирование российского государства 8
  • Заключение 9
  • Список литературы 10

Введение

Содержимое раздела

Введение в исследование, в котором обосновывается актуальность темы, определяется предмет и объект исследования, формулируются цели и задачи, а также указывается методология, используемая в работе. В данном разделе необходимо четко обозначить проблемное поле исследования, показать его значимость для исторической науки и российского общества. Также введение должно содержать краткий обзор основных источников и литературы, используемых в проекте, и обозначить вклад исследования в научное знание. Введение должно задать тон всему проекту, заинтересовать читателя и подготовить его к восприятию основного материала.

Политическая система Древней Руси в эпоху Рюриковичей

Содержимое раздела

Анализ структуры власти, управления и организации политической жизни в Древнерусском государстве в период правления первых Рюриковичей. Рассмотрение вопросов формирования княжеской власти, системы управления территориями, взаимоотношений между князьями и дружиной, а также влияния различных политических факторов на развитие Руси. Также будет рассмотрена внешняя политика, включая войны, дипломатические отношения и заключение договоров. Особое внимание будет уделено изменениям в политической системе с течением времени и их влиянию на дальнейшее развитие государственности. Подробный анализ взаимоотношений центральной власти и регионов, структуры управления и законодательства.

Экономическое развитие Древней Руси при Рюриковичах

Содержимое раздела

Изучение экономических аспектов жизни Древнерусского государства в период правления Рюриковичей. Анализ развития торговли, сельского хозяйства, ремесел и денежной системы. Рассмотрение таких вопросов, как торговые пути, роль городов в экономике, изменения в структуре землевладения и налогообложении. Необходимо уделить внимание взаимосвязи экономики и политической власти, а также влиянию экономических факторов на социальные процессы. Особое внимание следует уделить анализу торговых связей Руси с другими государствами, развитию ремесел и появлению новых форм производства, а также характеристике денежной системы и ее роли в экономике.

Культура и религия в эпоху Рюриковичей

Содержимое раздела

Исследование культурной и религиозной жизни Древней Руси в период правления Рюриковичей. Рассмотрение вопросов развития письменности, литературы, искусства и архитектуры, а также процессов христианизации Руси. Необходимо проанализировать взаимодействие языческих и христианских традиций, формирование культурной идентичности и влияние религии на различные аспекты жизни общества. Особое внимание следует уделить развитию письменности и литературы, формированию архитектурных стилей, а также влиянию религиозных верований на повседневную жизнь и мировоззрение. Анализ трансформации языческих культов.

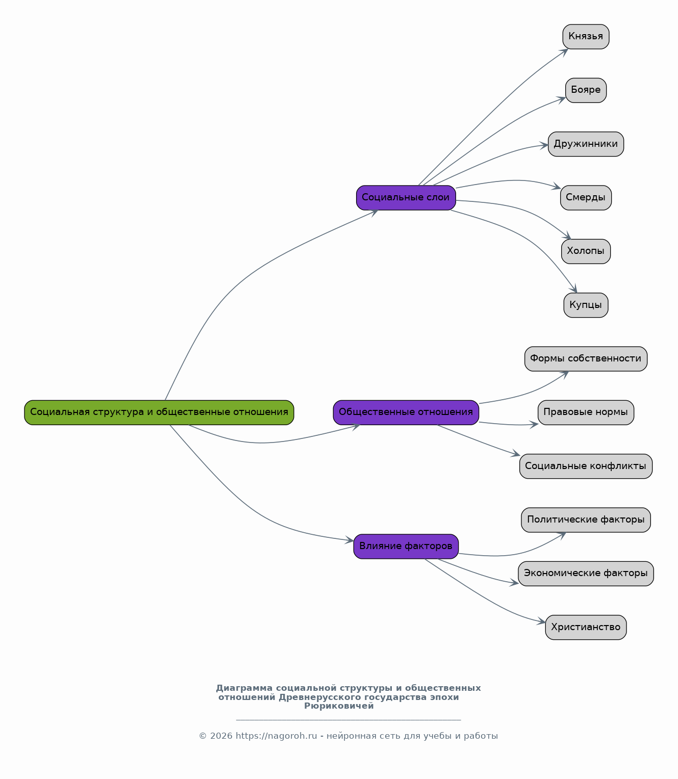
Социальная структура и общественные отношения

Содержимое раздела

Анализ социальной структуры Древнерусского государства в эпоху Рюриковичей, включая различные слои населения (князья, бояре, дружинники, смерды, холопы, купцы и т.д.). Рассмотрение вопросов общественных отношений, форм собственности, правовых норм и социальных конфликтов. Особое внимание уделяется анализу изменений в социальной структуре под влиянием политических и экономических факторов, а также влиянию христианства на общественные отношения. Необходимо также рассмотреть роль различных социальных групп в жизни государства и их взаимоотношения друг с другом, а также формирование новых социальных институтов.

Территориальная экспансия и внешняя политика

Содержимое раздела

Изучение процессов территориальной экспансии Древнерусского государства в период правления Рюриковичей, включая завоевания, колонизацию и установление контроля над новыми территориями. Анализ внешней политики, дипломатических отношений с другими государствами, войн и торговых связей. Необходимо также рассмотреть роль князей в расширении территории государства, их военные походы, договоры и дипломатические союзы. Особое внимание уделяется анализу взаимоотношений с Византией, Хазарским каганатом, кочевниками и другими соседними народами, а также влиянию внешней политики на внутреннее развитие Руси. Анализ военных кампаний и их стратегического значения.

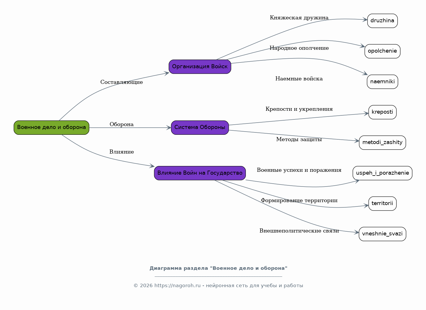
Военное дело и оборона

Содержимое раздела

Изучение организации, вооружения и тактики древнерусских войск в эпоху Рюриковичей. Анализ системы обороны государства, включая крепости, укрепления и методы защиты от внешних угроз. Рассмотрение роли княжеской дружины, народного ополчения и наемных войск в военных действиях. Также необходимо рассмотреть значение военных успехов и поражений для развития государственности и ее влияния на политическую обстановку. Особое внимание уделяется анализу участия в войнах с различными народами, военным инновациям и технологиям, а также роли военных походов в формировании государственной территории и внешнеполитических связей.

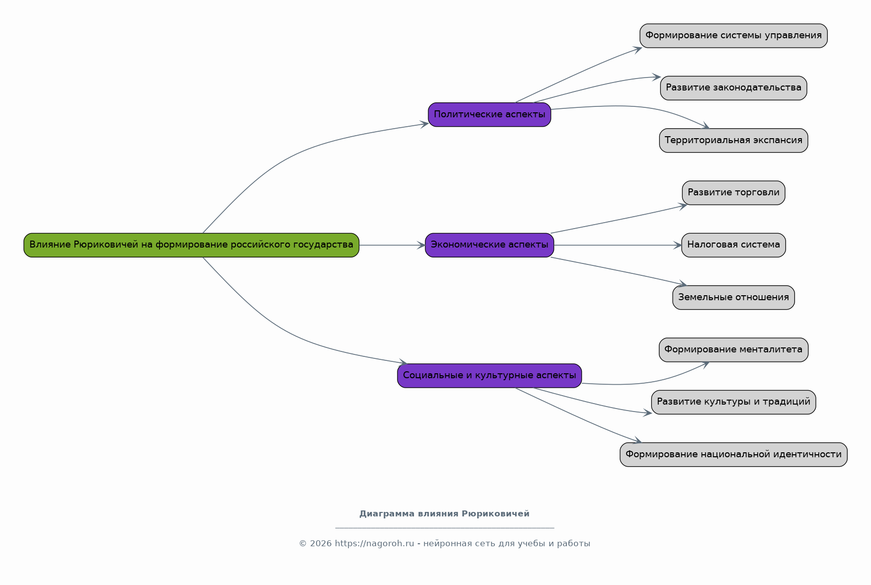
Влияние Рюриковичей на формирование российского государства

Содержимое раздела

Оценка влияния династии Рюриковичей на формирование российской государственности, включая политические, экономические, социальные и культурные аспекты. Анализ долгосрочных последствий деятельности первых правителей Руси для последующего развития российского общества. Необходимо также проанализировать роль Рюриковичей в формировании менталитета, традиций и ценностей, ставших основой для последующего развития государства. Особое внимание уделяется ключевым этапам правления Рюриковичей, их вкладу в развитие законодательства, системы управления, культуры и традиций, а также их влиянию на формирование национальной идентичности и исторической памяти.

Заключение

Содержимое раздела

В заключении подводятся итоги исследования, обобщаются основные выводы и оценивается вклад Рюриковичей в формирование и развитие Древнерусского государства. Необходимо кратко резюмировать основные положения работы, подчеркнуть значимость полученных результатов и указать на перспективные направления дальнейших исследований. Также в заключении может быть дана оценка значения деятельности Рюриковичей для последующей истории России, их роли в формировании российской государственности, культуры и идентичности, а также внесен вклад в современное осмысление истории. Необходимо обобщить полученные знания и сделать выводы относительно достигнутых целей исследования.

Список литературы

Содержимое раздела

Список использованной литературы, который включает в себя все источники и научные публикации, цитируемые в проекте. Правильное оформление списка литературы является важным элементом научной работы, так как оно служит доказательством научной обоснованности исследования и показывает осведомленность автора в изучаемой области. В список литературы включаются книги, статьи из научных журналов, архивные материалы, интернет-ресурсы и другие источники информации. Оформление списка литературы должно соответствовать требованиям ГОСТ или другим принятым в научном сообществе стандартам.

Получи Такой Проект

До 90% уникальность
Готовый файл Word
15-30 страниц
Список источников по ГОСТ
Оформление по ГОСТ
Таблицы и схемы
Презентация

Создать Проект на любую тему за 5 минут

Создать

#5717792