Нейросеть

Формирование экологической культуры дошкольников: изучение реки Лены и её значения

Нейросеть для проекта Гарантия уникальности Строго по ГОСТу Высочайшее качество Поддержка 24/7

Данный исследовательский проект направлен на формирование у детей дошкольного возраста основ экологической культуры посредством изучения реки Лены – ключевой водной артерии Якутии. Проект предполагает комплексное изучение реки с акцентом на её экологическое значение, биологическое разнообразие и влияние на окружающую среду. В рамках проекта будут организованы занятия, направленные на развитие у детей понимания взаимосвязи человека и природы, осознание необходимости бережного отношения к водным ресурсам. Проект включает в себя разнообразные формы работы: от теоретических занятий и просмотра наглядных материалов до практических занятий, позволяющих детям исследовать реку в интерактивной форме. Особое внимание уделяется развитию критического мышления, умению анализировать информацию и делать выводы о последствиях человеческой деятельности для окружающей среды. Проект предполагает использование игровых методик, творческих заданий и практических занятий для вовлечения детей в процесс познания. Результатом проекта станет формирование у детей базовых экологических знаний, развитие навыков экологически ответственного поведения и осознание важности сохранения природных ресурсов, в частности, реки Лены. Проект ориентирован на повышение экологической грамотности среди детей дошкольного возраста и формирование у них активной жизненной позиции в отношении охраны окружающей среды.

Идея:

Проект предполагает создание образовательной программы, направленной на изучение реки Лены и формирование у детей дошкольного возраста экологической культуры. Программа будет включать в себя теоретические занятия, практические задания и творческие мероприятия.

Продукт:

Результатом проекта станет комплект методических материалов для воспитателей и дидактических материалов для детей. Будет создана интерактивная карта реки Лены, а также разработаны игры и упражнения для закрепления знаний.

Проблема:

В современных условиях наблюдается недостаточная осведомленность детей дошкольного возраста о проблемах экологии, в частности, о важности водных ресурсов. Недостаточное внимание уделяется формированию экологической культуры у дошкольников, что приводит к низкому уровню экологической сознательности.

Актуальность:

Проект актуален в связи с необходимостью формирования у подрастающего поколения экологического сознания и бережного отношения к природе. Изучение реки Лены способствует пониманию важности сохранения водных ресурсов и экологической безопасности региона.

Цель:

Целью проекта является формирование у детей дошкольного возраста основ экологической культуры посредством изучения реки Лены. Достижение этой цели предполагает развитие у детей знаний о реке, понимания её значения для окружающей среды и формирование навыков экологически ответственного поведения.

Целевая аудитория:

Проект предназначен для детей дошкольного возраста, посещающих детские образовательные учреждения. Родители и воспитатели также являются целевой аудиторией, поскольку они будут вовлечены в процесс реализации проекта.

Задачи:

  • Проведение серии занятий, направленных на изучение реки Лены, её обитателей и экологического значения.
  • Разработка и проведение игр и упражнений, направленных на закрепление полученных знаний и формирование навыков экологически ответственного поведения.
  • Создание дидактических материалов и наглядных пособий для использования в образовательном процессе.
  • Организация экскурсий и практических занятий, направленных на изучение реки и её окрестностей.
  • Проведение праздников и мероприятий, посвященных охране окружающей среды и реки Лены.

Ресурсы:

Для реализации проекта потребуются учебные пособия, дидактические материалы, компьютерная техника, доступ к сети Интернет, а также возможность организации экскурсий и встреч со специалистами.

Роли в проекте:

Осуществляет общее руководство проектом, планирует и координирует деятельность всех участников. Отвечает за разработку стратегии проекта, распределение ресурсов и контроль за выполнением задач. Руководитель проекта организует встречи, совещания, обеспечивает взаимодействие между участниками проекта, а также отвечает за подготовку отчетов и презентационных материалов. Он также принимает ключевые решения, связанные с реализацией проекта и отвечает за его успешное завершение, обеспечивая соответствие результатов поставленным целям и задачам.

Непосредственно реализует образовательную программу на основе разработанных материалов. Организует и проводит занятия, игры и мероприятия, направленные на изучение реки Лены и формирование экологической культуры у детей. Воспитатель взаимодействует с детьми, родителями и другими участниками проекта, обеспечивая вовлеченность и участие в образовательном процессе. Он также отслеживает прогресс детей, оценивает эффективность используемых методов и при необходимости корректирует образовательную программу.

Разрабатывает и адаптирует методические материалы для проведения занятий в соответствии с возрастными особенностями детей. Отвечает за подбор информации, разработку игр и упражнений, подготовку дидактических материалов и наглядных пособий. Методист консультирует воспитателей по вопросам организации и проведения занятий, оказывает помощь в разработке планов занятий и оценивает эффективность используемых методик. Он также участвует в создании отчетов и презентационных материалов, обобщает опыт реализации проекта.

Принимают участие в реализации проекта, оказывают поддержку своим детям и активно участвуют в мероприятиях, направленных на формирование экологической культуры. Родители могут оказывать помощь в подготовке дидактических материалов, организации экскурсий и практических занятий. Они также поддерживают интерес детей к изучаемому материалу и способствуют формированию у них бережного отношения к окружающей среде. Родители играют важную роль в формировании экологического сознания у детей и поддержании интереса к проекту.

Наименование образовательного учреждения

Проект

на тему

Формирование экологической культуры дошкольников: изучение реки Лены и её значения

Выполнил: ФИО

Руководитель: ФИО

Содержание

  • Введение 1
  • Теоретические основы экологического воспитания дошкольников 2
  • Река Лена как объект экологического изучения 3
  • Методика проведения занятий по экологическому воспитанию с использованием материала о реке Лене 4
  • Организация проектной деятельности с дошкольниками по изучению реки Лены 5
  • Практическое применение знаний о реке Лене в игровой деятельности 6
  • Разработка дидактических материалов и наглядных пособий 7
  • Оценка эффективности проекта: результаты и выводы 8
  • Заключение 9
  • Список литературы 10

Введение

Содержимое раздела

В разделе описывается актуальность выбранной темы - формирование экологической культуры у дошкольников. Обосновывается выбор реки Лены в качестве объекта изучения и подчеркивается её экологическое, экономическое и культурное значение для региона. Формулируются цели и задачи проекта, указываются методы исследования, которые будут использоваться в процессе реализации проекта. Также, в разделе кратко описываются структура проекта и ожидаемые результаты. Подчеркивается важность воспитания у детей бережного отношения к природе и формирования у них экологической ответственности с самого раннего возраста.

Теоретические основы экологического воспитания дошкольников

Содержимое раздела

В этом разделе рассматриваются теоретические основы экологического воспитания детей дошкольного возраста. Анализируются основные понятия и принципы экологического образования, включая цели и задачи экологического воспитания в дошкольном возрасте. Изучаются различные подходы к экологическому воспитанию, рассматриваются методы и формы работы с детьми, направленные на формирование у них экологических знаний, умений и навыков. Описывается роль воспитателя в процессе экологического воспитания и его взаимодействие с детьми и родителями. Рассматриваются особенности восприятия природы детьми дошкольного возраста.

Река Лена как объект экологического изучения

Содержимое раздела

В данном разделе представлено подробное описание реки Лены: её географическое положение, протяженность, гидрологические характеристики и экологическое значение. Рассматривается биологическое разнообразие реки, включая виды растений и животных, обитающих в её водах и на берегах. Анализируется влияние хозяйственной деятельности человека на реку и окружающую среду, выявляются основные экологические проблемы, связанные с загрязнением воды и разрушением экосистем. Подчеркивается роль реки Лены в жизни местного населения, её культурное и историческое значение.

Методика проведения занятий по экологическому воспитанию с использованием материала о реке Лене

Содержимое раздела

В этом разделе представлены методические рекомендации по проведению занятий, направленных на изучение реки Лены. Описываются конкретные примеры занятий, игр и упражнений, разработанных с учетом возрастных особенностей детей. Рассматриваются методики использования наглядных материалов, дидактических игр и интерактивных средств обучения. Особое внимание уделяется организации экскурсий и практических занятий, направленных на изучение реки в естественных условиях. Предлагаются рекомендации по созданию развивающей среды, способствующей формированию экологической культуры у детей.

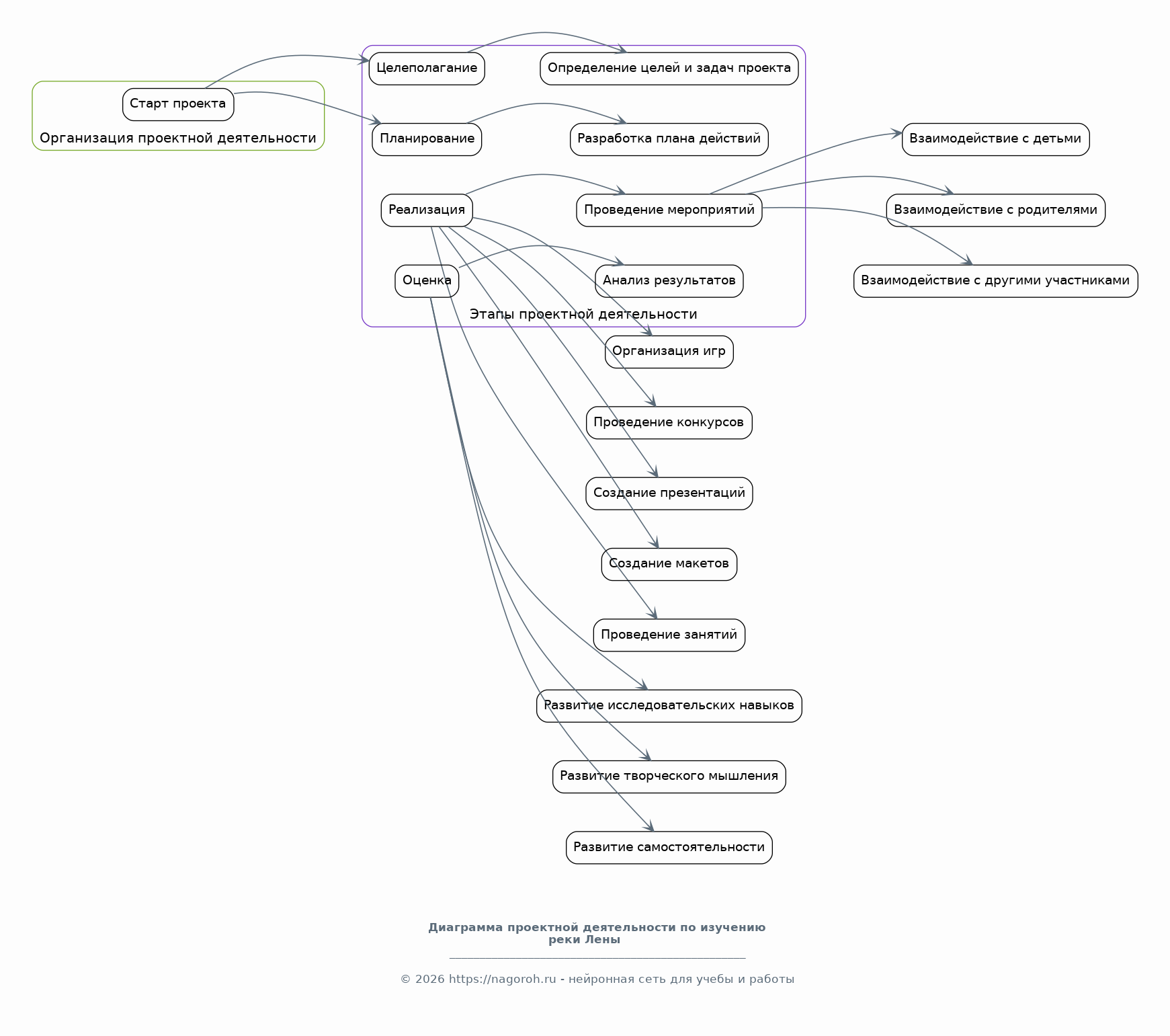
Организация проектной деятельности с дошкольниками по изучению реки Лены

Содержимое раздела

В данном разделе рассматривается процесс организации проектной деятельности с дошкольниками по изучению реки Лены. Описываются этапы проектной деятельности: целеполагание, планирование, реализация и оценка результатов. Представлены различные формы работы с детьми в рамках проекта: занятия, игры, конкурсы, создание презентаций и макетов. Рассматриваются методы взаимодействия воспитателя с детьми, родителями и другими участниками проекта. Особое внимание уделяется развитию у детей навыков исследовательской деятельности, творческого мышления и самостоятельности.

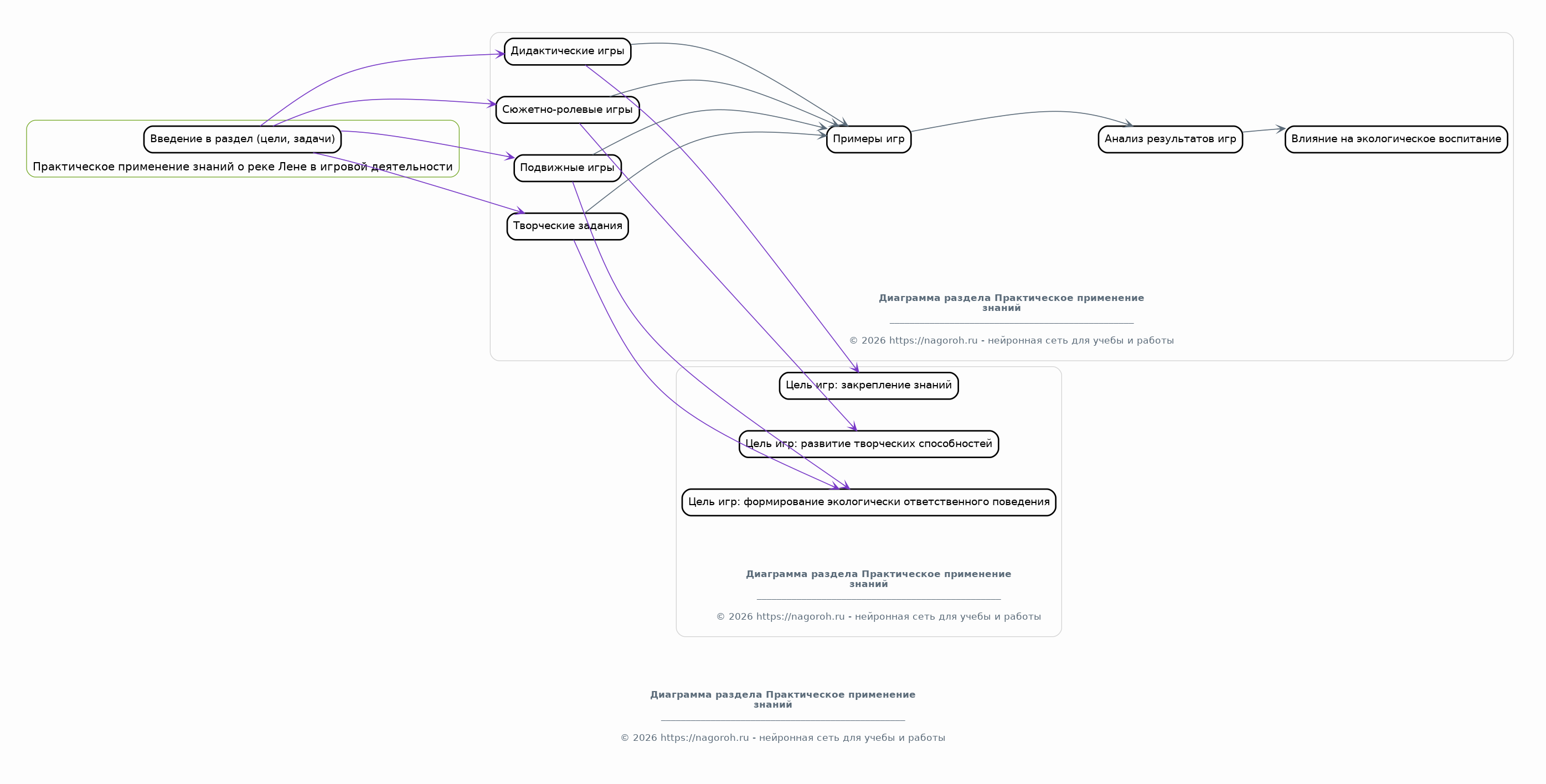
Практическое применение знаний о реке Лене в игровой деятельности

Содержимое раздела

В этой главе рассматриваются конкретные примеры использования знаний о реке Лене в игровой деятельности детей дошкольного возраста. Описываются различные типы игр, направленных на закрепление полученных знаний, развитие творческих способностей и формирование экологически ответственного поведения. Представлены примеры дидактических игр, сюжетно-ролевых игр, подвижных игр и творческих заданий, связанных с рекой Леной. Особое внимание уделяется созданию игровой среды, способствующей развитию интереса к изучению реки и формированию экологической культуры.

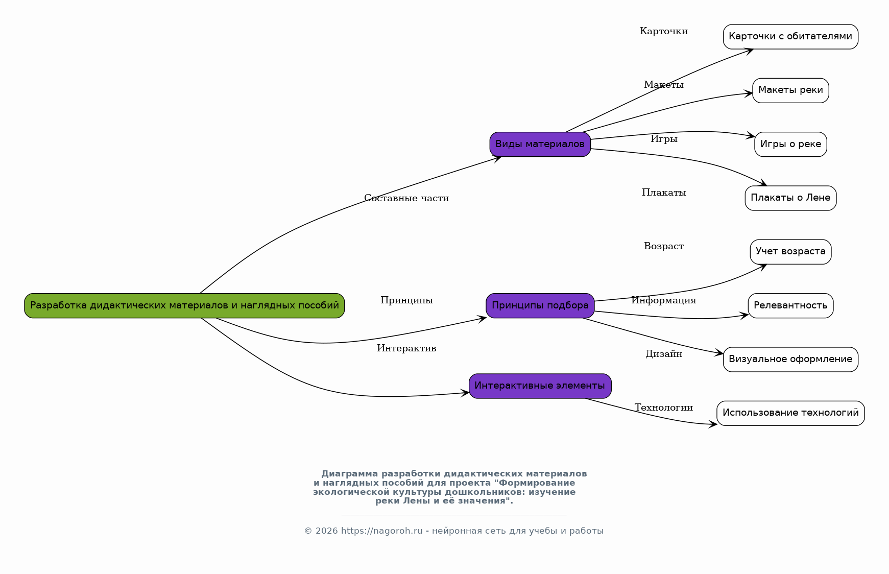
Разработка дидактических материалов и наглядных пособий

Содержимое раздела

В этом разделе описывается процесс разработки дидактических материалов и наглядных пособий, используемых в рамках проекта. Приводятся примеры созданных материалов: карточки с изображениями обитателей реки, макеты, игры и плакаты. Рассматриваются принципы подбора информации и оформления материалов с учетом возрастных особенностей детей. Уделяется внимание интерактивным элементам, которые делают процесс обучения более интересным и эффективным. Обсуждаются возможности использования современных технологий в создании дидактических материалов.

Оценка эффективности проекта: результаты и выводы

Содержимое раздела

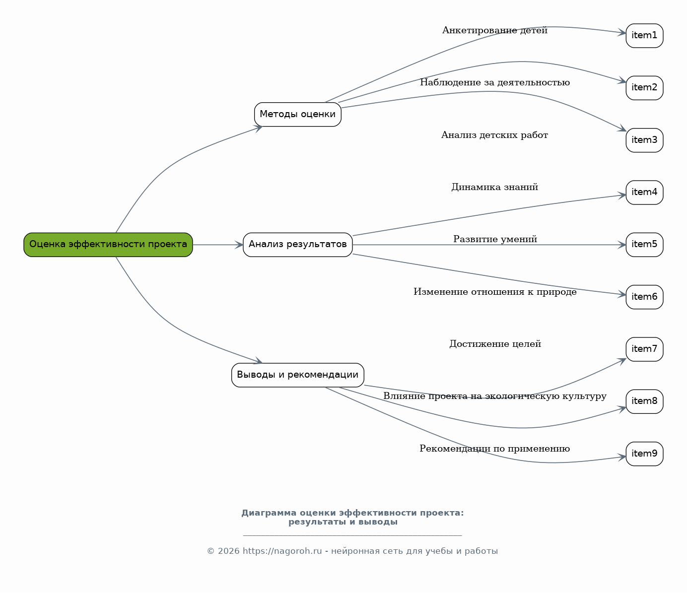
В данном разделе представлены результаты проведенной работы по реализации проекта. Описываются методы оценки эффективности проекта: анкетирование, наблюдение, анализ детских работ. Анализируются изменения в знаниях, умениях и навыках детей, связанные с участием в проекте. Представлены выводы о достижении поставленных целей и задач, а также о влиянии проекта на формирование экологической культуры у детей дошкольного возраста. Оценивается эффективность использованных методик и делается вывод об их применимости в дальнейшем образовательном процессе.

Заключение

Содержимое раздела

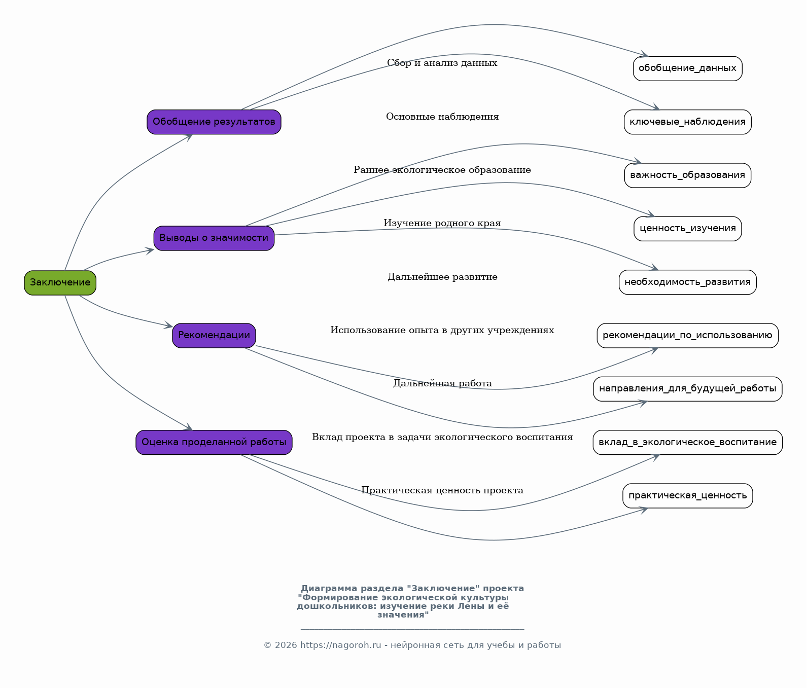
В заключении обобщаются основные результаты проекта и делаются выводы о его значимости для формирования экологической культуры у детей дошкольного возраста. Подчеркивается важность раннего экологического образования и изучения родного края, а также необходимость дальнейшего развития и совершенствования данной работы. Оценивается вклад проекта в решение задач экологического воспитания и определяется его практическая ценность. Формулируются рекомендации по использованию полученного опыта в других образовательных учреждениях и для дальнейшей работы в данном направлении. Подводятся итоги и даётся оценка проделанной работе.

Список литературы

Содержимое раздела

В этом разделе представлен список использованной литературы, включающий научные статьи, учебные пособия, методические рекомендации и другие источники, использованные при написании проекта. Материалы систематизированы в соответствии с требованиями к оформлению списка литературы. Список включает в себя как теоретические источники, посвященные экологическому воспитанию и изучению водных ресурсов, так и практические материалы, разработанные для работы с детьми дошкольного возраста. Список литературы служит подтверждением научной обоснованности представленного материала и обеспечивает возможность дальнейшего изучения темы.

Получи Такой Проект

До 90% уникальность
Готовый файл Word
15-30 страниц
Список источников по ГОСТ
Оформление по ГОСТ
Таблицы и схемы
Презентация

Создать Проект на любую тему за 5 минут

Создать

#5436865