Нейросеть

Формирование и эволюция политической карты мира: этапы, факторы и современные тенденции

Нейросеть для проекта Гарантия уникальности Строго по ГОСТу Высочайшее качество Поддержка 24/7

Данный исследовательский проект посвящен комплексному анализу процесса формирования и развития политической карты мира. Проект охватывает этапы, факторы и современные тенденции, влияющие на геополитический ландшафт. В рамках работы будет рассмотрена динамика изменений политических границ, формирование новых государств, трансформации в системе международных отношений и их влияние на глобальную стабильность. Особое внимание будет уделено историческому контексту формирования политической карты, включая колониальный период, мировые войны и процессы деколонизации. Будут проанализированы ключевые факторы, такие как экономические интересы, этнические конфликты, идеологические противоречия и природные ресурсы, оказывающие влияние на границы государств. Будет проведен анализ современных тенденций, таких как глобализация, региональная интеграция и киберпространство, и их влияние на политическую карту. Исследование предполагает использование различных методов анализа, включая картографический, сравнительный, исторический и статистический анализ, а также изучение актуальных научных публикаций и новостных материалов. В заключении будут сформулированы выводы о перспективах эволюции политической карты мира.

Идея:

Исследовать основные этапы и факторы формирования современной политической карты мира, выявить их взаимосвязи и влияние на современные геополитические процессы. Проанализировать ключевые тенденции и вызовы, связанные с изменением политической карты, и дать прогноз на будущее.

Продукт:

Результатом работы станет комплексный аналитический отчет, включающий исторический обзор, картографический анализ и оценку современных тенденций. Отчет будет содержать детальный анализ этапов формирования политической карты мира, оценку влияния различных факторов и прогноз развития геополитической ситуации.

Проблема:

Существует необходимость в систематизации знаний о формировании политической карты мира, учитывая сложность и многогранность этого процесса. Отсутствует единый подход к анализу влияния различных факторов на изменение границ государств и формирование новых политических образований.

Актуальность:

Актуальность исследования обусловлена необходимостью понимания современных геополитических процессов и их влияния на мировую стабильность. Знание этапов формирования политической карты мира позволяет лучше ориентироваться в сложных международных отношениях и прогнозировать будущие изменения.

Цель:

Цель проекта — провести всесторонний анализ процесса формирования и эволюции политической карты мира, выявить основные закономерности и факторы, определяющие ее развитие. Оценить влияние современных тенденций на политическую карту и предложить прогноз ее дальнейших изменений.

Целевая аудитория:

Данный проект ориентирован на учащихся старших классов, интересующихся географией, историей и обществознанием, а также студентов, изучающих политологию, международные отношения и регионоведение. Материалы проекта могут быть использованы учителями и преподавателями в качестве учебно-методического пособия.

Задачи:

  • Изучение и анализ исторических этапов формирования политической карты мира.
  • Выявление и систематизация факторов, влияющих на изменение политических границ.
  • Анализ современных тенденций и их влияния на политическую карту мира.
  • Разработка прогноза дальнейшего развития политической карты мира.
  • Подготовка презентации и отчета по результатам исследования.

Ресурсы:

Для реализации проекта потребуются учебники, научные статьи, карты, доступ к информационным ресурсам, а также программное обеспечение для анализа данных и картографирования.

Роли в проекте:

Организует работу над проектом, ставит задачи, контролирует их выполнение, координирует деятельность участников, обеспечивает соблюдение сроков и качество работы. Руководитель отвечает за общую концепцию проекта, распределение ресурсов, подготовку презентации и отчета, а также за представление результатов исследования. Он также консультирует участников по всем возникающим вопросам.

Проводит анализ научной литературы и других источников по теме проекта, собирает и систематизирует данные, участвует в разработке методологии исследования. Исследователь отвечает за подготовку обзоров, анализ данных, подготовку графических материалов, а также за участие в написании отдельных разделов отчета. Он также принимает участие в обсуждении результатов исследования и формулировании выводов.

Осуществляет статистический анализ и интерпретацию данных, выявляет закономерности и тенденции, готовит обзоры и аналитические материалы. Аналитик отвечает за использование программного обеспечения для анализа данных, визуализацию результатов, подготовку таблиц и графиков, а также за участие в написании аналитических разделов отчета. Он также помогает формулировать выводы и разрабатывать рекомендации.

Занимается созданием карт, отражающих изменения политической карты мира, использует картографическое программное обеспечение для визуализации данных. Картограф отвечает за выбор картографических проекций, создание карт различного масштаба, отображение данных о границах государств, а также за участие в подготовке презентационных материалов. Он также консультирует исследователей по вопросам картографии.

Наименование образовательного учреждения

Проект

на тему

Формирование и эволюция политической карты мира: этапы, факторы и современные тенденции

Выполнил: ФИО

Руководитель: ФИО

Содержание

  • Введение 1
  • Исторические этапы формирования политической карты мира 2
  • Факторы, влияющие на формирование политической карты мира 3
  • Влияние войн и конфликтов на изменение политической карты 4
  • Роль экономических факторов в формировании политической карты 5
  • Современные тенденции в развитии политической карты мира 6
  • Геополитические стратегии и их влияние на границы 7
  • Перспективы развития политической карты мира 8
  • Практическое применение результатов исследования 9
  • Список литературы 10

Введение

Содержимое раздела

Введение в тему исследования, обоснование актуальности и значимости выбранной темы. Определение основных понятий и терминов, используемых в работе. Формулировка цели и задач исследования, описание методологии и структуры работы. Краткий обзор этапов работы над проектом, включая сбор и анализ данных, синтез материалов и оформление результатов исследования. Обозначение ожидаемых результатов и их практической значимости. Важно указать личный интерес к теме и обосновать выбор темы для научного исследования с точки зрения ее актуальности и практической значимости в контексте изучения географии и политических наук.

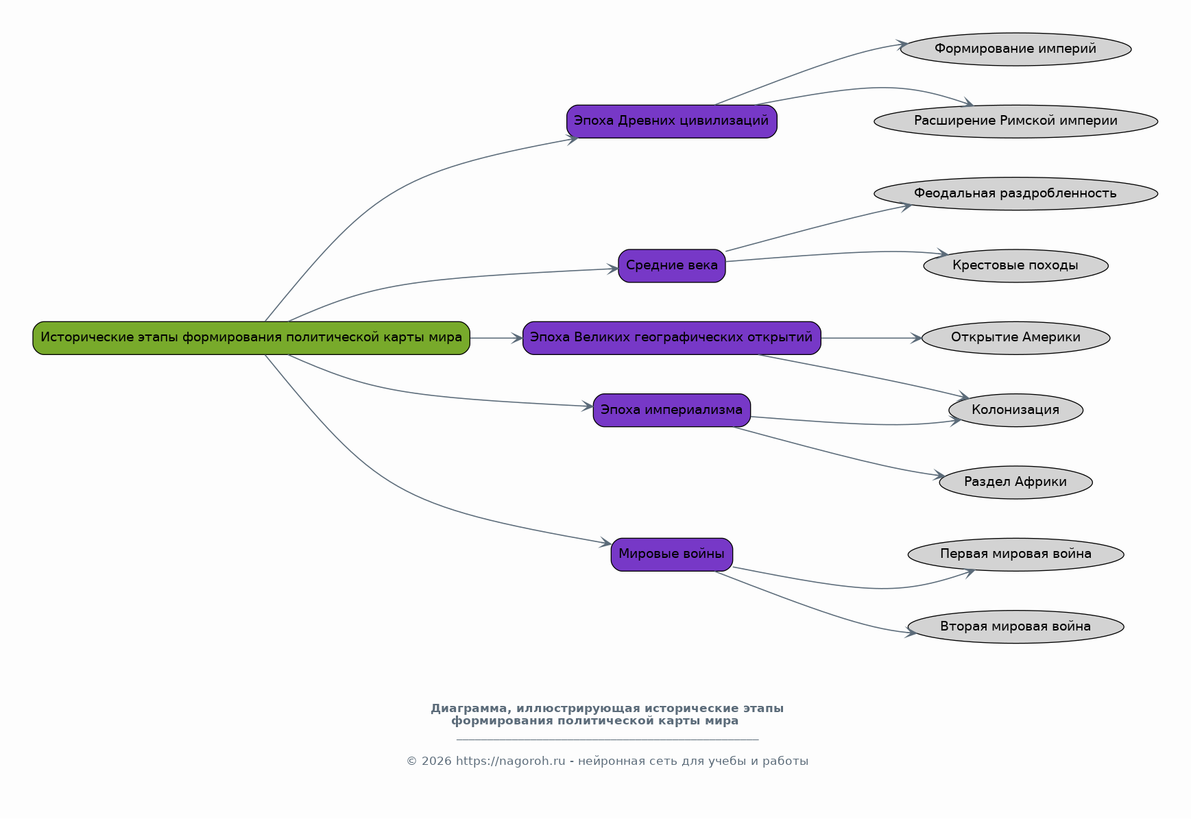
Исторические этапы формирования политической карты мира

Содержимое раздела

Обзор основных исторических этапов формирования политической карты мира, начиная с древних цивилизаций и до современности. Анализ влияния различных исторических событий, таких как войны, революции, колонизация и деколонизация, на изменение политических границ. Рассмотрение ключевых периодов в истории формирования политической карты, включая античный мир, средние века, эпоху Великих географических открытий, эпоху империализма и мировые войны. Анализ причин и последствий этих изменений, а также выявление закономерностей и тенденций в развитии политической карты. Оценка влияния исторических факторов на формирование современных государств и их границ.

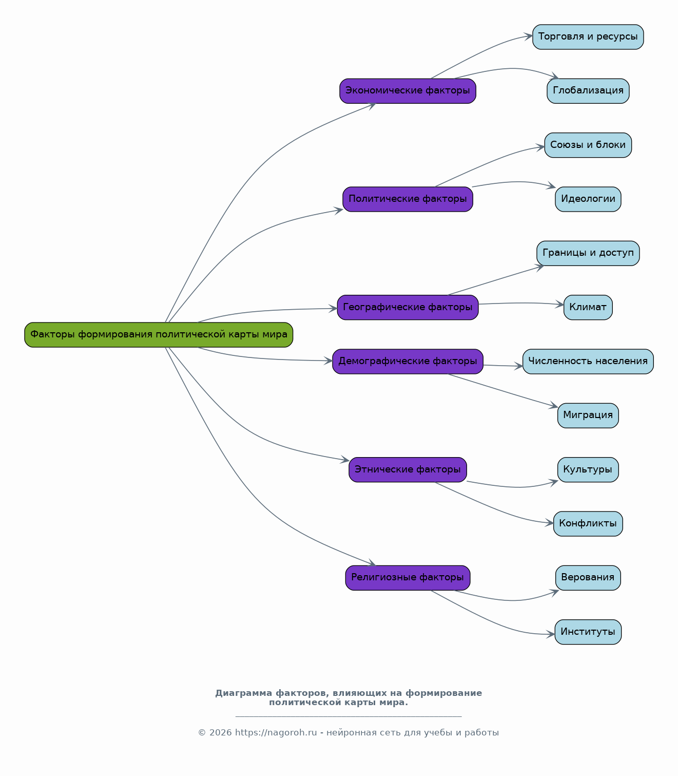
Факторы, влияющие на формирование политической карты мира

Содержимое раздела

Изучение различных факторов, влияющих на формирование и изменение политической карты мира, включая экономические, политические, географические, демографические, этнические и религиозные факторы. Анализ влияния каждого фактора на процессы формирования государств, изменения границ, возникновения конфликтов и сотрудничества между странами. Рассмотрение примеров влияния различных факторов в конкретных регионах мира и в разные исторические периоды. Выявление взаимосвязей между различными факторами и их комплексного воздействия на политическую карту. Оценка современного значения каждого фактора и его влияния на геополитическую ситуацию в мире.

Влияние войн и конфликтов на изменение политической карты

Содержимое раздела

Анализ воздействия войн и вооруженных конфликтов на формирование и изменение политической карты мира. Рассмотрение различных типов конфликтов, включая мировые войны, региональные войны, гражданские войны и вооруженные конфликты. Изучение примеров изменения границ, образования новых государств и исчезновения старых в результате войн. Анализ политических, экономических и социальных последствий войн для государств и населения. Оценка роли международных организаций и миротворческих сил в урегулировании конфликтов и поддержании мира. Рассмотрение современных военных конфликтов и их влияния на политическую карту мира.

Роль экономических факторов в формировании политической карты

Содержимое раздела

Исследование влияния экономических факторов на формирование и изменение политической карты мира, включая торговлю, инвестиции, экономическую интеграцию и конкуренцию. Анализ роли экономических интересов стран в определении границ, формировании экономических союзов и возникновении конфликтов. Рассмотрение примеров влияния различных экономических факторов в разных регионах мира и в разные исторические периоды. Изучение роли транснациональных корпораций и международных финансовых институтов в формировании политической карты. Оценка современного значения экономических факторов и их влияния на геополитическую ситуацию.

Современные тенденции в развитии политической карты мира

Содержимое раздела

Обзор современных тенденций, влияющих на политическую карту мира, таких как глобализация, региональная интеграция, дезинтеграция, процессы демократизации и авторитаризма. Анализ влияния этих тенденций на формирование новых государств, изменение границ и трансформацию международных отношений. Рассмотрение примеров проявления данных тенденций в различных регионах мира. Оценка перспектив развития политической карты с учетом современных тенденций и их влияния на глобальную стабильность. Анализ новых вызовов и возможностей, связанных с изменением политической карты мира.

Геополитические стратегии и их влияние на границы

Содержимое раздела

Анализ различных геополитических стратегий, применяемых государствами и международными организациями, и их влияния на формирование и изменение границ. Рассмотрение стратегий расширения, сдерживания, баланса сил и других подходов. Изучение примеров применения различных стратегий в разных регионах мира и в разные исторические периоды. Оценка последствий применения различных геополитических стратегий для стабильности международных отношений. Анализ влияния этих стратегий на формирование современных границ и геополитическую ситуацию в мире.

Перспективы развития политической карты мира

Содержимое раздела

Прогнозирование будущих изменений в политической карте мира на основе анализа исторических тенденций, современных вызовов и геополитических стратегий. Рассмотрение возможных сценариев развития политической карты, включая формирование новых государств, изменение границ, усиление региональной интеграции и дезинтеграции. Анализ потенциальных рисков и возможностей, связанных с будущими изменениями в политической карте. Оценка влияния новых технологий, климатических изменений и других факторов на будущее политической карты мира. Формулировка выводов о вероятных тенденциях и направлениях развития геополитического ландшафта.

Практическое применение результатов исследования

Содержимое раздела

Обсуждение практического применения результатов исследования в различных областях, включая образование, науку, государственное управление и международные отношения. Рассмотрение возможностей использования полученных данных и выводов в учебном процессе, при разработке политических стратегий и принятии решений. Анализ перспектив применения результатов исследования для прогнозирования геополитических рисков и возможностей. Обсуждение потенциальной социальной и экономической выгоды от проведения исследования. Оценка возможности использования результатов исследования в качестве основы для дальнейших научных исследований.

Список литературы

Содержимое раздела

Составление списка использованной литературы, включающего книги, научные статьи, публикации, картографические материалы и электронные ресурсы. Соблюдение правил оформления списка литературы в соответствии с требованиями выбранного стиля научного цитирования. Указание полных библиографических данных каждого источника. Разделение списка литературы на группы (например, книги, статьи, интернет-ресурсы) для облегчения поиска. Проверка корректности всех указанных источников и их соответствия тексту исследования. Использование современных стандартов и рекомендаций по оформлению списка литературы.

Получи Такой Проект

До 90% уникальность
Готовый файл Word
15-30 страниц
Список источников по ГОСТ
Оформление по ГОСТ
Таблицы и схемы
Презентация

Создать Проект на любую тему за 5 минут

Создать

#6204670