Нейросеть

Формирование интереса к педагогической деятельности воспитателя у современных школьников: теоретические и практические аспекты

Нейросеть для проекта Гарантия уникальности Строго по ГОСТу Высочайшее качество Поддержка 24/7

Данный исследовательский проект посвящен актуальной проблеме формирования устойчивого интереса к профессии воспитателя у школьников в условиях современной образовательной среды. Проект направлен на изучение факторов, влияющих на выбор профессии, а также на разработку и апробацию эффективных методов и инструментов, способствующих повышению привлекательности педагогической деятельности в глазах подрастающего поколения. Исследование включает в себя анализ существующих подходов к профориентации, выявление современных трендов и вызовов в сфере дошкольного образования, а также разработку и реализацию практических мероприятий, направленных на стимулирование интереса к профессии воспитателя. В рамках проекта будут изучены мотивационные аспекты выбора профессии, проведено анкетирование и интервьюирование школьников, организованы мастер-классы и профориентационные мероприятия, направленные на ознакомление с особенностями работы воспитателя и формирование позитивного образа профессии.

Идея:

Проект предполагает разработку методики, позволяющей оценить уровень интереса школьников к профессии воспитателя, и создание комплекса профориентационных мероприятий. Реализация проекта будет способствовать повышению осведомленности школьников о профессии воспитателя и формированию у них позитивного представления о данной специальности.

Продукт:

Результатом проекта станет методическое пособие с описанием эффективных методов профориентации и сценариев профориентационных мероприятий. Также будет разработан онлайн-инструмент для самооценки интереса к профессии воспитателя и банк практических материалов для проведения занятий со школьниками.

Проблема:

Существует недостаточный уровень информированности школьников о профессии воспитателя и ее значимости в современном обществе. Отсутствует система профориентационных мероприятий, направленных на формирование устойчивого интереса к данной специальности у школьников.

Актуальность:

Актуальность проекта обусловлена необходимостью привлечения молодых специалистов в сферу дошкольного образования для обеспечения качественного воспитания и развития подрастающего поколения. Проект позволит выявить наиболее эффективные методы профориентации и повысить привлекательность профессии воспитателя у современных школьников.

Цель:

Целью проекта является формирование у школьников устойчивого интереса к профессии воспитателя и развитие представлений об этой профессии. Достижение цели предполагает разработку и апробацию эффективных профориентационных мероприятий.

Целевая аудитория:

Целевой аудиторией проекта являются школьники старших классов, интересующиеся вопросами педагогики и будущей профессиональной самореализации. Также проект будет интересен преподавателям, психологам и родителям, заинтересованным в формировании у школьников осознанного выбора профессии.

Задачи:

  • Проведение теоретического анализа литературы по теме исследования, включая изучение существующих подходов к профориентации школьников и анализу факторов, влияющих на выбор профессии.
  • Разработка и апробация анкет и интервью для выявления уровня знаний школьников о профессии воспитателя и их интереса к данной специальности.
  • Организация и проведение серии профориентационных мероприятий (мастер-классы, встречи с воспитателями, экскурсии в детские сады), направленных на ознакомление школьников с профессией.
  • Разработка методических рекомендаций для учителей и психологов по формированию интереса к профессии воспитателя у школьников.
  • Создание онлайн-инструмента для самооценки интереса к профессии воспитателя.

Ресурсы:

Для реализации проекта потребуются доступ к библиотечным ресурсам, компьютерное оборудование, программное обеспечение для обработки данных, а также ресурсы для организации профориентационных мероприятий.

Роли в проекте:

Осуществляет общее руководство проектом, включая планирование, организацию и контроль за выполнением задач. Отвечает за разработку концепции проекта, координацию деятельности участников, подготовку отчетов и презентацию результатов исследования. Анализирует полученные данные, формулирует выводы и рекомендации на основе проведенного исследования. Обеспечивает соблюдение сроков и качества выполнения проекта, а также отвечает за его научную обоснованность и практическую значимость.

Принимает активное участие в проведении теоретических и эмпирических исследований, включая сбор, обработку и анализ данных. Занимается разработкой анкет, интервью и других инструментов для сбора информации, а также проводит анкетирование и интервьюирование школьников. Осуществляет поиск и анализ научной литературы по теме исследования, подготавливает материалы для презентаций и публикаций, а также участвует в разработке методических рекомендаций.

Отвечает за разработку и адаптацию профориентационных мероприятий, мастер-классов и других практических занятий для школьников. Разрабатывает сценарии мероприятий, подбирает методы и приемы, способствующие формированию интереса к профессии воспитателя. Осуществляет методическое сопровождение проекта, консультирует участников по вопросам организации и проведения мероприятий. Обеспечивает соответствие разрабатываемых материалов требованиям к качеству и содержанию, а также учитывает возрастные особенности школьников.

Отвечает за организацию взаимодействия с целевой аудиторией — школьниками, родителями, педагогами. Обеспечивает информирование целевой аудитории о проекте и его результатах. Разрабатывает коммуникационную стратегию проекта, включая составление информационных материалов, организацию презентаций, публикаций в СМИ и социальных сетях. Организует и проводит мероприятия для школьников, направленные на знакомство с профессией воспитателя, а также обеспечивает обратную связь от участников проекта.

Наименование образовательного учреждения

Проект

на тему

Формирование интереса к педагогической деятельности воспитателя у современных школьников: теоретические и практические аспекты

Выполнил: ФИО

Руководитель: ФИО

Содержание

  • Введение 1
  • Теоретические основы формирования интереса к профессии у школьников 2
  • Современные тенденции и вызовы в дошкольном образовании 3
  • Методы и инструменты формирования интереса к профессии воспитателя 4
  • Практическая реализация профориентационных мероприятий 5
  • Анализ результатов экспериментальной работы 6
  • Разработка методических рекомендаций 7
  • Обсуждение результатов исследования 8
  • Заключение 9
  • Список литературы 10

Введение

Содержимое раздела

Введение представляет собой важный раздел, который задает тон всему исследовательскому проекту. Этот этап необходим для ознакомления читателя с общей проблематикой исследования. Здесь будет представлена актуальность выбранной темы, обосновывается ее важность и связь с современными реалиями образования. Обязательно указываются цели и задачи исследования, что позволит читателю понять, какие конкретные вопросы будут рассматриваться и что исследователь планирует достичь. Необходимо четко сформулировать объект и предмет исследования, чтобы обозначить его границы. Кроме того, введение обязательно должно включать краткий обзор методологии исследования, описывая основные методы, которые будут использованы для сбора и анализа данных. Указывается структура работы, обозначаются основные разделы и их содержание.

Теоретические основы формирования интереса к профессии у школьников

Содержимое раздела

В данном разделе будет проведен всесторонний анализ существующих теоретических подходов к формированию интереса к профессиональной деятельности у школьников. Будет рассмотрены различные теории мотивации, объясняющие механизмы выбора профессии и факторы, влияющие на этот выбор. Уделено внимание психологическим аспектам процесса профессионального самоопределения подростков, включая особенности их восприятия информации, ценностные ориентации и личностные качества. Будут проанализированы основные понятия, касающиеся профориентации, такие как профессиональное самосознание, профессиональная пригодность и профессиональная ориентация. Рассмотрены различные методы и инструменты, используемые для профориентации школьников на современном этапе развития образования.

Современные тенденции и вызовы в дошкольном образовании

Содержимое раздела

В этом разделе будет проведен анализ современных тенденций и вызовов в сфере дошкольного образования, которые оказывают влияние на интерес школьников к профессии воспитателя. Будут рассмотрены изменения в образовательных программах и методиках, направленных на повышение качества образования и учет индивидуальных особенностей детей. Анализируются требования к профессиональным компетенциям воспитателей в условиях реализации ФГОС ДО. Оценивается влияние цифровизации на дошкольное образование, включая использование новых технологий в образовательном процессе. Рассматриваются вопросы, связанные с повышением престижа профессии воспитателя в обществе и созданием благоприятных условий для работы в дошкольных образовательных организациях.

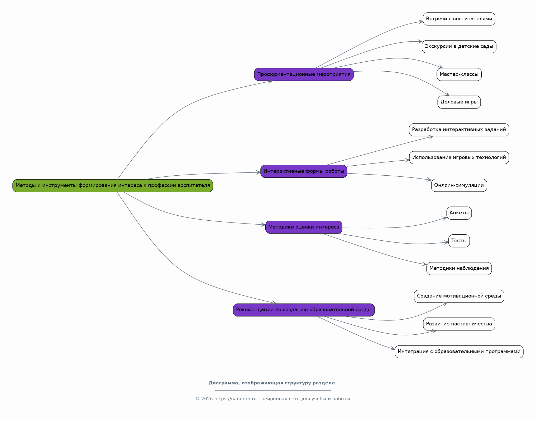
Методы и инструменты формирования интереса к профессии воспитателя

Содержимое раздела

В данном разделе будет представлен обзор и анализ различных методов и инструментов, используемых для формирования интереса к профессии воспитателя у школьников. Будут рассмотрены профориентационные мероприятия, такие как встречи с воспитателями, экскурсии в детские сады, мастер-классы и деловые игры. Особенное внимание будет уделено разработке и применению интерактивных форм работы с учащимися, направленных на вовлечение в учебный процесс и формирование положительного образа профессии. Анализируются методики оценки уровня интереса школьников к профессии воспитателя, включая анкеты, тесты и методики наблюдения. Будут предложены рекомендации по созданию оптимальной образовательной среды, способствующей формированию профессиональных интересов школьников.

Практическая реализация профориентационных мероприятий

Содержимое раздела

Данный раздел посвящен практической реализации разработанной методики формирования интереса к профессии воспитателя у школьников. В нем описывается процесс организации и проведения профориентационных мероприятий, включая этапы подготовки, подбора участников и осуществления самих занятий. Подробно анализируются сценарии мероприятий, используемые методы и приемы работы с учащимися, а также инструменты оценки эффективности. Оценивается влияние профориентационных мероприятий на уровень информированности школьников о профессии воспитателя и их интерес к данной специальности. Представлены результаты анализа данных, полученных в ходе реализации мероприятий, включая выводы об эффективности используемых методов и рекомендации по их дальнейшему совершенствованию.

Анализ результатов экспериментальной работы

Содержимое раздела

В этом разделе будет представлен детальный анализ результатов, полученных в ходе экспериментальной работы. Будут проанализированы данные, собранные с использованием различных методов исследования (анкетирование, тестирование, наблюдение) для выявления изменений в уровне интереса к профессии воспитателя у школьников. Проводится статистическая обработка данных, применяются методы количественного и качественного анализа для выявления закономерностей и тенденций. Оценивается эффективность применяемых профориентационных мероприятий, выявляются факторы, оказавшие наибольшее влияние на формирование интереса к профессии. Представлены результаты сопоставления данных, полученных до и после проведения эксперимента.

Разработка методических рекомендаций

Содержимое раздела

В этом разделе будет представлен комплекс методических рекомендаций, разработанных на основе анализа результатов экспериментальной работы. Рекомендации будут ориентированы на учителей, психологов и других специалистов, занимающихся профориентацией школьников. Будет предложен алгоритм действий по формированию интереса к профессии воспитателя, включающий этапы, методы и инструменты, разработанные и апробированные в ходе исследования. Рекомендации будут включать конкретные примеры заданий, упражнений и сценариев профориентационных мероприятий, адаптированных для различных возрастных групп школьников. Определяются критерии оценки эффективности профориентационных мероприятий и предлагаются способы мониторинга уровня интереса к профессии.

Обсуждение результатов исследования

Содержимое раздела

В данном разделе будет представлено всестороннее обсуждение полученных результатов исследования, их сопоставление с существующими научными данными и практическим опытом. Оценивается вклад исследования в развитие теории и практики профориентации школьников, а также его практическая значимость для дошкольного образования. Обсуждаются возможные ограничения исследования, включая факторы, оказывающие влияние на результаты и требующие дальнейшего изучения. Формулируются выводы о влиянии профориентационных мероприятий на формирование интереса к профессии воспитателя и предлагаются рекомендации по их дальнейшему совершенствованию и масштабированию. Рассматриваются перспективы дальнейших исследований в данной области.

Заключение

Содержимое раздела

В заключении обобщаются основные результаты проведенного исследования и формулируются окончательные выводы о влиянии разработанной методики на формирование интереса школьников к профессии воспитателя. Подчеркивается подтверждение гипотезы исследования или указываются причины ее не подтверждения, с учетом полученных данных. Кратко излагаются основные выводы, полученные в каждом разделе работы, и делается общий вывод о достижении целей и решении задач исследования. Оценивается практическая значимость работы, делаются выводы о возможности применения разработанных рекомендаций в образовательной практике и определяются пути дальнейших исследований. Подчеркивается актуальность проведенного исследования и его вклад в развитие теории и практики профориентации школьников.

Список литературы

Содержимое раздела

В разделе «Список литературы» приводятся библиографические данные всех источников, использованных в ходе исследования. Список литературы должен быть оформлен в соответствии с требованиями ГОСТ или другого принятого стандарта. Источники включают научные статьи, монографии, учебники, нормативно-правовые акты и другие материалы, послужившие основой для теоретического анализа и эмпирической работы. Список литературы служит подтверждением научной обоснованности исследования, демонстрируя знакомство автора с достижениями в данной области. Каждая запись в списке содержит полную информацию об источнике, необходимую для его идентификации и цитирования.

Получи Такой Проект

До 90% уникальность
Готовый файл Word
15-30 страниц
Список источников по ГОСТ
Оформление по ГОСТ
Таблицы и схемы
Презентация

Создать Проект на любую тему за 5 минут

Создать

#5586476