Нейросеть

Формирование нравственного идеала в контексте средневековой Руси: идейные основы и социокультурные трансформации

Нейросеть для проекта Гарантия уникальности Строго по ГОСТу Высочайшее качество Поддержка 24/7

Данный исследовательский проект посвящен анализу эволюции нравственного идеала в контексте средневековой Руси, охватывая период с X по XV века. Исследование предполагает комплексный анализ философских, религиозных и социокультурных факторов, оказавших влияние на формирование моральных ценностей и норм поведения. Особое внимание уделяется выявлению доминирующих этических концепций, заимствованных из византийской традиции, а также развитию оригинальных представлений о добре и зле, справедливости, милосердии и долге в условиях специфического исторического развития, включая влияние языческого наследия и становление христианства. Проект подразумевает изучение основных источников, таких как летописи, жития святых, поучения, юридические документы и произведения изобразительного искусства, для выявления ключевых элементов нравственного идеала и их трансформации в различные периоды средневековья. Анализируются факторы, влияющие на идеалы. Рассматривается взаимодействие между общественными структурами, религиозными институтами и духовными лидерами в процессе формирования и поддержания нравственных норм. В заключительной части будет предложено понимание о влиянии нравственного идеала на общественные отношения, культурное развитие и политические процессы в средневековой Руси.

Идея:

Исследование направлено на выявление ключевых компонентов нравственного идеала, доминировавшего в средневековой Руси, и анализ их эволюции. Проект предполагает комплексный анализ влияния религиозных, культурных и социальных факторов на формирование моральных ценностей.

Продукт:

Результатом исследования станет научная работа, которая обобщит результаты анализа, выявит особенности формирования и функционирования нравственного идеала в средневековой Руси. Данная работа может быть использована в качестве основы для дальнейших исследований, а также в образовательных целях.

Проблема:

Существует недостаточная систематизация знаний о нравственном идеале средневековой Руси, что затрудняет понимание его роли в истории и культуре. Отсутствует комплексный анализ источников, позволяющий выявить динамику изменений в нравственных ценностях.

Актуальность:

Изучение нравственного идеала средневековой Руси актуально для понимания истоков русской культуры и идентичности. Исследование способствует осознанию преемственности этических ценностей и их влияния на современное общество.

Цель:

Целью проекта является реконструкция основных компонентов нравственного идеала средневековой Руси и анализ факторов, повлиявших на его формирование. Необходимо проследить эволюцию нравственных представлений в различные исторические периоды.

Целевая аудитория:

Аудиторией проекта являются студенты, аспиранты, преподаватели исторических и гуманитарных дисциплин, а также все интересующиеся историей и культурой средневековой Руси. Результаты исследования могут быть полезны для широкого круга читателей, желающих лучше понять истоки русской цивилизации.

Задачи:

  • Анализ основных источников (летописи, жития святых, поучения, юридические документы) для выявления ключевых концепций нравственности.
  • Изучение влияния византийской традиции, языческого наследия и христианства на формирование нравственного идеала.
  • Исследование роли религиозных институтов, общественных структур и духовных лидеров в формировании и поддержании нравственных норм.
  • Определение динамики изменений в нравственных ценностях в различные исторические периоды (с X по XV века).

Ресурсы:

Для реализации проекта потребуются доступ к специализированной литературе, историческим источникам (включая рукописи), а также доступ к онлайн-базам данных и архивам.

Роли в проекте:

Определяет общую концепцию исследования, координирует работу участников, контролирует соблюдение сроков и качества выполнения задач. Осуществляет научное руководство, консультирует участников по методологии исследования и интерпретации данных. Отвечает за подготовку итогового отчета и его презентацию.

Выполняет анализ исторических источников, включая летописи, жития святых, поучения и юридические документы. Выявляет ключевые понятия и концепции, формирующие нравственный идеал. Осуществляет классификацию и систематизацию данных, подготовку отчетов о проделанной работе, а также участие в обсуждении результатов исследования.

Занимается изучением научной литературы по тематике проекта, включая работы по истории, философии, культурологии. Обобщает теоретические положения, необходимые для анализа нравственного идеала. Участвует в разработке методологии исследования, осуществляет анализ и интерпретацию данных, готовит аналитические обзоры и статьи.

Отвечает за визуальное оформление презентаций, графиков и иллюстраций, используемых в ходе исследования. Разрабатывает дизайн информационных материалов, обеспечивая их понятность и наглядность. Подготавливает графические элементы для научных публикаций и презентаций, работая в соответствии с требованиями академического стиля.

Наименование образовательного учреждения

Проект

на тему

Формирование нравственного идеала в контексте средневековой Руси: идейные основы и социокультурные трансформации

Выполнил: ФИО

Руководитель: ФИО

Содержание

  • Введение 1
  • Философские и теологические основы нравственного идеала в Византийской империи 2
  • Языческое наследие и его влияние на формирование нравственных представлений 3
  • Роль христианства в формировании нравственного идеала 4
  • Нравственный идеал в житиях святых и духовной литературе 5
  • Нравственные нормы в древнерусском праве и законодательстве 6
  • Социально-экономические факторы и их влияние на нравственность 7
  • Нравственный идеал в искусстве и культуре 8
  • Заключение 9
  • Список литературы 10

Введение

Содержимое раздела

Введение служит для обоснования актуальности темы исследования, формулирования его цели и задач, а также для определения методологии. В этом разделе описывается научная новизна работы, ее теоретическая и практическая значимость. Освещаются основные положения, касающиеся истории изучения нравственного идеала в контексте средневековой Руси, включая обзор историографии. Также будет представлен обзор основных источников, использованных в исследовании, и их значимость для решения поставленных задач. Введение завершается кратким изложением структуры работы, позволяющим читателю сориентироваться в содержании исследования и понять его логику.

Философские и теологические основы нравственного идеала в Византийской империи

Содержимое раздела

Раздел посвящен анализу влияния византийской философии и теологии на формирование нравственного идеала в средневековой Руси. Рассматриваются основные философские школы и теологические концепции, оказавшие воздействие на формирование моральных ценностей, включая представления о добре и зле, справедливости и милосердии. Анализируется влияние православного христианства на формирование этических норм. Особое внимание уделяется ключевым фигурам византийской мысли, их взглядам на мораль и этику, а также их влиянию на русских мыслителей. Рассматривается передача византийских идей через переводы и контакты с Византией.

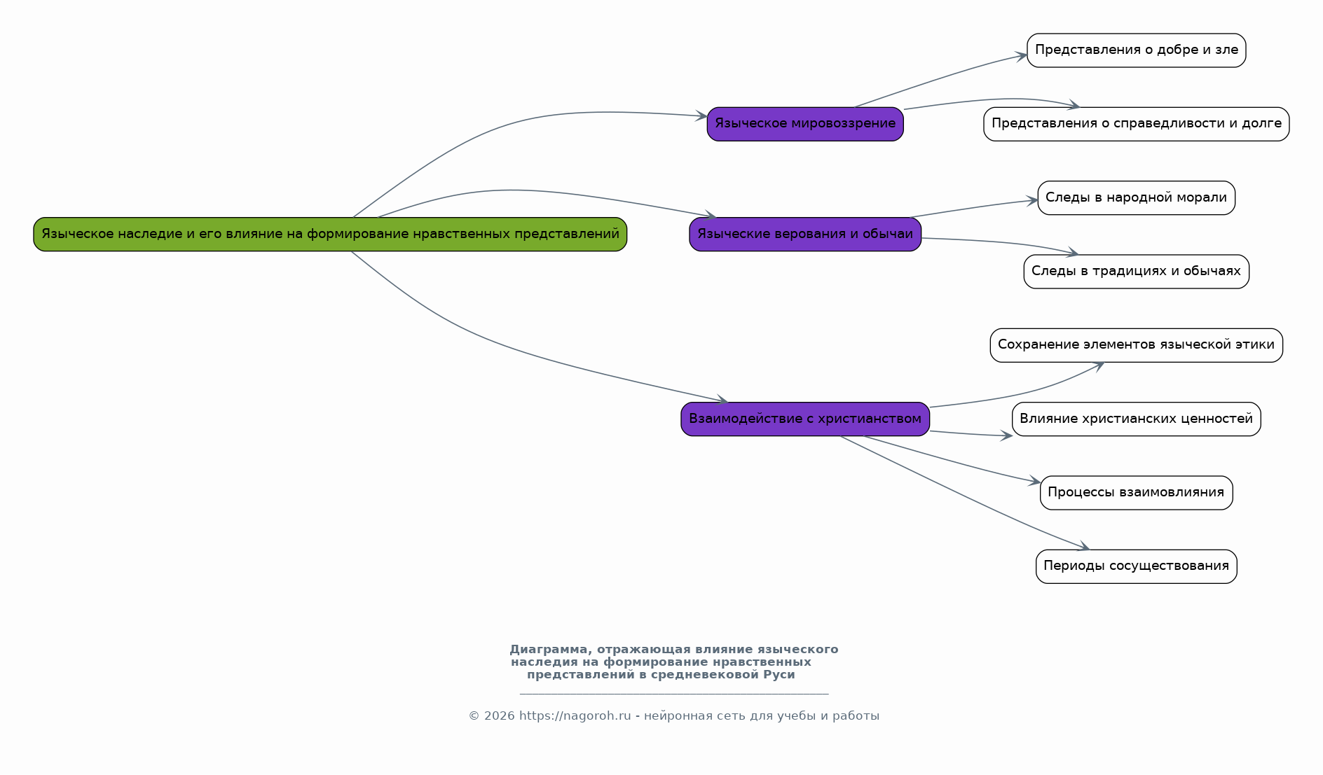
Языческое наследие и его влияние на формирование нравственных представлений

Содержимое раздела

В данном разделе рассматривается влияние языческих верований и обычаев на формирование нравственных представлений в средневековой Руси. Анализируются особенности языческого мировоззрения, включая представления о добре и зле, справедливости и долге. Изучаются следы языческих верований в народной морали, традициях и обычаях. Выявляются элементы языческой этики, сохранившиеся после принятия христианства, и их трансформация под влиянием новой религии. Рассматривается взаимодействие между языческими и христианскими ценностями, а также процессы их взаимовлияния и сосуществования в различные периоды средневековья.

Роль христианства в формировании нравственного идеала

Содержимое раздела

В этом разделе анализируется роль христианства в формировании нравственного идеала в средневековой Руси после принятия христианства. Рассматриваются основные положения христианской этики, такие как любовь к ближнему, прощение, смирение, милосердие и их интерпретация. Анализируется влияние христианской морали на различные сферы жизни, включая семейные отношения, общественные обязанности и государственное устройство. Изучаются моральные учения, проповеди и наставления церковных деятелей. Рассматриваются особенности восприятия и адаптации христианских ценностей в различных слоях общества.

Нравственный идеал в житиях святых и духовной литературе

Содержимое раздела

Раздел посвящен анализу нравственного идеала, отраженного в житиях святых и духовной литературе средневековой Руси. Изучаются примеры святых как моделей для подражания, их жизнь и подвиги, а также идеалы, которые они воплощали (смирение, аскетизм, самоотверженность). Анализируется роль духовной литературы (проповеди, поучения, молитвы) в формировании и распространении нравственных ценностей. Рассматривается, как в этих текстах трактуются понятия добра и зла, греха и добродетели, спасения души. Выявляются основные темы и мотивы, связанные с нравственностью, и их влияние на мировоззрение средневекового человека.

Нравственные нормы в древнерусском праве и законодательстве

Содержимое раздела

В данном разделе изучается отражение нравственных норм в древнерусском праве и законодательстве, включая "Русскую Правду" и другие юридические документы. Анализируются правовые нормы, регулирующие различные аспекты жизни, и их связь с моральными ценностями, включая представление о справедливости, правах и обязанностях. Рассматриваются такие понятия, как преступление и наказание, защита слабых, взаимоотношения между людьми. Выявляется, как правовые нормы способствовали формированию и поддержанию нравственного порядка в обществе. Особое внимание уделяется анализу изменений в правовых нормах и их влиянию на нравственный идеал.

Социально-экономические факторы и их влияние на нравственность

Содержимое раздела

Раздел посвящен анализу влияния социально-экономических факторов на формирование и эволюцию нравственного идеала в средневековой Руси. Изучаются такие факторы, как экономика, социальная структура общества (феодализм, крестьянство, городское население), демографические изменения и их влияние на моральные ценности. Анализируется, как социально-экономические условия влияют на отношения между людьми, на формирование представлений о собственности, труде. Рассматривается роль институтов (церковь, государство, община) в регулировании социальных отношений и поддержании нравственного порядка в контексте конкретных социально-экономических условий.

Нравственный идеал в искусстве и культуре

Содержимое раздела

В данном разделе исследуется отражение нравственного идеала в искусстве и культуре средневековой Руси, включая иконопись, архитектуру, литературу и музыку. Анализируются иконографические изображения святых, библейские сюжеты и их значение для понимания нравственных ценностей. Рассматривается, как искусство служило средством пропаганды христианских идеалов (смирение, любовь, жертвенность). Изучаются особенности архитектуры, в которых отражены символы духовности, морали и религиозного мировоззрения. Анализируются литературные произведения, раскрывающие нравственные проблемы и идеалы того времени. Рассматривается роль культуры как средства формирования и трансляции нравственных норм.

Заключение

Содержимое раздела

В заключении обобщаются основные результаты исследования, формулируются выводы о динамике формирования и эволюции нравственного идеала в средневековой Руси. Подводятся итоги анализа влияния различных факторов на нравственные представления. Оценивается роль христианства, язычества, византийской культуры и социально-экономических условий. Подчеркивается теоретическая и практическая значимость исследования. Обозначаются перспективы дальнейших исследований, а также возможные направления использования полученных результатов в области истории, культурологии и образования. Формулируются ответы на поставленные исследовательские вопросы и обозначается вклад в изучение средневековой русской культуры.

Список литературы

Содержимое раздела

В списке литературы приводятся все использованные источники и научные работы, которые были задействованы в исследовании. Данный раздел структурирован в соответствии с принятыми академическими стандартами, включает в себя перечень основных источников (летописи, жития, правовые документы) и научные работы. Список литературы должен быть полным и соответствовать требованиям к оформлению библиографических данных. Он демонстрирует широту охвата материала и позволяет читателям ознакомиться с использованными источниками для проведения самостоятельных исследований.

Получи Такой Проект

До 90% уникальность
Готовый файл Word
15-30 страниц
Список источников по ГОСТ
Оформление по ГОСТ
Таблицы и схемы
Презентация

Создать Проект на любую тему за 5 минут

Создать

#5717568