Нейросеть

Формирование школьного медиахолдинга: Голос молодежи и современные тенденции

Нейросеть для проекта Гарантия уникальности Строго по ГОСТу Высочайшее качество Поддержка 24/7

Проект направлен на создание эффективного школьного медиахолдинга, который станет платформой для самовыражения учащихся и освещения актуальных вопросов школьной жизни. В рамках проекта будет разработана концепция медиахолдинга, включающая в себя различные форматы контента, такие как новостные статьи, видеорепортажи, подкасты и социальные медиа. Особое внимание будет уделено повышению цифровой грамотности учащихся, развитию навыков медиапроизводства и критического мышления. Проект предполагает создание команды школьников, которые будут заниматься созданием и распространением контента под руководством опытных наставников. Кроме того, планируется организация обучающих мастер-классов и тренингов, направленных на повышение профессионального уровня участников проекта. Результатом работы станет медиахолдинг, который систематически и творчески освещает жизнь школы, формирует позитивный имидж учебного заведения и предоставляет учащимся возможность реализовать свой творческий потенциал. Проект предполагает интеграцию современных медиатехнологий и соблюдение этических норм журналистики.

Идея:

Создать школьный медиахолдинг, который станет площадкой для реализации творческого потенциала учащихся и освещения актуальных вопросов школьной жизни. Предоставить школьникам возможность освоить современные медиатехнологии и развить навыки медиапроизводства.

Продукт:

Школьный медиахолдинг будет включать в себя новостной сайт, канал на YouTube, подкасты и страницы в социальных сетях. Он будет регулярно выпускать контент, отражающий жизнь школы и интересы учащихся.

Проблема:

В современной школе не хватает площадок для самовыражения учащихся и освещения актуальных вопросов школьной жизни. Отсутствует системная работа по развитию навыков медиаграмотности и медиапроизводства у школьников.

Актуальность:

Проект актуален, так как способствует формированию у школьников цифровой грамотности, развитию творческих способностей и навыков работы в медиапространстве. Он также помогает улучшить коммуникацию между учащимися, преподавателями и администрацией школы.

Цель:

Создать эффективный школьный медиахолдинг, который станет площадкой для самовыражения учащихся и освещения актуальных вопросов школьной жизни. Развитие медиаграмотности и навыков медиапроизводства среди школьников.

Целевая аудитория:

Целевой аудиторией проекта являются учащиеся школы, преподаватели, администрация и родители. Проект будет направлен на вовлечение всех участников образовательного процесса.

Задачи:

  • Разработка концепции школьного медиахолдинга, включая определение форматов контента и каналов распространения.
  • Создание команды школьников, ответственных за создание и распространение контента.
  • Организация обучающих мастер-классов и тренингов по медиапроизводству.
  • Регулярное создание и публикация контента в различных форматах.
  • Взаимодействие с различными департаментами для освещения школьных инициатив.

Ресурсы:

Для реализации проекта потребуются компьютеры, камеры, микрофоны, программное обеспечение для монтажа и обработки контента, а также доступ в интернет и помещения для съемок и работы.

Роли в проекте:

Отвечает за общее руководство медиахолдингом, планирование контента, координацию работы команды, а также за соблюдение редакционной политики. Обеспечивает соответствие выпускаемого контента принципам журналистской этики и требованиям законодательства о средствах массовой информации. Осуществляет контроль за качеством контента и его соответствием целевой аудитории. Планирование тематики материалов, постановка задач авторам и контроль сроков выполнения. Утверждение всех материалов перед публикацией и работа с авторами над улучшением контента.

Занимается сбором информации, написанием статей, подготовкой новостных материалов, интервью и репортажей для школьного медиахолдинга. Осуществляет поиск актуальных тем, проведение интервью, изучение документов и материалов для подготовки контента. Участвует в планировании контента, выборе тем и форматов материалов. Собирает и анализирует информацию, необходимую для написания статей, репортажей и других материалов для медиаканалов проекта. Соблюдает редакционные стандарты и сроки подготовки материалов.

Осуществляет видеосъемку, монтаж видеоматериалов, создание графики и визуальных эффектов для видеоконтента школьного медиахолдинга. Отвечает за техническое качество видеоматериалов, выбор оборудования и соблюдение технических стандартов. Планирование съемки, выбор ракурсов и композиции кадров, работа со светом и звуком. Монтаж видеоматериалов, добавление графики, титров и визуальных эффектов. Оптимизация видео для различных платформ и форматов.

Отвечает за продвижение школьного медиахолдинга в социальных сетях, планирование публикаций, взаимодействие с аудиторией, анализ эффективности контента. Разрабатывает стратегии продвижения в социальных сетях, определяет целевую аудиторию и подбирает контент для публикаций. Ведет страницы в социальных сетях, публикует материалы, общается с подписчиками и отвечает на вопросы. Анализирует эффективность публикаций, использует инструменты аналитики для улучшения стратегии продвижения.

Наименование образовательного учреждения

Проект

на тему

Формирование школьного медиахолдинга: Голос молодежи и современные тенденции

Выполнил: ФИО

Руководитель: ФИО

Содержание

  • Введение 1
  • Теоретические основы школьной журналистики 2
  • Медиаграмотность и критическое мышление в образовании 3
  • Технологии медиапроизводства в школьном медиахолдинге 4
  • Практическая реализация школьного медиахолдинга 5
  • Анализ потребностей аудитории медиахолдинга 6
  • Разработка контент-стратегии 7
  • Реализация контент-плана 8
  • Оценка эффективности и обратная связь 9
  • Список литературы 10

Введение

Содержимое раздела

Данный раздел представляет собой введение в проблематику школьных медиа, обосновывает актуальность и значимость создания школьного медиахолдинга. Описывается роль медиа в современном образовательном процессе и его влияние на развитие школьников. Подчеркивается необходимость формирования у учащихся навыков медиаграмотности и критического мышления, важность предоставления платформы для самовыражения и развития творческого потенциала. Раскрывается краткая история школьной журналистики и медиа, а также анализируются современные тенденции в медиаобразовании. Особое внимание уделяется возможностям, которые открываются перед школьниками в условиях цифровизации.

Теоретические основы школьной журналистики

Содержимое раздела

В этом разделе рассматриваются теоретические основы школьной журналистики, включая принципы журналистской этики, права и обязанности журналиста, а также методы сбора и обработки информации. Анализируются различные жанры журналистики и их применение в школьных медиа. Особое внимание уделяется особенностям работы с аудиторией, формированию контента, принципам написания новостных материалов, статей и репортажей. Рассматриваются различные форматы школьных медиа, такие как печатные издания, онлайн-платформы, видеоканалы и подкасты. Раскрываются роль школьной журналистики.

Медиаграмотность и критическое мышление в образовании

Содержимое раздела

В данном разделе рассматривается понятие медиаграмотности, ее значение в современном информационном обществе и роль в развитии критического мышления у школьников. Анализируются основные компоненты медиаграмотности, включая способность анализировать медиатексты, распознавать манипуляции и фейки, оценивать источники информации и понимать влияние медиа на общество. Рассматриваются методы развития критического мышления в контексте медиаобразования, такие как анализ новостей, дискуссии и дебаты. Особое внимание уделяется техникам распознавания дезинформации и пропаганды.

Технологии медиапроизводства в школьном медиахолдинге

Содержимое раздела

Описываются современные технологии медиапроизводства, которые могут быть использованы в школьном медиахолдинге, такие как видеосъемка, монтаж видео, создание графики и анимации, а также работа со звуком. Рассматриваются различные программные инструменты и онлайн-сервисы, необходимые для создания и обработки контента: видеоредакторы, редакторы изображений и приложения для создания подкастов. Особое внимание уделяется вопросам техники безопасности и эргономики при работе с медиаоборудованием. Раскрываются вопросы выбора и использования оборудования.

Практическая реализация школьного медиахолдинга

Содержимое раздела

В этом разделе описывается практическая реализация проекта школьного медиахолдинга, включая этапы создания, функционирования и развития. Анализируются методы планирования и организации работы медиахолдинга, включая распределение ролей, определение редакционной политики и составление графика выпуска контента. Рассматриваются вопросы взаимодействия с аудиторией, привлечения подписчиков и продвижения медиахолдинга в социальных сетях. Описываются методы оценки эффективности работы медиахолдинга и анализа обратной связи. Подробно описывается стратегия развития школьного медиахолдинга.

Анализ потребностей аудитории медиахолдинга

Содержимое раздела

В данном разделе проводится анализ потребностей целевой аудитории школьного медиахолдинга, включая учащихся, учителей, родителей и администрацию школы. Рассматриваются методы сбора информации о предпочтениях аудитории, такие как опросы, интервью, фокус-группы и анализ комментариев в социальных сетях. Анализируются полученные данные для выявления актуальных тем, форматов контента и каналов распространения. Особое внимание уделяется пониманию интересов учащихся. Изучение медиапредпочтений различных групп аудитории.

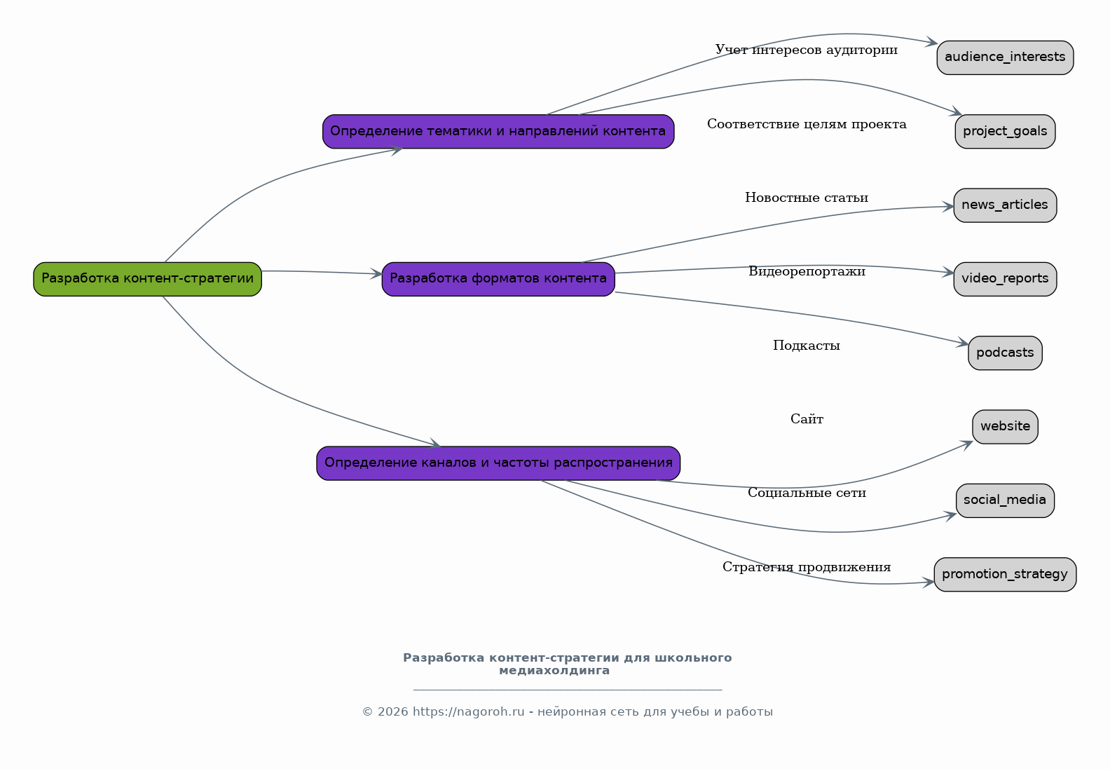
Разработка контент-стратегии

Содержимое раздела

В этом разделе разрабатывается контент-стратегия для школьного медиахолдинга, включающая определение тематики, форматов контента, частоты публикаций и каналов распространения. Определяются основные рубрики и темы, которые будут освещаться в медиахолдинге, с учетом интересов аудитории и целей проекта. Разрабатываются форматы контента, такие как новостные статьи, видеорепортажи, подкасты, интервью и обзоры. Определяется оптимальная частота публикаций и каналы распространения, включая сайт, социальные сети и другие платформы. Стратегия продвижения контента.

Реализация контент-плана

Содержимое раздела

В данном разделе описывается процесс реализации контент-плана школьного медиахолдинга. Определяются конкретные шаги по созданию и публикации контента, включая этапы написания статей, подготовки видеоматериалов, записи подкастов и публикации в социальных сетях. Рассматриваются методы работы с командой, распределения задач и контроля качества контента. Особое внимание уделяется соблюдению сроков и обеспечению регулярности публикаций. Работа над созданием контента.

Оценка эффективности и обратная связь

Содержимое раздела

В этом разделе проводится оценка эффективности работы школьного медиахолдинга, включая анализ показателей посещаемости, вовлеченности аудитории и обратной связи. Анализируются данные аналитики, такие как количество просмотров, лайков, комментариев и репостов. Проводятся опросы и интервью с аудиторией для получения обратной связи о качестве контента и удовлетворенности аудитории. Рассматриваются методы корректировки контент-стратегии и повышения эффективности работы медиахолдинга на основе полученных данных. Изучение пользовательской активности.

Список литературы

Содержимое раздела

В этом разделе представлен список использованной литературы, включая книги, статьи, научные публикации и онлайн-ресурсы, использованные при подготовке проекта. Список литературы составляется в соответствии с требованиями к оформлению научной работы. Приводятся полные данные об источниках, включая авторов, названия, издательства, даты публикации и ссылки (при необходимости). Раздел служит для подтверждения достоверности информации в исследовании. Структурированный список всех источников.

Получи Такой Проект

До 90% уникальность
Готовый файл Word
15-30 страниц
Список источников по ГОСТ
Оформление по ГОСТ
Таблицы и схемы
Презентация

Создать Проект на любую тему за 5 минут

Создать

#5438387