Нейросеть

Генетические аспекты синдрома Дауна: исследование хромосомных аномалий и современных методов диагностики

Нейросеть для проекта Гарантия уникальности Строго по ГОСТу Высочайшее качество Поддержка 24/7

Данный исследовательский проект посвящен изучению синдрома Дауна, генетического заболевания, обусловленного наличием дополнительной копии 21-й хромосомы. Проект включает в себя детальный анализ генетических механизмов, лежащих в основе этого состояния, а также обзор современных методов диагностики, позволяющих выявить синдром Дауна на разных этапах развития. Особое внимание уделяется последним достижениям в области генетики и пренатальной диагностики, таким как неинвазивные пренатальные тесты (NIPT). Работа направлена на предоставление систематизированной информации о клинических проявлениях синдрома Дауна, генетических мутациях и современных подходах к управлению этим состоянием. Проект также рассмотрит психосоциальные аспекты жизни людей с синдромом Дауна и их семей, что позволит получить целостное представление о проблеме.

Идея:

Проект направлен на углубленное изучение генетических основ синдрома Дауна и анализ современных методов диагностики. Основная идея заключается в предоставлении всестороннего обзора генетических аспектов и современных подходов к управлению этим состоянием.

Продукт:

Результатом проекта станет информационный ресурс, содержащий подробную информацию о генетике синдрома Дауна и методах диагностики. Также будет создана презентация с основными данными и выводами, адаптированная для широкой аудитории.

Проблема:

Актуальность проблемы заключается в недостаточной осведомленности о генетических аспектах синдрома Дауна и современных методах диагностики. Недостаточность информации приводит к поздней диагностике и затрудняет оказание необходимой помощи.

Актуальность:

Проект имеет высокую социальную значимость, поскольку способствует повышению осведомленности о заболевании и улучшению качества жизни людей с синдромом Дауна. Результаты исследования могут быть полезны для врачей, педагогов и семей, столкнувшихся с этой проблемой.

Цель:

Основной целью проекта является систематизация знаний о генетических причинах синдрома Дауна и современных методах его диагностики. Вторая цель – повышение осведомленности общественности о данном заболевании и путях поддержки людей с синдромом Дауна.

Целевая аудитория:

Аудиторией проекта являются школьники старших классов, студенты медицинских и биологических специальностей, а также все интересующиеся генетикой и медициной. Проект будет полезен для учителей, родителей и людей, столкнувшихся с синдромом Дауна.

Задачи:

  • Изучение научной литературы по генетике синдрома Дауна.
  • Анализ современных методов пренатальной и постнатальной диагностики.
  • Сбор и систематизация данных о клинических проявлениях синдрома Дауна.
  • Подготовка презентации и информационных материалов для различных категорий аудитории.

Ресурсы:

Для реализации проекта потребуются доступ к научной литературе, интернет-ресурсам, а также, возможно, консультации с медицинскими специалистами и генетиками.

Роли в проекте:

Отвечает за общее руководство проектом, координацию работы, планирование и контроль сроков. Руководитель проекта разрабатывает план исследования, определяет цели и задачи, контролирует выполнение этапов проекта, обеспечивает взаимодействие между участниками и предоставляет итоговый отчет.

Проводит поиск и анализ научной литературы, собирает и систематизирует информацию по теме исследования. Исследователь занимается изучением выбранной темы, проводит анализ данных, подготавливает материалы для презентаций и отчетов, а также участвует в обсуждении результатов исследования.

Анализирует собранные данные, используя статистические методы и программное обеспечение. Аналитик занимается обработкой и интерпретацией данных, выявляет закономерности и тенденции, готовит графики и таблицы для наглядного представления результатов, а также участвует в написании выводов и рекомендаций.

Отвечает за визуальное оформление презентаций, информационных материалов и других визуальных элементов проекта. Дизайнер создает привлекательные и понятные визуализации данных, разрабатывает макеты, выбирает цветовую гамму и шрифты, а также обеспечивает соответствие визуального ряда общему стилю проекта.

Наименование образовательного учреждения

Проект

на тему

Генетические аспекты синдрома Дауна: исследование хромосомных аномалий и современных методов диагностики

Выполнил: ФИО

Руководитель: ФИО

Содержание

  • Введение 1
  • Генетические основы синдрома Дауна 2
  • Методы пренатальной диагностики 3
  • Постнатальная диагностика синдрома Дауна 4
  • Клинические проявления синдрома Дауна 5
  • Современные подходы к управлению синдромом Дауна 6
  • Методология исследования 7
  • Результаты исследования 8
  • Заключение 9
  • Список литературы 10

Введение

Содержимое раздела

В разделе 'Введение' будет представлен общий обзор синдрома Дауна, его генетических основ и исторического контекста. Здесь будет описана актуальность исследования, его цели и задачи, а также краткий обзор структуры проекта. Будут обозначены ключевые вопросы, которые будут рассмотрены в дальнейшем исследовании, и обоснована необходимость изучения этой темы для расширения понимания генетических аспектов синдрома Дауна.

Генетические основы синдрома Дауна

Содержимое раздела

Этот раздел посвящен детальному изучению генетических механизмов, лежащих в основе синдрома Дауна. Будут рассмотрены типы хромосомных аномалий, приводящих к этому состоянию (трисомия 21, транслокации, мозаицизм). Будет проведен анализ генов, локализованных на 21-й хромосоме, и их роли в развитии. Будет исследовано влияние генетических факторов на проявление синдрома Дауна и вариабельность фенотипа.

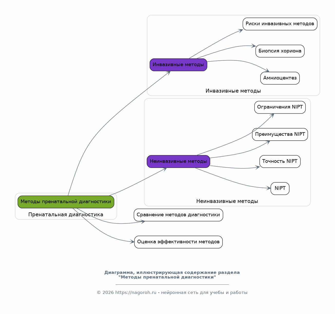
Методы пренатальной диагностики

Содержимое раздела

В этом разделе будут рассмотрены различные методы пренатальной диагностики синдрома Дауна. Будут проанализированы инвазивные методы (амниоцентез, биопсия хориона) и их риски. Отдельное внимание будет уделено неинвазивным пренатальным тестам (NIPT), их точности, преимуществам и ограничениям. Будет проведено сравнение различных методов диагностики и оценка их эффективности.

Постнатальная диагностика синдрома Дауна

Содержимое раздела

В этом разделе будет представлен обзор методов постнатальной диагностики синдрома Дауна, включая клиническое обследование и генетические тесты. Будут рассмотрены подходы к диагностике на основе физических признаков. Будет проанализирована роль цитогенетических и молекулярно-генетических методов в подтверждении диагноза. Будут представлены рекомендации по диагностическому алгоритму в различных возрастных группах.

Клинические проявления синдрома Дауна

Содержимое раздела

Этот раздел посвящен описанию клинических проявлений синдрома Дауна, включая физические особенности, когнитивные нарушения и сопутствующие заболевания. Будут рассмотрены основные симптомы, влияющие на качество жизни пациентов. Будет проведен анализ связи между генетическими особенностями и клиническими проявлениями. Будет представлена информация о распространенности различных симптомов и их влиянии на различные органы и системы.

Современные подходы к управлению синдромом Дауна

Содержимое раздела

В этом разделе будут рассмотрены современные подходы к управлению синдромом Дауна, включая медицинскую помощь, образовательные программы и социальную поддержку. Будут проанализированы различные терапевтические стратегии, направленные на улучшение качества жизни пациентов. Будет исследована роль ранней интервенции и специализированного образования. Будут представлены рекомендации по комплексной поддержке людей с синдромом Дауна и их семей.

Методология исследования

Содержимое раздела

В этом разделе будет представлена методология исследования, включая используемые методы сбора и анализа данных. Будет описан обзор литературы и использованы базы данных, источники и критерии отбора. Будут описаны методы обработки данных, статистический анализ и интерпретация результатов. Будет представлен подробный план исследования, включая этапы, сроки и ресурсы.

Результаты исследования

Содержимое раздела

В этом разделе будут представлены результаты исследования в структурированном виде. Будут представлены основные результаты, полученные в ходе анализа литературы и данных. Будут представлены графики, таблицы и диаграммы для наглядного представления результатов. Будет проведена интерпретация полученных результатов и их сравнение с данными других исследований.

Заключение

Содержимое раздела

В заключении будут представлены основные выводы исследования, обобщающие полученные результаты. Будут сформулированы ответы на поставленные вопросы и достигнутые цели. Будет проведена оценка значимости исследования и его вклада в науку. Будут рассмотрены ограничения исследования и направления для дальнейших исследований. Будут даны рекомендации для практического применения полученных результатов.

Список литературы

Содержимое раздела

В этом разделе будет представлен полный список использованной литературы, оформленный в соответствии с требованиями к цитированию научных работ. Будут указаны все источники, использованные в исследовании, включая научные статьи, книги, обзоры и другие материалы. Будет обеспечена полнота и точность ссылок на все источники, чтобы обеспечить возможность проверки результатов исследования.

Получи Такой Проект

До 90% уникальность
Готовый файл Word
15-30 страниц
Список источников по ГОСТ
Оформление по ГОСТ
Таблицы и схемы
Презентация

Создать Проект на любую тему за 5 минут

Создать

#5581895