Нейросеть

Генетические заболевания у собак породы Кане-Корсо: Обзор и перспективы исследования

Нейросеть для проекта Гарантия уникальности Строго по ГОСТу Высочайшее качество Поддержка 24/7

Данный исследовательский проект посвящен изучению наследственных заболеваний, встречающихся у собак породы Кане-Корсо. Проект направлен на всесторонний анализ генетических предрасположенностей, влияющих на здоровье и благополучие этих благородных животных. Будет проведено исследование распространенности определенных заболеваний, таких как дисплазия тазобедренного сустава, прогрессивная атрофия сетчатки и кардиомиопатия, среди представителей данной породы. В рамках работы предполагается изучение современных методов диагностики, включая генетическое тестирование и визуализацию, для повышения точности и своевременности выявления заболеваний. Кроме того, проект будет включать анализ существующих стратегий профилактики и лечения, а также оценку их эффективности. Особое внимание будет уделено формированию рекомендаций для заводчиков и владельцев собак Кане-Корсо с целью улучшения племенной работы и обеспечения здоровья потомства. Работа предполагает критический анализ научной литературы, сбор и анализ данных, а также разработку практических рекомендаций.

Идея:

Проект направлен на выявление и анализ наиболее распространенных наследственных заболеваний у Кане-Корсо. Это позволит разработать рекомендации для заводчиков и владельцев, направленные на снижение заболеваемости.

Продукт:

Результатом проекта станет информационный ресурс, содержащий подробный обзор генетических заболеваний у Кане-Корсо. Этот ресурс будет включать в себя информацию о диагностике, профилактике и лечении, а также практические рекомендации.

Проблема:

Существует недостаточная осведомленность о генетических заболеваниях, поражающих Кане-Корсо. Отсутствие систематизированной информации затрудняет принятие обоснованных решений по племенной работе и уходу за этими собаками.

Актуальность:

Современные исследования в области ветеринарной генетики подчеркивают важность изучения наследственных заболеваний у породистых собак. Актуальность проекта обусловлена необходимостью повышения качества жизни Кане-Корсо и снижения частоты генетически обусловленных патологий.

Цель:

Целью исследования является повышение осведомленности о генетических заболеваниях у Кане-Корсо и разработка практических рекомендаций для улучшения здоровья породы. Достижение этой цели позволит снизить риски для здоровья собак и повысить эффективность племенной работы.

Целевая аудитория:

Аудиторией проекта являются ветеринарные врачи, заводчики Кане-Корсо, владельцы собак этой породы, а также студенты ветеринарных факультетов. Информация, полученная в ходе исследования, будет полезна для принятия обоснованных решений в области разведения и ухода за животными.

Задачи:

  • Обзор научной литературы по генетическим заболеваниям у Кане-Корсо.
  • Сбор и анализ данных о распространенности заболеваний в популяции.
  • Разработка рекомендаций для заводчиков и владельцев.
  • Проведение генетического тестирования (если возможно).

Ресурсы:

Для реализации проекта потребуются доступ к научной литературе, данные ветеринарных клиник, ресурсы для генетического тестирования и программное обеспечение для анализа данных.

Роли в проекте:

Организует и координирует работу всей исследовательской группы, осуществляет общее руководство и контроль над реализацией проекта. Отвечает за разработку плана исследования, сбор и анализ данных, подготовку отчетов и публикаций. Обеспечивает связь с научным сообществом и заинтересованными сторонами. Руководитель проекта принимает ключевые решения и контролирует соблюдение сроков и бюджета.

Отвечает за сбор, обработку и анализ данных, полученных в ходе исследования. Использует статистические методы и программное обеспечение для анализа полученной информации. Определяет закономерности и взаимосвязи, разрабатывает графики и таблицы для представления результатов. Готовит отчеты и помогает в интерпретации данных для дальнейшего использования в исследовании.

Предоставляет экспертные знания в области ветеринарии, особенно в вопросах генетики и болезней собак. Консультирует по вопросам диагностики, лечения и профилактики наследственных заболеваний у Кане-Корсо. Помогает в интерпретации результатов генетических тестов и предоставляет рекомендации по уходу за животными с генетическими предрасположенностями. Участвует в составлении рекомендаций для владельцев и заводчиков.

Проводит генетический анализ собранных образцов, интерпретирует результаты генетических тестов. Определяет генетические маркеры, связанные с наследственными заболеваниями у Кане-Корсо. Участвует в разработке протоколов генетического тестирования и создании генеалогических деревьев. Оценивает риски передачи заболеваний в потомстве, консультирует по вопросам племенной работы с учетом генетических факторов.

Наименование образовательного учреждения

Проект

на тему

Генетические заболевания у собак породы Кане-Корсо: Обзор и перспективы исследования

Выполнил: ФИО

Руководитель: ФИО

Содержание

  • Введение 1
  • Обзор заболеваний, характерных для Кане-Корсо 2
  • Генетика и наследование заболеваний 3
  • Методы диагностики наследственных заболеваний 4
  • Анализ распространенности заболеваний в популяции Кане-Корсо 5
  • Рекомендации по профилактике и лечению 6
  • Рекомендации для заводчиков 7
  • Практические аспекты: формирование баз данных и разработка инструментов 8
  • Заключение 9
  • Список литературы 10

Введение

Содержимое раздела

Введение представляет собой важный раздел научного исследования, который служит для ознакомления читателя с темой. В нем четко формулируется актуальность выбранной темы, обосновывается ее значимость в контексте текущих научных знаний и практических потребностей. Описывается проблема, которой посвящено исследование, указываются основные цели и задачи, которые предстоит решить. Введение также включает краткий обзор существующих исследований в данной области, определяя пробелы в знаниях и обосновывая необходимость проведения нового исследования. Введение задает тон работы, а также содержит краткую информацию об основных понятиях и методологии исследования.

Обзор заболеваний, характерных для Кане-Корсо

Содержимое раздела

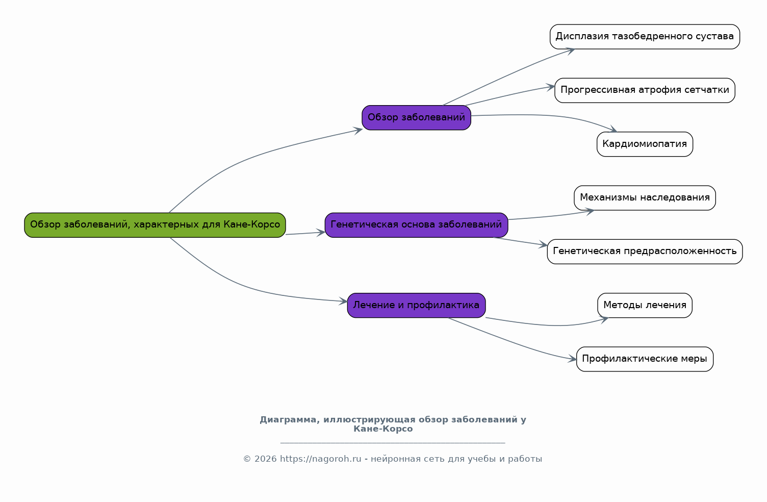
Этот раздел посвящен детальному обзору наследственных заболеваний, специфичных для породы Кане-Корсо. В нем будут рассмотрены наиболее распространенные генетические патологии, включая дисплазию тазобедренного сустава, прогрессивную атрофию сетчатки, кардиомиопатию и другие заболевания, способные повлиять на здоровье и продолжительность жизни собак этой породы. Будет проведен анализ этиологии, патогенеза, симптомов, диагностики и существующих методов лечения каждой болезни. Особое внимание будет уделено генетической основе заболеваний, что позволит понять механизмы их наследования и предрасположенности. Раздел обобщит имеющиеся научные данные, методы лечения и профилкатики.

Генетика и наследование заболеваний

Содержимое раздела

Данный раздел посвящен изучению основ генетики наследственных заболеваний у собак, в частности у породы Кане-Корсо. Будут рассмотрены типы наследования (аутосомно-рецессивный, аутосомно-доминантный, Х-связанный и мультифакториальный), характерные для различных генетических заболеваний. Описываются механизмы передачи генов от родителей к потомству, а также вероятность проявления заболеваний в зависимости от генотипа. Будет проведен анализ генетических факторов, влияющих на предрасположенность к заболеваниям, и рассмотрены современные методы генетического тестирования для выявления носителей мутаций. Раздел включает информацию о генетических маркерах и их связи с конкретными заболеваниями, а также о влиянии различных факторов. Будут рассмотрены факторы, влияющие на проявление генетических заболеваний.

Методы диагностики наследственных заболеваний

Содержимое раздела

Раздел посвящен обзору современных методов диагностики наследственных заболеваний у собак породы Кане-Корсо. В нем будут рассмотрены различные подходы, применяемые для выявления генетических патологий на разных стадиях заболевания. Будут детально описаны методы генетического тестирования, включая PCR-анализ, секвенирование ДНК и другие методики, используемые для выявления мутаций, связанных с определенными заболеваниями. Также будут рассмотрены методы визуальной диагностики, такие как рентгенография, ультразвуковое исследование, офтальмоскопия и электрокардиография, для оценки состояния органов и выявления признаков заболеваний. Раздел включает анализ преимуществ и недостатков каждого метода, а также рекомендации по их применению. Особое внимание уделяется ранней диагностике.

Анализ распространенности заболеваний в популяции Кане-Корсо

Содержимое раздела

Данный раздел предполагает проведение эпидемиологического анализа распространенности наследственных заболеваний в популяции Кане-Корсо. Будет проведен анализ данных, собранных из различных источников, включая ветеринарные клиники, базы данных заводчиков и генетические лаборатории. Проанализируем частоту встречаемости различных наследственных заболеваний, таких как дисплазия тазобедренного сустава, прогрессивная атрофия сетчатки и кардиомиопатия, среди собак Кане-Корсо. Будет проведена статистическая обработка данных для определения факторов риска и тенденций в распространении заболеваний. Раздел содержит информацию о географических особенностях и влиянии племенной работы на распространенность болезней, а также позволит оценить эффективность предпринимаемых мер профилактики.

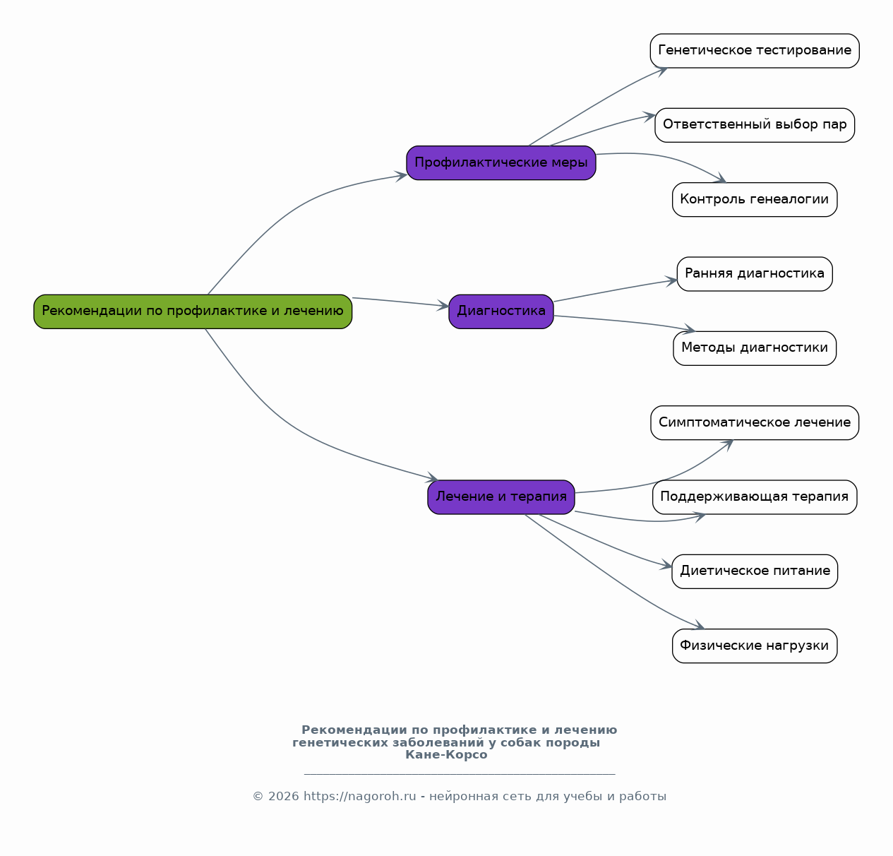
Рекомендации по профилактике и лечению

Содержимое раздела

Раздел посвящен разработке практических рекомендаций по профилактике и лечению наследственных заболеваний у собак породы Кане-Корсо. Будут предложены стратегии ранней диагностики и терапевтического вмешательства на основе современных достижений ветеринарной медицины. Особое внимание будет уделено профилактическим мерам, включая генетическое тестирование племенных животных, ответственный выбор пар для разведения и контроль за генеалогией. Также будут рассмотрены методы симптоматического лечения и поддерживающей терапии для облегчения состояния больных животных. Раздел включает информацию о диетическом питании, физических нагрузках и других факторах, влияющих на здоровье собак. Будут разработаны подробные рекомендации для владельцев.

Рекомендации для заводчиков

Содержимое раздела

Раздел сфокусирован на разработке конкретных рекомендаций для заводчиков Кане-Корсо с целью улучшения племенной работы и снижения риска передачи наследственных заболеваний. Будут предложены механизмы отбора племенных животных на основе генетического тестирования и оценки родословных. Рекомендации будут включать советы по выбору пар для разведения, учету генетических факторов и избежанию инбридинга. Особое внимание будет уделено формированию ответственного подхода к разведению, с акцентом на поддержание здоровья и благополучия породы. Будут рассмотрены этические аспекты племенной работы и требования к заводчикам со стороны ассоциаций и клубов породы. Раздел будет направлен на улучшение качества генофонда породы.

Практические аспекты: формирование баз данных и разработка инструментов

Содержимое раздела

В этом разделе рассматриваются практические шаги по созданию и использованию баз данных для управления информацией о здоровье и генетике Кане-Корсо. Будет описан процесс сбора, организации и анализа данных, включая информацию о родословных, генетических тестах и клинических проявлениях заболеваний. Рассмотреваются инструменты и программное обеспечение для анализа данных, а также методы визуализации результатов. Будет предложено создание интерактивных инструментов, которые помогут заводчикам и владельцам принимать обоснованные решения. В заключение будет рассмотрена важность сотрудничества между заводчиками, ветеринарами и генетиками для успешного управления информацией. Данный раздел предполагает практическую реализацию.

Заключение

Содержимое раздела

Заключение является завершающим разделом исследовательского проекта, в котором обобщаются основные результаты исследования и подводятся итоги. В нем кратко излагаются основные выводы, полученные в ходе работы, и делается акцент на их практической значимости. Важно подчеркнуть вклад исследования в решение поставленных задач и достижение поставленных целей. В заключении оценивается достижение цели исследования, а также обсуждаются возможные ограничения и направления для будущих исследований. Подчеркивается важность полученных результатов для практического применения, таких как улучшение племенной работы, улучшение благополучия породы. Заключение должно быть лаконичным.

Список литературы

Содержимое раздела

Список литературы содержит полный перечень использованных источников, включая научные статьи, книги, обзоры и другие публикации, которые были использованы в процессе исследования. Он представляет собой важный элемент научной работы, подтверждающий достоверность и обоснованность представленных результатов. В списке литературы источники должны быть оформлены в соответствии с общепринятыми стандартами цитирования (например, APA, MLA, ГОСТ) для обеспечения точности и удобства в использовании. Правильное оформление списка литературы необходимо для обеспечения корректной научной коммуникации и соблюдения авторских прав. Список литературы — это база для понимания глубины проделанной работы.

Получи Такой Проект

До 90% уникальность
Готовый файл Word
15-30 страниц
Список источников по ГОСТ
Оформление по ГОСТ
Таблицы и схемы
Презентация

Создать Проект на любую тему за 5 минут

Создать

#5696075