Нейросеть

Геометрия на клетчатой бумаге: Исследование геометрических фигур и их свойств для учащихся 8 класса

Нейросеть для проекта Гарантия уникальности Строго по ГОСТу Высочайшее качество Поддержка 24/7

Данный исследовательский проект посвящен изучению геометрических фигур и их свойств на клетчатой бумаге. Проект предполагает глубокое погружение в мир геометрии, начиная от базовых понятий и заканчивая более сложными задачами, связанными с вычислением площадей фигур, построением геометрических объектов и анализом их взаимосвязей. Учащиеся восьмого класса получат возможность не только расширить свои теоретические знания, но и развить практические навыки, необходимые для решения геометрических задач. В процессе работы над проектом, школьники научатся применять полученные знания на практике, используя клетчатую бумагу как инструмент для визуализации и анализа геометрических объектов. Проект направлен на формирование у учащихся устойчивого интереса к геометрии, развитие логического мышления и пространственного воображения. Он также способствует укреплению навыков работы с информацией, проведению исследований и представлению результатов своей работы в понятной и доступной форме.

Идея:

Проект предлагает исследовать геометрические фигуры и их свойства, используя клетчатую бумагу как удобный инструмент для визуализации и решения задач. Это позволит учащимся глубже понять основы геометрии и развить практические навыки.

Продукт:

Результатом проекта станет исследовательская работа, включающая теоретическую часть, практические задания и выводы. Школьники разработают портфолио, демонстрирующее их умение применять геометрические знания на практике.

Проблема:

Существует недостаточный интерес учащихся к геометрии из-за сложной теоретической части и недостатка практических задач. Данный проект направлен на повышение мотивации к изучению геометрии через увлекательные практические задания.

Актуальность:

Проект актуален, так как геометрия является важной частью школьной программы и необходима для развития логического мышления. Исследование геометрических фигур на клетчатой бумаге позволяет сделать процесс изучения более наглядным и интересным.

Цель:

Целью проекта является углубление знаний учащихся восьмого класса по геометрии, развитие их практических навыков и умения применять полученные знания. Проект направлен на формирование позитивного отношения к изучению математики.

Целевая аудитория:

Проект предназначен для учащихся 8 класса, интересующихся математикой и желающих углубить свои знания в геометрии. Он также будет полезен учителям математики для организации внеклассной работы и разработки дополнительных учебных материалов.

Задачи:

  • Изучение основных геометрических понятий и определений, связанных с фигурами на плоскости.
  • Исследование свойств геометрических фигур на клетчатой бумаге (квадрат, прямоугольник, треугольник, параллелограмм, ромб, трапеция).
  • Решение задач на вычисление площадей и периметров фигур, используя формулы и практические измерения.
  • Построение геометрических фигур на клетчатой бумаге с использованием заданных параметров.
  • Анализ взаимосвязей между различными геометрическими фигурами и их свойствами.

Ресурсы:

Для реализации проекта потребуются учебники по геометрии для 8 класса, клетчатая бумага, линейки, карандаши, транспортиры, циркули, доступ к компьютеру с интернет-соединением и программное обеспечение для построения графиков.

Роли в проекте:

Организует и координирует работу над проектом, консультирует учащихся по теоретическим и практическим вопросам, контролирует сроки выполнения задач и оценивает результаты. Руководитель обеспечивает общее направление исследования, помогает учащимся с планированием работы, подбором материалов и анализом данных. Также руководитель отвечает за подготовку и проведение презентации проекта, обеспечивая соответствие представленных материалов требованиям и стандартам.

Участвует в исследовании, изучает теоретический материал, выполняет практические задания, собирает и анализирует данные, делает выводы. Исследователь активно работает с геометрическим материалом, используя клетчатую бумагу, инструменты и программное обеспечение. Он или она ответственен за организацию своей работы, ведение записей, подготовку отчетов и участие в обсуждениях, демонстрируя понимание изучаемого материала.

Оказывает помощь в решении сложных задач, консультирует по отдельным вопросам, помогает другим участникам проекта. Консультант обладает глубокими знаниями в области геометрии и способен объяснить сложные концепции простым языком. Его задача – поддерживать других учащихся, отвечать на их вопросы и помогать им разобраться в трудных моментах. Консультант также может участвовать в проверке решений и предлагать альтернативные подходы к решению задач.

Отвечает за работу с программным обеспечением, поиск информации в интернете, создание презентаций и других цифровых материалов. Эксперт по ИТ помогает в освоении специализированных программ для построения геометрических фигур, обработки данных и подготовки презентаций. Он может оказывать техническую поддержку, а также помогать в оформлении и представлении результатов проекта с использованием современных технологий.

Наименование образовательного учреждения

Проект

на тему

Геометрия на клетчатой бумаге: Исследование геометрических фигур и их свойств для учащихся 8 класса

Выполнил: ФИО

Руководитель: ФИО

Содержание

  • Введение 1
  • Основные понятия геометрии на плоскости 2
  • Свойства геометрических фигур на клетчатой бумаге 3
  • Вычисление площадей фигур 4
  • Практическое построение геометрических фигур 5
  • Решение задач на клетчатой бумаге 6
  • Геометрические преобразования на клетчатой бумаге 7
  • Применение геометрии в реальной жизни 8
  • Заключение 9
  • Список литературы 10

Введение

Содержимое раздела

Введение в проект, его актуальность, цели и задачи. Обоснование выбора темы исследования 'Геометрия на клетчатой бумаге'. Обзор основных геометрических понятий и фигур, которые будут рассматриваться в проекте. Определение ключевых терминов и понятий, необходимых для понимания материала. Описание структуры исследовательской работы и ожидаемых результатов. Краткое изложение методологии исследования и подходов к решению поставленных задач. Объяснение значимости проекта для учеников 8 класса и его практической пользы в повседневной жизни. Подчеркивание роли геометрии в развитии логического мышления и пространственного воображения. Представление общей структуры исследования и его основных этапов.

Основные понятия геометрии на плоскости

Содержимое раздела

Рассмотрение основных геометрических понятий: точка, прямая, отрезок, луч, угол. Изучение видов углов (острые, тупые, прямые, развернутые). Понятие о параллельных и перпендикулярных прямых. Определение многоугольников и их классификация. Свойства треугольников, четырехугольников, многоугольников. Рассмотрение понятий периметра и площади геометрических фигур. Теоретический обзор формул для вычисления периметров и площадей. Изучение свойств различных геометрических фигур, таких как треугольники, четырехугольники (параллелограммы, ромбы, прямоугольники, квадраты, трапеции) и многоугольники, их классификация. Перечисление основных теорем и свойств, используемых в геометрии.

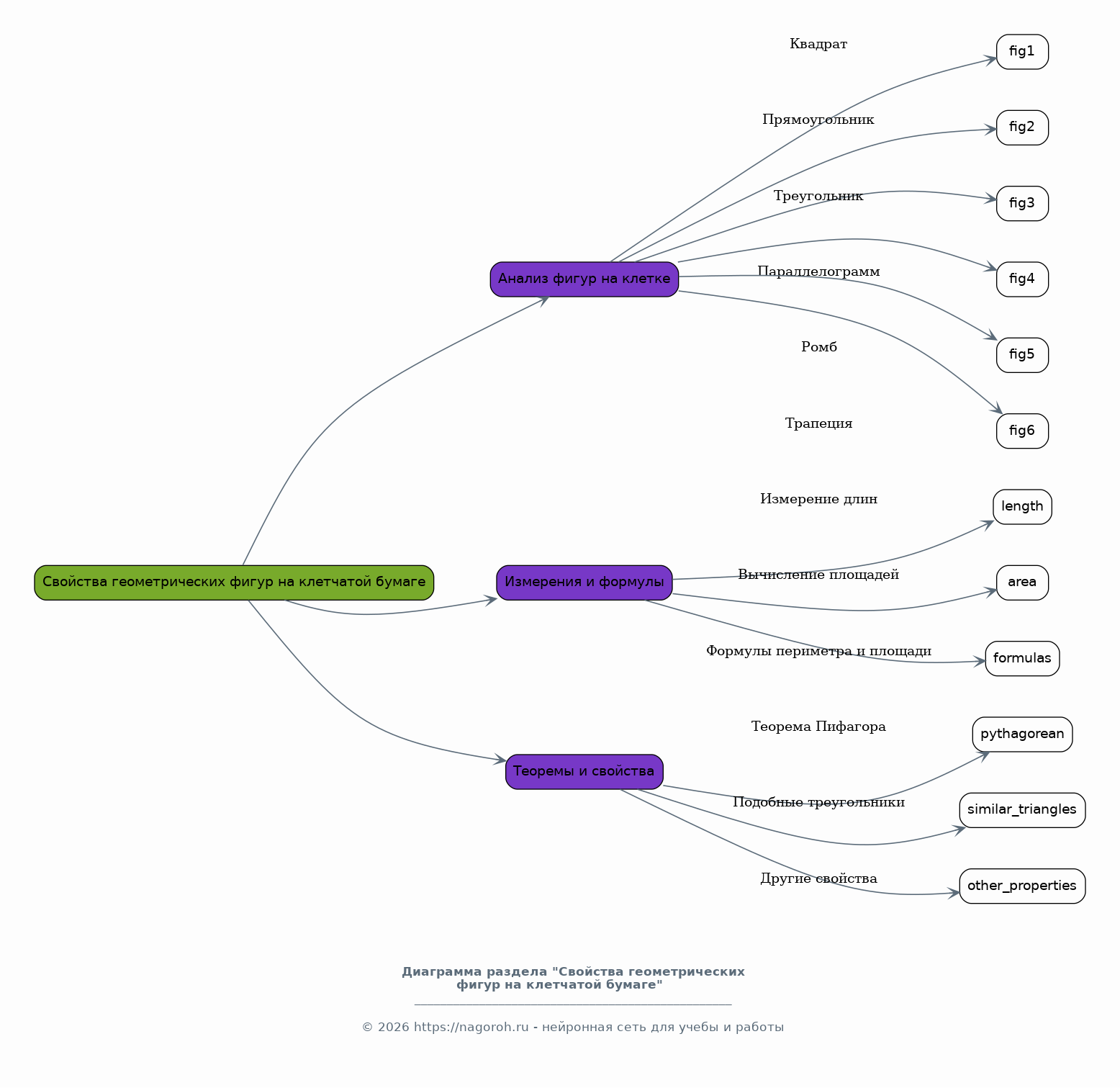
Свойства геометрических фигур на клетчатой бумаге

Содержимое раздела

Анализ особенностей построения геометрических фигур на клетчатой бумаге. Исследование способов измерения длин отрезков и площадей фигур с использованием клеток. Рассмотрение свойств квадрата, прямоугольника, треугольника, параллелограмма, ромба, трапеции на клетчатой бумаге. Изучение формул для вычисления периметров и площадей этих фигур. Выявление закономерностей и взаимосвязей между различными геометрическими параметрами. Определение способов построения геометрических фигур с заданными параметрами на клетчатой бумаге. Подробное рассмотрение теорем и свойств, применимых к геометрическим фигурам при построении на клетчатой бумаге, включая теорему Пифагора, свойства подобных треугольников, и другие важные аспекты.

Вычисление площадей фигур

Содержимое раздела

Детальное изучение различных методов вычисления площадей геометрических фигур на клетчатой бумаге. Обзор формул для расчета площадей треугольников (в том числе прямоугольных, равнобедренных, равносторонних), четырехугольников (прямоугольников, квадратов, параллелограммов, ромбов, трапеций) и других многоугольников. Разбор примеров и решение задач на вычисление площадей фигур различной сложности. Исследование применения формулы Герона для нахождения площади треугольника. Анализ способов нахождения площадей сложных фигур путем разбиения их на более простые элементы. Рассмотрение различных подходов к вычислению площадей, включая использование клеток, формул и геометрических преобразований. Изучение взаимосвязей между площадями различных фигур и их параметрами.

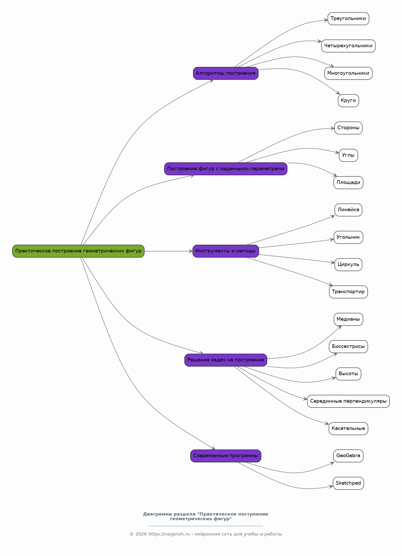
Практическое построение геометрических фигур

Содержимое раздела

Практическое применение знаний для построения геометрических фигур на клетчатой бумаге с использованием различных инструментов. Описание алгоритмов построения треугольников, четырехугольников, многоугольников и кругов. Построение фигур с заданными параметрами, такими как стороны, углы, площади. Изучение способов построения геометрических фигур при помощи линейки, угольника, циркуля и транспортира. Разбор примеров решения задач на построение, включая построение медиан, биссектрис, высот, серединных перпендикуляров, и касательных. Освоение навыков аккуратного и точного построения геометрических фигур. Применение современных программ для построения геометрических фигур.

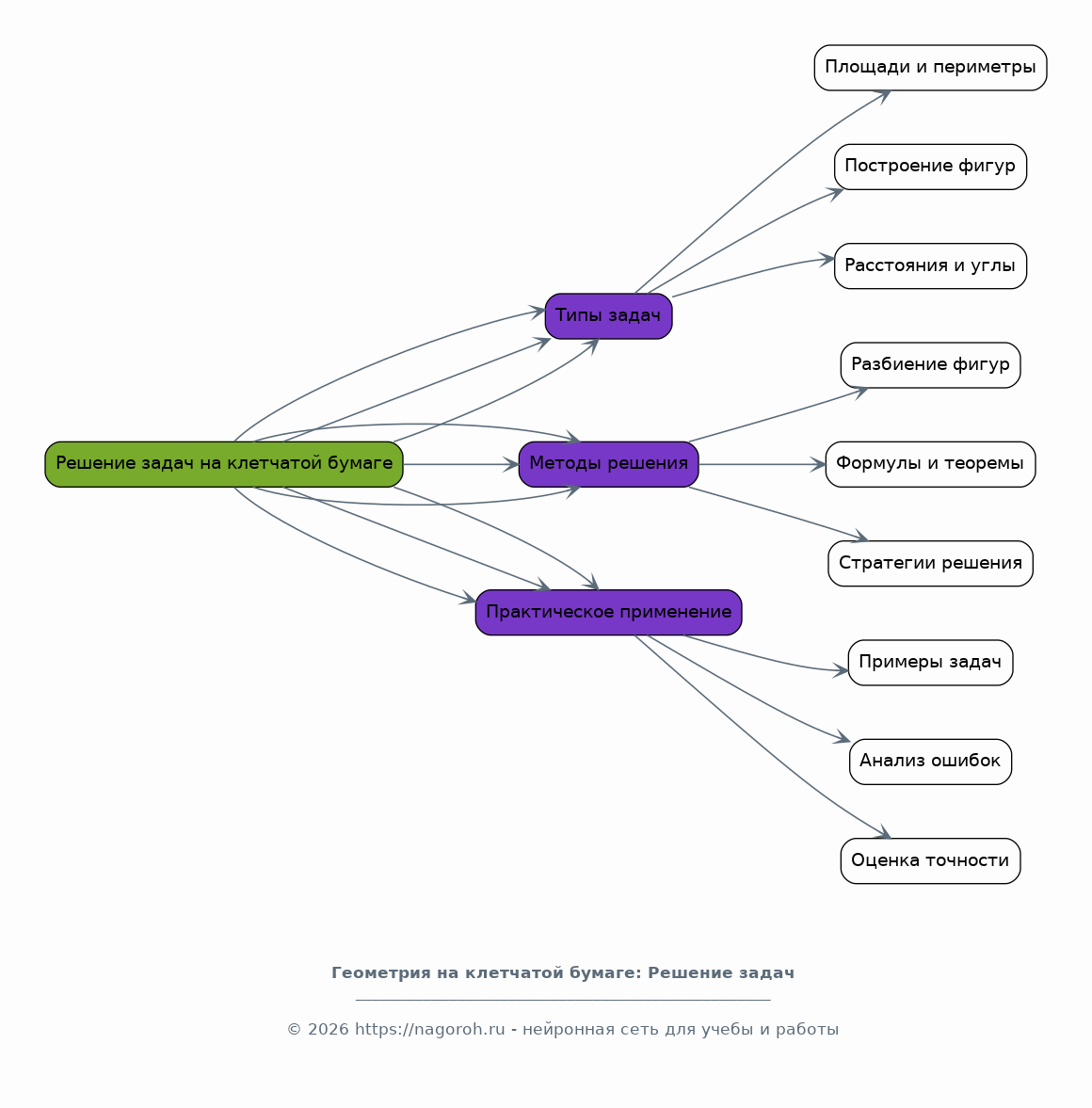
Решение задач на клетчатой бумаге

Содержимое раздела

Разбор различных типов задач, связанных с геометрией на клетчатой бумаге. Решение задач на вычисление площадей и периметров фигур, построение геометрических объектов, определение расстояний и углов. Применение теоретических знаний для решения практических задач с использованием клетчатой бумаги. Рассмотрение примеров решения задач различного уровня сложности. Изучение стратегий и подходов к решению геометрических задач. Развитие навыков логического мышления и анализа геометрических фигур и их свойств. Использование различных методов и приемов для решения задач, таких как разбиение фигур, применение формул и теорем. Оценка точности решений и анализ возможных ошибок.

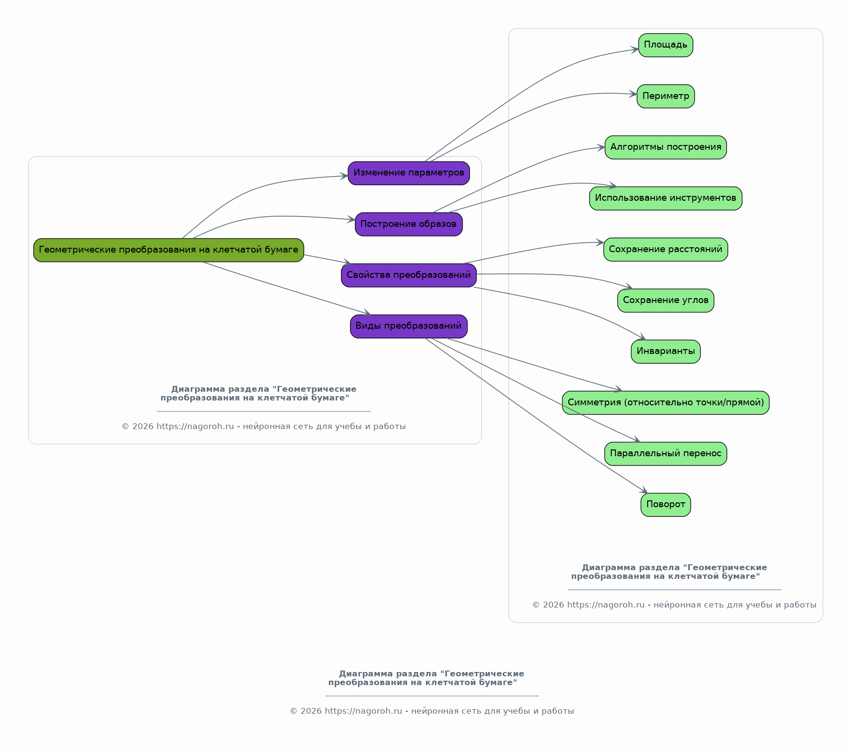
Геометрические преобразования на клетчатой бумаге

Содержимое раздела

Рассмотрение различных видов геометрических преобразований: симметрия относительно точки и прямой, параллельный перенос, поворот. Изучение свойств этих преобразований и их влияния на геометрические фигуры на клетчатой бумаге. Построение изображений фигур после применения геометрических преобразований. Анализ изменения параметров фигур (площадь, периметр) в результате преобразований. Рассмотрение примеров решения задач, связанных с геометрическими преобразованиями. Определение инвариантов при различных преобразованиях. Изучение способов построения образов геометрических фигур после преобразований. Применение геометрических преобразований для решения задач и построения фигур.

Применение геометрии в реальной жизни

Содержимое раздела

Рассмотрение примеров использования геометрических знаний в повседневной жизни и различных областях. Обсуждение применения геометрии в архитектуре, дизайне, строительстве, навигации и других сферах. Анализ примеров использования геометрических принципов в искусстве, фотографии и других видах деятельности. Изучение способов применения геометрических знаний для решения практических задач. Исследование взаимосвязи между геометрией и физикой, математикой, информатикой и другими науками. Анализ примеров из реальной жизни, demonstrating how geometric concepts are used in various fields. Подчеркивание практической значимости геометрии и ее роли в различных аспектах жизни.

Заключение

Содержимое раздела

Подведение итогов работы над проектом, обобщение полученных результатов и выводов. Краткое изложение основных теоретических положений, рассмотренных в проекте. Оценка достигнутых целей и задач. Обсуждение трудностей, возникших в процессе работы над проектом, и способов их преодоления. Анализ полученного опыта и приобретенных навыков. Подчеркивание значимости проведенного исследования и его практической пользы. Подведение итогов работы, включая основные выводы, полученные в результате исследования, и сопоставление их с поставленными задачами. Определение направлений для дальнейшего изучения геометрии.

Список литературы

Содержимое раздела

Представление списка использованной литературы, включающего учебники, справочники, статьи и другие источники, использованные при работе над проектом. Форматирование списка литературы в соответствии с установленными требованиями. Указание полных выходных данных для каждого источника (автор, название, издательство, год издания, страницы). Соблюдение формальных требований к оформлению списка литературы. Организация списка в алфавитном порядке или в порядке цитирования. Включение всех использованных источников для корректного цитирования и подтверждения достоверности информации.

Получи Такой Проект

До 90% уникальность
Готовый файл Word
15-30 страниц
Список источников по ГОСТ
Оформление по ГОСТ
Таблицы и схемы
Презентация

Создать Проект на любую тему за 5 минут

Создать

#6202077