Нейросеть

Геополитическое положение Российской Федерации на рубеже XX-XXI веков: анализ трансформаций и вызовов

Нейросеть для проекта Гарантия уникальности Строго по ГОСТу Высочайшее качество Поддержка 24/7

Данный исследовательский проект посвящен всестороннему анализу геополитического положения Российской Федерации на переломном этапе истории — на рубеже XX и XXI веков. В работе предпринята попытка раскрыть сложные процессы, которые оказали существенное влияние на внешнеполитическую стратегию, экономическое развитие и общественное сознание России в обозначенный период. Особое внимание уделено выявлению ключевых факторов, формировавших геополитическую реальность того времени, таких как распад Советского Союза, расширение НАТО, процессы глобализации и региональные конфликты. Проект предполагает комплексное исследование, включающее анализ исторических документов, статистических данных, экспертных оценок и современных научных публикаций. Цель заключается в формировании целостного представления о вызовах и возможностях, с которыми столкнулась Россия, а также в оценке долгосрочных последствий принятых политических решений и трансформаций, произошедших в данный период.

Идея:

Исследование направлено на выявление ключевых факторов, определявших геополитическое положение России на рубеже веков. Анализ позволит понять, как менялась роль России в мире и какие вызовы стояли перед страной.

Продукт:

Результатом работы станет аналитический отчет, содержащий детальный анализ геополитической ситуации в России. Отчет будет включать выводы о влиянии различных факторов на внешнюю политику страны.

Проблема:

Существует недостаток комплексных исследований, посвященных геополитическому положению России в указанный период. Актуальность обусловлена необходимостью понимания исторических корней современных геополитических процессов.

Актуальность:

Актуальность исследования определяется значимостью анализа исторических событий для понимания современной геополитической обстановки. Результаты работы могут быть использованы для прогнозирования будущих тенденций и выработки стратегий.

Цель:

Цель проекта — всесторонний анализ геополитического положения Российской Федерации на рубеже XX-XXI веков. Необходимо выявить основные факторы, влиявшие на внешнюю политику и определить их долгосрочные последствия.

Целевая аудитория:

Аудиторией проекта являются школьники старших классов, студенты, преподаватели и все, кто интересуется историей международных отношений. Результаты исследования могут быть использованы в образовательных целях и для формирования более глубокого понимания геополитических процессов.

Задачи:

  • Провести анализ исторических документов и статистических данных.
  • Изучить влияние распада СССР на геополитическое положение России.
  • Оценить роль НАТО и других международных организаций.
  • Проанализировать экономические и социальные факторы.
  • Выявить основные вызовы и возможности для России.

Ресурсы:

Для реализации проекта потребуются доступ к библиотечным ресурсам, научным статьям, историческим документам и современным аналитическим материалам, а также программное обеспечение для анализа данных.

Роли в проекте:

Руководитель проекта отвечает за общее планирование, организацию и координацию работы. Он определяет цели и задачи исследования, контролирует выполнение плана, осуществляет взаимодействие с экспертами и консультантами, а также несет ответственность за подготовку итогового отчета. Руководитель также обеспечивает соблюдение сроков и качества работы, а также отвечает за распределение ресурсов и управление командой проекта. Руководитель должен обладать знаниями в области истории, политологии и международных отношений.

Аналитик выполняет сбор, обработку и анализ данных, необходимых для исследования. Он изучает научные статьи, исторические документы, статистические данные, выявляет закономерности и тенденции. Аналитик разрабатывает методологию исследования, проводит сравнительный анализ, готовит графики, таблицы и презентации. Он также участвует в написании разделов итогового отчета, формулирует выводы и рекомендации. Аналитик должен обладать навыками работы с большими объемами информации, уметь использовать статистические методы анализа и обладать хорошими аналитическими способностями.

Историк занимается изучением исторических аспектов геополитического положения России. Он проводит анализ исторических документов, выявляет ключевые события и тенденции, влиявшие на формирование внешней политики страны. Историк анализирует исторический контекст, оценивает влияние различных факторов, таких как войны, революции, экономические кризисы и т.д. Историк отвечает за формирование исторической базы исследования, подготовку исторических справок и анализ исторической ретроспективы. Историк должен обладать глубокими знаниями в области истории России и международных отношений, а также умением работать с архивными материалами.

Политолог исследует политические аспекты геополитического положения России. Он анализирует политические процессы, стратегии, институты и акторов, влияющих на внешнюю политику страны. Политолог оценивает роль международных отношений, сотрудничества и конфликтов, анализирует политические решения и их последствия. Политолог отвечает за подготовку политического анализа, выявление политических рисков и возможностей, а также за формулировку рекомендаций для внешней политики. Политолог должен обладать знаниями в области политологии, международных отношений и внешней политики.

Наименование образовательного учреждения

Проект

на тему

Геополитическое положение Российской Федерации на рубеже XX-XXI веков: анализ трансформаций и вызовов

Выполнил: ФИО

Руководитель: ФИО

Содержание

  • Введение 1
  • Теоретические основы геополитики 2
  • Геополитические факторы, влияющие на Россию в конце XX века 3
  • Трансформация внешней политики России в 1990-е годы 4
  • Россия и международные организации 5
  • Влияние экономических факторов на геополитическое положение России 6
  • Практическое применение геополитического анализа 7
  • Перспективы геополитического положения России в XXI веке 8
  • Заключение 9
  • Список литературы 10

Введение

Содержимое раздела

Введение представляет собой важный раздел, который задает тон всему исследовательскому проекту. Оно начинается с изложения актуальности выбранной темы, подчеркивая ее значимость в контексте современных геополитических реалий. Далее следует четкое определение объекта, предмета, цели и задач исследования, что позволяет читателю сразу понять, о чем пойдет речь. Введение также включает обзор использованных методов исследования, таких как анализ документов, сравнительный анализ, и статистический анализ. Кратко описываются основные этапы исследования и структура работы, чтобы читатель мог ориентироваться в представленном материале. Завершается введение кратким тезисным изложением основных положений и ожидаемых результатов.

Теоретические основы геополитики

Содержимое раздела

Этот раздел посвящен рассмотрению теоретических основ геополитики, что включает в себя анализ ключевых концепций, таких как «геополитическое положение», «сфера влияния», «баланс сил», «интересы национальной безопасности» и другие. Он направлен на раскрытие основных школ и подходов в геополитической науке, таких как классическая геополитика, критическая геополитика и неореализм. Раздел должен учитывать влияние географических факторов, экономических ресурсов, демографических показателей и культурных особенностей на формирование геополитической стратегии. Важно рассмотреть взаимосвязь геополитики с другими областями знания, такими как международные отношения, история и экономика. Также рассматриваются основные методологические подходы к анализу геополитических процессов.

Геополитические факторы, влияющие на Россию в конце XX века

Содержимое раздела

Этот раздел посвящен анализу ключевых геополитических факторов, оказывавших влияние на Россию в конце XX века. Рассматривается распад Советского Союза, его последствия для геополитического баланса в мире, и формирование новых геополитических реалий. Анализируется расширение НАТО на восток и его влияние на безопасность России и ее отношения с Западом. Особое внимание уделяется влиянию экономических реформ, глобализации и региональных конфликтов (например, в Чечне) на геополитическое положение России. Раскрываются взаимосвязи между внутренней политикой и внешней политикой России в этот период. Анализируются основные направления внешней политики России, ее отношения с ближним и дальним зарубежьем.

Трансформация внешней политики России в 1990-е годы

Содержимое раздела

Раздел посвящен детальному анализу трансформации внешней политики России в 1990-е годы. Рассматриваются различные концепции внешней политики, предлагавшиеся российскими политиками и экспертами в этот период. Анализируются основные приоритеты внешней политики России в отношениях с Западом, странами СНГ и другими регионами мира. Особое внимание уделяется анализу изменений в отношениях с США и странами Европы, а также роли России в международных организациях (ООН, ОБСЕ). Оценивается внешнеполитический курс России с точки зрения обеспечения национальной безопасности и защиты национальных интересов. Рассматриваются факторы, влиявшие на формирование внешнеполитического курса, такие как экономическое положение, общественное мнение и политические элиты.

Россия и международные организации

Содержимое раздела

Раздел посвящен анализу взаимоотношений России с международными организациями. Рассматривается роль России в ООН, Совете Европы, ОБСЕ и других ключевых международных организациях. Анализируется влияние членства России в этих организациях на ее геополитическое положение и внешнюю политику. Изучается участие России в международных миротворческих операциях и ее вклад в поддержание международной безопасности. Оценивается влияние международных организаций на внутреннюю и внешнюю политику России, а также реакция России на деятельность этих организаций. Рассматриваются перспективы сотрудничества России с международными организациями в различных областях, включая экономику, безопасность и защиту прав человека.

Влияние экономических факторов на геополитическое положение России

Содержимое раздела

В этом разделе анализируется влияние экономических факторов на геополитическое положение России в рассматриваемый период. Рассматриваются особенности переходной экономики, влияние макроэкономической нестабильности (инфляция, дефолт 1998 года) на внешнюю политику. Изучаются роль энергетических ресурсов в геополитике России и их использование в качестве инструмента внешней политики. Анализируются факторы, влияющие на экономическое сотрудничество России с другими странами и регионами (торговые соглашения, инвестиции, технологический обмен). Оценивается влияние экономических санкций и других экономических мер на внешнюю политику России. Рассматриваются долгосрочные последствия экономического развития для геополитического положения России.

Практическое применение геополитического анализа

Содержимое раздела

Данный раздел посвящен практическому применению геополитического анализа для понимания текущих событий и прогнозирования будущих тенденций. Представлены конкретные примеры, демонстрирующие, как геополитический анализ может быть использован для принятия политических решений. Анализируются стратегии, которые Россия применяла в различных международных кризисах (например, конфликты на постсоветском пространстве). Рассматриваются способы эффективного использования геополитического анализа в образовательных целях и при подготовке специалистов. Обсуждаются возможные направления развития геополитической науки и ее вклад в решение современных проблем.

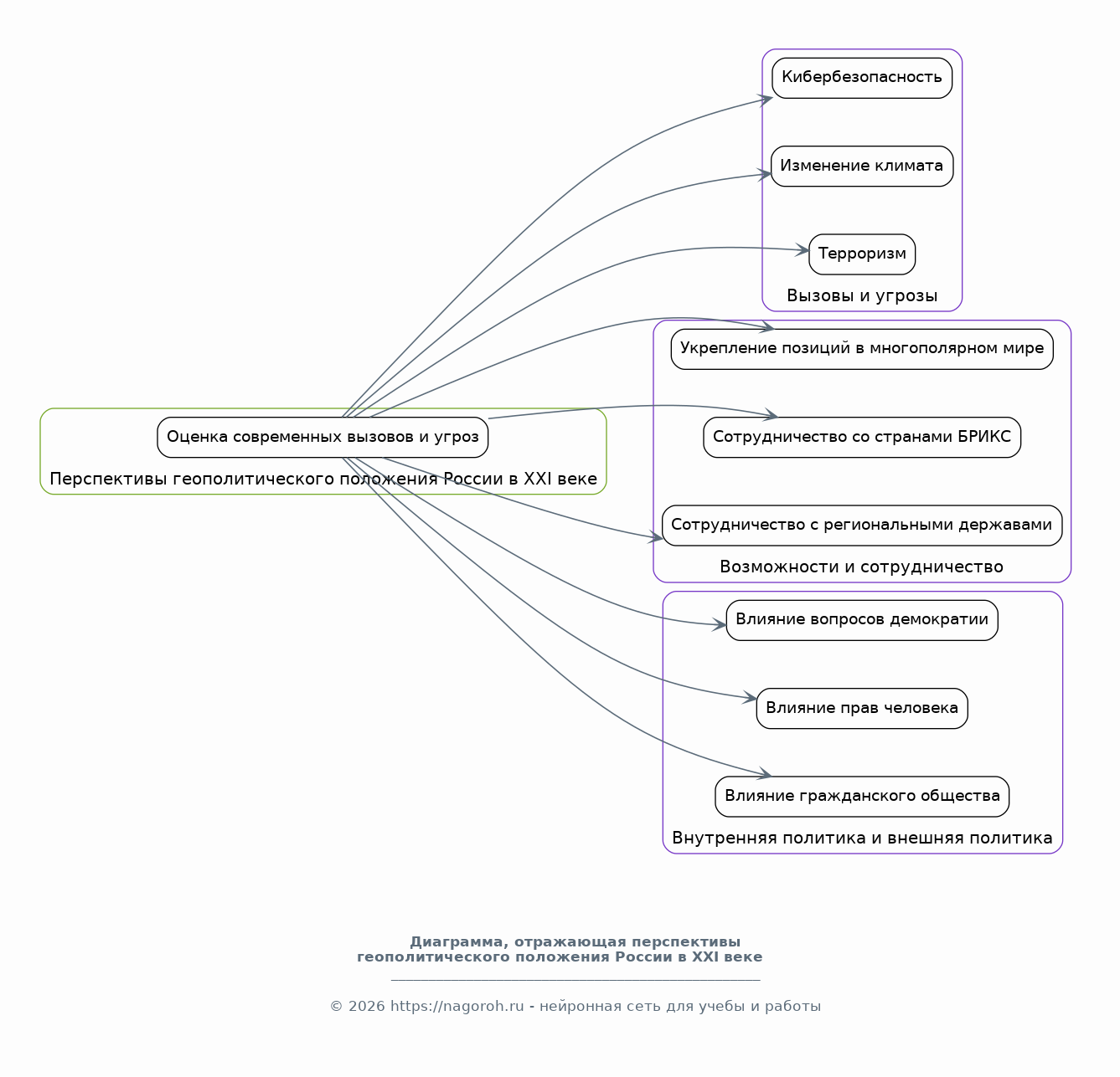
Перспективы геополитического положения России в XXI веке

Содержимое раздела

Раздел посвящен анализу перспектив геополитического положения России в XXI веке. Рассматриваются современные вызовы и угрозы, стоящие перед Россией, такие как кибербезопасность, изменение климата и терроризм. Анализируются возможности укрепления позиций России в многополярном мире, сотрудничество со странами БРИКС и другими региональными державами. Оценивается влияние внутренней политики России на ее внешнюю политику, включая вопросы демократии, прав человека и гражданского общества. Рассматриваются новые тенденции в международных отношениях, такие как усиление роли негосударственных акторов и рост региональных конфликтов. Обсуждаются долгосрочные цели и задачи внешней политики России в условиях меняющегося миропорядка.

Заключение

Содержимое раздела

Заключение представляет собой завершающую часть работы, которая обобщает основные выводы, полученные в ходе исследования. Оно начинается с краткого обзора основных положений, представленных ранее, и включает в себя ответы на поставленные в начале работы вопросы. В разделе проводится оценка достижения поставленных целей и задач, а также определяется вклад исследования в развитие научных знаний. Подводятся итоги анализа геополитического положения России на рубеже веков, оцениваются основные тенденции и факторы, влиявшие на внешнюю политику страны. Даются рекомендации по дальнейшему изучению темы и предлагаются направления для будущих исследований. Подчеркивается значимость полученных результатов для понимания современных геополитических процессов.

Список литературы

Содержимое раздела

Список литературы включает в себя перечень всех использованных источников, начиная от научных статей и монографий до официальных документов и статистических данных. Он должен быть организован в соответствии с выбранным стилем цитирования (например, MLA, APA, ГОСТ), чтобы обеспечить единообразие и облегчить проверку источников. Составление списка литературы является обязательным элементом любой исследовательской работы, поскольку он подтверждает научную обоснованность исследования и позволяет другим исследователям проверить использованные данные и методы. Каждая запись в списке должна содержать полную информацию об источнике, включая автора, название работы, издательство, год публикации и другие необходимые детали.

Получи Такой Проект

До 90% уникальность
Готовый файл Word
15-30 страниц
Список источников по ГОСТ
Оформление по ГОСТ
Таблицы и схемы
Презентация

Создать Проект на любую тему за 5 минут

Создать

#6208803