Нейросеть

Германий и Кремний: Сравнительный Анализ Свойств и Областей Применения в Современной Науке и Технике

Нейросеть для проекта Гарантия уникальности Строго по ГОСТу Высочайшее качество Поддержка 24/7

Данный исследовательский проект посвящен всестороннему изучению двух важных полупроводниковых элементов – германия (Ge) и кремния (Si). Целью проекта является детальный анализ физических и химических свойств этих элементов, включая их атомную структуру, электронную конфигурацию, электропроводность, теплопроводность и оптические характеристики. Особое внимание уделяется сравнению этих свойств, выявляя сходства и различия, которые определяют их уникальное применение в различных областях науки и техники. В рамках исследования будет рассмотрена история открытия и развития технологий, связанных с использованием Ge и Si, а также их влияние на эволюцию полупроводниковой промышленности. Проект также охватывает анализ современных тенденций в использовании этих элементов, таких как разработка новых материалов, усовершенствование технологий производства и расширение областей применения в электронике, энергетике и других отраслях. Кроме того, будет проведен обзор текущих вызовов и перспектив, связанных с использованием Ge и Si, включая вопросы ресурсообеспечения, экологической безопасности и поиска альтернативных материалов.

Идея:

Проект направлен на углубленное изучение характеристик германия и кремния, их сравнительный анализ и выявление областей эффективного применения. Это позволит лучше понять роль этих элементов в современной науке и технике.

Продукт:

Результатом работы станет комплексный отчет, содержащий детальный анализ свойств, сравнение областей применения и обоснованные выводы. Отчет будет полезен для студентов, преподавателей и исследователей, интересующихся данной тематикой.

Проблема:

Существует необходимость в систематизации и актуализации информации о германии и кремнии, учитывая их широкое применение в современной промышленности. Отсутствует единый источник, объединяющий все аспекты, что затрудняет комплексное изучение этих элементов.

Актуальность:

Изучение германия и кремния имеет высокую актуальность в связи с их критической ролью в развитии полупроводниковой индустрии и технологических инновациях. Понимание их свойств и областей применения необходимо для разработки новых материалов и устройств.

Цель:

Целью данного проекта является проведение всестороннего исследования свойств и областей применения германия и кремния. Выявить сильные и слабые стороны этих материалов и определить перспективы их дальнейшего использования в различных областях.

Целевая аудитория:

Проект ориентирован на студентов старших курсов, аспирантов, преподавателей технических вузов, а также специалистов, работающих в области полупроводниковой электроники и материаловедения. Материалы проекта могут быть использованы в учебном процессе и научной деятельности.

Задачи:

  • Провести обзор литературы и патентных данных по свойствам и применению германия и кремния.
  • Сравнить физические и химические свойства Ge и Si, включая их структуру, электропроводность, теплопроводность и оптические характеристики.
  • Проанализировать области применения германия и кремния в различных отраслях, таких как электроника, энергетика, медицина.
  • Оценить перспективы развития технологий, связанных с использованием Ge и Si, с учетом современных тенденций и вызовов.

Ресурсы:

Для выполнения проекта потребуются доступ к научной литературе, базам данных, специализированному программному обеспечению для моделирования и анализа данных, а также лабораторное оборудование (при необходимости).

Роли в проекте:

Осуществляет общее руководство и координацию работы над проектом. Отвечает за разработку плана исследования, распределение задач между участниками, контроль за соблюдением сроков и качеством выполнения работы. Оценивает результаты и представляет проект.

Отвечает за сбор, обработку и анализ данных, полученных в ходе исследования. Использует специализированное программное обеспечение для моделирования и анализа данных. Интерпретирует результаты, готовит графики и таблицы, необходимые для представления данных.

Осуществляет поиск, систематизацию и анализ научной литературы и патентных данных по теме исследования. Составляет обзоры, готовит библиографию, отслеживает актуальные публикации и тренды. Обеспечивает членов команды актуальной информацией.

Отвечает за выполнение практических задач проекта, таких как проведение экспериментов, работа с оборудованием, сборка и тестирование устройств (при необходимости). Соблюдает технику безопасности и ведет техническую документацию.

Наименование образовательного учреждения

Проект

на тему

Германий и Кремний: Сравнительный Анализ Свойств и Областей Применения в Современной Науке и Технике

Выполнил: ФИО

Руководитель: ФИО

Содержание

  • Введение 1
  • Физико-химические свойства германия (Ge) 2
  • Физико-химические свойства кремния (Si) 3
  • Сравнительный анализ свойств Ge и Si 4
  • Области применения германия 5
  • Области применения кремния 6
  • Перспективы развития технологий на основе Ge и Si 7
  • Методы исследования и экспериментальная часть 8
  • Заключение 9
  • Список литературы 10

Введение

Содержимое раздела

В разделе «Введение» будет представлена общая информация о германии и кремнии, обоснование актуальности выбранной темы исследования, сформулированы цели и задачи проекта. Также будет представлен обзор структуры работы, освещена методология исследования и ожидаемые результаты. Должно быть указано значение этих элементов в современной технологической среде, включая их критическую роль в полупроводниковой индустрии и других отраслях. Этот раздел служит основой для понимания всей работы и задает направление для последующих глав.

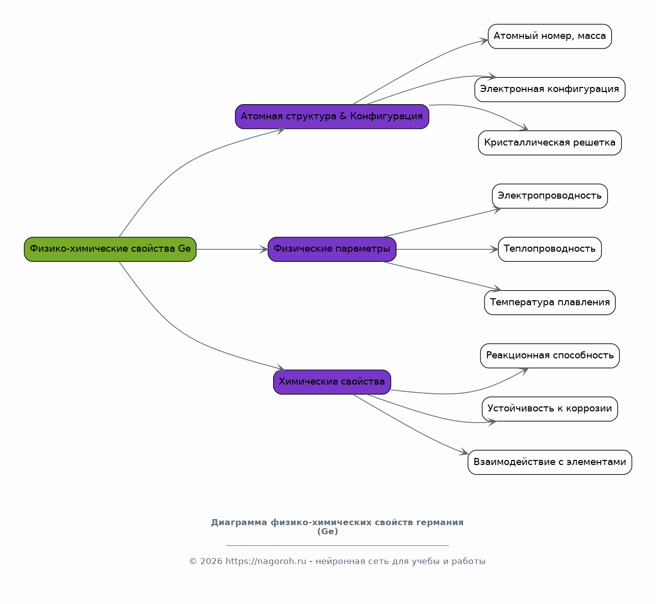
Физико-химические свойства германия (Ge)

Содержимое раздела

Данный раздел посвящен детальному рассмотрению физических и химических свойств германия. Будут рассмотрены такие характеристики, как атомная структура, электронная конфигурация, кристаллические решетки, а также физические параметры, включая электропроводность, теплопроводность, температуру плавления. Отдельное внимание будет уделено химическим свойствам Ge, таким как его взаимодействие с различными элементами и соединениями, устойчивость к коррозии и реакционная способность. В разделе также будут представлены данные о получении германия и его очистке.

Физико-химические свойства кремния (Si)

Содержимое раздела

Раздел посвящен изучению физико-химических свойств кремния. Будет проведен подробный анализ атомной структуры, включая электронную конфигурацию, валентные электроны и тип химической связи кремния. Будут рассмотрены кристаллические структуры кремния, их влияние на физические свойства. Физические свойства включают электропроводность (включая собственную и легированную проводимость), теплопроводность, температурные характеристики и оптические свойства. Химические свойства включают реакционную способность кремния, его взаимодействие с кислородом, водой и другими веществами. Будут рассмотрены методы получения кремния и его очистка.

Сравнительный анализ свойств Ge и Si

Содержимое раздела

В этом разделе будет проведен сравнительный анализ физических и химических свойств германия и кремния. Будут сопоставлены такие параметры, как ширина запрещенной зоны, подвижность носителей заряда, температурные коэффициенты и другие ключевые характеристики, определяющие их поведение в полупроводниковых устройствах. Особое внимание будет уделено выявлению сильных и слабых сторон каждого элемента, а также их влиянию на области применения. Будет представлен сравнительный анализ структуры решеток, электропроводности и теплопроводности, что позволит выявить преимущества и недостатки.

Области применения германия

Содержимое раздела

Этот раздел посвящен анализу областей применения германия в современной науке и промышленности. Будут рассмотрены основные области его использования, такие как полупроводниковая электроника, оптоэлектроника, высокочастотные устройства и производство детекторов. Особое внимание будет уделено специфическим применениям германия, в частности, в областях, где его свойства (например, высокая подвижность электронов) делают его предпочтительным материалом по сравнению с кремнием. Будут рассмотрены примеры конкретных устройств и технологий, в которых используется германий, и проанализированы перспективы его развития.

Области применения кремния

Содержимое раздела

В данном разделе будет рассмотрен широкий спектр областей применения кремния, который является основой современной микроэлектроники. Будут детально проанализированы его роль в производстве интегральных схем, микропроцессоров, памяти, солнечных панелей и других устройств. Особое внимание будет уделено развитию технологий, основанных на применении кремния, и их влиянию на современные технологии. Раздел также включает обзор новых разработок и перспективных направлений использования кремния, включая новые материалы на основе кремния и их потенциальные области применения.

Перспективы развития технологий на основе Ge и Si

Содержимое раздела

Данный раздел посвящен обзору перспектив развития технологий, основанных на использовании германия и кремния. Будут рассмотрены текущие тенденции развития, направленные на повышение производительности, уменьшение размеров и улучшение характеристик устройств. Будут проанализированы новые материалы на основе Ge и Si, методы обработки и интеграции. Особое внимание будет уделено влиянию на развитие полупроводниковой промышленности. Будут рассмотрены вызовы и возможности, связанные с использованием Ge и Si в будущем, включая вопросы экологической безопасности и ресурсосбережения.

Методы исследования и экспериментальная часть

Содержимое раздела

Этот раздел описывает методы исследования, используемые в проекте, включая теоретические подходы, моделирование, эксперименты и анализ данных. Будут представлены конкретные исследовательские методики, применяемые для изучения свойств Ge и Si. Будут подробно описаны используемые приборы и оборудование, а также методики проведения экспериментов. Кроме того, будет представлен анализ и интерпретация полученных результатов, включая графики, таблицы и диаграммы. В данном разделе рассматриваются методы сбора и обработки данных, а также оценка точности и достоверности результатов исследования.

Заключение

Содержимое раздела

В заключении будут подведены итоги проведенного исследования, представлены основные выводы, полученные в ходе работы, и обобщены результаты сравнительного анализа свойств и областей применения германия и кремния. Будут обозначены ключевые различия и сходства в свойствах этих материалов, а также их влияние на их применение в различных областях науки и техники. Будут сформулированы рекомендации по дальнейшим исследованиям и предложены возможные направления развития технологий, основанных на Ge и Si. Подчеркнута важность данных элементов для современной полупроводниковой индустрии.

Список литературы

Содержимое раздела

В данном разделе будет представлен упорядоченный список всех использованных источников информации, включая научные статьи, книги, патенты, технические отчеты и другие материалы, которые были использованы в ходе исследования. Список будет оформлен в соответствии с требованиями к цитированию и оформлению списка литературы, принятыми в научном сообществе. Будет обеспечена полнота и точность цитирования всех использованных источников, что позволит читателям проверить достоверность информации.

Получи Такой Проект

До 90% уникальность
Готовый файл Word
15-30 страниц
Список источников по ГОСТ
Оформление по ГОСТ
Таблицы и схемы
Презентация

Создать Проект на любую тему за 5 минут

Создать

#5436698