Нейросеть

Герои Специальной Военной Операции: Память о Подвигах и Значение для Современного Общества

Нейросеть для проекта Гарантия уникальности Строго по ГОСТу Высочайшее качество Поддержка 24/7

Данный исследовательский проект посвящен изучению и сохранению памяти о героях специальной военной операции. Актуальность исследования обусловлена необходимостью формирования у подрастающего поколения чувства патриотизма, уважения к защитникам Отечества и понимания исторической значимости событий, происходящих в современном мире. Проект предполагает комплексный анализ биографий, подвигов и жизненного пути участников СВО, а также изучение влияния этих героев на формирование общественной морали и ценностей. В рамках исследования будут использованы методы анализа документальных источников, публикаций в СМИ, личных воспоминаний и интервью. Особое внимание будет уделено выявлению аспектов, способствующих увековечиванию памяти о героях СВО, таких как создание памятников, мемориальных комплексов, организация тематических мероприятий и образовательных программ. Проект направлен на формирование у молодежи представления о мужестве, самоотверженности и героизме, проявленных в ходе СВО, и воспитание чувства гордости за свою страну.

Идея:

Исследовать подвиги героев специальной военной операции и их влияние на формирование патриотизма в современном обществе. Создать образовательный продукт, который будет способствовать сохранению памяти о героях СВО.

Продукт:

Разработка интерактивной онлайн-платформы, включающей биографии героев, видеоматериалы, фотогалереи и образовательные модули. Платформа будет доступна для школьников, студентов и всех, кто интересуется историей.

Проблема:

Отсутствие систематизированной информации о героях СВО и недостаточное внимание к их подвигам в образовательных программах. Необходимость формирования у молодежи уважения к защитникам Отечества и понимания исторической значимости событий.

Актуальность:

Проект актуален в контексте возрастающего интереса к военной истории и необходимости воспитания патриотизма. Результаты исследования могут быть использованы для разработки образовательных программ и мероприятий, направленных на сохранение памяти о героях СВО.

Цель:

Изучить подвиги героев специальной военной операции и их вклад в современное общество. Разработать образовательный ресурс для сохранения памяти о героях СВО.

Целевая аудитория:

Школьники, студенты и все, кто интересуется историей и военной тематикой. Преподаватели и педагоги, использующие проект в образовательных целях.

Задачи:

  • Сбор и систематизация информации о героях СВО, включая биографии и описания подвигов.
  • Анализ влияния подвигов героев СВО на общественное сознание и формирование патриотизма.
  • Разработка структуры и контента для онлайн-платформы, посвященной героям СВО.
  • Создание образовательных модулей и интерактивных элементов для платформы.
  • Публикация результатов исследования и продвижение образовательного ресурса.

Ресурсы:

Для реализации проекта потребуются доступ к информационным ресурсам, инструменты для разработки веб-сайтов, а также экспертная поддержка в области истории, педагогики и IT.

Роли в проекте:

Организует и координирует работу проектной команды, отвечает за планирование, контроль и реализацию проекта в соответствии с поставленными целями и задачами. Осуществляет взаимодействие с экспертами, партнерами и заинтересованными сторонами, обеспечивает соблюдение сроков и качества выполнения работ. Отвечает за разработку стратегии продвижения проекта и его дальнейшее развитие, а также за подготовку итоговых отчетов и презентаций.

Проводит сбор, анализ и систематизацию информации о героях СВО, используя различные источники, такие как документальные архивы, публикации в СМИ, личные воспоминания и интервью. Участвует в разработке концепции онлайн-платформы, вносит вклад в создание контента, включая написание биографий, подготовку видеоматериалов и фотогалерей. Обеспечивает достоверность и объективность представленной информации, осуществляет научное редактирование материалов проекта.

Отвечает за создание технической части онлайн-платформы, включая разработку архитектуры, верстку страниц, программирование интерактивных элементов и обеспечение функциональности. Обеспечивает оптимизацию работы платформы, ее адаптивность для различных устройств и браузеров, а также безопасность пользовательских данных. Взаимодействует с исследователями и дизайнерами для реализации их идей и требований, принимает участие в тестировании и отладке платформы.

Разрабатывает визуальный стиль онлайн-платформы, обеспечивая удобство и привлекательность пользовательского интерфейса. Создает графические элементы, иконки, иллюстрации и другие визуальные компоненты, соответствующие тематике проекта и потребностям аудитории. Работает над общей концепцией дизайна, обеспечивая единство стиля и удобство навигации, учитывая принципы доступности и инклюзивности. Принимает участие в тестировании usability и вносит необходимые корректировки на основе обратной связи.

Наименование образовательного учреждения

Проект

на тему

Герои Специальной Военной Операции: Память о Подвигах и Значение для Современного Общества

Выполнил: ФИО

Руководитель: ФИО

Содержание

  • Введение 1
  • Обзор Литературы и Историография по Теме Героизма в Вооруженных Конфликтах 2
  • Формирование Образа Героя СВО в Современном Российском Обществе 3
  • Исторический Анализ Подвигов Героев СВО 4
  • Влияние Героев СВО на Воспитание Патриотизма у Молодежи 5
  • Разработка Интерактивной Онлайн-Платформы 6
  • Структура и Контент Образовательных Модулей 7
  • Продвижение и Презентация Образовательного Ресурса 8
  • Заключение 9
  • Список литературы 10

Введение

Содержимое раздела

В разделе описывается актуальность выбранной темы, обосновывается ее значимость для современного общества и системы образования. Указывается на необходимость изучения подвига героев СВО для воспитания патриотизма и формирования уважения к защитникам Отечества. Формулируются цели и задачи исследования, определяется методология, используемая в работе (анализ документов, интервью, анализ публикаций СМИ). Представлен краткий обзор структуры проекта и ожидаемые результаты. Подчеркивается важность сохранения исторической памяти и передачи ее будущим поколениям, а также вклад проекта в это дело.

Обзор Литературы и Историография по Теме Героизма в Вооруженных Конфликтах

Содержимое раздела

Производится обзор существующих научных публикаций, посвященных героическим подвигам в ходе военных конфликтов, особое внимание уделяется анализу работ, рассматривающих роль личности в истории. Проводится критический анализ различных подходов к определению героизма и его проявлений, изучается эволюция представлений о героическом поведении. Рассматриваются различные методологические подходы к изучению данной темы, а также существующие историографические споры и дискуссии относительно оценки исторических событий и личностей. Выделяются основные направления исследований и пробелы в изучении темы.

Формирование Образа Героя СВО в Современном Российском Обществе

Содержимое раздела

Анализируются различные аспекты формирования образа героя СВО. Изучаются методы, используемые для увековечивания памяти о героях (мемориалы, памятники, публикации). Рассматривается влияние СМИ, социальных сетей и других информационных каналов на формирование общественного мнения о героях СВО. Анализируется роль государственных и общественных институтов в поддержке и распространении информации о героях. Выявляются потенциальные проблемы и вызовы, связанные с формированием и сохранением этого образа.

Исторический Анализ Подвигов Героев СВО

Содержимое раздела

Подробный анализ конкретных примеров героических подвигов, совершенных участниками СВО. Используются данные из официальных источников, включая наградные листы, представления к наградам, свидетельские показания, доступные архивные материалы для изучения. Проводится реконструкция событий, в которых были проявлены героизм и самоотверженность, с акцентом на фактологическую точность. Изучается контекст, в котором были совершены подвиги, военная обстановка и принимаемые решения.

Влияние Героев СВО на Воспитание Патриотизма у Молодежи

Содержимое раздела

Исследуется влияние рассказов о героях СВО на формирование патриотических чувств и ценностей у подрастающего поколения. Определяются методы и механизмы передачи знаний о героях и их подвигах в образовательных учреждениях, включая уроки истории, тематические мероприятия и внеурочную деятельность. Анализируется эффективность различных подходов к патриотическому воспитанию, выявляются лучшие практики и потенциальные области для улучшения. Оценивается роль семьи в этом процессе.

Разработка Интерактивной Онлайн-Платформы

Содержимое раздела

Этот раздел посвящен описанию процесса создания онлайн-платформы, посвященной героям СВО. Представлены детали структуры платформы, включая различные разделы и инструменты навигации, а также методы интерактивного отображения контента. Описываются основные функциональные возможности платформы, такие как поиск информации, просмотр биографий, фотогалерей, видеоматериалов и образовательных модулей. Объясняются принципы и методики разработки интерфейса пользователя, а также стратегии обеспечения удобства использования и доступности для различных категорий пользователей.

Структура и Контент Образовательных Модулей

Содержимое раздела

Детальное описание образовательных модулей, разработанных для онлайн-платформы, посвященной героям СВО. Представлены цели и задачи каждого модуля, его целевая аудитория и предполагаемые результаты обучения. Описаны методы преподавания и учебные материалы, используемые в модулях (тексты, изображения, видео, интерактивные задания). Рассмотрены принципы разработки контента, ориентированного на различные возрастные группы и уровни подготовки, включая стандарты доступности контента. Обсуждаются методики оценки эффективности образовательных модулей.

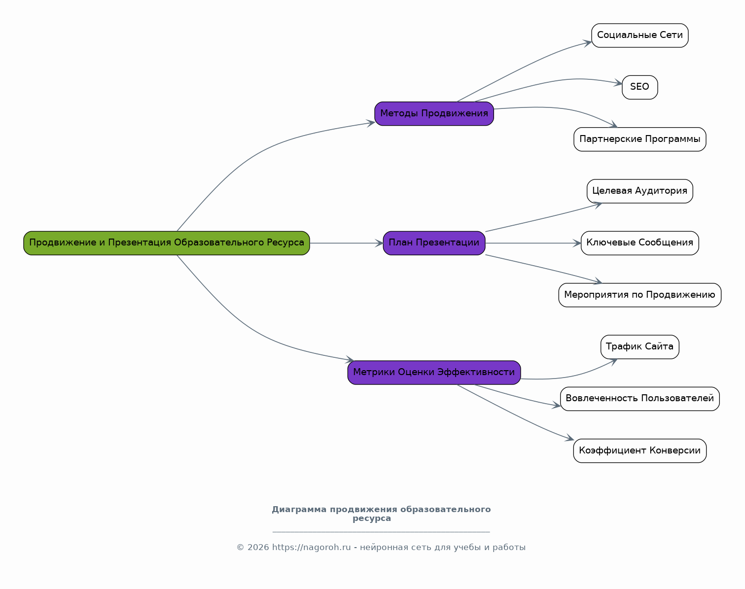
Продвижение и Презентация Образовательного Ресурса

Содержимое раздела

Раздел посвящен стратегии продвижения разработанной онлайн-платформы, посвященной героям специальной военной операции. Описываются методы распространения информации о платформе и привлечения целевой аудитории, включая использование социальных сетей, поисковой оптимизации (SEO) и партнерских программ. Рассматриваются различные каналы продвижения (образовательные учреждения, библиотеки, общественные организации). Представлен подробный план презентации платформы, включающий описание целевой аудитории, ключевых сообщений и мероприятий по продвижению. Представлены метрики оценки эффективности продвижения.

Заключение

Содержимое раздела

В заключении обобщаются основные результаты исследования, подводятся итоги проделанной работы и формулируются выводы, подтверждающие или опровергающие поставленные гипотезы. Оценивается значимость проведенного исследования для науки и практической деятельности. Предлагаются рекомендации по дальнейшему изучению темы и возможные направления для будущих исследований, а также обсуждается практическое применение полученных результатов в образовательном процессе и общественной жизни. Отмечается вклад проекта в увековечивание памяти о героях СВО.

Список литературы

Содержимое раздела

В данном разделе представлен полный перечень использованной литературы, включающий научные статьи, монографии, архивные материалы, публикации в СМИ и интернет-ресурсы, использованные в процессе исследования. Список составлен в соответствии с требованиями к оформлению библиографических ссылок и цитирований, принятыми в научной среде. Книги, статьи, документы организованы в алфавитном порядке или по другому критерию, такому как тематика или тип источника. Информация в списке обеспечивает полную и точную идентификацию каждого источника данных, облегчая читателю проверку фактов и углубление в тему.

Получи Такой Проект

До 90% уникальность
Готовый файл Word
15-30 страниц
Список источников по ГОСТ
Оформление по ГОСТ
Таблицы и схемы
Презентация

Создать Проект на любую тему за 5 минут

Создать

#6203517