Нейросеть

Гидролиз органических соединений: теоретические основы, практическое применение и роль в биохимических процессах

Нейросеть для проекта Гарантия уникальности Строго по ГОСТу Высочайшее качество Поддержка 24/7

Данный исследовательский проект посвящен всестороннему изучению гидролиза органических веществ, являющегося фундаментальным процессом в химии и биологии. Проект охватывает теоретические аспекты гидролиза, включая его механизм, факторы, влияющие на скорость реакции, и термодинамические характеристики. Особое внимание уделяется различным типам органических соединений, подвергающихся гидролизу, таким как углеводы, белки, липиды и нуклеиновые кислоты, рассматривая особенности гидролиза каждого класса. Практическая часть проекта включает в себя проведение экспериментальных исследований, направленных на определение скорости гидролиза различных органических веществ в зависимости от pH, температуры и присутствия катализаторов. Будут исследованы методы анализа продуктов гидролиза, включая хроматографию и спектрофотометрию. Полученные результаты будут проанализированы и интерпретированы для установления взаимосвязей между структурой органических веществ и их реакционной способностью в гидролизе. Также планируется рассмотреть роль гидролиза в различных биологических процессах, таких как пищеварение, метаболизм и разрушение биополимеров. В заключение, проект направлен на углубление понимания гидролиза органических веществ и его значения в различных областях науки и техники.

Идея:

Изучить механизмы и особенности гидролиза различных органических соединений, а также его роль в биологических системах. Провести экспериментальные исследования, направленные на определение скорости гидролиза и анализ продуктов реакции.

Продукт:

В результате проекта будет разработана презентация и отчет, содержащие детальный анализ процесса гидролиза. Также будет создан экспериментальный стенд для проведения практических исследований.

Проблема:

Недостаточно глубокое понимание механизмов гидролиза органических веществ и его роли в биохимических процессах. Отсутствие систематизированных данных о влиянии различных факторов на скорость гидролиза.

Актуальность:

Гидролиз является ключевым процессом во многих областях, от пищевой промышленности до медицины. Изучение гидролиза способствует более глубокому пониманию биохимических процессов и разработке новых технологий.

Цель:

Изучить теоретические основы и практические аспекты гидролиза органических веществ. Определить факторы, влияющие на скорость гидролиза, и охарактеризовать продукты реакций для различных органических соединений.

Целевая аудитория:

Проект предназначен для учащихся старших классов школ, студентов химических и биологических специальностей, а также для преподавателей этих дисциплин. Материалы проекта будут полезны для расширения знаний и проведения самостоятельных исследований.

Задачи:

  • Изучение теоретических основ гидролиза органических веществ.
  • Проведение экспериментальных исследований по гидролизу различных органических соединений.
  • Анализ влияния различных факторов (pH, температура, катализаторы) на скорость гидролиза.
  • Анализ продуктов гидролиза с использованием различных методов.
  • Оформление результатов исследования и подготовка презентации.

Ресурсы:

Для реализации проекта потребуются химические реактивы, оборудование для проведения экспериментов (колбы, штативы, нагревательные элементы, спектрофотометр), лабораторное помещение и компьютер с программным обеспечением для обработки данных.

Роли в проекте:

Организует и координирует работу над проектом, отвечает за планирование, распределение задач и контроль выполнения. Осуществляет общее руководство и обеспечивает соответствие проекта поставленным целям. Он также отвечает за подготовку итогового отчета и презентации результатов исследования. Кроме того, руководитель проекта консультирует участников по теоретическим и практическим вопросам, связанным с тематикой проекта, а также обеспечивает доступ к необходимым ресурсам и материалам.

Отвечает за подготовку и проведение экспериментов, соблюдение техники безопасности в лаборатории, а также за ведение лабораторного журнала. Он готовит растворы, проводит измерения, обрабатывает полученные данные и помогает в анализе результатов. Лаборант отвечает за поддержание порядка на рабочем месте и за сохранность лабораторного оборудования и материалов. Кроме того, лаборант участвует в обсуждении результатов и предлагает улучшения в методике проведения экспериментов.

Собирает, обрабатывает и анализирует экспериментальные данные, используя специализированное программное обеспечение. Он применяет статистические методы для оценки достоверности результатов и выявления закономерностей. Аналитик данных готовит графики, таблицы и диаграммы для визуализации результатов. Он интерпретирует полученные данные и формулирует выводы на основе проведенного анализа. Аналитик также отвечает за подготовку раздела отчета, посвященного анализу данных.

Изучает теоретические основы гидролиза, проводит обзор литературы, анализирует научные статьи и другие источники информации. Он формулирует гипотезы, разрабатывает методы проведения экспериментов и участвует в обсуждении результатов. Теоретик-исследователь отвечает за подготовку теоретической части отчета и презентации. Он также консультирует других участников проекта по теоретическим вопросам и помогает в интерпретации экспериментальных данных.

Наименование образовательного учреждения

Проект

на тему

Гидролиз органических соединений: теоретические основы, практическое применение и роль в биохимических процессах

Выполнил: ФИО

Руководитель: ФИО

Содержание

  • Введение 1
  • Теоретические основы гидролиза 2
  • Гидролиз углеводов 3
  • Гидролиз белков 4
  • Гидролиз липидов 5
  • Гидролиз нуклеиновых кислот 6
  • Практическое изучение гидролиза 7
  • Результаты и обсуждение 8
  • Заключение 9
  • Список литературы 10

Введение

Содержимое раздела

Введение в тему исследования, обоснование актуальности изучения гидролиза органических веществ. Описание основных целей и задач проекта, а также его значения для понимания фундаментальных процессов в химии и биологии. Краткий обзор структуры проекта и его основных этапов, включая теоретическую и практическую части, а также анализ полученных результатов. Обзор основных определений и понятий, связанных с гидролизом органических соединений, и их классификация.

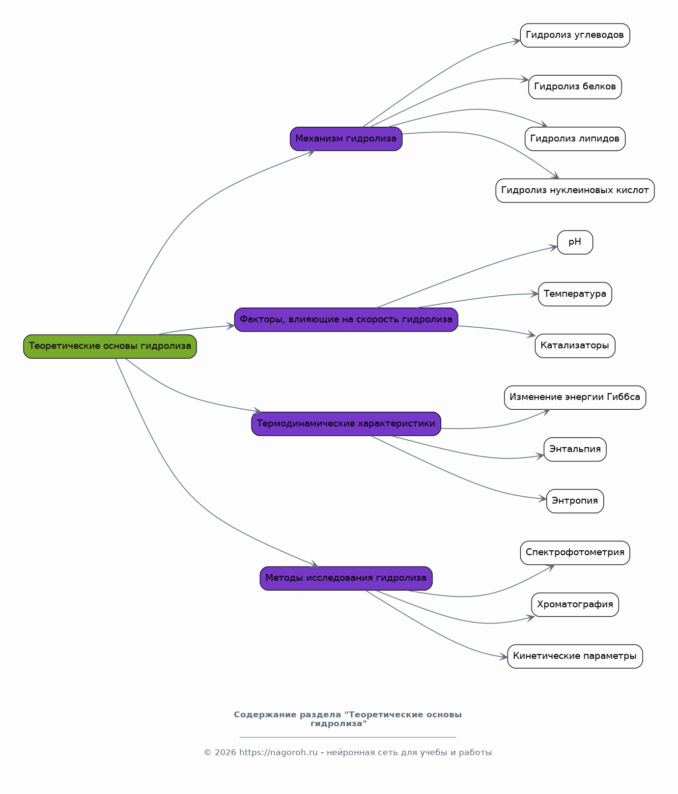
Теоретические основы гидролиза

Содержимое раздела

Подробное рассмотрение механизма гидролиза различных классов органических соединений (углеводы, белки, липиды и нуклеиновые кислоты). Изучение факторов, влияющих на скорость гидролиза (pH, температура, катализаторы). Анализ термодинамических характеристик гидролиза (изменение энергии Гиббса, энтальпии и энтропии). Обзор существующих методов исследования гидролиза и их теоретическое обоснование, включая спектрофотометрию, хроматографию, определение кинетических параметров.

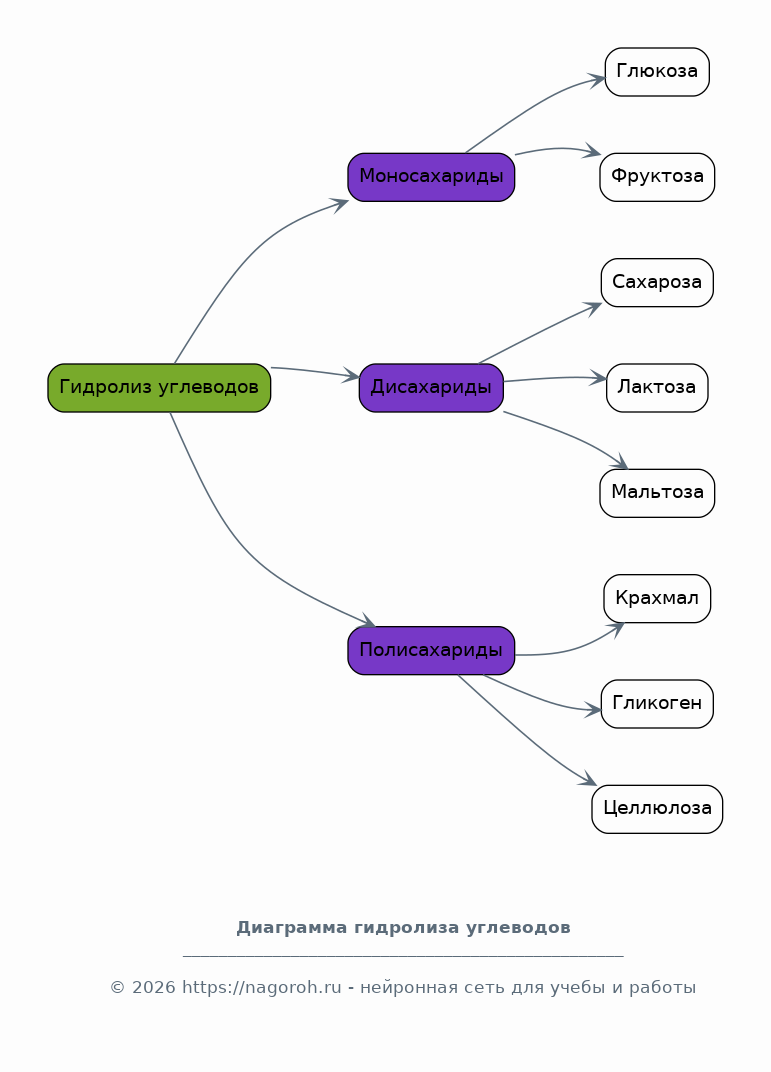
Гидролиз углеводов

Содержимое раздела

Детальное изучение гидролиза различных углеводов, включая моносахариды (глюкоза, фруктоза), дисахариды (сахароза, лактоза, мальтоза) и полисахариды (крахмал, гликоген, целлюлоза). Рассмотрение механизмов гидролиза, влияющих факторов и продуктов реакций. Обсуждение роли гидролиза углеводов в пищеварении и энергетическом обмене. Анализ методов определения скорости гидролиза углеводов и идентификации продуктов.

Гидролиз белков

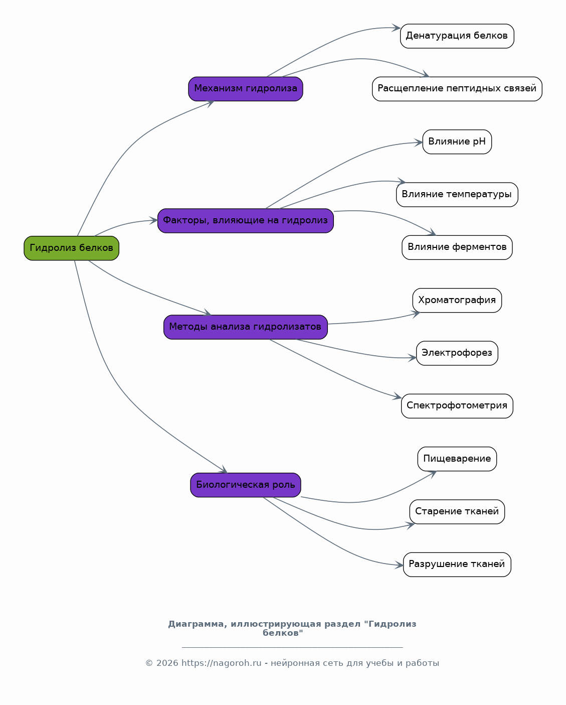
Содержимое раздела

Анализ процесса гидролиза белков, включая денатурацию и расщепление пептидных связей. Изучение влияния pH, температуры и ферментов на скорость гидролиза белков. Исследование методов определения аминокислотного состава продуктов гидролиза. Рассмотрение роли гидролиза белков в пищеварении, а также в процессах старения и разрушения тканей. Обзор различных методов анализа гидролизатов белков.

Гидролиз липидов

Содержимое раздела

Изучение гидролиза липидов (триглицеридов, фосфолипидов) и образования жирных кислот и глицерина. Рассмотрение влияния условий реакции на скорость гидролиза и состав продуктов. Обсуждение роли гидролиза липидов в метаболизме и энергетических процессах. Анализ методов исследования, включая определение кислотного числа и омыления. Рассмотрение практического применения гидролиза липидов.

Гидролиз нуклеиновых кислот

Содержимое раздела

Рассмотрение гидролиза ДНК и РНК, включая механизмы разрушения фосфодиэфирных связей. Изучение влияния pH и температуры на скорость гидролиза нуклеиновых кислот. Обсуждение роли гидролиза в репликации и транскрипции генетического материала. Анализ методов определения продуктов гидролиза – нуклеотидов и оснований. Рассмотрение биологического значения гидролиза нуклеиновых кислот.

Практическое изучение гидролиза

Содержимое раздела

Описание методики проведения экспериментальных исследований по гидролизу органических веществ. Детальное изложение условий проведения экспериментов, используемого оборудования и химических реактивов. Представление протоколов проведения экспериментов, включающих последовательность действий, методы измерения и обработки данных. Обсуждение возможных трудностей и решений, связанных с проведением экспериментов.

Результаты и обсуждение

Содержимое раздела

Представление результатов экспериментальных исследований в виде таблиц, графиков и диаграмм. Анализ полученных данных, включая расчет скоростей гидролиза и определение констант скорости. Обсуждение влияния различных факторов (pH, температура, катализаторы) на процесс гидролиза. Сравнение полученных результатов с литературными данными и их интерпретация. Выявление закономерностей и взаимосвязей.

Заключение

Содержимое раздела

Краткое изложение основных результатов исследования и их значимости. Обобщение выводов о влиянии различных факторов на процесс гидролиза органических веществ. Оценка достигнутых целей проекта и перспективы дальнейших исследований. Подведение итогов работы и формулировка основных положений, вытекающих из проведенного исследования. Оценка вклада проекта в понимание процессов гидролиза и их значимости.

Список литературы

Содержимое раздела

Перечень использованной литературы, включающий научные статьи, учебники и другие источники информации. Соблюдение правил оформления списка литературы в соответствии с требованиями к цитированию. Упорядочивание списка литературы по алфавиту или в порядке цитирования в тексте. Включение всех источников, использованных в проекте, для обеспечения полноты информации. Проверка соответствия ссылок и источников.

Получи Такой Проект

До 90% уникальность
Готовый файл Word
15-30 страниц
Список источников по ГОСТ
Оформление по ГОСТ
Таблицы и схемы
Презентация

Создать Проект на любую тему за 5 минут

Создать

#6206183