Нейросеть

Гиппократ: Основоположник Медицинской Науки и Его Вклад в Современную Медицину

Нейросеть для проекта Гарантия уникальности Строго по ГОСТу Высочайшее качество Поддержка 24/7

Данный исследовательский проект посвящен изучению жизни и наследия Гиппократа, выдающегося древнегреческого врача, которого по праву считают отцом медицины. Проект направлен на всесторонний анализ его вклада в формирование современной медицинской науки, этики и практики. В рамках исследования будет рассмотрен контекст исторической эпохи, в которой жил и работал Гиппократ, а также его влияние на развитие медицины на протяжении веков. Особое внимание будет уделено его учениям, принципам врачебной этики, заложенным в знаменитой "Клятве Гиппократа", и методам лечения, которые он практиковал. Проект предполагает анализ сохранившихся текстов и трактатов Гиппократа, а также оценку его значения для сегодняшнего дня, учитывая современные достижения и вызовы в области медицины. Исследование призвано показать длительное воздействие его идей на медицинское образование, практику и моральные принципы, которыми руководствуются врачи во всем мире. Будут рассмотрены работы и теории других врачей и философов того времени, а также их взаимодействие с Гиппократом.

Идея:

Изучить вклад Гиппократа в формирование медицинской науки, этики и практики, показав его актуальность и влияние на современную медицину. Проанализировать основные положения его учений и их эволюцию.

Продукт:

Результатом проекта будет исследовательская работа, содержащая анализ жизни и деятельности Гиппократа, его основных трудов и их влияния на медицину. Также будет подготовлен доклад с презентацией для школьников, иллюстрирующий важность его наследия.

Проблема:

В современной медицинской практике часто забывается историческая основа знаний и этических принципов, заложенных Гиппократом. Отсутствует системное понимание его вклада в формирование современной медицины.

Актуальность:

Изучение наследия Гиппократа актуально для формирования у школьников представления о важности этических принципов и истории развития медицины. Понимание истоков медицинской науки способствует более глубокому осмыслению ее современной практики.

Цель:

Целью проекта является углубленное изучение жизни, деятельности и наследия Гиппократа, а также оценка его влияния на развитие медицинской науки. Проанализировать основные принципы его учения и их место в современной медицине.

Целевая аудитория:

Проект ориентирован на школьников старших классов, интересующихся медициной, историей и биологией. Материалы будут адаптированы для понимания этой возрастной группы.

Задачи:

  • Изучение биографии и трудов Гиппократа.
  • Анализ основных принципов его учения, включая этические аспекты.
  • Исследование влияния его идей на современную медицину.
  • Подготовка доклада и презентации для школьников.
  • Оценка значения его наследия.

Ресурсы:

Для реализации проекта потребуются доступ к научным статьям и книгам по истории медицины, биографии Гиппократа, а также доступ к электронным библиотекам и медицинским базам данных.

Роли в проекте:

Отвечает за общее руководство проектом, координацию работы участников, контроль сроков и качества выполнения заданий. Разрабатывает план работы, распределяет задачи, контролирует выполнение этапов проекта, оказывает методическую помощь и осуществляет финальную проверку и редактирование исследовательского материала. Обеспечивает связь между участниками проекта, консультантами и экспертами. Отвечает за подготовку итоговых материалов, включая презентацию и доклад.

Проводит углубленный анализ биографии Гиппократа, его трудов и контекста эпохи, используя научные статьи, книги и другие ресурсы. Собирает и анализирует информацию, необходимую для написания основного текста проекта, включая данные о его методах лечения, этических принципах и влиянии на последующие поколения. Отвечает за подготовку отдельных разделов исследования, соблюдение сроков и требований к оформлению.

Занимается анализом и интерпретацией данных, собранных в ходе исследования, сравнивает различные точки зрения и подходы к изучению наследия Гиппократа. Оценивает актуальность его идей в контексте современной медицины и формулирует выводы на основе проведенного анализа. Участвует в составлении структуры работы, помогает в разработке плана исследования и выборе методов анализа информации. Осуществляет проверку данных на соответствие целям и задачам проекта.

Отвечает за визуальное оформление презентации, подготовку иллюстраций и графических материалов, которые будут использоваться в докладе. Подбирает визуальный контент, соответствующий тематике проекта и возрастной аудитории, обеспечивая его понятность и привлекательность. Разрабатывает макет презентации, учитывая основные тезисы исследования и обеспечивая наглядное представление данных. Участвует в подготовке итоговых материалов проекта, включая оформление отчетов и создание инфографики.

Наименование образовательного учреждения

Проект

на тему

Гиппократ: Основоположник Медицинской Науки и Его Вклад в Современную Медицину

Выполнил: ФИО

Руководитель: ФИО

Содержание

  • Введение 1
  • Жизнь и эпоха Гиппократа 2
  • Основные труды Гиппократа 3
  • Гиппократова медицина: принципы и методы 4
  • Клятва Гиппократа и медицинская этика 5
  • Влияние Гиппократа на медицинское образование 6
  • Гиппократ и современная медицина 7
  • Наследие Гиппократа в медицине 8
  • Заключение 9
  • Список литературы 10

Введение

Содержимое раздела

Введение в тему проекта, обоснование актуальности изучения наследия Гиппократа. Определение цели и задач исследования, описание структуры работы. Краткий обзор основных аспектов жизни и деятельности Гиппократа, его вклада в формирование медицинской науки. Обозначение ключевых вопросов, которые будут рассмотрены в ходе исследования. Указание на значимость работ Гиппократа для современной медицины, подчеркивая важность изучения его наследия для будущих поколений врачей и исследователей. Формулировка основной проблемы исследования и предположений.

Жизнь и эпоха Гиппократа

Содержимое раздела

Обзор исторического контекста, в котором жил и работал Гиппократ, включая социально-политические условия в Древней Греции. Анализ влияния философских и научных течений того времени на формирование его взглядов. Изучение его биографии, включая информацию о семье, образовании и профессиональной деятельности. Рассмотрение основных событий его жизни и их влияния на его медицинские взгляды. Анализ роли медицины в древнегреческом обществе, включая ее связь с религией и философией. Идентификация основных источников информации о жизни Гиппократа и оценка их надежности.

Основные труды Гиппократа

Содержимое раздела

Анализ основных медицинских трактатов, приписываемых Гиппократу, с акцентом на их содержание и значение. Рассмотрение различных аспектов, таких как этиология болезней, методы диагностики и лечения. Изучение структуры и стиля написания его трудов, включая влияние философских и научных подходов того времени. Определение авторства отдельных трактатов и анализ различных точек зрения на этот вопрос. Оценка значимости его трудов для развития медицинской науки, включая вклад в формирование таких понятий, как симптомы и диагноз. Изучение медицинских инструментов и методов лечения.

Гиппократова медицина: принципы и методы

Содержимое раздела

Подробное рассмотрение основных принципов гиппократовой медицины, включая акцент на наблюдении, сборе анамнеза и индивидуальном подходе к пациенту. Анализ его методов диагностики, включая физикальное обследование и анализ симптомов. Изучение его методов лечения, таких как использование диеты, лекарственных трав и хирургических вмешательств. Оценка эффективности его методов лечения с учетом доступных в то время знаний и технологий. Рассмотрение роли окружающей среды и образа жизни в процессе лечения.

Клятва Гиппократа и медицинская этика

Содержимое раздела

Детальный анализ Клятвы Гиппократа, ее структуры, содержания и значения для медицинской этики. Рассмотрение основных этических принципов, заложенных в Клятве, таких как конфиденциальность, уважение к пациенту и отказ от нанесения вреда. Изучение истории Клятвы и ее эволюции на протяжении веков, включая современные модификации. Анализ роли Клятвы в формировании профессиональной идентичности врачей. Рассмотрение актуальности этических принципов Гиппократа в современной медицинской практике, включая вопросы медицинской этики.

Влияние Гиппократа на медицинское образование

Содержимое раздела

Анализ влияния трудов и идей Гиппократа на формирование современной системы медицинского образования. Изучение эволюции подходов к обучению врачей, включая его акцент на практическом опыте и клинической практике. Рассмотрение роли его трудов в разработке учебных программ и стандартов медицинского образования. Выявление примеров использования принципов Гиппократа в современных методиках преподавания медицины. Оценка значения его подхода к обучению врачей.

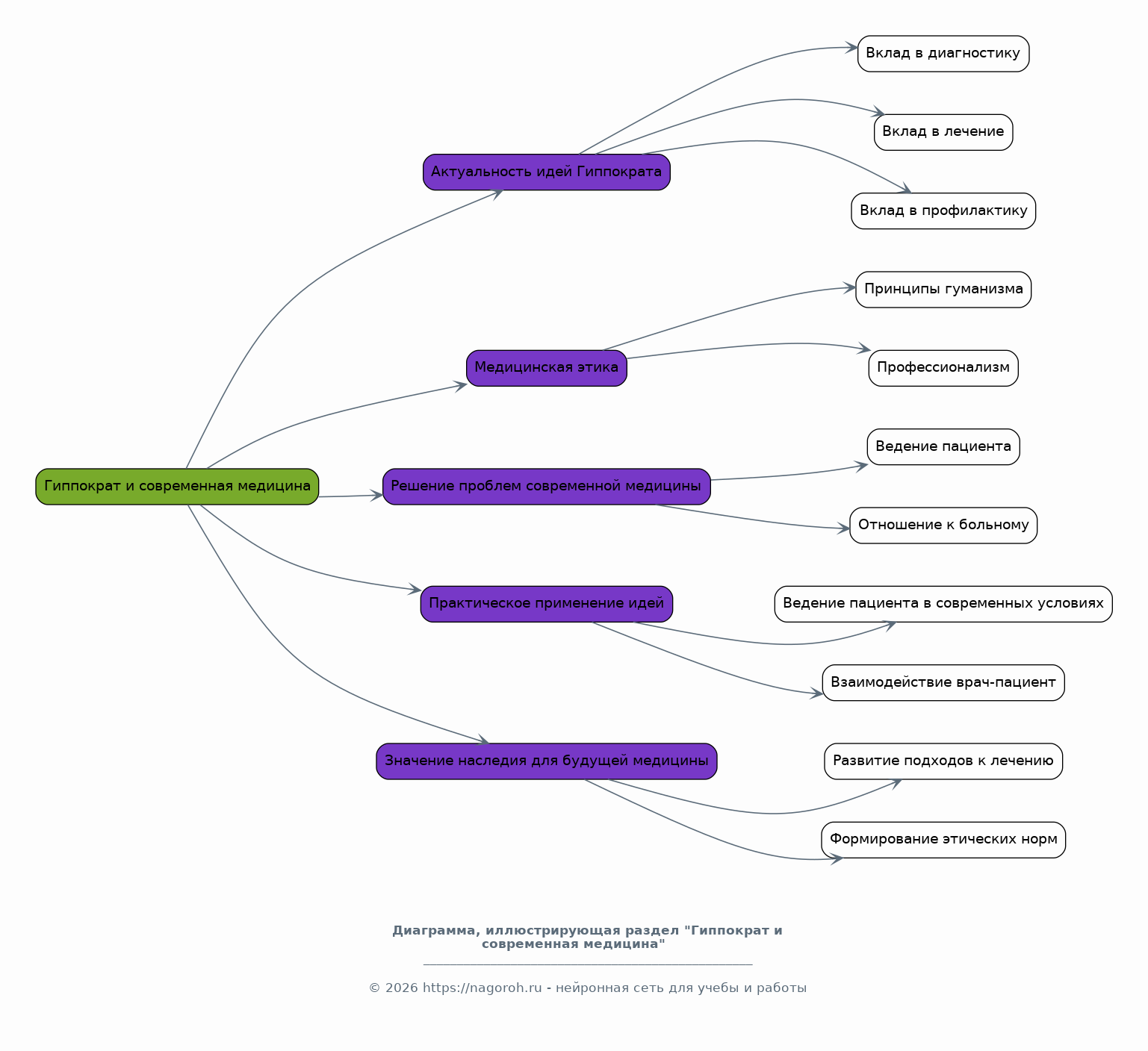
Гиппократ и современная медицина

Содержимое раздела

Оценка актуальности идей Гиппократа в контексте современной медицины, включая его вклад в диагностику, лечение и профилактику заболеваний. Анализ его наследия в области медицинской этики, подчеркивающий важность соблюдения принципов гуманизма и профессионализма. Рассмотрение проблем современной медицины, которые могут быть решены с помощью его идей. Определение области практического применения его идей, в том числе, ведение пациента, отношение к больному и так далее. Оценка значения его наследия для развития будущей медицины.

Наследие Гиппократа в медицине

Содержимое раздела

Обзор долгосрочного влияния идей Гиппократа на различные аспекты медицины, от этики до медицинских знаний. Исследование его роли в формировании профессиональных стандартов и ценностей врачей. Анализ его вклада в развитие различных медицинских дисциплин, таких как анатомия, физиология и фармакология. Оценка его роли в формировании подхода к пациенту, основанного на сострадании и уважении. Анализ наследия Гиппократа в формировании современного подхода к медицине. Обобщение его вклада во врачебную практику.

Заключение

Содержимое раздела

Краткое изложение основных результатов исследования, включая ключевые выводы о жизни, деятельности и наследии Гиппократа. Обобщение его вклада в формирование медицинской науки, этики и практики. Подчеркивание актуальности его идей в современном контексте и их значимости для будущих поколений врачей. Оценка значимости проекта, его вклада в изучение истории медицины и формирование представления об этических принципах.

Список литературы

Содержимое раздела

Представление полного списка использованной литературы, включая научные статьи, книги и другие источники информации. Соблюдение правил оформления списка литературы, включая указание авторов, названий, издательств и годов публикации. Организация списка в алфавитном порядке или в соответствии с определенной системой цитирования. Включение всех источников, использованных в ходе исследования, для обеспечения полноты и достоверности информации.

Получи Такой Проект

До 90% уникальность
Готовый файл Word
15-30 страниц
Список источников по ГОСТ
Оформление по ГОСТ
Таблицы и схемы
Презентация

Создать Проект на любую тему за 5 минут

Создать

#5437356