Нейросеть

Глобальные Горячие Точки: Анализ Конфликтов и Угроз в Современном Мире

Нейросеть для проекта Гарантия уникальности Строго по ГОСТу Высочайшее качество Поддержка 24/7

Данный исследовательский проект посвящен всестороннему анализу ключевых мировых горячих точек, представляющих собой центры интенсивных конфликтов и угроз безопасности в современном мире. Проект предполагает глубокое изучение исторических корней существующих конфликтов, анализ их текущей динамики, а также оценку ключевых факторов, влияющих на их развитие и эскалацию. Особое внимание будет уделено геополитическим аспектам, влиянию международных организаций и внешних акторов, а также социально-экономическим последствиям конфликтов. В рамках исследования будет проведена систематизация и анализ данных о различных формах конфликтов, включая вооруженные столкновения, террористическую деятельность, гуманитарные кризисы и киберугрозы. Проект направлен на выявление долгосрочных тенденций и прогнозирование возможных сценариев развития ситуаций в горячих точках. Результаты исследования могут быть полезны для разработки рекомендаций по предотвращению и урегулированию конфликтов, а также для повышения осведомленности о глобальных вызовах безопасности.

Идея:

Проект направлен на комплексный анализ текущих мировых конфликтов и угроз, выявление их причин и последствий. Итогом работы станет создание базы данных и аналитических материалов, которые могут быть использованы для прогнозирования и смягчения рисков.

Продукт:

Результатом проекта станет аналитический отчет, включающий детальный анализ существующих конфликтов, оценку их влияния и рекомендации. Также будет подготовлена интерактивная карта, визуализирующая горячие точки и связанные с ними данные.

Проблема:

Мир сталкивается с множеством конфликтов, которые приводят к гуманитарным кризисам, экономическим потерям и дестабилизации. Существует острая необходимость в систематическом анализе этих конфликтов для понимания их природы и разработки эффективных решений.

Актуальность:

Актуальность проекта обусловлена ростом числа и сложности конфликтов в современном мире, что требует глубокого понимания их причин и динамики. Необходимость в эффективном анализе и прогнозировании рисков делает проект социально значимым.

Цель:

Целью исследования является выявление основных факторов, способствующих возникновению и развитию конфликтов в различных регионах мира, и определение их последствий. Кроме того, цель - разработка практических рекомендаций по предотвращению и урегулированию данных конфликтов.

Целевая аудитория:

Проект ориентирован на студентов, преподавателей, исследователей и аналитиков, интересующихся международными отношениями, политикой и безопасностью. Результаты исследования будут интересны и полезны для специалистов, работающих в области урегулирования конфликтов и гуманитарной помощи.

Задачи:

  • Сбор и анализ данных о текущих конфликтах и угрозах.
  • Изучение исторических, политических и социально-экономических аспектов конфликтов.
  • Разработка и применение методологий для оценки рисков и прогнозирования сценариев.
  • Подготовка аналитических отчетов и рекомендаций по предотвращению и урегулированию конфликтов.
  • Создание интерактивной карты мировых горячих точек.

Ресурсы:

Для реализации проекта потребуются доступ к научным базам данных, аналитическим ресурсам, программному обеспечению для обработки данных и экспертной поддержке.

Роли в проекте:

Руководитель проекта отвечает за общее руководство исследованием, координацию работы команды, контроль за соблюдением сроков и качеством выполнения задач. Он разрабатывает общую концепцию проекта, определяет методологию исследования, осуществляет связь с экспертами и организациями, а также готовит итоговые отчеты и презентации. Важнейшая функция – обеспечение соответствия исследования поставленным научным целям и задачам.

Аналитик данных отвечает за сбор, обработку и анализ информации, необходимой для исследования. Он использует статистические методы, программные средства и базы данных для выявления закономерностей, тенденций и взаимосвязей между различными факторами, влияющими на конфликты. Аналитик также готовит визуализации данных, графики и таблицы, которые используются для представления результатов исследования. Он обеспечивает качество и достоверность данных, а также разрабатывает и внедряет методы анализа.

Исследователь отвечает за проведение обзора литературы, сбор информации и анализ данных по конкретным аспектам конфликтов. Он проводит анализ исторических, политических, экономических и социальных факторов, влияющих на конфликты, и готовит аналитические отчеты, доклады и презентации. Исследователь также участвует в разработке методологии исследования, обеспечивает качество собранных данных и отвечает за подготовку итоговых материалов. Он должен обладать глубокими знаниями в области международных отношений и конфликтологии.

Редактор отвечает за подготовку и редактирование текстовых материалов, обеспечивая их соответствие академическим стандартам и требованиям. Он осуществляет проверку грамматики, орфографии, стиля и логики изложения, а также обеспечивает единообразие терминологии и цитирования. Редактор работает с аналитическими отчетами, обзорами литературы, презентациями и другими материалами, обеспечивая их понятность, точность и научную обоснованность. Он тесно сотрудничает с исследователями и аналитиками, чтобы убедиться в правильности и полноте информации.

Наименование образовательного учреждения

Проект

на тему

Глобальные Горячие Точки: Анализ Конфликтов и Угроз в Современном Мире

Выполнил: ФИО

Руководитель: ФИО

Содержание

  • Введение 1
  • Теоретические основы конфликтологии 2
  • Геополитические факторы конфликтов 3
  • Социально-экономические аспекты конфликтов 4
  • Вооруженные конфликты и терроризм 5
  • Методы урегулирования конфликтов 6
  • Анализ конкретных горячих точек 7
  • Киберпространство как фактор конфликтов и угроз 8
  • Этические аспекты конфликтов 9
  • Заключение 10
  • Список литературы 11

Введение

Содержимое раздела

Введение в проблематику мировых горячих точек и актуальность исследования. Определение основных понятий, таких как "конфликт" и "горячая точка". Обзор существующих подходов к изучению конфликтов и обоснование выбора методологии исследования. Формулировка целей и задач исследования, а также структура работы. Представление краткого обзора основных регионов, которые будут рассмотрены в проекте, и обоснование их выбора. Описание значимости исследования для академического сообщества и практического применения.

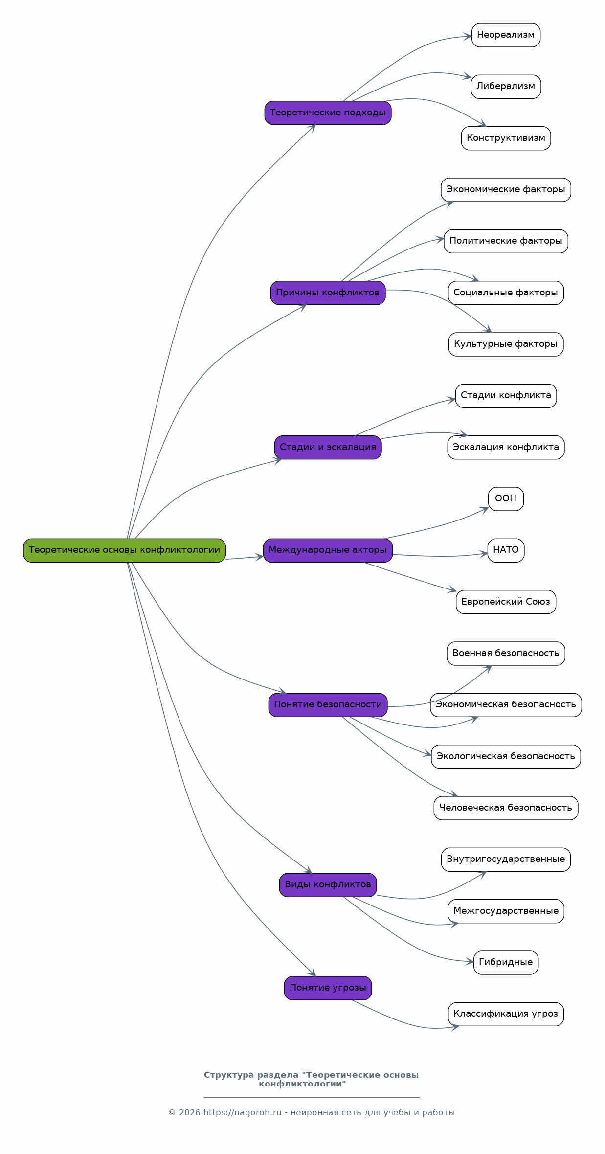
Теоретические основы конфликтологии

Содержимое раздела

Обзор основных теоретических подходов к изучению конфликтов: неореализм, либерализм, конструктивизм. Анализ причин возникновения конфликтов, включая экономические, политические, социальные и культурные факторы. Рассмотрение различных стадий конфликта и методов его эскалации. Изучение роли международных организаций и акторов в урегулировании конфликтов, таких как ООН, НАТО, Европейский Союз. Анализ понятия "безопасность" и ее различных аспектов: военная, экономическая, экологическая, человеческая. Рассмотрение видов конфликтов: внутригосударственные, межгосударственные, гибридные. Изучение понятия "угроза" и ее классификация.

Геополитические факторы конфликтов

Содержимое раздела

Анализ влияния геополитических факторов на возникновение и развитие конфликтов. Рассмотрение роли мировых держав и региональных акторов в формировании конфликтных ситуаций. Изучение стратегий и интересов различных государств в отношении горячих точек. Анализ влияния природных ресурсов и территориальных споров на возникновение конфликтов. Рассмотрение концепции "сфер влияния" и ее роли в контексте конфликтности. Анализ новых форм геополитического соперничества, таких как киберпространство и космос. Влияние идеологических различий и культурных противоречий.

Социально-экономические аспекты конфликтов

Содержимое раздела

Анализ взаимосвязи между социально-экономическими факторами и возникновением конфликтов. Рассмотрение последствий конфликтов для экономики и социальной сферы: разрушение инфраструктуры, рост безработицы, миграция населения. Изучение роли бедности, неравенства и коррупции в провоцировании конфликтов. Анализ влияния конфликтов на гуманитарную ситуацию и права человека. Рассмотрение проблем беженцев и перемещенных лиц. Изучение экономических последствий конфликтов для стран, вовлеченных в них, и для региона в целом. Анализ взаимосвязи между конфликтами и развитием.

Вооруженные конфликты и терроризм

Содержимое раздела

Анализ различных типов вооруженных конфликтов: межгосударственные, внутригосударственные, гибридные. Рассмотрение динамики вооруженных конфликтов в различных регионах мира. Изучение роли негосударственных вооруженных формирований и их влияния на конфликты. Анализ причин и последствий терроризма, а также стратегий борьбы с ним. Рассмотрение связи между терроризмом и другими формами организованной преступности. Изучение методов профилактики терроризма и противодействия радикализации. Анализ новых видов террористической деятельности, таких как кибертерроризм.

Методы урегулирования конфликтов

Содержимое раздела

Обзор различных методов урегулирования конфликтов: переговоры, посредничество, арбитраж, санкции, миротворческие операции. Анализ роли международных организаций в урегулировании конфликтов, таких как ООН, ОБСЕ, Африканский союз. Рассмотрение инструментов дипломатии и предотвращения конфликтов. Изучение роли гражданского общества в урегулировании конфликтов. Анализ эффективности различных методов урегулирования конфликтов. Рассмотрение современных подходов к поддержанию мира и миростроительству. Изучение роли женщин в урегулировании конфликтов.

Анализ конкретных горячих точек

Содержимое раздела

Детальный анализ конкретных горячих точек, выбранных для исследования (например, Ближний Восток, Африка, Украина). Рассмотрение исторических корней конфликтов в этих регионах. Анализ текущей динамики конфликтов и ключевых факторов, влияющих на их развитие. Оценка роли внешних акторов и международных организаций в этих конфликтах. Анализ социально-экономических последствий конфликтов для населения. Прогнозирование возможных сценариев развития ситуаций в горячих точках. Рекомендации по предотвращению и урегулированию конфликтов.

Киберпространство как фактор конфликтов и угроз

Содержимое раздела

Рассмотрение киберпространства как нового измерения конфликтов и угроз. Анализ кибератак и киберпреступности. Изучение роли кибершпионажа и киберсаботажа. Анализ влияния киберпропаганды и дезинформации на конфликты. Рассмотрение вопросов кибербезопасности и защиты критической инфраструктуры. Изучение роли международных норм и правил в киберпространстве. Анализ киберугроз для различных секторов экономики и общественной жизни. Рассмотрение кибервойны.

Этические аспекты конфликтов

Содержимое раздела

Рассмотрение этических вопросов, связанных с конфликтами, таких как права человека, гуманитарное право, военные преступления. Анализ последствий для гражданского населения. Изучение проблемы военных преступлений и ответственности за них. Рассмотрение роли международных судов и трибуналов в привлечении к ответственности виновных. Анализ этических дилемм, возникающих в ходе конфликтов. Изучение роли гуманитарных организаций в защите прав человека. Анализ последствий применения оружия массового уничтожения.

Заключение

Содержимое раздела

Обобщение основных результатов исследования и формулировка выводов. Оценка значимости исследования для понимания мировых конфликтов и угроз. Представление основных рекомендаций по предотвращению и урегулированию конфликтов. Определение перспектив дальнейших исследований в данной области. Подведение итогов, касающихся достижения поставленных целей и задач. Краткий обзор основных выводов по каждому разделу исследования. Оценка эффективности предложенных рекомендаций. Обсуждение вклада исследования в научное знание и его практической значимости.

Список литературы

Содержимое раздела

Перечень использованной литературы, включая научные статьи, монографии, отчеты международных организаций, нормативные акты и другие источники. Составление списка в соответствии с требованиями академического цитирования. Систематизация источников по категориям (например, книги, статьи, документы). Указание полных библиографических данных для каждого источника (автор, название, издательство, год издания, страницы и т.д.). Обеспечение полноты и актуальности списка литературы для отражения всех использованных источников.

Получи Такой Проект

До 90% уникальность
Готовый файл Word
15-30 страниц
Список источников по ГОСТ
Оформление по ГОСТ
Таблицы и схемы
Презентация

Создать Проект на любую тему за 5 минут

Создать

#6208456