Нейросеть

Глобальные вызовы и участие России в современной международной политике

Нейросеть для проекта Гарантия уникальности Строго по ГОСТу Высочайшее качество Поддержка 24/7

Проект посвящен анализу ключевых глобальных вызовов современности – от изменения климата и распространения пандемий до геополитической нестабильности и цифровой трансформации. Особое внимание уделяется роли России в решении этих проблем, ее внешней политике и стратегиям, а также взаимодействию с другими странами и международными организациями. Исследование включает в себя теоретический анализ современных международных отношений, изучение конкретных примеров участия России в решении глобальных проблем и оценку перспектив ее дальнейшего взаимодействия с мировым сообществом. Работа имеет целью выявить специфику российской позиции по ключевым вопросам глобальной повестки дня и оценить ее влияние на формирование современного миропорядка. Проект представляет интерес для студентов, преподавателей и всех, кто интересуется международными отношениями и внешней политикой России.

Идея:

Данный проект направлен на всесторонний анализ глобальных вызовов, стоящих перед мировым сообществом, и выявление роли России в их решении. Исследование позволит систематизировать знания о современной международной политике и определить основные направления развития российско-мировых отношений.

Продукт:

Результатом проекта станет аналитический отчет, содержащий оценку текущего состояния глобальных вызовов и участие России в противодействии им. Отчет может быть использован в качестве материала для образовательных целей, а также для экспертных обсуждений по вопросам международной политики.

Проблема:

Современный мир сталкивается с комплексом взаимосвязанных глобальных вызовов, решение которых требует скоординированных усилий международного сообщества. Недостаточно изучена роль и возможности России в контексте этих вызовов, что затрудняет разработку эффективных стратегий.

Актуальность:

Актуальность обусловлена растущей взаимозависимостью стран мира и необходимостью совместного решения глобальных проблем. Изучение российской позиции и стратегий в этой области имеет ключевое значение для понимания перспектив развития международного сотрудничества.

Цель:

Целью проекта является комплексный анализ глобальных вызовов и роли России в их преодолении, а также выработка рекомендаций по укреплению позиций России на международной арене. Планируется определить ключевые направления сотрудничества и выявить потенциальные риски и возможности.

Целевая аудитория:

Проект рассчитан в первую очередь на студентов и аспирантов, обучающихся по направлениям «Международные отношения», «Политология», «История», а также на преподавателей и экспертов в области международной политики. Работа также будет интересна широкому кругу лиц, интересующихся вопросами глобальных вызовов и внешней политики России.

Задачи:

  • Провести анализ основных глобальных вызовов современности (изменение климата, пандемии, геополитическая нестабильность, киберугрозы).
  • Изучить внешнеполитические доктрины и стратегии России в контексте решения глобальных проблем.
  • Оценить участие России в международных организациях и инициативах, направленных на преодоление глобальных вызовов.
  • Выявить основные тенденции и перспективы развития российско-мировых отношений в условиях изменяющегося миропорядка.
  • Разработать рекомендации по укреплению позиций России на международной арене и повышению эффективности ее участия в решении глобальных проблем.

Ресурсы:

Для реализации проекта потребуются доступ к научным базам данных, библиотечным ресурсам, аналитическим отчетам и статистическим данным, а также информационные ресурсы сети Интернет, включая официальные сайты государственных органов и международных организаций.

Роли в проекте:

Осуществляет общее руководство проектом, контролирует выполнение задач, обеспечивает координацию работы участников и оказывает методологическую поддержку. Следит за соблюдением сроков и соответствием результатов поставленным целям.

Отвечает за сбор, обработку и анализ информации по ключевым направлениям исследования. Проводит анализ внешнеполитических документов и статистических данных, готовит аналитические обзоры и отчеты.

Предоставляет экспертную оценку по вопросам международной политики и внешней политики России. Участвует в обсуждении результатов исследования и формулировании выводов и рекомендаций.

Осуществляет редактирование и корректуру текста проекта, обеспечивает соответствие работы стандартам научного стиля и требованиям оформления. Проверяет логичность и последовательность изложения материала.

Наименование образовательного учреждения

Проект

на тему

Глобальные вызовы и участие России в современной международной политике

Выполнил: ФИО

Руководитель: ФИО

Содержание

  • Введение 1
  • Теоретические основы исследования глобальных вызовов 2
  • Основные глобальные вызовы современности 3
  • Внешняя политика России в условиях глобальных вызовов 4
  • Российское участие в международных организациях и инициативах 5
  • Анализ кейсов российской политики в отношении глобальных вызовов 6
  • Оценка рисков и возможностей для России в контексте глобальных вызовов 7
  • Перспективы развития российско-мировых отношений 8
  • Рекомендации по укреплению позиций России в международной политике 9
  • Заключение 10
  • Список литературы 11

Введение

Содержимое раздела

В данном разделе будет представлено обоснование актуальности выбранной темы, обозначены цели и задачи исследования, определены объект и предмет анализа. Также будут описаны методологические принципы, используемые в работе. Введение должно четко обозначить место и значение данного исследования в контексте современной науки о международных отношениях и внешней политике России. Важно сформулировать ключевые вопросы, на которые будет дан ответ в ходе работы, и определить основные гипотезы, которые будут проверены в процессе исследования.

Теоретические основы исследования глобальных вызовов

Содержимое раздела

В этом разделе будет проведен анализ основных теоретических подходов к изучению глобальных вызовов в международных отношениях. Будут рассмотрены различные концепции, объясняющие происхождение, природу и последствия глобальных проблем, таких как теория международной системы, теория глобализации, концепция безопасности и другие. Важно проанализировать сильные и слабые стороны каждой теории и определить наиболее подходящие инструменты для анализа российской внешней политики.

Основные глобальные вызовы современности

Содержимое раздела

В данном разделе будет представлена систематизация и классификация основных глобальных вызовов, стоящих перед мировым сообществом. Будут подробно рассмотрены такие проблемы, как изменение климата, распространение пандемий, геополитическая нестабильность, терроризм, киберугрозы, миграционные кризисы и другие. Важно оценить масштабы и последствия этих проблем для международной безопасности и устойчивого развития.

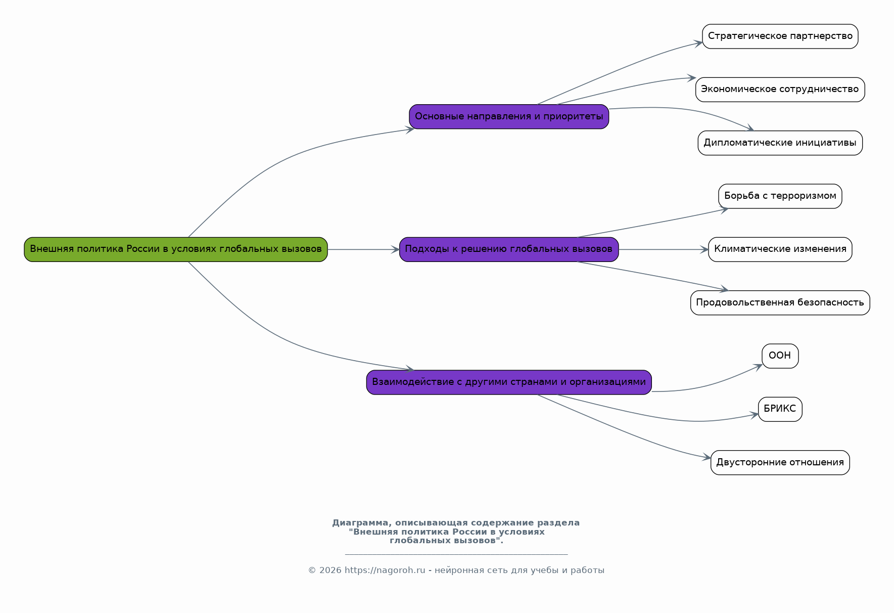
Внешняя политика России в условиях глобальных вызовов

Содержимое раздела

В этом разделе будет проанализирована внешняя политика России в контексте решения глобальных проблем. Будут рассмотрены основные направления и приоритеты российской внешней политики, ее подходы к решению глобальных вызовов, а также ее взаимодействие с другими странами и международными организациями. Важно оценить роль России в международных усилиях по противодействию глобальным угрозам.

Российское участие в международных организациях и инициативах

Содержимое раздела

В данном разделе будет подробно рассмотрено участие России в работе международных организаций, таких как ООН, Совет Европы, ОБСЕ, ШОС, БРИКС, и других. Будет проанализирована российская позиция по ключевым вопросам международной повестки дня и ее вклад в решение глобальных проблем через эти организации.

Анализ кейсов российской политики в отношении глобальных вызовов

Содержимое раздела

В данном разделе будут представлены конкретные примеры участия России в решении глобальных проблем. Будут рассмотрены кейсы российской деятельности в области борьбы с терроризмом, предотвращения распространения ядерного оружия, оказания гуманитарной помощи, борьбы с изменением климата и других. Важно проанализировать эффективность этих усилий и выявить лучшие практики.

Оценка рисков и возможностей для России в контексте глобальных вызовов

Содержимое раздела

В данном разделе будет проведена оценка рисков и возможностей, которые глобальные вызовы представляют для России. Будут рассмотрены потенциальные угрозы национальной безопасности и интересам России, а также возможности для укрепления ее позиций на международной арене. Важно проанализировать влияние глобальных вызовов на российскую экономику, политику и общество.

Перспективы развития российско-мировых отношений

Содержимое раздела

В этом разделе будет представлен прогноз развития российско-мировых отношений в условиях изменяющегося миропорядка. Будут рассмотрены основные тенденции и факторы, влияющие на эти отношения, а также потенциальные сценарии развития событий. Важно проанализировать перспективы сотрудничества и конфронтации между Россией и другими странами.

Рекомендации по укреплению позиций России в международной политике

Содержимое раздела

В данном разделе будут сформулированы практические рекомендации по укреплению позиций России на международной арене и повышению эффективности ее участия в решении глобальных проблем. Будут предложены конкретные меры по развитию международного сотрудничества, укреплению национальной безопасности и продвижению российских интересов в мире. Рекомендации должны быть основаны на результатах проведенного анализа и учитывать специфику российской внешней политики.

Заключение

Содержимое раздела

В заключении будут подведены итоги исследования, сформулированы основные выводы и подтверждены или опровергнуты гипотезы, выдвинутые во введении. Необходимо кратко резюмировать основные результаты работы и оценить ее вклад в научное понимание проблем международной политики и внешней политики России. Важно подчеркнуть практическую значимость полученных результатов.

Список литературы

Содержимое раздела

В данном разделе будет представлен полный список использованных в работе источников, включая научные монографии, статьи из научных журналов, официальные документы, статистические данные и материалы сети Интернет. Список литературы должен быть оформлен в соответствии с общепринятыми стандартами библиографического описания.

Получи Такой Проект

До 90% уникальность
Готовый файл Word
15-30 страниц
Список источников по ГОСТ
Оформление по ГОСТ
Таблицы и схемы
Презентация

Создать Проект на любую тему за 5 минут

Создать

#5439367