Нейросеть

Городское и сельское население мира: Современные тенденции, проблемы и перспективы

Нейросеть для проекта Гарантия уникальности Строго по ГОСТу Высочайшее качество Поддержка 24/7

Данный исследовательский проект посвящен всестороннему анализу динамики городского и сельского населения в современном мире. Рассматриваются ключевые тенденции урбанизации и трансформации сельских сообществ, выявляются основные проблемы, связанные с этими процессами, и предлагаются перспективы развития. Проект включает в себя изучение статистических данных, анализ демографических показателей, а также рассмотрение социальных, экономических и экологических аспектов, влияющих на жизнь людей в различных типах населенных пунктов. Особое внимание уделяется влиянию глобализации, миграции и технологического прогресса на структуру и функционирование городских и сельских территорий. Анализируются факторы, обуславливающие различия в уровне жизни, доступе к образованию, здравоохранению и другим социальным услугам в городской и сельской местности. Проект направлен на выявление взаимосвязей между урбанизацией, сельским развитием и устойчивостью общества в целом, а также на разработку рекомендаций для улучшения качества жизни населения.

Идея:

Проект направлен на изучение тенденций, проблем и перспектив городского и сельского населения, что является важным для понимания современных демографических процессов. Исследование предполагает анализ статистических данных и выявление ключевых факторов, влияющих на развитие различных типов населенных пунктов.

Продукт:

Результатом проекта станет аналитический отчет с подробным описанием тенденций, проблем и перспектив городского и сельского населения. Отчет будет содержать графики, диаграммы и таблицы, иллюстрирующие основные выводы и рекомендации.

Проблема:

Существует необходимость в глубоком понимании процессов урбанизации и трансформации сельских территорий, влияющих на социальное и экономическое развитие. Недостаточное знание этих процессов может приводить к неэффективному планированию и управлению городскими и сельскими территориями.

Актуальность:

Изучение динамики городского и сельского населения имеет высокую актуальность в современном мире, поскольку эти процессы напрямую влияют на устойчивое развитие общества. Результаты исследования могут быть использованы для разработки стратегий и политик, направленных на улучшение качества жизни людей.

Цель:

Целью данного проекта является комплексный анализ тенденций, проблем и перспектив городского и сельского населения мира. Проект направлен на выявление ключевых факторов, влияющих на эти процессы, и разработку рекомендаций для устойчивого развития.

Целевая аудитория:

Данный проект предназначен для студентов, изучающих географию, социологию, экономику и другие смежные дисциплины. Результаты исследования могут быть полезны для преподавателей, исследователей и специалистов, занимающихся вопросами городского и сельского развития.

Задачи:

  • Сбор и анализ статистических данных о городском и сельском населении.
  • Изучение факторов, влияющих на урбанизацию и трансформацию сельских территорий.
  • Выявление основных проблем, связанных с городским и сельским населением.
  • Разработка рекомендаций для устойчивого развития городских и сельских территорий.
  • Подготовка аналитического отчета с результатами исследования.

Ресурсы:

Для реализации проекта потребуются доступ к научным статьям, статистическим базам данных, программному обеспечению для анализа данных и специализированной литературе.

Роли в проекте:

Организует и координирует работу над проектом, отвечает за общее руководство и контроль качества. Осуществляет планирование, распределение задач между участниками, контролирует соблюдение сроков и обеспечивает взаимодействие между членами команды. Руководитель утверждает структуру проекта, контролирует процесс сбора и анализа данных, а также подготовку отчета, обеспечивая соответствие требованиям и стандартам научного исследования. Он также отвечает за представление результатов и взаимодействие с научным руководителем.

Отвечает за сбор, обработку и анализ статистических данных о городском и сельском населении. Использует специализированное программное обеспечение для анализа данных, проводит статистическую обработку и визуализацию результатов. Разрабатывает методики анализа, проверяет гипотезы и представляет результаты в виде таблиц, графиков и диаграмм. Аналитик данных обеспечивает качество данных, их соответствие поставленным задачам и интерпретацию результатов.

Занимается изучением теоретических аспектов темы, анализирует научную литературу, формирует теоретическую базу исследования. Изучает концепции и теории урбанизации, сельского развития, демографии и смежных наук. Осуществляет обзор литературы, выявляет пробелы в знаниях и формулирует исследовательские вопросы. Исследователь-теоретик отвечает за разработку теоретической части проекта, подготовку обзора литературы и обоснование методологии исследования.

Редактор отвечает за подготовку финального отчета, проверку орфографии, пунктуации и стилистики текста. Обеспечивает соответствие текста требованиям научного стиля и академической этики. Редактор также занимается оформлением таблиц, рисунков и ссылок в соответствии с установленными стандартами. Он обеспечивает логическую структуру текста, согласованность и ясность изложения, а также общее качество представленных данных.

Наименование образовательного учреждения

Проект

на тему

Городское и сельское население мира: Современные тенденции, проблемы и перспективы

Выполнил: ФИО

Руководитель: ФИО

Содержание

  • Введение 1
  • Теоретические основы урбанизации и сельского развития 2
  • Тенденции и динамика городского населения мира 3
  • Особенности и проблемы сельского населения в современном мире 4
  • Взаимодействие города и села: анализ взаимосвязей и зависимостей 5
  • Методология исследования: методы сбора и анализа данных 6
  • Анализ эмпирических данных: примеры и кейс-стади 7
  • Проблемы и вызовы для устойчивого развития городов и сельских территорий 8
  • Рекомендации по улучшению качества жизни и устойчивому развитию 9
  • Заключение 10
  • Список литературы 11

Введение

Содержимое раздела

В разделе «Введение» будет представлена общая характеристика исследования, обоснование актуальности темы и её значимости. Планируется кратко сформулировать основные цели и задачи проекта, указать объект и предмет исследования, определить методологическую основу, а также раскрыть структуру работы. Особое внимание будет уделено формированию научной новизны и практической значимости результатов исследования для дальнейшего их применения в области городского и сельского планирования. Введение позволит читателю понять логику исследования и его место в научном дискурсе.

Теоретические основы урбанизации и сельского развития

Содержимое раздела

В данном разделе будет проведен анализ основных теоретических подходов к изучению урбанизации и процессов, происходящих в сельских поселениях. Рассмотрение различных концепций городского и сельского развития, таких как теория демографического перехода, теории стадий экономического роста, концепции устойчивого развития и теории пространственной организации. Прогнозируется обзор основных факторов, влияющих на процесс урбанизации (экономические, социальные, политические, экологические и технологические). Анализ взаимосвязей между городом и селом, их влиянием друг на друга, а также выявление ключевых проблем и вызовов для устойчивого развития.

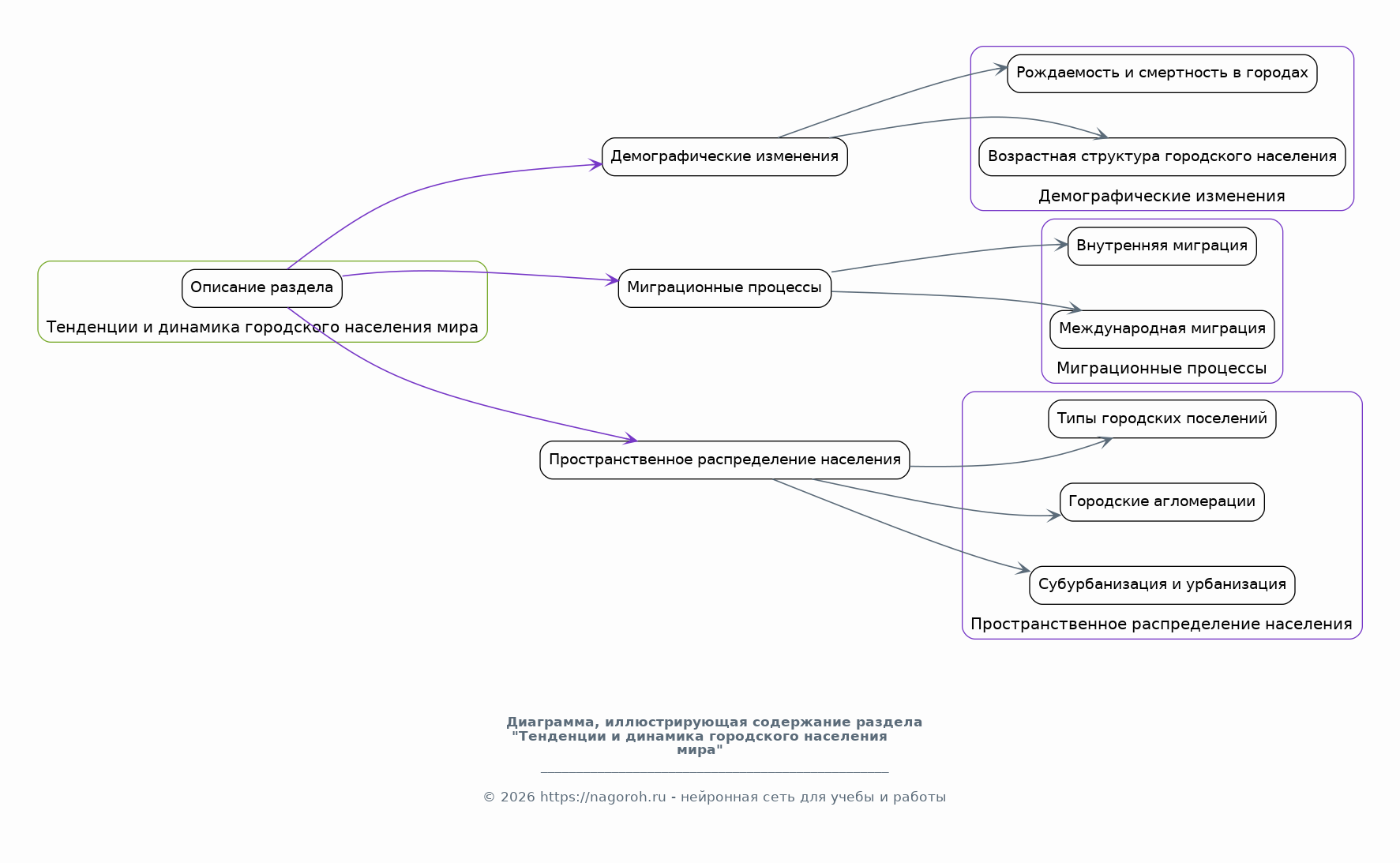
Тенденции и динамика городского населения мира

Содержимое раздела

Раздел сфокусируется на анализе современных тенденций в развитии городского населения, включая демографические изменения, миграционные процессы и особенности пространственного распределения населения в городах по всему миру. Будет произведен анализ статистических данных по урбанизации в различных странах и регионах, рассмотрены факторы, влияющие на рост городских агломераций, а также изучены проблемы, связанные с урбанизацией: перенаселенность, экологические проблемы, социальное неравенство. Акцент будет сделан на оценке влияния глобализации, технологического прогресса и изменений в экономической структуре на города и городское население.

Особенности и проблемы сельского населения в современном мире

Содержимое раздела

Раздел посвящен исследованию динамики сельского населения, анализу его социально-экономических характеристик и выявлению основных проблем, с которыми сталкиваются сельские сообщества. Будет проведен анализ факторов, влияющих на численность сельского населения, включая миграцию, изменения в структуре занятости, доступ к образованию и здравоохранению. Рассмотрены особенности сельского образа жизни, различия в уровне жизни между городом и селом, а также влияние глобализации и технологического прогресса на сельское хозяйство и сельские территории. Особое внимание будет уделено вопросам устойчивого развития сельских территорий.

Взаимодействие города и села: анализ взаимосвязей и зависимостей

Содержимое раздела

Этот раздел посвящен исследованию взаимосвязей и зависимостей между городскими и сельскими территориями. Анализ экономических, социальных и экологических взаимосвязей между городом и селом, включая потоки товаров, услуг, капитала, трудовых ресурсов и информации. Изучение роли городов в развитии сельских территорий и наоборот. Рассмотрены вопросы продовольственной безопасности, устойчивого землепользования, пространственного планирования, а также влияние урбанизации на сельское хозяйство и сельский образ жизни. Особое внимание уделено выявлению противоречий и синергетических эффектов.

Методология исследования: методы сбора и анализа данных

Содержимое раздела

В данном разделе будет представлено подробное описание методологии, используемой в исследовании. Описание выборки, если применимо. Детальное раскрытие методов сбора данных, включая анализ статистических данных из различных источников, таких как базы данных ООН, Всемирного банка, национальные статистические службы. Описание методов обработки данных, включая статистический анализ, картографирование, моделирование и другие методы, применяемые для анализа данных. Обоснование выбора конкретных методов и их соответствия поставленным задачам. Обсуждение ограничений применяемой методологии.

Анализ эмпирических данных: примеры и кейс-стади

Содержимое раздела

Этот раздел посвящен анализу эмпирических данных, полученных в ходе исследования. Представление результатов анализа статистических данных, таких как демографические показатели, данные о миграции, экономические показатели и показатели качества жизни для различных регионов мира. Анализ конкретных примеров (кейс-стади) городских и сельских территорий, выбранных для более детального изучения: описание тенденций, проблем и перспектив в этих примерах. Визуализация данных с использованием графиков, диаграмм и карт для наглядного представления результатов. Обсуждение полученных результатов, выявление закономерностей, трендов и взаимосвязей между различными переменными.

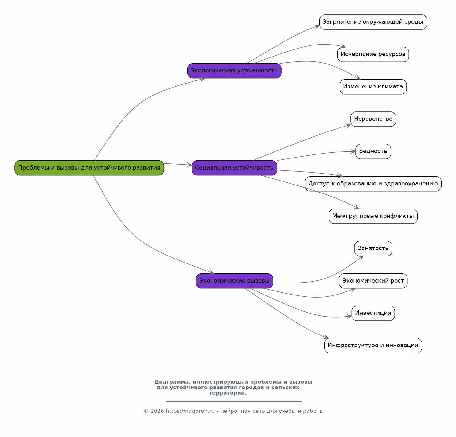
Проблемы и вызовы для устойчивого развития городов и сельских территорий

Содержимое раздела

Раздел посвящен выявлению и анализу основных проблем и вызовов, стоящих перед городскими и сельскими территориями в контексте устойчивого развития. Анализ проблем, связанных с экологической устойчивостью, таких как загрязнение окружающей среды, исчерпание природных ресурсов, изменение климата и их влияние на городские и сельские сообщества. Рассмотрение проблем социальной устойчивости, включая неравенство, бедность, доступ к образованию и здравоохранению, межгрупповые конфликты, а также их влияние на качество жизни населения. Анализ экономических вызовов, таких как занятость, экономический рост, инвестиции, инфраструктура и инновации. Обсуждение подходов к решению выявленных проблем и пути достижения устойчивого развития.

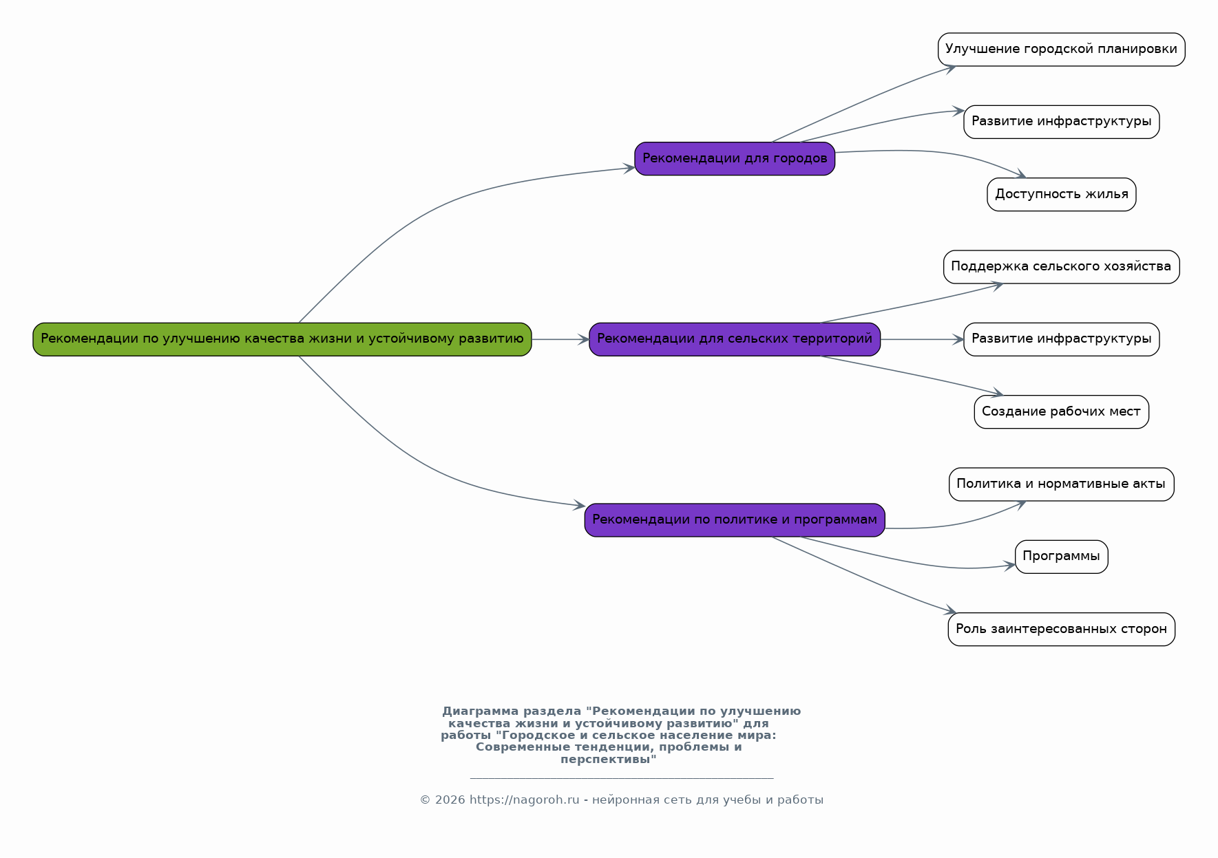
Рекомендации по улучшению качества жизни и устойчивому развитию

Содержимое раздела

В этом разделе представлены рекомендации, основанные на результатах исследования, для улучшения качества жизни населения и достижения устойчивого развития городских и сельских территорий. Разработка рекомендаций по улучшению городской планировки, развитию инфраструктуры, обеспечению доступности жилья, а также создание благоприятной среды для жизни и работы в городах. Рекомендации по развитию сельских территорий, включая поддержку сельского хозяйства, развитие инфраструктуры, создание рабочих мест и улучшение доступа к образованию и здравоохранению. Разработка рекомендаций относительно политики, нормативных актов и программ, направленных на решение выявленных проблем и достижение устойчивого развития. Обсуждение роли различных заинтересованных сторон (государство, бизнес, общественные организации) в реализации предложенных рекомендаций.

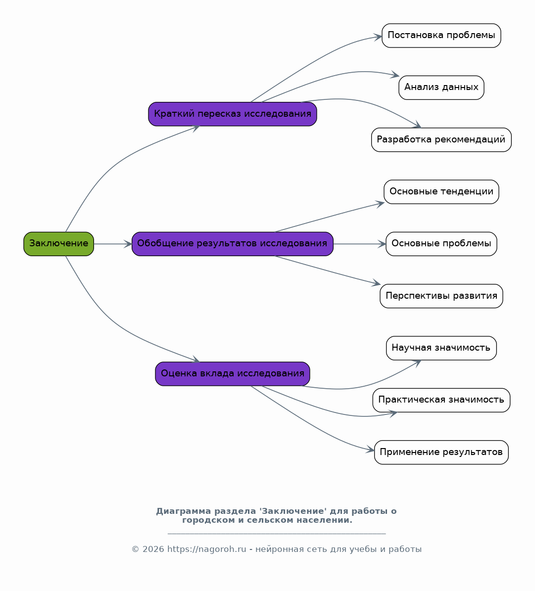
Заключение

Содержимое раздела

В заключении будут подведены итоги исследования, обобщены основные выводы и подтверждены достигнутые цели. Будет представлен краткий пересказ основных этапов исследования, начиная от постановки проблемы и заканчивая анализом данных и разработкой рекомендаций. Обобщение основных результатов исследования, выводы об основных тенденциях, проблемах и перспективах городского и сельского населения. Оценка вклада исследования в научное знание и его практической значимости, а также возможности применения полученных результатов. Предложения по дальнейшим исследованиям и направлениям развития темы.

Список литературы

Содержимое раздела

В разделе «Список литературы» будут представлены все использованные в исследовании источники информации. Сборник включает в себя научные статьи, монографии, статистические данные, доклады международных организаций и другие источники. Список будет оформлен в соответствии с требованиями к цитированию и оформлению научных работ, принятыми в выбранном стиле (например, APA, MLA, ГОСТ). Каждая запись в списке будет содержать полную информацию об источнике. Включено корректное, полное и актуальное цитирование всех источников, использованных в исследовании. Цель — обеспечить прозрачность и подтвердить научную обоснованность работы.

Получи Такой Проект

До 90% уникальность
Готовый файл Word
15-30 страниц
Список источников по ГОСТ
Оформление по ГОСТ
Таблицы и схемы
Презентация

Создать Проект на любую тему за 5 минут

Создать

#5649498