Нейросеть

Государственная политика: Анализ видов и уровней в контексте современного государственного управления

Нейросеть для проекта Гарантия уникальности Строго по ГОСТу Высочайшее качество Поддержка 24/7

Данный исследовательский проект посвящен всестороннему анализу государственной политики, ее разнообразных видов и уровней реализации. В рамках работы будет рассмотрена теоретическая база, касающаяся сущности государственной политики, ее целей, принципов и функций. Особое внимание будет уделено классификации видов государственной политики, включая экономическую, социальную, культурную, внешнюю и оборонную политику, с анализом их взаимосвязей и влияния на различные сферы общественной жизни. Проект также предусматривает детальное изучение уровней государственной политики, от федерального до регионального и муниципального, с акцентом на особенности принятия и реализации политических решений на каждом уровне. Будут проанализированы механизмы взаимодействия между различными уровнями власти, а также роль негосударственных акторов в формировании и реализации государственной политики. В процессе исследования будут использованы методы анализа научных публикаций, нормативно-правовых актов, статистических данных и практических кейсов, что позволит сформировать комплексное представление о государственной политике как сложном и многогранном явлении.

Идея:

Исследование направлено на углубление понимания структуры и функционирования государственной политики, ее видов и уровней воздействия. Целью является систематизация знаний о государственной политике, выявление ключевых факторов, влияющих на ее эффективность, и разработка рекомендаций по оптимизации политического процесса.

Продукт:

Результатом работы станет аналитический отчет, содержащий систематизированную информацию о видах и уровнях государственной политики, а также выводы и рекомендации по совершенствованию политического управления. Отчет может быть использован для подготовки учебных материалов, аналитических обзоров и принятия решений в сфере государственного управления.

Проблема:

Существует необходимость в систематизации знаний о многообразии видов и уровней государственной политики, а также в выявлении взаимосвязей между ними. Недостаточность исследований, посвященных комплексному анализу государственной политики, приводит к затруднениям в понимании ее эффективности и разработке обоснованных политических решений.

Актуальность:

Актуальность исследования определяется потребностью в повышении эффективности государственного управления и оптимизации процессов принятия политических решений. Анализ видов и уровней государственной политики позволяет выявить проблемные зоны, определить приоритеты и разработать механизмы для улучшения качества жизни граждан и устойчивого развития общества.

Цель:

Целью данного проекта является проведение всестороннего анализа видов и уровней государственной политики, выявление особенностей их реализации и влияния на социально-экономическое развитие. Достижение цели предполагает разработку рекомендаций по совершенствованию государственной политики и повышению эффективности государственного управления.

Целевая аудитория:

Аудиторией проекта являются студенты, изучающие политологию, государственное управление и смежные дисциплины. Также результаты исследования могут быть полезны для преподавателей, исследователей, государственных служащих и всех, кто интересуется вопросами государственной политики.

Задачи:

  • Изучение теоретических основ государственной политики, ее целей, принципов и функций.
  • Классификация видов государственной политики и анализ их взаимосвязей.
  • Анализ уровней государственной политики: федеральный, региональный, муниципальный.
  • Исследование механизмов взаимодействия между различными уровнями власти.
  • Разработка рекомендаций по совершенствованию государственной политики.

Ресурсы:

Для реализации проекта потребуются научные публикации, нормативно-правовые акты, статистические данные, а также доступ к специализированным базам данных и информационным ресурсам.

Роли в проекте:

Отвечает за общее руководство проектом, координацию работы команды, разработку плана исследования и контроль за его выполнением. Организует работу по сбору и анализу данных, подготовке отчета и презентации результатов. Осуществляет взаимодействие с научным руководителем и другими заинтересованными сторонами, обеспечивает соблюдение сроков и стандартов качества исследования.

Отвечает за сбор, обработку и анализ данных, необходимых для проведения исследования. Использует статистические методы и программные инструменты для выявления закономерностей и тенденций в данных. Готовит графики, диаграммы и таблицы для визуализации результатов анализа, а также участвует в написании аналитических отчетов и формировании выводов.

Проводит обзор литературы, собирает и систематизирует информацию по теме исследования. Изучает нормативно-правовые акты, анализирует научные публикации и практические кейсы, готовит материалы для написания разделов отчета. Участвует в обсуждении результатов исследования и формулировании выводов, а также помогает в подготовке презентации.

Отвечает за редактирование текста отчета, обеспечивая его соответствие требованиям академического стиля и грамотность. Проверяет корректность цитирования, единообразие оформления, а также логическую структуру изложения. Участвует в подготовке презентации результатов исследования, обеспечивая ее наглядность и понятность для аудитории.

Наименование образовательного учреждения

Проект

на тему

Государственная политика: Анализ видов и уровней в контексте современного государственного управления

Выполнил: ФИО

Руководитель: ФИО

Содержание

  • Введение 1
  • Теоретические основы государственной политики 2
  • Виды государственной политики: классификация и особенности 3
  • Уровни государственной политики: федеральный, региональный, муниципальный 4
  • Механизмы формирования и реализации государственной политики 5
  • Взаимодействие государства и общества в процессе реализации политики 6
  • Оценка эффективности государственной политики 7
  • Влияние международной среды на государственную политику 8
  • Практические кейсы: анализ успешных и неуспешных политик 9
  • Заключение 10
  • Список литературы 11

Введение

Содержимое раздела

Введение в исследовательский проект, содержащее обоснование актуальности темы, определение целей и задач исследования, а также описание его структуры. Будет представлен обзор основных понятий, связанных с государственной политикой, ее видами и уровнями. Обозначены ключевые вопросы, на которые предстоит ответить в ходе исследования, и ожидаемые результаты. Также будет описана методология исследования, используемые методы анализа и источники данных. Подчеркивается теоретическая и практическая значимость исследования.

Теоретические основы государственной политики

Содержимое раздела

Рассмотрение теоретических подходов к определению государственной политики, ее целей, принципов и функций. Анализ различных концепций и парадигм, объясняющих природу и механизмы функционирования государственной политики. Будет уделено внимание роли государства в современном обществе, его функциям и задачам в различных сферах. Изучение основных моделей принятия политических решений и факторов, влияющих на процесс формирования государственной политики. Обзор ключевых понятий, таких как политическая власть, легитимность, эффективность и результативность.

Виды государственной политики: классификация и особенности

Содержимое раздела

Систематическое рассмотрение различных видов государственной политики, включая экономическую, социальную, культурную, экологическую, внешнюю и оборонную. Анализ целей, инструментов и механизмов реализации каждого вида политики. Изучение взаимосвязей между различными видами политики и их влияния на различные сферы общественной жизни. Рассмотрение особенностей формирования и реализации каждого вида политики в различных странах и контекстах. Анализ примеров успешной и неуспешной реализации различных видов государственной политики и выявление факторов, влияющих на их эффективность.

Уровни государственной политики: федеральный, региональный, муниципальный

Содержимое раздела

Детальный анализ уровней государственной политики, от федерального до муниципального. Исследование особенностей принятия и реализации политических решений на каждом уровне. Анализ механизмов взаимодействия между различными уровнями власти, включая распределение полномочий и ресурсов. Рассмотрение роли региональных и местных органов власти в формировании и реализации государственной политики. Анализ факторов, влияющих на эффективность взаимодействия между различными уровнями власти и определение проблемных зон. Примеры реализации государственных программ на различных уровнях государственной политики.

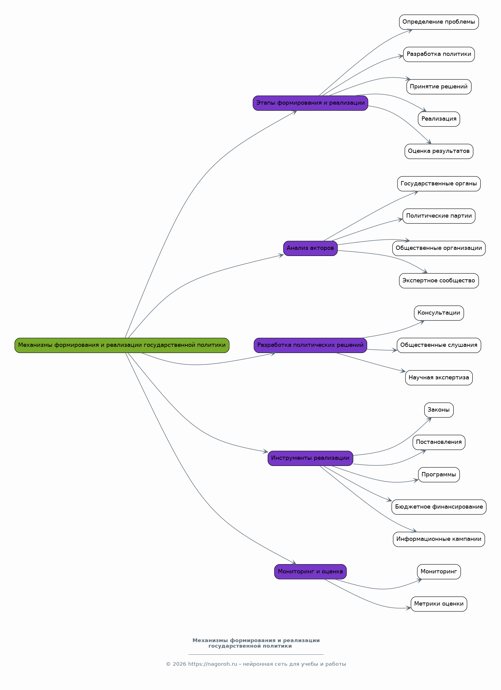
Механизмы формирования и реализации государственной политики

Содержимое раздела

Изучение основных этапов формирования и реализации государственной политики: от определения проблемы до оценки результатов. Анализ роли различных акторов в процессе формирования политики, включая государственные органы, политические партии, общественные организации и экспертное сообщество. Рассмотрение механизмов разработки политических решений, включая консультации, общественные слушания и научную экспертизу. Изучение инструментов реализации государственной политики, таких как законы, постановления, программы, бюджетное финансирование и информационные кампании. Анализ механизмов мониторинга и оценки эффективности государственной политики.

Взаимодействие государства и общества в процессе реализации политики

Содержимое раздела

Анализ взаимодействия между государством и обществом в процессе формирования и реализации государственной политики. Рассмотрение роли гражданского общества, негосударственных организаций, средств массовой информации и других акторов в обеспечении общественного контроля за деятельностью государства. Изучение механизмов обратной связи между государством и обществом, таких как опросы общественного мнения, петиции и общественные обсуждения. Анализ влияния общественной активности на процесс принятия политических решений и эффективность реализации государственной политики. Рассмотрение примеров успешного и неуспешного взаимодействия государства и общества.

Оценка эффективности государственной политики

Содержимое раздела

Рассмотрение подходов к оценке эффективности государственной политики, включая использование количественных и качественных методов анализа. Изучение показателей и критериев эффективности государственной политики в различных сферах, таких как экономика, социальная сфера, охрана окружающей среды и оборона. Анализ факторов, влияющих на эффективность государственной политики, таких как политическая стабильность, институциональная среда, уровень коррупции и качество государственного управления. Рассмотрение примеров оценки эффективности различных видов государственной политики. Разработка рекомендаций по повышению эффективности государственной политики.

Влияние международной среды на государственную политику

Содержимое раздела

Анализ влияния глобализации, международных организаций и международных договоров на формирование и реализацию государственной политики. Рассмотрение роли международных институтов, таких как ООН, Всемирный банк и Международный валютный фонд, в определении правил и стандартов государственной политики. Изучение влияния трансграничных проблем, таких как изменение климата, терроризм и миграция, на национальную политику. Анализ примеров сотрудничества и конкуренции между государствами в сфере государственной политики. Рассмотрение вопросов национальной безопасности и суверенитета в контексте глобального мира.

Практические кейсы: анализ успешных и неуспешных политик

Содержимое раздела

Представление конкретных примеров успешной и неуспешной реализации различных видов и уровней государственной политики. Анализ причин успеха и неудач, выявление ключевых факторов, влияющих на эффективность политических решений. Рассмотрение опыта различных стран и регионов в реализации государственной политики. Использование case studies позволяет рассмотреть конкретные механизмы реализации различных видов политики и выявить влияющие факторы. Будут рассмотрены примеры государственной политики в различных сферах, включая экономику, социальную сферу, экологию и оборону.

Заключение

Содержимое раздела

Обобщение основных результатов исследования, формулировка выводов и рекомендаций по совершенствованию государственной политики. Краткое изложение основных теоретических положений, рассмотренных в работе, и их практического значения. Подведение итогов анализа видов и уровней государственной политики, а также выявление ключевых факторов, влияющих на ее эффективность. Оценка достижения поставленных целей и задач исследования, а также определение перспективных направлений для дальнейших исследований в данной области. Обобщение рекомендаций по совершенствованию государственной политики.

Список литературы

Содержимое раздела

Список использованной литературы, включающий научные публикации, нормативно-правовые акты, статистические данные и другие источники, использованные в процессе исследования. Оформление списка литературы в соответствии с требованиями к академическим работам (ГОСТ). Включение электронных ресурсов и ссылок на веб-сайты, использованные в работе. Список литературы служит для подтверждения достоверности информации, использованной в исследовании, и предоставляет возможность для дальнейшего изучения темы.

Получи Такой Проект

До 90% уникальность
Готовый файл Word
15-30 страниц
Список источников по ГОСТ
Оформление по ГОСТ
Таблицы и схемы
Презентация

Создать Проект на любую тему за 5 минут

Создать

#6211588