Нейросеть

Григорий Мелехов: Трагическая Судьба и Формирование Личности в Романе "Тихий Дон"

Нейросеть для проекта Гарантия уникальности Строго по ГОСТу Высочайшее качество Поддержка 24/7

Данный исследовательский проект посвящен всестороннему анализу образа Григория Мелехова, центрального персонажа романа Михаила Шолохова "Тихий Дон". Цель работы - раскрыть эволюцию личности Григория в контексте исторических событий и социальных потрясений, происходивших в начале XX века. Будет рассмотрено влияние войны, революции, личных трагедий и выбора между различными жизненными позициями на формирование его характера. Анализ будет базироваться на тщательном изучении текста романа, критических статей и литературоведческих исследований, посвященных творчеству Шолохова и образу Мелехова в частности. Особое внимание будет уделено мотивам поступков героя, его внутренним противоречиям и трагическому одиночеству, которое сопровождает его на протяжении всей жизни. В рамках работы планируется провести комплексный анализ стилистических особенностей романа, используемых Шолоховым для создания образа Григория Мелехова, а также выявить его роль в раскрытии основных идей произведения. Результатом исследования станет глубокое понимание сложной и противоречивой натуры Григория Мелехова, его места в историческом контексте и философского смысла его жизненного пути.

Идея:

Проект предполагает всесторонний анализ личности и судьбы Григория Мелехова в романе "Тихий Дон". Исследование нацелено на выявление основных факторов, повлиявших на формирование его характера и трагическую судьбу.

Продукт:

Результатом проекта станет аналитическая статья, представляющая собой комплексный анализ образа главного героя романа М.А. Шолохова "Тихий Дон". Статья будет полезна для студентов, преподавателей и всех, кто интересуется русской литературой XX века.

Проблема:

Существует недостаточный объем исследований, комплексно анализирующих личность Григория Мелехова в контексте исторических событий и социальных изменений. Необходимость более глубокого осмысления его мотивации и трагического пути диктует актуальность данного исследования.

Актуальность:

Актуальность исследования определяется непреходящим интересом к произведениям русской классической литературы и, в частности, к роману "Тихий Дон". Анализ образа Григория Мелехова позволяет глубже понять историю России XX века и проблемы человеческой судьбы.

Цель:

Целью данного проекта является всесторонний анализ личности и судьбы Григория Мелехова в романе "Тихий Дон", включая его эволюцию под влиянием исторических событий, социальных потрясений и личных трагедий. Достижение этой цели позволит глубже понять идейно-художественное содержание романа.

Целевая аудитория:

Проект ориентирован на студентов гуманитарных факультетов, преподавателей русской литературы, а также всех, кто интересуется творчеством Михаила Шолохова и русской классической литературой XX века. Результаты исследования могут быть использованы в учебном процессе и научной деятельности.

Задачи:

  • Анализ биографических данных М.А. Шолохова и исторических реалий, послуживших основой для романа.
  • Изучение образа Григория Мелехова в контексте исторических событий и социального кризиса.
  • Анализ взаимоотношений Григория с другими персонажами романа и их влияния на его судьбу.
  • Определение роли Григория Мелехова в раскрытии основных идей и проблематики романа "Тихий Дон".
  • Выявление особенностей авторской манеры М.А. Шолохова при создании образа главного героя.

Ресурсы:

Для реализации проекта необходимы доступ к тексту романа "Тихий Дон", критической литературе, научным статьям и материалам по истории России начала XX века, а также компьютер с доступом к сети Интернет.

Роли в проекте:

Осуществляет общее руководство проектом, формулирует задачи, координирует работу участников, контролирует соблюдение сроков, обеспечивает методологическую базу исследования и консультирует по возникающим вопросам. Отвечает за общую концепцию, достижение целей и качество конечного продукта. Ведет коммуникацию с научным руководителем.

Проводит анализ текста романа, систематизирует данные, собирает и изучает критическую литературу, осуществляет поиск и анализ информации, необходимой для раскрытия темы. Пишет основные разделы работы, участвует в обсуждении результатов исследования. Ответственен за достоверность предоставленных данных и качество анализа. Активно участвует в написании черновиков и подготовке финальной версии работы.

Отвечает за стилистическую правку текста, проверку на соответствие требованиям академического стиля, а также за грамотное оформление ссылок и библиографии. Выполняет корректуру текста. Обеспечивает соответствие работы общепринятым нормам оформления научных работ и предоставляет обратную связь по структуре, логике и содержанию текста.

Предоставляет экспертную оценку отдельных аспектов исследования, помогает с интерпретацией данных, консультирует по вопросам методологии и теоретических подходов. Оказывает поддержку в процессе анализа и написания работы. Предоставляет рецензии на отдельные части работы, давая рекомендации по улучшению качества исследования и анализа.

Наименование образовательного учреждения

Проект

на тему

Григорий Мелехов: Трагическая Судьба и Формирование Личности в Романе "Тихий Дон"

Выполнил: ФИО

Руководитель: ФИО

Содержание

  • Введение 1
  • Григорий Мелехов в контексте казачества и исторических реалий начала XX века 2
  • Эволюция личности Григория Мелехова: от юности к трагедии 3
  • Любовь и семья в жизни Григория Мелехова 4
  • Григорий Мелехов и война: выбор между красными и белыми 5
  • Образ Григория Мелехова в системе персонажей романа "Тихий Дон" 6
  • Художественные приемы создания образа Григория Мелехова 7
  • Григорий Мелехов как отражение трагедии казачества и русской истории 8
  • Заключение 9
  • Список литературы 10

Введение

Содержимое раздела

Введение представляет собой важную часть работы, поскольку именно здесь представляются основные цели и задачи исследования, обосновывается его актуальность и теоретическая значимость. В данном разделе обозначается объект исследования (образ Григория Мелехова) и предмет исследования (формирование личности и трагическая судьба героя в контексте романа "Тихий Дон"). Также вводится краткий обзор литературы, посвященной данной теме, демонстрируя степень изученности проблемы и определяя новизну исследования.

Григорий Мелехов в контексте казачества и исторических реалий начала XX века

Содержимое раздела

Данный раздел посвящен анализу исторических условий и социокультурной среды, оказавших влияние на формирование личности Григория Мелехова. Рассматривается роль казачества в истории России, его традиции, ценности и особенности быта. Анализируется влияние Первой мировой войны, революции 1917 года и Гражданской войны на жизнь казаков и судьбу главного героя. Особое внимание уделяется описанию социальных противоречий и конфликтов, отразившихся в романе Шолохова и повлиявших на мировоззрение Григория.

Эволюция личности Григория Мелехова: от юности к трагедии

Содержимое раздела

В данном разделе будет проанализирована трансформация личности Григория Мелехова на протяжении всего романа. Будет рассмотрено влияние различных факторов, таких как любовь, дружба, война и социальные потрясения, на его характер и мировоззрение. Анализируется его нравственные искания, поиски справедливости и его отношение к власти. Основное внимание уделяется внутренним противоречиям Григория, его метаниям между разными полюсами, что и приводит к трагическому исходу его судьбы.

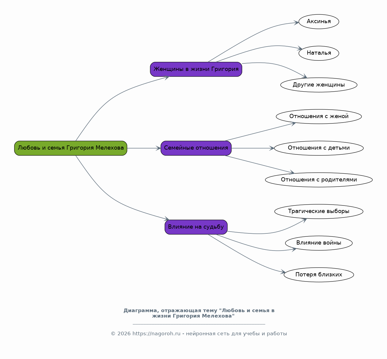
Любовь и семья в жизни Григория Мелехова

Содержимое раздела

Этот раздел посвящен анализу роли любви и семейных отношений в формировании личности Григория, а также их влиянию на его судьбу. Рассматривается его взаимодействие с женщинами, его чувства, переживания и выбор. Анализируются его отношения с женой, детьми, родителями и другими родственниками. Показано, как семейные ценности и любовь становятся важными ориентирами для героя в его сложных жизненных обстоятельствах, а также как они переплетаются с историческими событиями и личными трагедиями.

Григорий Мелехов и война: выбор между красными и белыми

Содержимое раздела

В данном разделе будет проанализирована роль Григория Мелехова в событиях Первой мировой и Гражданской войн. Будут рассмотрены его мотивы выбора между красными и белыми, его участие в военных действиях, переживания и потери. Анализируется влияние войны на формирование его характера, его отношение к насилию, смерти и справедливости. Особое внимание уделяется моральному выбору героя, его сомнениям и терзаниям, связанным с участием в братоубийственной войне.

Образ Григория Мелехова в системе персонажей романа "Тихий Дон"

Содержимое раздела

В данном разделе анализируется место Григория Мелехова в системе персонажей романа "Тихий Дон". Исследуется его взаимодействие с другими героями, влияние этих взаимоотношений на его судьбу и формирование его личности. Будет проанализирована роль второстепенных персонажей в раскрытии образа Григория, а также представлены различные точки зрения на его поступки. Анализируется контраст и сопоставление с другими персонажами, дабы глубже понять внутренний мир Григория и его трагическую судьбу.

Художественные приемы создания образа Григория Мелехова

Содержимое раздела

Раздел посвящен анализу художественных приемов, используемых Шолоховым для создания образа Григория Мелехова. Будут рассмотрены особенности авторского стиля, такие как использование диалогов, монологов, пейзажа, портретных характеристик и других средств выразительности. Будет проанализировано, как эти приемы помогают раскрыть внутренний мир героя, его переживания, сомнения и трагическую судьбу, давая читателю возможность глубже понять его мотивы и поступки. Особое внимание будет уделено роли символики в раскрытии образа.

Григорий Мелехов как отражение трагедии казачества и русской истории

Содержимое раздела

В данном разделе будет проанализирована роль Григория Мелехова как символа трагедии казачества и русской истории XX века. Рассматривается его судьба как отражение общих проблем и противоречий эпохи, его борьба за выживание в условиях исторических перемен. Анализируется его трагическое одиночество, его разочарования и потери, а также его связь с судьбой его народа. Показано, как образ Григория Мелехова воплощает в себе основные черты и ценности казачьего общества, а также его трагическую судьбу.

Заключение

Содержимое раздела

В заключении подводятся итоги проведенного исследования, обобщаются основные выводы, полученные в ходе анализа образа Григория Мелехова в романе "Тихий Дон". Дается общая оценка его личности и судьбы, подчеркивается значимость его образа для понимания проблем человеческого существования, исторических событий и русской литературы. Подчеркивается роль романа в формировании культурного наследия. Обозначается перспектива дальнейших исследований в данной области.

Список литературы

Содержимое раздела

В список литературы включаются все источники, использованные в процессе исследования, включая произведения М.А. Шолохова, критические статьи, монографии и другие публикации, непосредственно или косвенно относящиеся к теме исследования. Список составляется в соответствии с требованиями к оформлению научных работ, с указанием авторов, названий, издательств, годов издания и страниц. Оформление списка литературы имеет существенное значение для подтверждения достоверности исследования.

Получи Такой Проект

До 90% уникальность
Готовый файл Word
15-30 страниц
Список источников по ГОСТ
Оформление по ГОСТ
Таблицы и схемы
Презентация

Создать Проект на любую тему за 5 минут

Создать

#5643558