Нейросеть

Император Юстиниан I: Друзья и Враги в контексте византийской политики

Нейросеть для проекта Гарантия уникальности Строго по ГОСТу Высочайшее качество Поддержка 24/7

Данный исследовательский проект посвящен всестороннему анализу политических взаимоотношений византийского императора Юстиниана I, правившего в VI веке нашей эры. В рамках исследования будет изучен широкий спектр аспектов, определявших его правление, включая как его союзников, так и противников. Особое внимание будет уделено формированию политических альянсов, дипломатическим маневрам, военным кампаниям и внутренней политике империи в период его правления. Исследование предполагает комплексный подход, основанный на изучении исторических источников, таких как Прокопий Кесарийский, Иоанн Эфесский и другие византийские хронисты, законодательные акты, такие как Кодекс Юстиниана, а также анализ современной научной литературы. Анализ политических стратегий, использованных Юстинианом, станет ключевым элементом, позволяющим понять причины его успехов и неудач. Оценка влияния его решений на дальнейшее развитие Византийской империи будет также важной составляющей исследования. В конечном итоге, проект направлен на формирование целостного представления о личности Юстиниана I как о выдающемся государственном деятеле и его влиянии на ход истории.

Идея:

Проект предполагает углубленное исследование политической карьеры императора Юстиниана I, анализируя его отношения с союзниками и врагами для выявления ключевых факторов, повлиявших на его правление. Целью является выявление закономерностей в политическом поведении Юстиниана и оценка его влияния на византийскую государственность.

Продукт:

Результатом проекта станет академическая статья, представляющая собой подробный анализ политической деятельности Юстиниана I, подкрепленный историческими источниками. Статья будет содержать выводы о влиянии взаимоотношений императора на внутреннюю и внешнюю политику Византии.

Проблема:

Существует недостаточная систематизация знаний о политических взаимоотношениях Юстиниана I, в частности, отсутствует комплексный анализ его взаимодействий с различными политическими силами. Недостаточно изучено влияние этих взаимоотношений на ход его правления и дальнейшее развитие Византийской империи.

Актуальность:

Актуальность данного исследования обусловлена необходимостью переосмысления роли личности в истории, особенно в контексте византийской государственности. Изучение политической стратегии Юстиниана I представляет интерес для понимания современных политических процессов и международных отношений.

Цель:

Основная цель проекта – всесторонний анализ политических альянсов и конфликтов Юстиниана I, выявление их влияния на внутреннюю и внешнюю политику Византии. Достижение этой цели позволит углубить знания об одном из самых влиятельных правителей в истории.

Целевая аудитория:

Проект ориентирован на студентов, изучающих историю, византинистику и международные отношения, а также на преподавателей и научных сотрудников в этих областях. Результаты исследования будут интересны широкому кругу читателей, интересующихся историей Византии и политической историей в целом.

Задачи:

  • Изучение и анализ исторических источников (хроники, законодательные акты, письма)
  • Обзор и критический анализ научной литературы по теме
  • Выявление и систематизация данных о политических союзниках и противниках Юстиниана I
  • Анализ политических стратегий и дипломатических маневров императора
  • Оценка влияния взаимоотношений Юстиниана на внутреннюю и внешнюю политику Византии

Ресурсы:

Для реализации проекта потребуются доступ к академическим базам данных, библиотечным фондам, а также программное обеспечение для обработки и анализа данных.

Роли в проекте:

Осуществляет общее руководство проектом, формулирует задачи, координирует работу участников, контролирует соблюдение сроков и качества выполнения работы. Несет ответственность за конечный результат исследования, обеспечивает научное руководство и методологическую поддержку, а также редактирует итоговый текст. Участвует в подготовке презентаций и публикаций.

Выполняет сбор, обработку и анализ данных из исторических источников и научной литературы. Участвует в разработке методологии исследования, проводит систематизацию информации, составляет таблицы и схемы по результатам анализа. Готовит черновики разделов и параграфов научной статьи, обеспечивая их соответствие требованиям научного стиля и формальным стандартам.

Отвечает за вычитку текста статьи на предмет стилистических, грамматических и пунктуационных ошибок. Обеспечивает соответствие требованиям к оформлению научных работ, включая цитирование источников и форматирование списков литературы. Предоставляет обратную связь по структуре текста, логике изложения и аргументации, направленную на повышение качества исследования.

Предоставляет экспертные знания и консультации по вопросам истории Византии, эпохи Юстиниана I и использованию исторических источников. Осуществляет научное рецензирование отдельных разделов работы, оценивает корректность интерпретации исторических фактов и аргументации. Дает рекомендации по уточнению информации и улучшению научной обоснованности исследования.

Наименование образовательного учреждения

Проект

на тему

Император Юстиниан I: Друзья и Враги в контексте византийской политики

Выполнил: ФИО

Руководитель: ФИО

Содержание

  • Введение 1
  • Политическая обстановка в Византийской империи в начале правления Юстиниана I 2
  • Юстиниан I и его ближайшее окружение: друзья и союзники 3
  • Враги Юстиниана: внешние вызовы и внутренние оппозиции 4
  • Военные кампании Юстиниана I и их политическое значение 5
  • Дипломатия Юстиниана: формирование альянсов и урегулирование конфликтов 6
  • Влияние религиозной политики Юстиниана на отношения с союзниками и врагами 7
  • Изменения в законодательстве и их влияние на политические взаимоотношения 8
  • Заключение 9
  • Список литературы 10

Введение

Содержимое раздела

Введение в исследование служит для представления темы, обоснования ее актуальности и определения основных целей и задач проекта. В нем формулируется исследовательский вопрос, излагаются методологические подходы и описывается структура работы. Введение также содержит краткий обзор историографии по теме, что позволяет определить место данного исследования в ряду уже существующих работ. Важно обозначить, какие источники будут использоваться и почему они выбраны, а также озвучить предполагаемые результаты и их значимость для научного сообщества. Особое внимание уделяется контексту эпохи правления Юстиниана I.

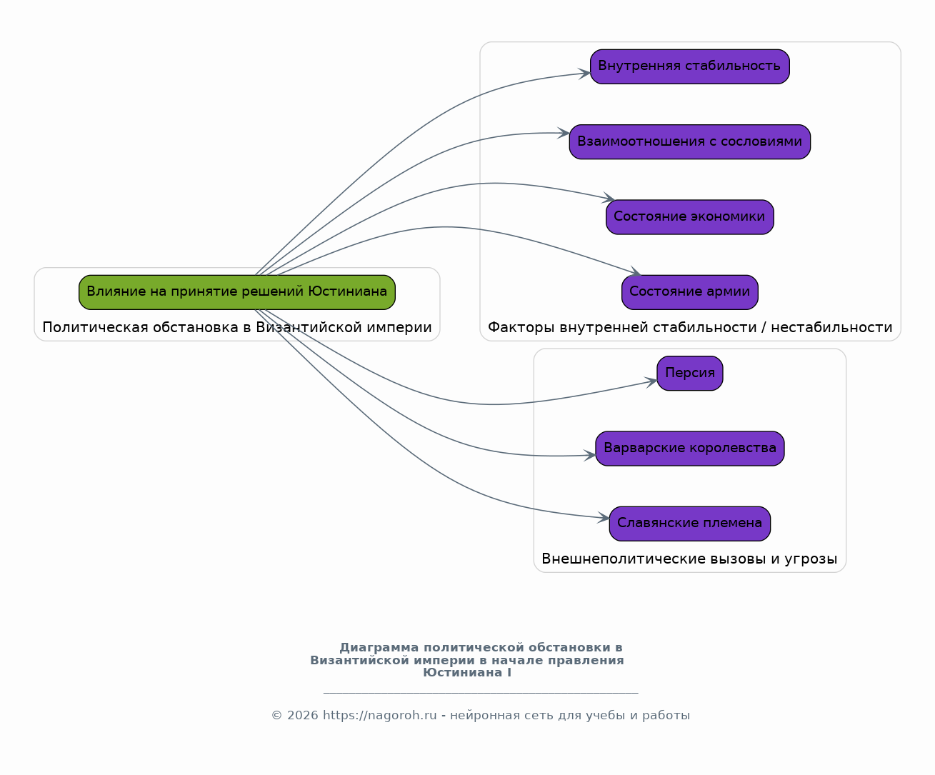
Политическая обстановка в Византийской империи в начале правления Юстиниана I

Содержимое раздела

Этот раздел посвящен анализу политической ситуации в Византийской империи в период, предшествующий восшествию Юстиниана на престол, и в первые годы его правления. Рассматриваются вопросы внутренней стабильности, взаимоотношений с сословиями, состояние экономики и армии, а также внешнеполитические вызовы и угрозы со стороны соседних государств, таких как Персия, варварские королевства на Западе, славянские племена и другие. Анализ политических сил, придворных интриг и различных группировок, имевших влияние на принятие решений, позволит понять исходные условия, в которых начал свое правление Юстиниан. Будут рассмотрены факторы, определившие его политический курс и принятые им решения.

Юстиниан I и его ближайшее окружение: друзья и союзники

Содержимое раздела

Этот раздел рассматривает ближайшее окружение Юстиниана I, включая его основных советников, полководцев, приближенных и влиятельных церковных деятелей. Анализируются роли, которые они сыграли в политической, военной и религиозной сферах, а также степень их влияния на императора. Изучаются личные взаимоотношения, причины возникновения союзов и их эволюция, включая случаи, когда союзники становились противниками. Особое внимание уделяется специфике формирования политической элиты в византийском обществе и ее влиянию на принятие государственных решений. Исследование этой темы предполагает анализ источников, предоставляющих информацию о частной жизни и взаимоотношениях Юстиниана с его окружением.

Враги Юстиниана: внешние вызовы и внутренние оппозиции

Содержимое раздела

В данном разделе рассматривается анализ противников Юстиниана I, как внутри империи, так и за ее пределами. Особое внимание уделяется анализу мятежей, восстаний и политических интриг, которые угрожали его власти. Изучаются причины возникновения конфликтов, состав участников оппозиционных движений, их цели и стратегии. Рассматриваются внешние враги, такие как персы, варварские племена, и их влияние на политику Юстиниана. Исследуется политика Юстиниана по отношению к этим противникам: военные кампании, дипломатические усилия, формирование союзов, для понимания его стратегии по преодолению угроз. Анализ исторических источников позволит выявить ключевые моменты в борьбе с противниками.

Военные кампании Юстиниана I и их политическое значение

Содержимое раздела

Раздел посвящен анализу военных кампаний, предпринятых Юстинианом I, и их влиянию на политическую ситуацию в Византийской империи. Рассматриваются ключевые военные походы, такие как войны с вандалами, остготами, персами и другими племенами. Анализируются военные стратегии, используемые Юстинианом и его генералами, факторы, которые привели к победам и поражениям. Оценивается политическое значение этих кампаний, в частности, их влияние на расширение территории империи, укрепление власти императора, а также внутреннюю стабильность. Анализ военных успехов и неудач Юстиниана позволит понять его роль как полководца и государственного деятеля и оценить воздействие войн на его политику.

Дипломатия Юстиниана: формирование альянсов и урегулирование конфликтов

Содержимое раздела

Этот раздел посвящен анализу дипломатической деятельности Юстиниана I, включая его методы формирования альянсов, ведения переговоров и урегулирования конфликтов. Изучаются особенности византийской дипломатии, формы дипломатических отношений, используемые инструменты (браки, подарки, торговые соглашения). Рассматриваются ключевые дипломатические миссии, посланники и их роль в урегулировании отношений с различными государствами. Анализируются причины успешных дипломатических стратегий и неудачных попыток, а также их влияние на внешнюю политику империи. Анализ дипломатических документов и исторических источников поможет понять стратегию Юстиниана и укрепить его позиции на мировой арене.

Влияние религиозной политики Юстиниана на отношения с союзниками и врагами

Содержимое раздела

Этот раздел рассматривает влияние религиозной политики Юстиниана I на его отношения с союзниками и противниками. Анализируется его роль в проведении религиозных соборов, борьба с ересями, его отношение к различным религиозным группам, таким как монофизиты и евреи. Исследуются последствия его религиозной политики для внутренней стабильности империи и для отношений с другими государствами. Рассматривается роль Церкви в политике Юстиниана, ее влияние на принятие решений, а также взаимоотношения с патриархатом. Анализ источников, содержащих религиозные споры и дискуссии, позволит выявить ключевые моменты в религиозной политике.

Изменения в законодательстве и их влияние на политические взаимоотношения

Содержимое раздела

Этот раздел посвящен изучению изменений в законодательстве, внесенных Юстинианом I, и их влиянию на политические взаимоотношения в Византийской империи. Анализируется кодификация римского права, создание свода законов, известных как Кодекс Юстиниана, Дигесты и Институции. Исследуется влияние этих изменений на структуру власти, взаимоотношения между различными социальными группами, а также на юридические аспекты политической борьбы и конфликтов. Особое внимание уделяется влиянию новых законов на отношения Юстиниана с его окружением и политическими противниками, а также на функционирование государственного аппарата. Анализ юридических текстов, отражающих изменения в законодательстве, позволит выявить их конкретное воздействие.

Заключение

Содержимое раздела

В заключении подводятся итоги проведенного исследования, обобщаются основные выводы и оценивается значимость полученных результатов. Обозначается степень достижения поставленных целей и задач, а также определяется вклад работы в изучение темы. Подчеркивается роль политических взаимоотношений Юстиниана I в формировании его правления, внешней и внутренней политики Византии. В заключении дается оценка влияния его деятельности на дальнейшее развитие империи и историческое значение его правления. Возможны предложения по дальнейшим исследованиям и направлениям для будущих научных изысканий в этой области.

Список литературы

Содержимое раздела

Этот раздел содержит полный список использованной литературы, в том числе, исторические источники, монографии, статьи и другие научные публикации, цитируемые в работе. Список литературы составляется в соответствии с требованиями к оформлению научных работ, включая указание автора, названия работы, места и года издания. Сборник включает в себя все использованные источники, необходимые для подтверждения достоверности информации и результатов, представленных в исследовании. Список литературы разделяется на группы (например, источники, монографии, статьи).

Получи Такой Проект

До 90% уникальность
Готовый файл Word
15-30 страниц
Список источников по ГОСТ
Оформление по ГОСТ
Таблицы и схемы
Презентация

Создать Проект на любую тему за 5 минут

Создать

#5488396