Нейросеть

Информационная безопасность и историческая фальсификация: Современные методы искажения и подмены исторических фактов о роли России в мировой истории

Нейросеть для проекта Гарантия уникальности Строго по ГОСТу Высочайшее качество Поддержка 24/7

Данный исследовательский проект посвящен анализу современных технологий, используемых для искажения и подмены исторических фактов о роли России в мировой истории. Проект направлен на выявление и классификацию методов информационной войны, применяемых для формирования ложных представлений об исторических событиях. В рамках исследования будут рассмотрены различные инструменты, такие как дезинформация, пропаганда, манипуляции с данными и их визуализацией. Особое внимание уделяется анализу онлайн-платформ, социальных сетей и других цифровых каналов, через которые распространяются искаженные исторические нарративы. Целью является создание комплексного представления о механизмах и стратегиях, используемых для воздействия на общественное сознание и формирования определенного взгляда на исторические события, связанные с Россией. В исследовании будет проведена оценка влияния данных манипуляций на восприятие российской истории, а также предложены методы противодействия распространению недостоверной информации.

Идея:

Проект направлен на исследование современных технологий, используемых для искажения исторических фактов о роли России в мировой истории. Цель - выявление и анализ методов, применяемых для формирования ложных исторических представлений и оценки их влияния на общественное мнение.

Продукт:

Результатом проекта станет аналитический отчет с классификацией технологий искажения исторических фактов и оценкой их воздействия. Будут разработаны рекомендации по выявлению и противодействию распространению недостоверной информации, а также предложены образовательные материалы для повышения критической грамотности.

Проблема:

Существует проблема распространения недостоверной информации об исторических событиях, затрагивающих роль России, что приводит к искажению исторических фактов. Это создает риски манипуляции общественным сознанием и формирования предвзятого отношения к российской истории.

Актуальность:

Актуальность проекта обусловлена усилением информационной войны и необходимостью защиты исторической правды. Растущая сложность современных технологий делает критически важным понимание методов искажения исторических фактов для эффективного противодействия.

Цель:

Цель проекта - провести комплексный анализ современных технологий информационной войны, направленных на искажение исторических фактов о роли России в мировой истории. Кроме того, проект направлен на разработку инструментов для выявления и противодействия распространению ложной информации.

Целевая аудитория:

Проект ориентирован на учащихся старших классов и студентов, изучающих историю, политологию и информационные технологии. Также проект будет интересен преподавателям общественных наук, исследователям и всем, кто интересуется вопросами информационной безопасности и исторической достоверности.

Задачи:

  • Анализ существующих методов искажения исторических фактов в интернете, СМИ и социальных сетях.
  • Выявление и классификация технологий и приемов информационной войны, используемых для подмены исторических событий.
  • Оценка влияния искаженной информации на общественное мнение.
  • Разработка рекомендаций по выявлению и противодействию фейкам.

Ресурсы:

Для реализации проекта потребуются доступ к научным базам данных, аналитические инструменты для работы с данными, а также экспертная поддержка в области истории, политологии и информационных технологий.

Роли в проекте:

Отвечает за общее руководство проектом, определение целей и задач, координацию работы команды, контроль выполнения сроков и качества работы. Осуществляет взаимодействие с экспертами и организациями, курирует все этапы исследования.

Проводит анализ исторических источников, выявляет факты искажения и подмены, оценивает достоверность информации, участвует в разработке методологии исследования, готовит аналитические материалы и отчеты, взаимодействует с экспертами в области истории и смежных дисциплин, отвечает за точность и объективность исторических данных.

Занимается анализом информационных потоков в интернете, социальных сетях и СМИ. Выявляет каналы распространения недостоверной информации и методы манипулирования ею, разрабатывает стратегии выявления фейков, оценивает эффективность методов информационной войны, готовит отчеты и рекомендации по информационному противодействию.

Отвечает за разработку методологии исследования, выбор методов сбора и анализа данных, создание инструментов для выявления искажений, контроль качества данных, подготовку отчетов, участие в написании научных статей, обеспечение соответствия исследования академическим стандартам.

Наименование образовательного учреждения

Проект

на тему

Информационная безопасность и историческая фальсификация: Современные методы искажения и подмены исторических фактов о роли России в мировой истории

Выполнил: ФИО

Руководитель: ФИО

Содержание

  • Введение 1
  • Теоретические основы информационной войны и исторической фальсификации 2
  • Методы искажения исторических фактов 3
  • Роль СМИ и социальных сетей в распространении искаженной информации 4
  • Анализ конкретных исторических кейсов 5
  • Практические методы выявления и анализа фейков 6
  • Разработка рекомендаций по противодействию искажению исторических фактов 7
  • Роль образования в формировании критического мышления 8
  • Методики и инструменты для выявления и анализа фейков 9
  • Заключение 10
  • Список литературы 11

Введение

Содержимое раздела

Данный раздел проекта представляет собой вводную часть исследования, посвященную проблеме искажения исторических фактов о роли России в мировой истории. Введение включает в себя обоснование актуальности темы, определение целей и задач исследования, а также описание его структуры. Будут рассмотрены основные понятия, связанные с информационной безопасностью, исторической фальсификацией и методами дезинформации. Введение также содержит обзор существующих исследований в данной области, определяя научную новизну и практическую значимость проекта. Особое внимание уделяется методологии исследования и применяемым подходам к анализу данных.

Теоретические основы информационной войны и исторической фальсификации

Содержимое раздела

В этом разделе рассматриваются теоретические основы информационной войны, понятие и виды исторических фальсификаций, а также методы и технологии, используемые для искажения исторических фактов. Анализируются основные стратегии воздействия на общественное сознание, применяемые в информационной войне. Будут исследованы различные виды дезинформации, пропаганды и манипуляций с данными, используемые для формирования ложного представления об исторических событиях. Рассматриваются исторические примеры и кейсы, иллюстрирующие применение этих методов. Особое внимание уделяется анализу психологических и социологических аспектов восприятия информации.

Методы искажения исторических фактов

Содержимое раздела

В данном разделе будет проведен детальный анализ конкретных методов искажения исторических фактов, таких как фальсификация документов, манипуляции с данными, подмена источников и использование недостоверных цитат. Будут рассмотрены различные техники пропаганды, используемые для формирования нужного нарратива. Особое внимание будет уделено анализу современных технологий, применяемых для распространения искаженной информации в интернете и социальных сетях. Будут исследованы примеры использования дипфейков, ботов и других инструментов для манипулирования общественным мнением, а также рассмотрены способы их выявления и противодействия.

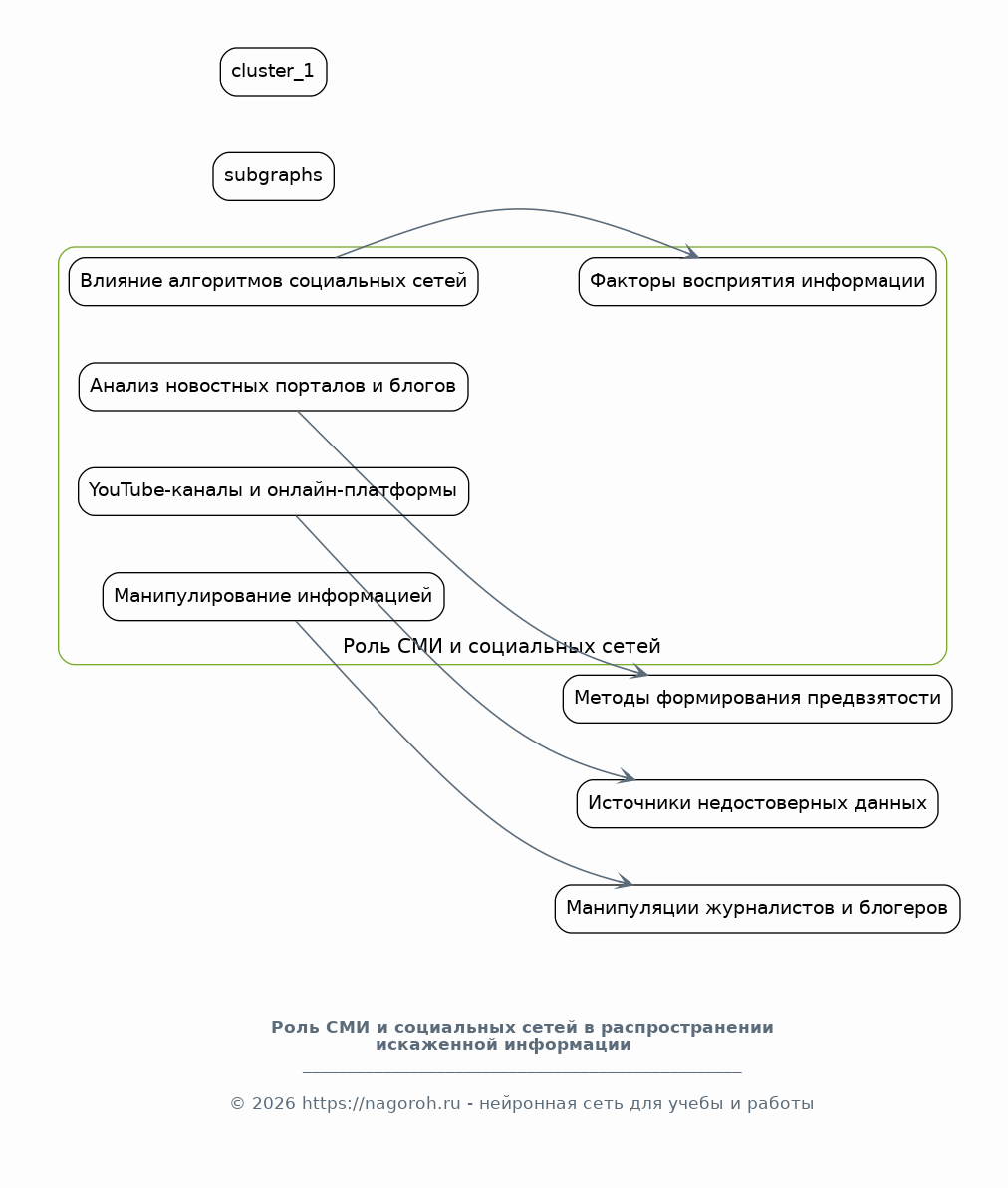
Роль СМИ и социальных сетей в распространении искаженной информации

Содержимое раздела

В этом разделе будет проанализирована роль средств массовой информации и социальных сетей в распространении искаженной информации об исторических событиях. Рассмотрены различные механизмы, используемые для формирования предвзятого отношения к российской истории. Особое внимание уделено анализу новостных порталов, блогов, YouTube-каналов и других онлайн-платформ, как основных источников распространения недостоверных данных. Будут исследованы методы манипулирования информацией, применяемые журналистами и блогерами, а также влияние алгоритмов социальных сетей на формирование информационной повестки дня. Анализируются факторы, влияющие на восприятие информации пользователями.

Анализ конкретных исторических кейсов

Содержимое раздела

Данный раздел посвящен анализу конкретных исторических кейсов, в которых были выявлены случаи искажения исторических фактов о роли России. Будут рассмотрены примеры фальсификации событий, касающихся Второй мировой войны, холодной войны, а также других значимых исторических периодов. Особое внимание будет уделено анализу используемых методов искажения информации, а также выявлению источников и каналов распространения недостоверных данных. Будет проведена оценка влияния данных манипуляций на общественное восприятие российской истории, а также предложены методы противодействия распространению ложной информации.

Практические методы выявления и анализа фейков

Содержимое раздела

В этом разделе будет представлен обзор практических методов выявления и анализа фейковой информации об исторических событиях. Будут рассмотрены инструменты и техники, позволяющие анализировать источники информации, оценивать достоверность данных и выявлять признаки манипуляции. Особое внимание будет уделено методам фактчекинга, анализу контента и проверке источников. Будут предоставлены практические рекомендации по выявлению фейковых новостей, распознаванию пропаганды и защите от информационных атак. Рассмотрены примеры из реальной практики и конкретные инструменты, которые можно использовать для повышения информационной грамотности.

Разработка рекомендаций по противодействию искажению исторических фактов

Содержимое раздела

В данном разделе будут разработаны практические рекомендации по противодействию распространению искаженной информации об исторических событиях. Будут предложены способы повышения информационной грамотности, развития критического мышления и защиты от манипуляций. Особое внимание будет уделено разработке стратегий для борьбы с фейками, распространяемыми в интернете и социальных сетях. Будут рассмотрены методы сотрудничества с экспертами, журналистами и общественными организациями для распространения достоверной информации. Предложены рекомендации по созданию образовательных программ и информационных кампаний, направленных на повышение осведомленности о методах искажения исторических фактов.

Роль образования в формировании критического мышления

Содержимое раздела

В этом разделе рассматривается роль образования в формировании критического мышления и его значимость в противодействии искажению исторических фактов. Анализируются методы преподавания истории, способствующие развитию аналитических навыков и умения оценивать информацию. Будут рассмотрены примеры образовательных программ и подходов, направленных на формирование критического отношения к информации, получаемой из различных источников. Особое внимание уделено необходимости преподавания основ медиаграмотности и фактчекинга в школах и вузах. Будут предложены рекомендации по совершенствованию образовательных программ.

Методики и инструменты для выявления и анализа фейков

Содержимое раздела

В данном разделе будут представлены конкретные методики и инструменты для выявления и анализа фейковой информации, касающейся исторических событий. Будут рассмотрены различные онлайн-инструменты для проверки информации, такие как сервисы для поиска изображений, анализа социальных сетей и проверки источников. Особое внимание будет уделено практическим примерам использования этих инструментов для выявления фейковых новостей и пропаганды. Будут представлены руководства по проведению анализа контента, оценке достоверности источников и распознаванию манипуляций. Раздел будет включать пошаговые инструкции и примеры использования различных методик.

Заключение

Содержимое раздела

В заключении обобщаются основные выводы и результаты исследования, анализируются достижения и ограничения проекта, а также предлагаются перспективы дальнейших исследований. Подводятся итоги анализа современных технологий искажения и подмены исторических фактов. Оценивается эффективность различных методов и стратегий, применяемых для борьбы с распространением недостоверной информации. Подчеркивается важность развития критического мышления и повышения информационной грамотности для защиты от манипуляций. Формулируются выводы о необходимости дальнейших исследований в данной области и предлагаются рекомендации для разработки эффективных мер противодействия информационной войне.

Список литературы

Содержимое раздела

В этом разделе представлен список использованной литературы, включающий научные статьи, книги, интернет-ресурсы и другие материалы, использованные в процессе исследования. Список составлен в соответствии с требованиями к оформлению научной литературы. Указаны все источники, цитируемые в тексте, для обеспечения прозрачности и подтверждения достоверности информации. Список литературы является неотъемлемой частью исследовательской работы и служит для подтверждения авторства и обоснованности выводов.

Получи Такой Проект

До 90% уникальность
Готовый файл Word
15-30 страниц
Список источников по ГОСТ
Оформление по ГОСТ
Таблицы и схемы
Презентация

Создать Проект на любую тему за 5 минут

Создать

#5487149