Нейросеть

Информационные технологии в логистике: сравнительный анализ российского и международного опыта

Нейросеть для проекта Гарантия уникальности Строго по ГОСТу Высочайшее качество Поддержка 24/7

Данный исследовательский проект посвящен анализу влияния информационных технологий (ИТ) на развитие логистических процессов в России и за рубежом. Проект направлен на выявление лучших практик использования ИТ в логистике, определение сильных и слабых сторон различных технологических решений, а также на разработку рекомендаций по повышению эффективности логистических операций. В рамках исследования будет проведен анализ существующих подходов к внедрению ИТ в логистику, рассмотрены примеры успешного применения передовых технологий в различных странах и отраслях экономики. Особое внимание будет уделено изучению влияния ИТ на оптимизацию цепочек поставок, снижение затрат, повышение скорости доставки грузов и улучшение качества обслуживания клиентов. Также будут рассмотрены вопросы информационной безопасности, стандартизации данных и интеграции различных логистических систем. Результаты исследования могут быть полезны для логистических компаний, государственных органов, занимающихся регулированием логистической деятельности, и образовательных учреждений, осуществляющих подготовку специалистов в области логистики и управления цепями поставок.

Идея:

Изучить эволюцию информационных технологий в логистике и выявить ключевые тренды цифровизации отрасли. Разработать практические рекомендации по эффективному внедрению ИТ-решений для оптимизации логистических процессов.

Продукт:

Результатом исследования станет аналитический отчет, содержащий сравнительный анализ российского и международного опыта применения информационных технологий в логистике, а также практические рекомендации. Отчет будет включать в себя конкретные примеры успешных кейсов и предложения по повышению эффективности логистических операций.

Проблема:

Существует недостаточный уровень понимания преимуществ и недостатков различных информационных технологий в логистике в российском бизнес-сообществе. Многие компании сталкиваются с трудностями при выборе и внедрении оптимальных ИТ-решений из-за отсутствия актуальной информации и опыта.

Актуальность:

Актуальность исследования обусловлена необходимостью повышения эффективности логистических процессов в условиях глобализации и растущей конкуренции. Внедрение информационных технологий является ключевым фактором для достижения этой цели и обеспечения устойчивого развития логистических компаний.

Цель:

Целью исследования является проведение комплексного анализа российского и международного опыта применения информационных технологий в логистике, выявление лучших практик и разработка рекомендаций по их внедрению. Достижение этой цели позволит повысить эффективность логистических операций и конкурентоспособность компаний.

Целевая аудитория:

Аудиторией данного проекта являются студенты, изучающие логистику и управление цепями поставок, а также специалисты, работающие в логистических компаниях. Результаты исследования будут полезны для принятия управленческих решений, направленных на оптимизацию логистических процессов.

Задачи:

  • Провести обзор литературы по теме, включая российские и зарубежные источники.
  • Проанализировать примеры успешного внедрения ИТ в логистику в разных странах.
  • Оценить влияние ИТ на различные аспекты логистической деятельности.
  • Разработать рекомендации по повышению эффективности логистических операций.
  • Подготовить аналитический отчет по результатам исследования.

Ресурсы:

Для реализации проекта потребуются доступ к научным статьям, базам данных, статистическим материалам, а также программное обеспечение для анализа данных и написания отчета.

Роли в проекте:

Отвечает за общее руководство проектом, определение целей и задач, контроль сроков и качества выполнения работы, взаимодействие с научным руководителем и другими участниками проекта. Осуществляет координацию деятельности всех членов команды, обеспечивает выполнение поставленных задач в соответствии с планом, а также отвечает за подготовку итогового отчета по результатам исследования. Руководитель проекта несет ответственность за организацию работы и достижение поставленных целей.

Отвечает за сбор, обработку и анализ данных, необходимых для проведения исследования. Осуществляет поиск и систематизацию информации из различных источников, применяет методы статистического анализа для выявления закономерностей и тенденций. Готовит графики, диаграммы и таблицы для визуализации данных. Аналитик данных обеспечивает качество данных и их соответствие задачам исследования.

Отвечает за написание и оформление итогового отчета по результатам исследования. Анализирует собранные данные, формулирует выводы и рекомендации. Обеспечивает соответствие отчета требованиям к научным работам. Вносит правки и дополнения в отчет по указанию руководителя проекта. Автор отчета должен обладать хорошими навыками письма и уметь структурировать информацию.

Проводит рецензирование итогового отчета, оценивает его соответствие требованиям, выявляет ошибки и неточности. Предоставляет обратную связь автору отчета и руководителю проекта. Рецензент должен обладать опытом в области логистики и знанием методологии научных исследований. Рецензент обеспечивает объективную оценку качества работы.

Наименование образовательного учреждения

Проект

на тему

Информационные технологии в логистике: сравнительный анализ российского и международного опыта

Выполнил: ФИО

Руководитель: ФИО

Содержание

  • Введение 1
  • Теоретические основы логистики и информационных технологий 2
  • Анализ российского опыта внедрения информационных технологий в логистику 3
  • Анализ международного опыта внедрения информационных технологий в логистику 4
  • Сравнительный анализ российского и международного опыта 5
  • Влияние информационных технологий на эффективность логистических операций 6
  • Рекомендации по внедрению информационных технологий в логистику 7
  • Перспективы развития информационных технологий в логистике 8
  • Практическое применение результатов исследования 9
  • Заключение 10
  • Список литературы 11

Введение

Содержимое раздела

Введение представляет собой важный раздел, который задает тон всему исследовательскому проекту. Этот раздел начинается с обоснования актуальности выбранной темы, подчеркивая ее значимость в контексте современных вызовов и тенденций в области логистики и информационных технологий. Далее следует четкое определение цели исследования, которая служит компасом для всей работы, определяя ее направленность и ожидаемые результаты. Кроме того, введение включает в себя формулировку задач, которые необходимо решить для достижения поставленной цели. Эти задачи должны быть конкретными, измеримыми, достижимыми, релевантными и ограниченными во времени, что обеспечит структурированный подход к исследованию. Важное место в введении занимает описание методологии исследования, включая методы сбора и анализа данных. Это дает читателю понимание процессов, которые будут использованы для получения результатов.

Теоретические основы логистики и информационных технологий

Содержимое раздела

Этот раздел посвящен глубокому погружению в теоретическую базу, необходимую для понимания взаимосвязи логистики и информационных технологий. Он начинается с рассмотрения основных концепций логистики, включая управление запасами, транспортировку, складирование, обработку заказов и управление цепочками поставок. В нем также проводится анализ роли информационных технологий в трансформации логистических процессов, включая внедрение ERP-систем, WMS, TMS, автоматизацию процессов и использование больших данных. Раздел включает в себя обзор существующих подходов к интеграции ИТ-решений в логистику, описание актуальных тенденций, таких как искусственный интеллект, машинное обучение и блокчейн. Рассматриваются вопросы стандартизации данных, информационной безопасности и эффективности инвестиций в ИТ.

Анализ российского опыта внедрения информационных технологий в логистику

Содержимое раздела

Этот раздел фокусируется на подробном изучении текущей ситуации в России в контексте применения информационных технологий в логистике. Он начинается с анализа текущего состояния отрасли, включая обзор основных игроков, их стратегий и используемых ИТ-решений. Далее следует анализ проблем и барьеров, с которыми сталкиваются российские компании при внедрении новых технологий, таких как нехватка квалифицированных кадров, проблемы с финансированием и сопротивление изменениям. Рассматриваются конкретные примеры успешного внедрения ИТ-решений, включая анализ кейсов крупных логистических компаний, описание используемых технологий и достигнутых результатов, оценка их эффективности и влияния на бизнес-процессы. Особое внимание уделяется анализу нормативно-правовой базы, регулирующей использование ИТ в логистике, и ее влиянию на развитие отрасли.

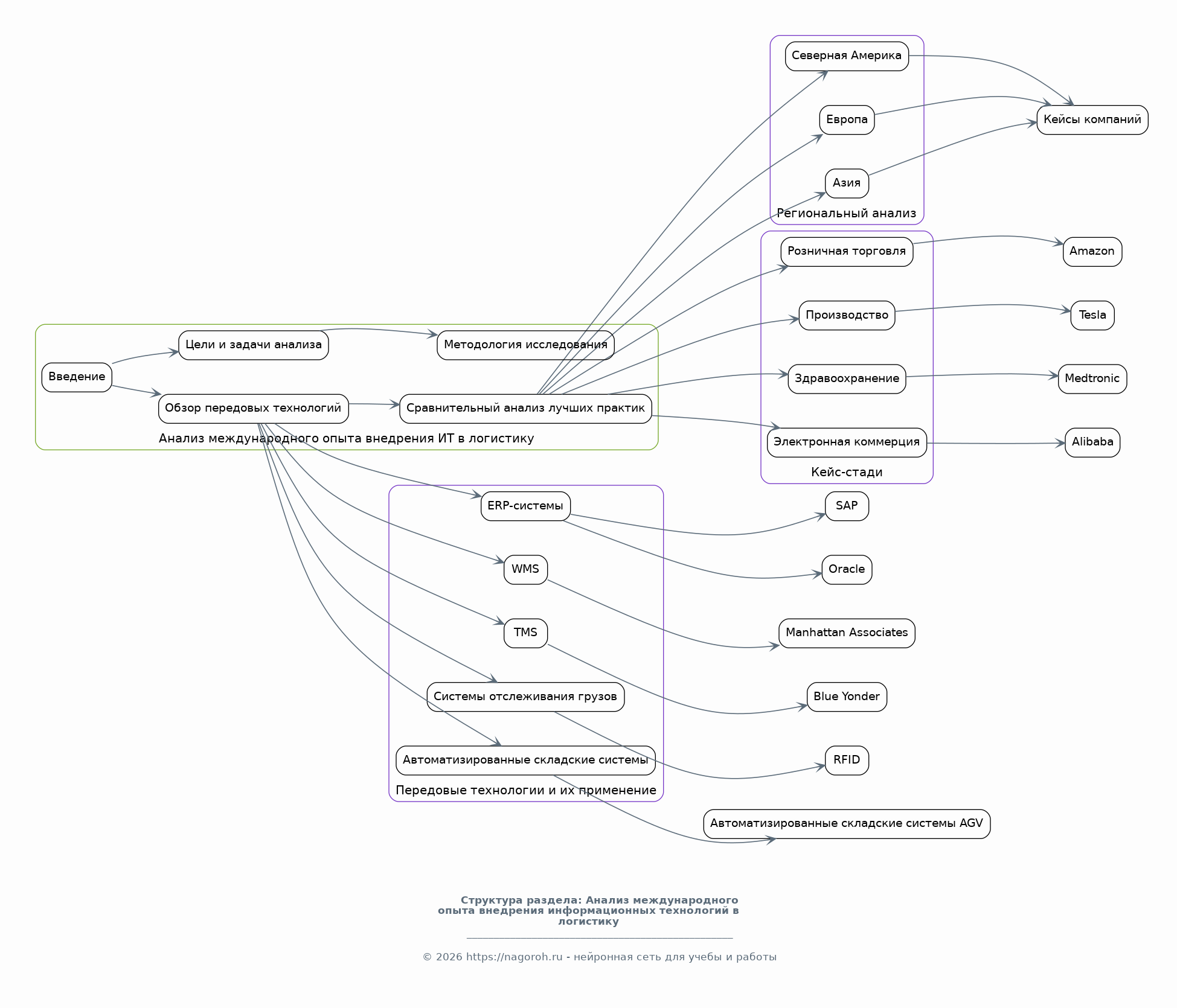
Анализ международного опыта внедрения информационных технологий в логистику

Содержимое раздела

Этот раздел представляет собой детальный анализ международных практик в области применения ИТ в логистике. Он начинается с обзора передовых технологий и их применения в различных странах и регионах, включая Северную Америку, Европу и Азию. Проводится сравнительный анализ лучших практик внедрения ИТ-решений, включая ERP-системы, WMS, TMS, системы отслеживания грузов и автоматизированные складские системы. Рассматриваются конкретные примеры успешных кейсов из различных отраслей экономики, таких как розничная торговля, производство, здравоохранение и электронная коммерция. Анализируется влияние государственных политик и регуляторных мер на развитие ИТ в логистике, а также рассматриваются вопросы сотрудничества между компаниями и исследовательскими организациями.

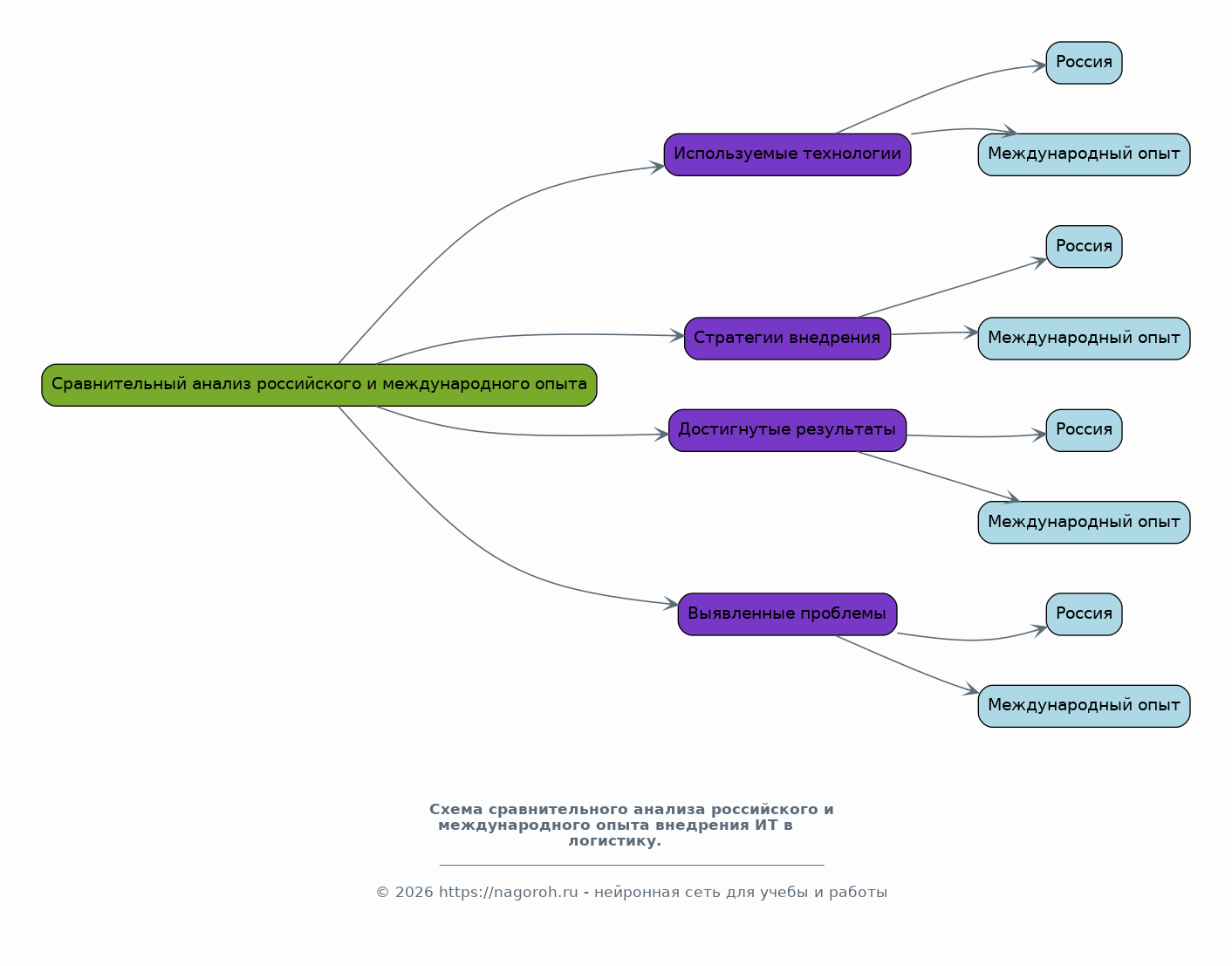
Сравнительный анализ российского и международного опыта

Содержимое раздела

Этот раздел посвящен проведению сравнительного анализа опыта внедрения информационных технологий в логистику в России и за рубежом. Он включает в себя детальное сравнение различных аспектов, таких как используемые технологии, стратегии внедрения, достигнутые результаты и выявленные проблемы. Проводится анализ сильных и слабых сторон российского опыта в сравнении с международными практиками. Особое внимание уделяется выявлению различий в подходах к управлению логистическими процессами, уровню автоматизации, использованию инструментов аналитики данных и применению современных технологий, таких как искусственный интеллект, машинное обучение и блокчейн. Включает в себя анализ барьеров и возможностей для развития ИТ в логистике в России в контексте международного опыта.

Влияние информационных технологий на эффективность логистических операций

Содержимое раздела

Этот раздел сфокусирован на детальном анализе влияния информационных технологий на ключевые показатели эффективности логистических операций. В нем оценивается влияние ИТ на снижение затрат, повышение скорости доставки, улучшение качества обслуживания клиентов, оптимизацию управления запасами и повышение общей эффективности цепочек поставок. Предоставляется анализ количественных данных, подтверждающих положительное влияние внедрения ИТ. Рассматриваются конкретные примеры, демонстрирующие, как ИТ-решения помогли компаниям снизить издержки, сократить сроки доставки и повысить удовлетворенность клиентов. Оценивается вклад ИТ в повышение прозрачности и отслеживаемости логистических процессов, а также в улучшение принятия управленческих решений. Рассматривается роль ИТ в повышении конкурентоспособности логистических компаний.

Рекомендации по внедрению информационных технологий в логистику

Содержимое раздела

Этот раздел посвящен разработке практических рекомендаций по эффективному внедрению информационных технологий в логистику. Рекомендации основаны на анализе российского и международного опыта, а также на выявленных лучших практиках. Этот раздел включает в себя конкретные шаги процесса внедрения, начиная от оценки текущей ситуации и заканчивая выбором подходящих ИТ-решений и интеграцией. Предлагаются рекомендации по выбору поставщиков ИТ-решений и управлению проектами внедрения, основываясь на анализе различных аспектов, включая стоимость, функциональность и техническую поддержку. Разрабатываются рекомендации по обучению персонала и изменению организационной структуры для успешного внедрения ИТ. Предлагаются рекомендации по оценке эффективности внедренных ИТ-решений, мониторингу и постоянному улучшению логистических процессов.

Перспективы развития информационных технологий в логистике

Содержимое раздела

Этот раздел посвящен рассмотрению перспектив развития информационных технологий в логистике, опираясь на текущие тренды и инновации. Он включает в себя анализ новых технологий, которые могут изменить логистическую отрасль в ближайшем будущем. Рассматриваются возможности использования искусственного интеллекта (ИИ), машинного обучения (МО), интернета вещей (IoT), блокчейна, больших данных и робототехники в логистических операциях. Анализируется влияние этих технологий на автоматизацию процессов, оптимизацию цепочек поставок, улучшение управления запасами и повышение эффективности. Рассматриваются вопросы этического использования ИИ, защиты данных и кибербезопасности. Также рассматривается влияние глобальных трендов, таких как устойчивое развитие и цифровизация экономики, на развитие ИТ в логистике, а также роль государства в поддержке инноваций.

Практическое применение результатов исследования

Содержимое раздела

Этот раздел посвящен практическому применению результатов исследования в различных сферах. В нём рассматривается применение выводов и рекомендаций, полученных в ходе исследования, в логистических компаниях, государственных органах, образовательных учреждениях и других организациях, заинтересованных в оптимизации логистических процессов. Представлены примеры конкретных действий, которые могут быть предприняты для улучшения эффективности логистических операций, снижения затрат и повышения качества обслуживания. Оценивается потенциальное влияние предложенных решений на различные аспекты деятельности организаций, включая повышение конкурентоспособности, улучшение финансовой устойчивости и повышение уровня удовлетворенности клиентов. Даются рекомендации по дальнейшим исследованиям и практическому применению полученных результатов.

Заключение

Содержимое раздела

Заключительный раздел подводит итоги проведенного исследования, обобщая основные выводы и результаты. Он начинается с краткого обзора целей и задач исследования, а затем переходит к резюмированию ключевых результатов, полученных в ходе анализа российского и международного опыта применения информационных технологий в логистике. Оценивается значимость проведенной работы для теории и практики логистики, а также для развития отдельных логистических компаний и отрасли в целом. Формулируются ответы на поставленные в начале исследования вопросы, подтверждая или опровергая первоначально выдвинутые гипотезы. Подчеркивается вклад исследования в расширение знаний в области логистики и информационных технологий. Заключение также включает в себя предложения по дальнейшим исследованиям и направлениям дальнейшего развития в этой области.

Список литературы

Содержимое раздела

Этот раздел содержит полный список использованных источников, включая научные статьи, книги, доклады, отчеты и другие материалы, которые были использованы при написании исследовательской работы. Список литературы составляется в соответствии с требованиями к оформлению научных публикаций, обеспечивая единообразие и полноту библиографических данных. Каждая ссылка содержит подробную информацию об источнике. Список литературы структурирован по определенному порядку. Этот раздел обеспечивает необходимую информацию для проверки достоверности использованных данных и позволяет читателям ознакомиться с источниками, на которые опирался автор.

Получи Такой Проект

До 90% уникальность
Готовый файл Word
15-30 страниц
Список источников по ГОСТ
Оформление по ГОСТ
Таблицы и схемы
Презентация

Создать Проект на любую тему за 5 минут

Создать

#6212542