Нейросеть

Информационный язык как средство представления информации: теоретический анализ и практическое применение

Нейросеть для проекта Гарантия уникальности Строго по ГОСТу Высочайшее качество Поддержка 24/7

Данный исследовательский проект посвящен всестороннему изучению информационного языка как ключевого средства представления информации. В рамках работы будет рассмотрена эволюция информационных языков, начиная от простых форм кодирования и заканчивая современными сложными системами, используемыми в различных областях. Проект направлен на выявление основных принципов, лежащих в основе информационных языков, и анализ их влияния на эффективность передачи и восприятия информации. Особое внимание будет уделено различным типам информационных языков, их структуре, синтаксису и семантике, а также способам их применения в различных контекстах, включая научные исследования, образование, бизнес и повседневную жизнь. Будет проведен сравнительный анализ различных информационных языков, с целью выявления их сильных и слабых сторон, а также определения оптимальных областей применения каждого из них. Проект также подразумевает практическую часть, в рамках которой будут разработаны и исследованы конкретные примеры использования информационных языков для решения практических задач, что позволит оценить их эффективность и пригодность для различных целей. Результаты исследования будут представлены в виде теоретического обзора, практических примеров и выводов о перспективах развития информационных языков как инструментов представления информации.

Идея:

Основная идея проекта заключается в глубоком исследовании информационных языков и их роли в современной информационной среде. Проект направлен на выявление закономерностей и принципов, лежащих в основе эффективного представления информации.

Продукт:

Результатом проекта будет теоретический обзор, содержащий анализ различных информационных языков, а также практические примеры их применения. Будут разработаны модели и прототипы, демонстрирующие эффективность использования информационных языков в решении конкретных задач.

Проблема:

Существует необходимость в систематизации знаний об информационных языках и их применении. Отсутствует единый подход к классификации и анализу различных типов информационных языков, что затрудняет их эффективное использование.

Актуальность:

Актуальность проекта обусловлена возрастающей ролью информации в современном обществе. Глубокое понимание информационных языков необходимо для эффективной обработки, передачи и восприятия информации в различных областях.

Цель:

Целью данного проекта является комплексное исследование информационных языков, их структуры, функций и практического применения. Определение оптимальных способов использования информационных языков для решения конкретных задач.

Целевая аудитория:

Проект ориентирован на школьников и студентов, изучающих информатику, информационные технологии и смежные дисциплины. Результаты исследования будут полезны преподавателям, исследователям и всем, кто интересуется вопросами представления и обработки информации.

Задачи:

  • Проведение теоретического анализа существующих информационных языков и их классификация.
  • Разработка и реализация практических примеров применения информационных языков в различных областях.
  • Оценка эффективности использования информационных языков для решения конкретных задач.
  • Анализ перспектив развития информационных языков и их влияния на информационную среду.

Ресурсы:

Для реализации проекта потребуются доступ к специализированной литературе, программное обеспечение для моделирования и анализа данных, а также доступ к сети Интернет для поиска информации.

Роли в проекте:

Организует и координирует работу проектной группы. Отвечает за разработку плана исследования, распределение задач между участниками, контроль сроков и качества выполнения работ. Осуществляет общее руководство, обеспечивает соблюдение методологии исследования и отвечает за подготовку итогового отчета по проекту. Также отвечает за взаимодействие с экспертами и предоставление промежуточных отчетов.

Проводит анализ существующих информационных языков, их характеристик и областей применения. Занимается сбором и систематизацией информации из различных источников, включая научные статьи, учебные пособия и онлайн-ресурсы. Разрабатывает классификации и схемы для систематизации информации. Участвует в подготовке текстовых материалов, таблиц и графиков, а также в написании разделов теоретической части.

Отвечает за практическую реализацию проекта, включая разработку моделей, прототипов и программных решений. Выбирает инструменты и технологии для реализации поставленных задач. Участвует в тестировании и отладке разработанных решений, а также в подготовке документации по использованию. Создает демонстрационные материалы и презентации для представления результатов проекта. Участвует в написании разделов практической части.

Отвечает за визуальное оформление результатов проекта, включая создание графиков, диаграмм, презентаций и других визуальных материалов. Обеспечивает понятное и привлекательное представление данных и результатов исследований. Осуществляет подбор цветовой гаммы, шрифтов и других элементов дизайна. Участвует в общей концепции представления информации и обеспечивает соответствие визуального оформления требованиям проекта.

Наименование образовательного учреждения

Проект

на тему

Информационный язык как средство представления информации: теоретический анализ и практическое применение

Выполнил: ФИО

Руководитель: ФИО

Содержание

  • Введение 1
  • Теоретические основы информационных языков 2
  • Классификация и характеристика информационных языков 3
  • Структура и синтаксис информационных языков 4
  • Семантика и прагматика информационных языков 5
  • Практическое применение информационных языков 6
  • Разработка прототипов и моделей 7
  • Анализ эффективности и оптимизация 8
  • Заключение 9
  • Список литературы 10

Введение

Содержимое раздела

Введение определяет актуальность исследуемой темы, формулирует цели и задачи проекта, а также описывает предмет и объект исследования. В данном разделе обосновывается выбор темы, указываются научная новизна и практическая значимость работы. Представлен краткий обзор структуры проекта, а также обзор используемых методов исследования. Определяются основные понятия и термины, используемые в работе, и описывается теоретическая база, на которую опирается исследование. Введение служит для ознакомления читателя с общей структурой проекта и его основными положениями.

Теоретические основы информационных языков

Содержимое раздела

В этом разделе рассматриваются теоретические аспекты информационных языков, их классификация, структура и основные принципы. Обсуждаются различные типы информационных языков, такие как языки программирования, языки разметки и другие. Описываются основные элементы каждого типа языка, включая синтаксис, семантику и прагматику. Рассматриваются методы формализации информационных языков и их применение. Анализируются различные подходы к представлению информации с использованием информационных языков, включая модели данных и способы кодирования. Также здесь обсуждается взаимосвязь между информационными языками и другими областями знаний.

Классификация и характеристика информационных языков

Содержимое раздела

В разделе предлагается детальная классификация существующих информационных языков на основе различных критериев, таких как область применения, структура, способ кодирования информации. Проводится сравнительный анализ различных типов языков, выявляются их сильные и слабые стороны. Рассматриваются характеристики каждого типа языка, включая его сложность, выразительность и эффективность. Определяются области, в которых каждый тип языка наиболее эффективен, предлагаются примеры их практического использования. Анализируются тенденции развития информационных языков, выявляются перспективные направления и возможности для будущих исследований.

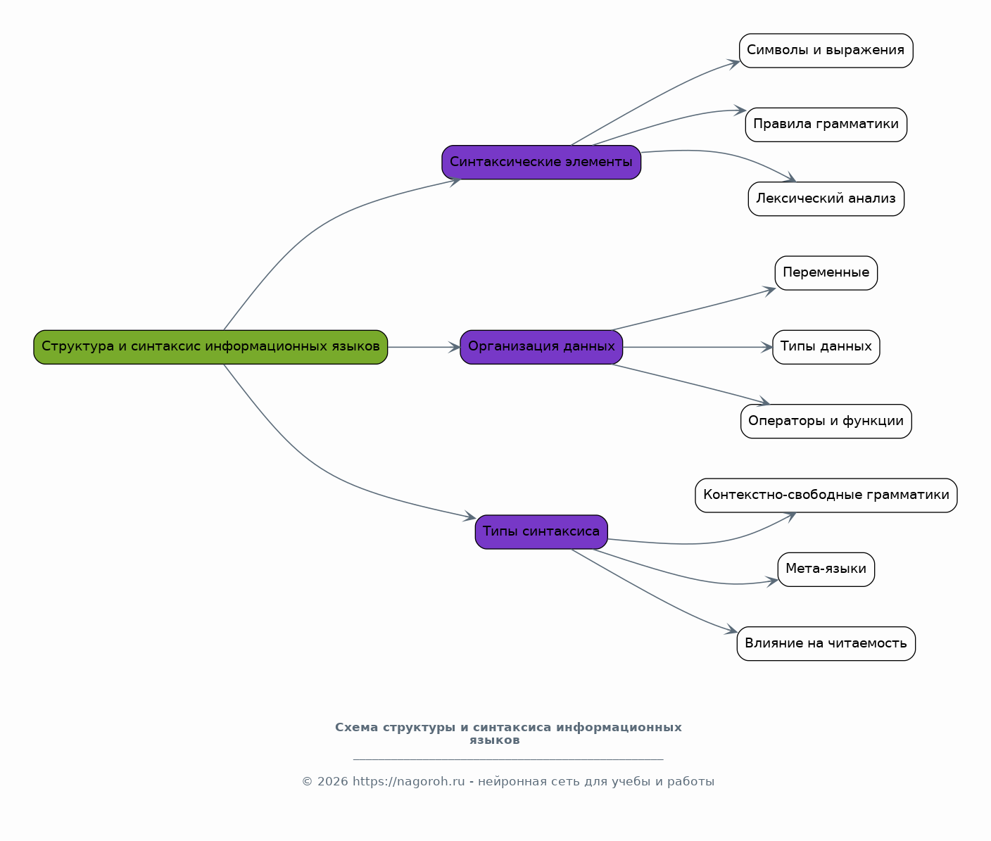
Структура и синтаксис информационных языков

Содержимое раздела

Этот раздел посвящен детальному изучению структуры и синтаксиса различных информационных языков. Анализируются основные элементы синтаксиса, такие как символы, выражения, правила грамматики. Рассматриваются различные подходы к организации данных и представления информации, включая использование переменных, типов данных, операторов и функций. Анализируются различные типы синтаксиса и их влияние на читаемость и удобство использования языков. Предлагаются примеры синтаксиса различных языков с подробным объяснением их структуры и функций, также рассматриваются вопросы интерпретации синтаксических конструкций и их преобразования.

Семантика и прагматика информационных языков

Содержимое раздела

Раздел посвящен исследованию семантических аспектов информационных языков, включая значение символов, выражений и программ. Рассматриваются различные подходы к интерпретации значений, включая формальную семантику. Анализируется взаимосвязь между семантикой и структурой языков, включая вопросы неоднозначности и правильного понимания. Обсуждается прагматика информационных языков — их использование в конкретных контекстах и влияние на взаимодействие между людьми и машинами. Рассматриваются способы достижения ясности, однозначности и эффективности при использовании информационных языков.

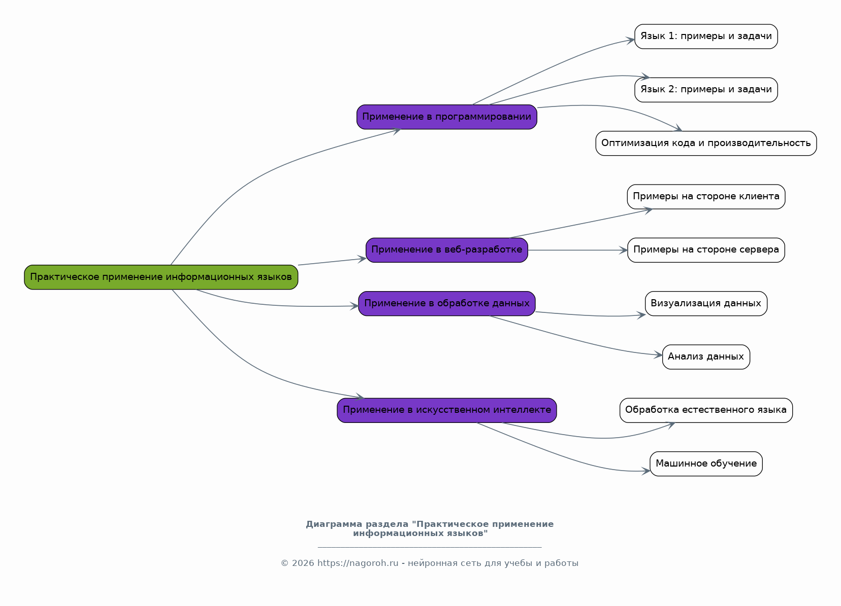
Практическое применение информационных языков

Содержимое раздела

В этом разделе представлены практические примеры использования информационных языков в различных областях, включая программирование, веб-разработку, обработку данных и искусственный интеллект. Рассматриваются конкретные примеры языков и их применение в решении задач. Особое внимание уделяется эффективности информационных языков в различных контекстах. Обсуждаются вопросы выбора подходящего языка для конкретной задачи и оптимизации кода для повышения производительности и читаемости. Представлены конкретные 사례 применения различных информационных языков.

Разработка прототипов и моделей

Содержимое раздела

Этот раздел посвящен созданию прототипов и моделей, демонстрирующих практическое применение информационных языков. Описываются этапы разработки, выбора инструментов и технологий. Рассматриваются конкретные примеры создания прототипов, иллюстрирующих особенности различных информационных языков. Анализируется производительность и функциональность созданных моделей, а также возможности их дальнейшего улучшения. Представлены результаты тестирования прототипов и моделей, а также оценка их соответствия поставленным задачам, включая визуализацию результатов и использование различных методов оценки.

Анализ эффективности и оптимизация

Содержимое раздела

В этом разделе проводится анализ эффективности использования информационных языков для решения конкретных задач, а также рассматриваются методы оптимизации. Оцениваются скорость выполнения, потребление ресурсов и другие показатели производительности. Рассматриваются различные методы оптимизации кода, включая алгоритмические улучшения и использование специализированных инструментов. Проводится сравнительный анализ различных подходов к оптимизации. Представлены результаты тестирования и анализа производительности оптимизированного кода. Обсуждаются возможные улучшения и перспективы.

Заключение

Содержимое раздела

В заключении обобщаются основные результаты исследования, подводятся итоги и формулируются выводы по всем рассмотренным вопросам. Оценивается достижение поставленных целей и задач проекта. Приводится краткое изложение основных результатов теоретической и практической частей работы. Указываются перспективы дальнейших исследований в области информационных языков, а также возможные направления развития. Даются рекомендации по применению полученных результатов. Подчеркивается значимость проведенного исследования для области информатики и смежных дисциплин.

Список литературы

Содержимое раздела

В списке литературы приводятся все использованные источники, включая книги, статьи, ресурсы Интернета и другие материалы. Составление списка литературы осуществляется в соответствии с требованиями к оформлению научных работ. Указываются полные библиографические данные каждого источника, включая авторов, название, издательство, год издания и другие необходимые сведения. Список литературы служит для подтверждения достоверности представленной информации и позволяет читателям ознакомиться с использованными источниками для более глубокого изучения темы.

Получи Такой Проект

До 90% уникальность
Готовый файл Word
15-30 страниц
Список источников по ГОСТ
Оформление по ГОСТ
Таблицы и схемы
Презентация

Создать Проект на любую тему за 5 минут

Создать

#6206513