Нейросеть

Инновационная Библиотека Будущего: Технологические Решения и Концептуальные Идеи

Нейросеть для проекта Гарантия уникальности Строго по ГОСТу Высочайшее качество Поддержка 24/7

Данный исследовательский проект посвящен анализу и проектированию инновационной библиотеки будущего, рассматривая ключевые аспекты интеграции передовых технологий и концептуальных идей для создания эффективных и привлекательных информационных пространств. Проект охватывает широкий спектр вопросов, включая автоматизацию процессов, цифровизацию ресурсов, персонализацию сервисов и создание мультимедийных сред. Цель исследования — предложить комплексный подход к преобразованию традиционных библиотек в современные центры знаний и культуры, адаптированные к потребностям цифрового общества. В рамках работы будут проанализированы текущие тенденции развития библиотечного дела, изучены лучшие мировые практики и разработаны новые решения, направленные на повышение доступности информации, улучшение пользовательского опыта и расширение образовательных возможностей. Особое внимание уделено вопросам устойчивого развития и социальной значимости библиотек как ключевых элементов инфраструктуры современного города. Проект предполагает детальный анализ существующих технологий, таких как искусственный интеллект, большие данные, виртуальная реальность и интернет вещей, а также определение перспективных направлений их применения в библиотечной среде. Работа будет включать обзор нормативно-правовой базы, анализ этических аспектов использования технологий и оценку экономической целесообразности предложенных решений. Проект направлен на выработку конкретных рекомендаций по модернизации библиотек и формирование видения их роли в будущем.

Идея:

Преобразование традиционных библиотек в интерактивные центры знаний с использованием передовых технологий. Разработка модели библиотеки, сочетающей физическое пространство и цифровые ресурсы для улучшения доступа к информации и образовательных возможностей.

Продукт:

Концептуальный проект библиотеки будущего, включающий описание архитектурных решений, технологических интеграций и сервисов, ориентированных на пользователей. Прототип информационной системы библиотеки с функционалом персонализированного подбора ресурсов и интерактивного взаимодействия.

Проблема:

Несоответствие традиционных библиотек современным информационным потребностям общества, обусловленное ограниченным доступом к цифровым ресурсам и устаревшими форматами обслуживания. Снижение посещаемости библиотек из-за неактуальности и неконкурентоспособности в сравнении с онлайн-ресурсами.

Актуальность:

Актуальность проекта обусловлена необходимостью модернизации библиотек в условиях цифровой трансформации общества. Проект способствует сохранению роли библиотек как важных культурных и образовательных институтов в эпоху информационного переизбытка.

Цель:

Разработка модели современной библиотеки, отвечающей вызовам цифровой эпохи, с оптимизацией процессов и улучшением пользовательского опыта. Формирование рекомендаций по внедрению передовых технологий для повышения эффективности работы библиотек и расширения спектра предоставляемых услуг.

Целевая аудитория:

Проект ориентирован на студентов, преподавателей, библиотечных специалистов, IT-специалистов, архитекторов и всех, кто интересуется развитием библиотек и технологий. Результаты исследования будут полезны для принятия решений по модернизации библиотек на различных уровнях.

Задачи:

  • Анализ существующих библиотечных технологий и мировых практик.
  • Разработка концепции инновационной библиотеки будущего.
  • Проектирование информационной системы библиотеки.
  • Создание прототипа пользовательского интерфейса.
  • Анализ экономической эффективности предложенных решений.

Ресурсы:

Для реализации проекта потребуются доступ к научным статьям, специализированному программному обеспечению, экспертная поддержка и ресурсы для проведения исследований и прототипирования.

Роли в проекте:

Отвечает за общее руководство проектом, планирование и координацию деятельности команды, контроль сроков и качества выполнения задач. Обеспечивает связь с научным руководителем и другими заинтересованными сторонами, принимает решения по проекту, организует и проводит совещания, отвечает за представление результатов исследования. Руководитель проекта также контролирует распределение ресурсов и бюджет проекта, решает возникающие проблемы и обеспечивает эффективное взаимодействие между участниками.

Проводит анализ текущих тенденций, сбора информации и обработку данных, изучение теоретических материалов, разработку моделей и концепций. Аналитик также отвечает за сбор данных для оценки эффективности предложенных решений и подготовку аналитических отчетов. Он проводит обзоры литературы, исследует существующие технологические решения и оценивает их применимость в контексте библиотеки будущего.

Разрабатывает и кодит прототипы программных продуктов, реализовывает пользовательские интерфейсы. Участвует в интеграции различных технологий, тестирует функциональность и производительность, обеспечивает соответствие техническим требованиям. Программист также отвечает за поддержку и обслуживание программного обеспечения, а также за документирование разработанных решений.

Разрабатывает визуальную концепцию пользовательских интерфейсов и архитектурных решений, создает макеты и прототипы, учитывает эргономику и пользовательский опыт. Дизайнер также отвечает за создание презентационных материалов, иллюстраций и других визуальных элементов, необходимых для представления проекта. Он обеспечивает удобство и привлекательность интерфейсов и пространств.

Наименование образовательного учреждения

Проект

на тему

Инновационная Библиотека Будущего: Технологические Решения и Концептуальные Идеи

Выполнил: ФИО

Руководитель: ФИО

Содержание

  • Введение 1
  • Теоретические основы современных библиотек 2
  • Технологии в библиотечном деле: обзор и перспективы 3
  • Моделирование библиотеки будущего 4
  • Информационная система библиотеки: разработка и функциональность 5
  • Практическое применение технологий в библиотечных сервисах 6
  • Экономическая эффективность и устойчивое развитие 7
  • Оценка рисков и безопасности 8
  • Заключение 9
  • Список литературы 10

Введение

Содержимое раздела

Введение формирует основу для понимания проекта инновационной библиотеки будущего. В этом разделе описывается актуальность темы, обосновывается выбор направления исследования и формулируются основные цели и задачи. Освещаются ключевые проблемы, стоящие перед библиотеками в условиях цифровизации, и предлагается концептуальный подход к их решению. Подробно излагается структура проекта, указываются методы исследования, а также ожидаемые результаты. Обзор существующей литературы, представленный в этом разделе, определяет теоретическую базу работы, подчеркивая важность создания современных информационных пространств. Указываются потенциальные преимущества реализации проекта, включая улучшение доступа к знаниям, повышение привлекательности библиотек и формирование устойчивой модели развития библиотечного дела.

Теоретические основы современных библиотек

Содержимое раздела

Раздел посвящен теоретическому обзору развития современных библиотек, начиная с их исторических корней и заканчивая современными тенденциями. Рассматриваются ключевые аспекты, влияющие на трансформацию библиотек, такие как технологический прогресс, изменения в образовании и культуре, а также эволюция информационных потребностей пользователей. Анализируются различные концепции: от традиционных библиотек до цифровых хранилищ знаний и гибридных моделей. Особое внимание уделяется изучению опыта ведущих мировых библиотек, их стратегий и инновационных подходов. Рассматривается роль библиотек в современном обществе, их вклад в сохранение культурного наследия, поддержку образования и развитие инклюзивности. Дается анализ правовых и этических аспектов, связанных с использованием цифровых ресурсов и обеспечением доступа к информации.

Технологии в библиотечном деле: обзор и перспективы

Содержимое раздела

В данном разделе рассматривается широкий спектр технологий, применяемых в библиотечной среде, и оцениваются их перспективы. Анализируются современные информационные системы библиотек, автоматизированные системы управления, RFID-технологии, системы поиска и каталогизации. Исследуется применение искусственного интеллекта и машинного обучения для улучшения обслуживания читателей, персонализации рекомендаций и автоматизации рутинных процессов. Рассматриваются возможности использования виртуальной и дополненной реальности для создания интерактивных образовательных пространств. Оцениваются инновационные подходы к управлению данными и аналитике, включая большие данные и облачные технологии. Обсуждаются вопросы информационной безопасности и защиты данных, а также этические аспекты применения технологий в библиотеках.

Моделирование библиотеки будущего

Содержимое раздела

В этом разделе осуществляется моделирование библиотеки будущего, включающее в себя описание концептуальной модели и архитектурных решений. Определяются основные принципы организации пространства, функционального зонирования и дизайна интерьера, адаптированного к потребностям современных пользователей. Разрабатываются сценарии использования библиотеки, учитывающие различные целевые группы и их потребности в информации и образовании. Рассматриваются вопросы интеграции физического и цифрового пространства, создание мультимедийных зон, коворкингов и образовательных платформ. Предлагаются решения по обеспечению доступности и инклюзивности библиотеки для всех категорий пользователей, включая людей с ограниченными возможностями. Проектируются системы навигации, навигации, навигации.

Информационная система библиотеки: разработка и функциональность

Содержимое раздела

В данном разделе рассматриваются этапы разработки информационной системы библиотеки, включая анализ требований, проектирование архитектуры, выбор технологий и разработку прототипов. Детально описываются основные функциональные модули системы, такие как модуль управления каталогом, модуль поиска и подбора ресурсов, модуль управления учетными записями пользователей, модуль анализа данных и отчетности. Рассматриваются вопросы интеграции с внешними системами, обеспечение безопасности данных и масштабируемости системы. Описывается процесс тестирования и внедрения системы, а также стратегии обеспечения удобства использования и взаимодействия. Анализируются возможности персонализации сервисов и предоставления рекомендаций на основе предпочтений пользователей. Раздел включает в себя примеры пользовательских интерфейсов и описание основных функций.

Практическое применение технологий в библиотечных сервисах

Содержимое раздела

В данном разделе рассматривается практическое применение технологий в библиотечных сервисах. Анализируются возможности использования интерактивных киосков, мобильных приложений и других цифровых инструментов для улучшения обслуживания пользователей. Рассматриваются стратегии использования больших данных для анализа читательских предпочтений и оптимизации фондов. Детально описываются примеры внедрения систем автоматизации библиотечных процессов, таких как автоматизированная выдача и прием книг, умные полки и системы управления ресурсами. Обсуждаются подходы к созданию виртуальных выставок, образовательных программ и других интерактивных сервисов. Рассматриваются вопросы обучения персонала работе с новыми технологиями, а также предоставления технической поддержки пользователям. Приводятся конкретные примеры успешного внедрения технологий в библиотеках различных типов.

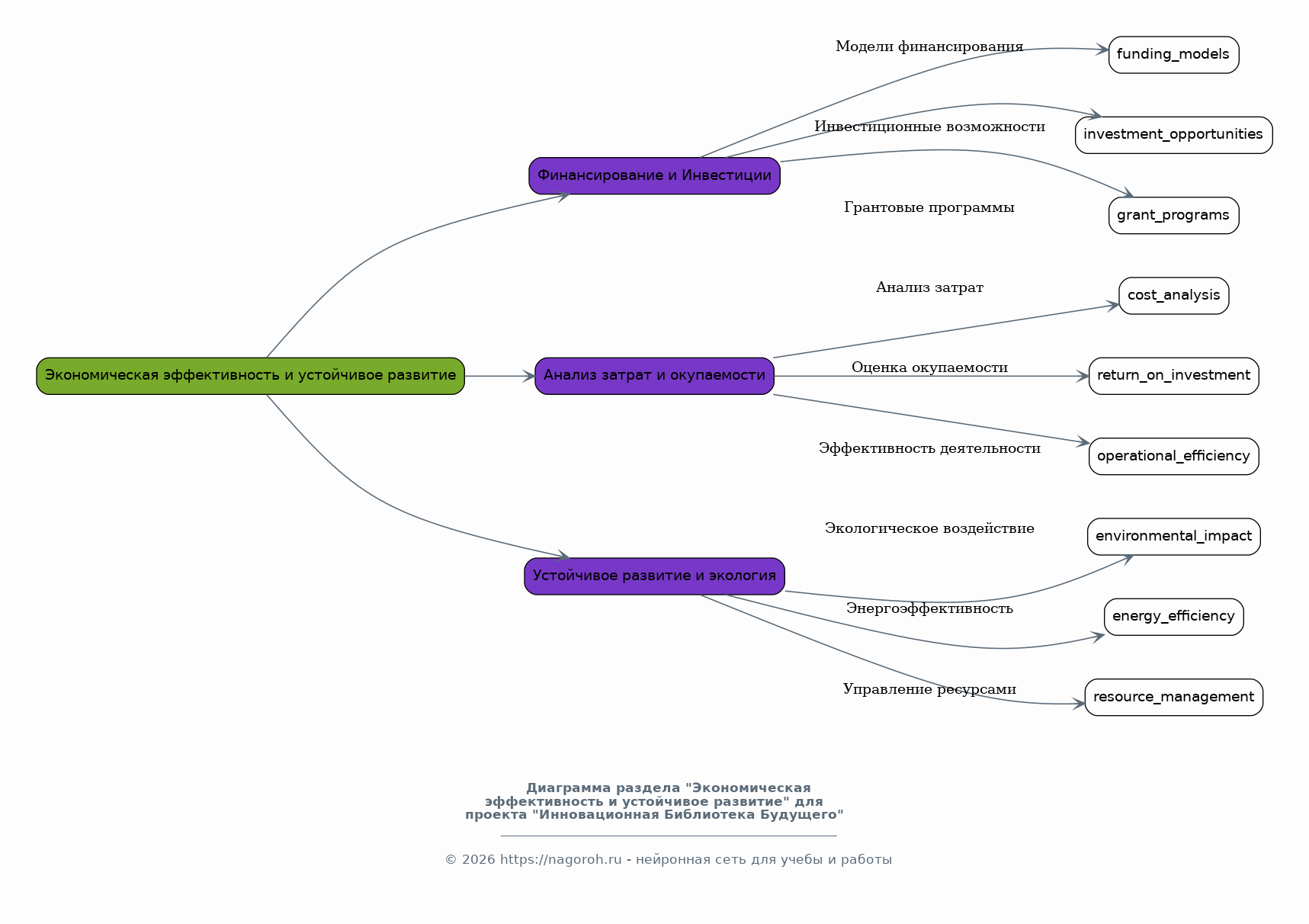
Экономическая эффективность и устойчивое развитие

Содержимое раздела

Раздел посвящен анализу экономической эффективности и устойчивому развитию библиотеки будущего. Исследуются аспекты финансирования, затрат и окупаемости внедрения инновационных технологий. Проводится оценка экономической целесообразности предлагаемых решений, включая анализ затрат на оборудование, программное обеспечение и обучение персонала. Рассматриваются модели финансирования, возможности привлечения инвестиций и грантов. Обсуждаются вопросы устойчивого развития, включая экологические аспекты, энергоэффективность и использование возобновляемых ресурсов. Анализируется влияние инноваций на оптимизацию библиотечной инфраструктуры, снижение эксплуатационных расходов и повышение общей эффективности деятельности. Раздел также включает анализ социальных преимуществ, связанных с улучшением доступа к информации и образованию, и с расширением культурной значимости библиотеки.

Оценка рисков и безопасности

Содержимое раздела

В данном разделе проводится оценка рисков, связанных с внедрением новых технологий в библиотеке, и рассматриваются вопросы обеспечения безопасности данных и защиты информации. Анализируются потенциальные уязвимости информационной системы, включая угрозы кибербезопасности, утечки данных и несанкционированный доступ. Разрабатываются стратегии управления рисками, включая разработку политик безопасности, внедрение систем защиты и обучение персонала. Рассматриваются вопросы соблюдения нормативных требований и стандартов в области защиты данных. Детально описываются методы резервного копирования и восстановления данных, а также планы реагирования на инциденты. Обсуждаются этические аспекты использования технологий, включая вопросы конфиденциальности, авторского права и цензуры.

Заключение

Содержимое раздела

В заключении обобщаются основные результаты исследования, формируются выводы и даются рекомендации по дальнейшим направлениям развития. Подводятся итоги аналитической работы, оценивается достижение поставленных целей и задач. Освещаются ключевые инновации и предлагаемые решения, включая архитектурные концепции, технические решения и модели организации библиотечных сервисов. Отмечается значимость проекта для развития библиотечного дела и для общества в целом. Формулируются рекомендации по практическому применению полученных результатов, включая этапы внедрения, возможные вызовы и перспективы. Указываются направления для дальнейших исследований, такие как усовершенствование конкретных технологий, изучение новых клиентских групп и расширение спектра услуг. Подчеркивается важность адаптации библиотек к изменяющимся условиям цифрового общества и их роли в поддержании доступа к знаниям и культуре.

Список литературы

Содержимое раздела

В данном разделе представлен список использованной литературы, включающий научные статьи, книги, нормативные документы и прочие источники, которые послужили основой для проведенного исследования и разработки. Список структурирован в соответствии с принятыми стандартами цитирования, обеспечивая полноту и точность данных. Включены как отечественные, так и зарубежные публикации, отражающие широкий спектр мнений и подходов к теме. Каждый источник сопровождается подробной информацией, такой как автор, название, издательство, год публикации, а также, при необходимости, DOI или URL. Список литературы служит подтверждением научной обоснованности проекта и обеспечивает возможность проверки и дальнейшего изучения использованных источников информации. Он демонстрирует глубину анализа и широкий охват исследуемой проблематики.

Получи Такой Проект

До 90% уникальность
Готовый файл Word
15-30 страниц
Список источников по ГОСТ
Оформление по ГОСТ
Таблицы и схемы
Презентация

Создать Проект на любую тему за 5 минут

Создать

#5585721