Нейросеть

Инновационные подходы и технологические решения в золотодобывающей промышленности: Анализ и перспективы

Нейросеть для проекта Гарантия уникальности Строго по ГОСТу Высочайшее качество Поддержка 24/7

Данный исследовательский проект посвящен анализу и оценке инновационных подходов и технологических решений в современной золотодобывающей промышленности. Работа охватывает широкий спектр вопросов, начиная от перспективных методов разведки и заканчивая новейшими технологиями извлечения золота из руды. Особое внимание уделяется изучению влияния инноваций на эффективность, экологичность и экономическую целесообразность процессов. Проект предполагает комплексный анализ существующих технологий, выявление проблем и потенциальных направлений для дальнейших исследований. В рамках работы будут рассмотрены примеры успешных внедрений, проанализированы факторы, способствующие и препятствующие инновациям. Исследование направлено на выявление ключевых трендов и перспектив, которые могут оказать существенное влияние на развитие золотодобывающей отрасли в ближайшие годы.

Идея:

Проект предполагает всесторонний анализ текущих инноваций в золотодобыче, а также прогнозирование будущих тенденций. Это позволит определить наиболее перспективные направления развития отрасли и предложить эффективные решения для повышения ее эффективности.

Продукт:

Результатом проекта станет аналитический отчет с детальным обзором инновационных технологий и их влиянием на золотодобывающую промышленность. Отчет будет включать рекомендации по внедрению инноваций и оценку их экономической целесообразности.

Проблема:

Золотодобывающая промышленность сталкивается с рядом вызовов, таких как снижение содержания золота в руде, экологические проблемы и необходимость повышения эффективности. Существующие технологии часто оказываются неэффективными или экологически небезопасными, что требует поиска новых, инновационных решений.

Актуальность:

Актуальность проекта определяется необходимостью повышения эффективности и экологичности золотодобывающей промышленности в условиях истощения запасов высокосортного сырья. Исследование способствует развитию инновационных подходов, способствующих устойчивому развитию отрасли и снижению негативного воздействия на окружающую среду.

Цель:

Основной целью данного проекта является анализ и оценка инновационных технологий в золотодобывающей промышленности. Выявление наиболее перспективных направлений развития и разработка рекомендаций по их внедрению.

Целевая аудитория:

Аудитория проекта включает студентов, преподавателей и исследователей, специализирующихся в области горного дела, геологии, металлургии и экономики. Также проект будет интересен представителям золотодобывающих компаний, инвесторам и государственным органам, заинтересованным в развитии отрасли.

Задачи:

  • Проведение обзора литературы и патентного анализа существующих инновационных технологий в золотодобыче.
  • Анализ мирового опыта внедрения инноваций и оценка их эффективности.
  • Разработка рекомендаций по применению инновационных технологий в российских условиях.
  • Оценка экономической целесообразности и экологической безопасности внедрения инноваций.
  • Подготовка отчета с результатами исследования и рекомендациями.

Ресурсы:

Для реализации проекта потребуются доступ к научным базам данных, специализированному программному обеспечению для анализа данных, а также экспертные консультации.

Роли в проекте:

Отвечает за общее руководство проектом, планирование, контроль выполнения задач, координацию работы команды, подготовку отчетов и презентаций. Руководитель обеспечивает соответствие проекта поставленным целям и задачам, а также контролирует соблюдение сроков и бюджета. Он также отвечает за коммуникацию с заинтересованными сторонами и представление результатов проекта.

Осуществляет сбор, обработку и анализ данных, необходимых для исследования. Аналитик проводит патентный анализ, изучает научные публикации, анализирует экономические показатели и оценивает эффективность внедрения инновационных технологий. Он отвечает за подготовку аналитических отчетов и предоставление рекомендаций на основе проведенных исследований. Аналитик должен обладать навыками работы с базами данных и специализированным программным обеспечением.

Предоставляет экспертные знания в области горного дела, геологии и металлургии. Технический эксперт консультирует команду по вопросам, связанным с технологиями добычи золота, оборудования и материалов. Он участвует в оценке технических аспектов инновационных решений, а также в разработке рекомендаций по их внедрению. Эксперт обеспечивает качество технической информации и соответствие требованиям отрасли.

Проводит экономический анализ внедрения инновационных технологий, оценивает их рентабельность и влияние на финансовые показатели компаний. Экономист занимается моделированием затрат и выгод, анализом рисков и разработкой рекомендаций по оптимизации экономических процессов. Он отвечает за подготовку экономических обоснований и отчетов, а также за представление финансовых данных.

Наименование образовательного учреждения

Проект

на тему

Инновационные подходы и технологические решения в золотодобывающей промышленности: Анализ и перспективы

Выполнил: ФИО

Руководитель: ФИО

Содержание

  • Введение 1
  • Обзор существующих технологий золотодобычи 2
  • Инновационные методы разведки месторождений золота 3
  • Новые технологии извлечения золота из руды 4
  • Экологические аспекты золотодобычи и пути их решения 5
  • Автоматизация и цифровизация в золотодобыче 6
  • Экономическая эффективность инноваций в золотодобыче 7
  • Перспективы развития золотодобывающей промышленности 8
  • Заключение 9
  • Список литературы 10

Введение

Содержимое раздела

Введение представляет собой важный раздел исследовательского проекта, который предназначен для ознакомления читателя с общей тематикой, актуальностью и целями исследования. В этом разделе описывается важность золотодобывающей промышленности для мировой экономики и подчеркивается необходимость поиска новых, более эффективных и экологически безопасных технологий. Также в введении формулируются ключевые вопросы, на которые будет направлено исследование, и указывается структура работы. Кратко описываются основные этапы исследования, методы, которые будут использованы, и ожидаемые результаты. Кроме того, в этом разделе можно указать актуальные проблемы золотодобычи, такие как снижение содержания золота в руде, и указать, почему эти проблемы требуют инновационных решений.

Обзор существующих технологий золотодобычи

Содержимое раздела

В этом разделе проводится детальный анализ современных методов добычи золота, включая как традиционные, так и более современные подходы. Рассматриваются различные этапы процесса, от разведки и подготовки руды до извлечения золота. Особое внимание уделяется анализу преимуществ и недостатков каждого метода, а также их влиянию на окружающую среду. Исследуются технологии, применяемые для измельчения и обогащения руды, такие как флотация, гравитация и цианирование. Анализируются факторы, влияющие на эффективность каждого метода, такие как состав руды, условия добычи и доступность ресурсов. Проводится сравнительный анализ технологий с точки зрения их экономической эффективности и экологической безопасности. Также рассматриваются примеры успешного применения различных технологий в золотодобывающих компаниях.

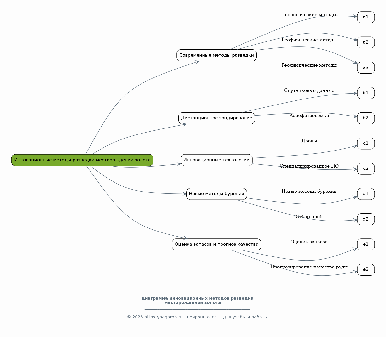
Инновационные методы разведки месторождений золота

Содержимое раздела

Этот раздел посвящен рассмотрению новых методов и инновационных подходов в разведке месторождений золота. Анализируются современные геологические, геофизические и геохимические методы, используемые для поиска и оценки залежей золота. Рассматривается применение дистанционного зондирования, включая спутниковые данные и аэрофотосъемку, для выявления потенциальных участков. Особое внимание уделяется применению инновационных технологий, таких как дроны и специализированное программное обеспечение для анализа данных. Исследуются новые методы бурения и отбора проб, позволяющие повысить точность и эффективность разведки. Анализируются примеры успешного применения различных инновационных методов разведки в различных геологических условиях. Также рассматриваются методы оценки запасов золота и прогнозирования качества руды.

Новые технологии извлечения золота из руды

Содержимое раздела

Раздел посвящен анализу современных и перспективных технологий, используемых для извлечения золота из руды. Рассматриваются различные методы, такие как биовыщелачивание, использование нанотехнологий, а также усовершенствованные методы цианирования. Анализируются преимущества и недостатки каждого метода, а также их влияние на окружающую среду. Исследуется возможность использования альтернативных растворителей для извлечения золота, таких как тиосульфат и тиомочевина. Рассматриваются новые методы обработки руды, включая применение ультразвука и микроволнового излучения. Обсуждаются вопросы оптимизации технологических процессов для повышения эффективности извлечения золота и снижения затрат. Приводятся примеры успешного применения новых технологий в золотодобыче и анализируются факторы, способствующие их внедрению.

Экологические аспекты золотодобычи и пути их решения

Содержимое раздела

В этом разделе анализируются экологические проблемы, связанные с золотодобывающей промышленностью, и рассматриваются пути их решения. Обсуждаются негативные воздействия на окружающую среду, такие как загрязнение почв и водных ресурсов, выбросы парниковых газов и разрушение экосистем. Рассматриваются различные методы снижения экологического воздействия, включая использование экологически чистых технологий, рекультивацию земель и управление отходами. Анализируются примеры успешной реализации экологических программ в золотодобывающих компаниях. Обсуждаются вопросы соблюдения экологических стандартов и законодательства. Также рассматриваются новые подходы к экологическому мониторингу и оценке воздействия на окружающую среду. Анализируются технологии, направленные на снижение выбросов и отходов, а также на восстановление нарушенных территорий.

Автоматизация и цифровизация в золотодобыче

Содержимое раздела

Раздел посвящен анализу внедрения автоматизации и цифровизации в процессы золотодобычи. Рассматриваются различные аспекты автоматизации, начиная от автоматизированного управления оборудованием до использования робототехники в добыче. Анализируется применение систем мониторинга и управления производством, включая использование SCADA-систем и IoT-технологий. Обсуждаются преимущества цифровизации, такие как повышение эффективности, снижение затрат и улучшение безопасности. Рассматриваются примеры внедрения цифровых технологий на различных этапах золотодобычи, от разведки до переработки руды. Анализируется влияние цифровизации на управление данными, принятие решений и оптимизацию производственных процессов. Обсуждаются вопросы кибербезопасности и защиты данных в цифровой среде.

Экономическая эффективность инноваций в золотодобыче

Содержимое раздела

В этом разделе анализируется экономическая эффективность внедрения инновационных технологий в золотодобывающей промышленности. Рассматриваются различные методы оценки инвестиционных проектов, такие как анализ чистой приведенной стоимости, внутренняя норма доходности и срок окупаемости. Анализируется влияние инноваций на снижение затрат, повышение производительности и увеличение прибыли. Рассматриваются примеры успешных и неуспешных внедрений инноваций с точки зрения экономической эффективности. Обсуждаются факторы, влияющие на экономическую целесообразность внедрения инновационных технологий. Анализируются риски и возможности, связанные с инвестициями в инновации. Рассматриваются вопросы финансирования инновационных проектов и привлечения инвестиций. Также анализируются экономические модели, используемые для оценки эффективности инноваций в золотодобыче.

Перспективы развития золотодобывающей промышленности

Содержимое раздела

Этот раздел посвящен анализу перспектив развития золотодобывающей промышленности с учетом внедрения инноваций. Рассматриваются основные тренды и прогнозы развития отрасли на ближайшие годы. Анализируются факторы, влияющие на будущее золотодобычи, такие как изменения спроса и предложения, геологические открытия, технологические достижения и экологические ограничения. Обсуждаются новые направления исследований и разработок, которые могут оказать существенное влияние на развитие отрасли. Рассматриваются различные сценарии развития золотодобычи, основанные на внедрении инновационных технологий. Анализируются возможности для повышения эффективности и устойчивости золотодобывающей промышленности в будущем. Обсуждаются роль инноваций в обеспечении долгосрочной устойчивости отрасли и ее вкладе в мировую экономику.

Заключение

Содержимое раздела

В заключении обобщаются основные результаты исследования, полученные в ходе анализа инновационных подходов и технологических решений в золотодобывающей промышленности. Формулируется краткий перечень ключевых выводов относительно перспектив развития отрасли. Подчеркивается необходимость дальнейших исследований и разработок в направлении оптимизации технологических процессов и снижения негативного воздействия на окружающую среду. Оценивается важность внедрения инноваций для повышения эффективности золотодобычи и обеспечения долгосрочной устойчивости отрасли. Подводятся итоги работы и делаются выводы о достижении поставленных целей и задач. Также в заключении могут быть предложены рекомендации для золотодобывающих компаний и государственных органов.

Список литературы

Содержимое раздела

В этом разделе приводится полный список использованных источников информации, включая научные статьи, книги, патенты, отчеты компаний и законодательные акты. Литература систематизируется в соответствии с общепринятыми стандартами оформления библиографических ссылок. Список должен включать как русскоязычные, так и англоязычные источники, которые были использованы при написании работы. Важно, чтобы список был полным и соответствовал всем цитируемым материалам в тексте. Каждый элемент списка должен содержать необходимую информацию для идентификации источника, такую как авторы, название статьи или книги, издательство, год издания и страницы. Корректное оформление списка литературы является важным элементом научной работы.

Получи Такой Проект

До 90% уникальность
Готовый файл Word
15-30 страниц
Список источников по ГОСТ
Оформление по ГОСТ
Таблицы и схемы
Презентация

Создать Проект на любую тему за 5 минут

Создать

#6206910