Нейросеть

Инновационные Технологии в Добыче Нефти и Газа: Анализ и Перспективы

Нейросеть для проекта Гарантия уникальности Строго по ГОСТу Высочайшее качество Поддержка 24/7

Данный исследовательский проект посвящен анализу и перспективам внедрения инновационных технологий в процесс добычи нефти и газа. Проект охватывает широкий спектр современных методов, включая автоматизацию, искусственный интеллект, методы повышения нефтеотдачи и цифровизацию, оценивая их потенциал для повышения эффективности, снижения затрат и минимизации экологического воздействия. В рамках исследования будет проведен детальный обзор существующих технологий, их технических характеристик, экономической целесообразности и практического применения в различных условиях разработки месторождений. Особое внимание будет уделено анализу барьеров на пути внедрения инноваций, таких как финансовые ограничения, технологические сложности и нормативные ограничения, а также разработке рекомендаций по их преодолению. Исследование включает в себя анализ конкретных кейсов успешного применения инновационных технологий, опыт ведущих нефтегазовых компаний и перспективные направления развития отрасли. Проект предполагает использование методологии системного анализа, статистического анализа данных и экспертных оценок для формирования обоснованных выводов и предложений.

Идея:

Проект направлен на изучение потенциала инновационных технологий для оптимизации добычи нефти и газа, учитывая экономические и экологические аспекты. Цель — предоставить комплексный обзор современных технологий и их влияния на нефтегазовую отрасль, выявляя перспективные направления развития.

Продукт:

Результатом проекта станет аналитический отчет с обзором инновационных технологий, оценкой их эффективности и рекомендациями по внедрению. Отчет будет содержать практические рекомендации, направленные на повышение эффективности добычи и снижение негативного воздействия на окружающую среду.

Проблема:

Традиционные методы добычи нефти и газа часто характеризуются низкой эффективностью, высокими затратами и значительным экологическим воздействием. Отсутствие систематизированного анализа инновационных технологий затрудняет принятие обоснованных решений о внедрении новых методов добычи.

Актуальность:

Актуальность проекта обусловлена необходимостью повышения эффективности нефтегазовой отрасли, снижения операционных издержек и уменьшения экологического следа. Результаты исследования способны внести вклад в устойчивое развитие нефтегазового сектора.

Цель:

Цель проекта — провести комплексный анализ инновационных технологий в нефтегазовой отрасли, выявить их потенциал и разработать рекомендации по внедрению. Достижение этой цели позволит повысить эффективность добычи, снизить затраты и минимизировать экологические риски.

Целевая аудитория:

Проект ориентирован на студентов старших курсов, магистрантов, аспирантов, а также специалистов и исследователей в области геологии, разработки месторождений, нефтегазовой инженерии и управления проектами. Результаты могут быть полезны для представителей академического сообщества, профильных компаний и государственных органов.

Задачи:

  • Обзор современных инновационных технологий в добыче нефти и газа.
  • Анализ экономической эффективности и экологического воздействия различных технологий.
  • Изучение барьеров на пути внедрения инноваций и разработка рекомендаций по их преодолению.
  • Разработка практических рекомендаций по внедрению инновационных технологий на конкретных месторождениях.

Ресурсы:

Для реализации проекта необходимы доступ к научной литературе, базам данных, аналитическим отчетам и программному обеспечению для моделирования процессов нефтедобычи.

Роли в проекте:

Организует и координирует работу проектной группы, разрабатывает план исследования и контролирует его выполнение. Обеспечивает связь с научными руководителями, экспертами и заинтересованными сторонами. Отвечает за представление результатов исследования, подготовку отчетов и презентаций. Данная роль предполагает знание методологии научного исследования, опыт управления проектами и навыки презентации результатов работы аудитории, а также владение навыками анализа данных и подготовки информативных материалов.

Осуществляет сбор, обработку и анализ данных, необходимых для проведения исследования. Использует статистические методы и программное обеспечение для анализа данных, выявления закономерностей и тенденций. Готовит графики, диаграммы и другие визуальные материалы для представления результатов анализа. Оценивает экономическую эффективность внедрения инновационных технологий, осуществляет построение математических моделей, выполняет функции по расчету показателей и написанию аналитических отчетов по проделанной работе, а так же проводит оценку полученных результатов.

Занимается изучением технологических аспектов инновационных методов добычи нефти и газа. Проводит анализ технических характеристик оборудования и процессов. Оценивает применимость технологий в различных геологических условиях. Участвует в разработке рекомендаций по внедрению инноваций, рассматривает различные сценарии, проводит консультации со специалистами в нефтегазовой отрасли, а также проводит анализ рисков, связанных с внедрением новых технологий и принимает участие в разработке плана управления проектом.

Проводит оценку экономической целесообразности внедрения инновационных технологий. Выполняет расчёты затрат и выгод, анализирует риски и формирует рекомендации по инвестициям. Участвует в разработке финансовой модели проекта. Оценивает текущее состояние рынка и его перспективности, проводит расчеты показателей экономической эффективности, проводит анализ рисков проекта и вырабатывает рекомендации по их снижению. Анализирует инвестиционные проекты и формирует отчеты, а так же разрабатывает и согласовывает план внедрения инноваций.

Наименование образовательного учреждения

Проект

на тему

Инновационные Технологии в Добыче Нефти и Газа: Анализ и Перспективы

Выполнил: ФИО

Руководитель: ФИО

Содержание

  • Введение 1
  • Обзор современных технологий добычи нефти и газа 2
  • Методы повышения нефтеотдачи (МНП) и их роль в инновациях 3
  • Искусственный интеллект и автоматизация в нефтегазовой отрасли 4
  • Цифровизация процессов добычи нефти и газа 5
  • Экономическая эффективность инновационных технологий 6
  • Экологические аспекты внедрения инновационных технологий 7
  • Барьеры и вызовы при внедрении инноваций 8
  • Рекомендации по внедрению инновационных технологий 9
  • Список литературы 10

Введение

Содержимое раздела

Введение в тему исследования включает обоснование актуальности проблемы, постановку цели и задач исследования, а также обзор основных тенденций в нефтегазовой отрасли. Здесь будет представлен контекст исследования, анализ текущей ситуации в области добычи нефти и газа, а также обоснование важности применения инновационных технологий. Будут определены основные понятия и термины, используемые в работе, а также сформулирован научный подход, который будет положен в основу исследования. Этот раздел призван заинтересовать читателя и подготовить к восприятию основной информации, раскрывающей суть исследования и его значение.

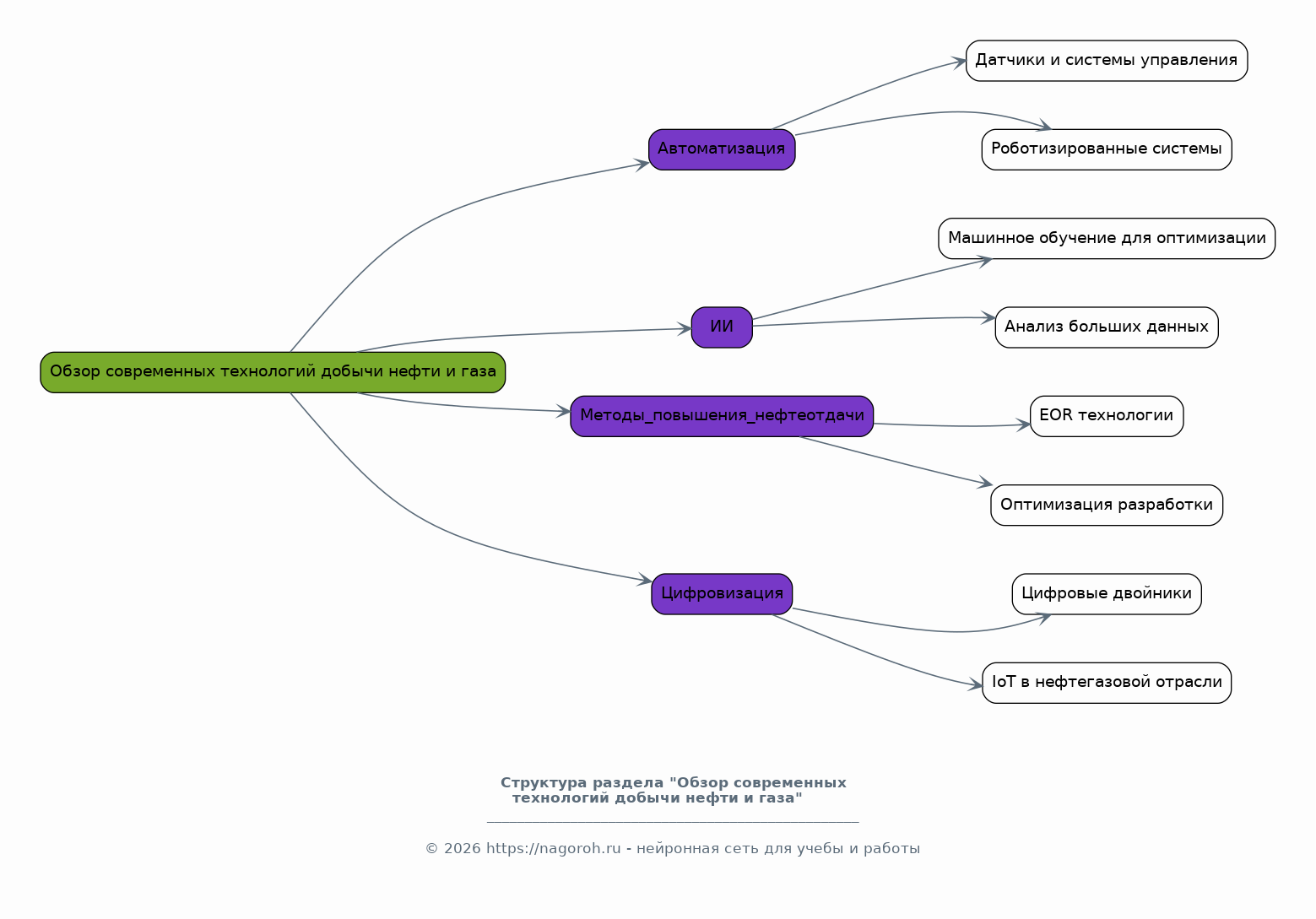
Обзор современных технологий добычи нефти и газа

Содержимое раздела

Этот раздел посвящен детальному анализу существующих инновационных технологий, применяемых в нефтегазовой отрасли. Будут рассмотрены такие методы, как автоматизация процессов, применение искусственного интеллекта для оптимизации добычи, методы повышения нефтеотдачи, цифровизация и другие передовые разработки. Каждый метод будет рассмотрен с точки зрения его технических характеристик, принципов работы, области применения и преимуществ. Особое внимание будет уделено конкретным примерам успешного внедрения технологий, а также оценке их потенциала для повышения эффективности и снижения экологического воздействия. Будет проведен анализ эффективности методов увеличения нефтеотдачи, что играет ключевую роль при истощении месторождений.

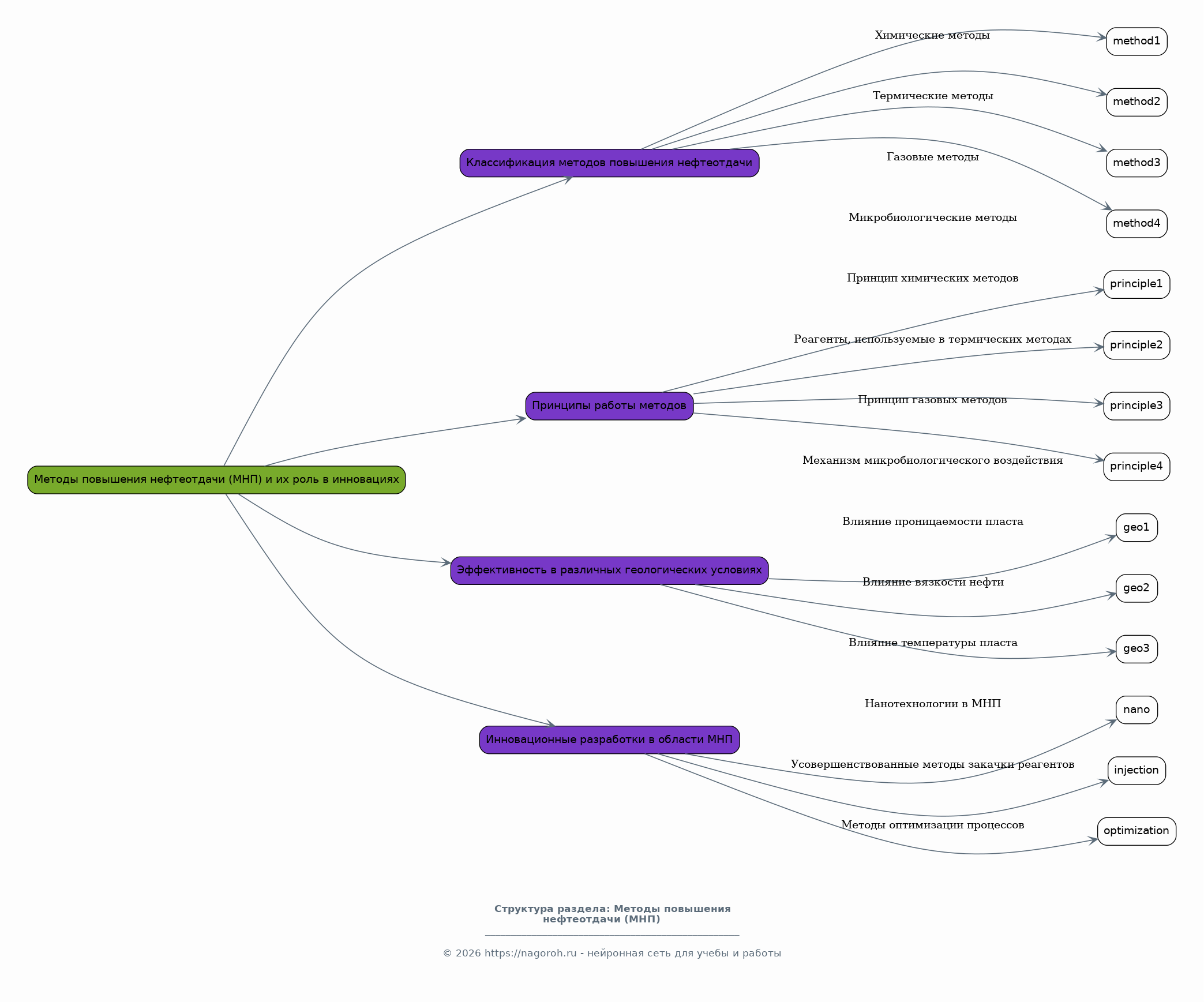
Методы повышения нефтеотдачи (МНП) и их роль в инновациях

Содержимое раздела

В данном разделе будет проведен углубленный анализ методов повышения нефтеотдачи, таких как химические, термические, газовые и микробиологические методы. Будут рассмотрены принципы работы каждого метода, их эффективность в различных геологических условиях, а также факторы, влияющие на успешность применения. Особое внимание будет уделено анализу инновационных разработок в области МНП, таких как использование нанотехнологий, усовершенствованные методы закачки реагентов и методы оптимизации процессов. Будут рассмотрены примеры успешного применения МНП в различных нефтегазовых компаниях, а также оценка их влияния на общую эффективность добычи и экологическую устойчивость.

Искусственный интеллект и автоматизация в нефтегазовой отрасли

Содержимое раздела

Раздел посвящен анализу применения искусственного интеллекта (ИИ) и автоматизации в нефтегазовой отрасли. Будут рассмотрены различные аспекты: от автоматизации процессов бурения и добычи до предиктивного анализа и оптимизации логистики. Будут изучены конкретные примеры использования ИИ для повышения эффективности, снижения затрат и обеспечения безопасности в нефтегазовых операциях. Также будет дана оценка влияния автоматизации на трудовые ресурсы и обсуждены этические вопросы, связанные с внедрением ИИ. Акцент будет сделан на передовых подходах и технологиях, способных значительно улучшить процессы в добыче нефти и газа, уменьшить рутинную работу и повысить точность принимаемых решений.

Цифровизация процессов добычи нефти и газа

Содержимое раздела

Этот раздел посвящен обзору цифровых технологий, используемых в нефтегазовой отрасли, таких как Big Data, интернет вещей (IoT), облачные вычисления и другие. Будет проанализировано, как цифровизация влияет на оптимизацию процессов, улучшение принятия решений и снижение операционных издержек. Будут изучены основные преимущества цифровизации, включая автоматизацию процессов, улучшение качества данных, повышение безопасности и снижение экологического воздействия. Особое внимание будет уделено передовым методам управления данными, аналитики и визуализации данных для принятия эффективных решений в разных аспектах добычи нефти и газа.

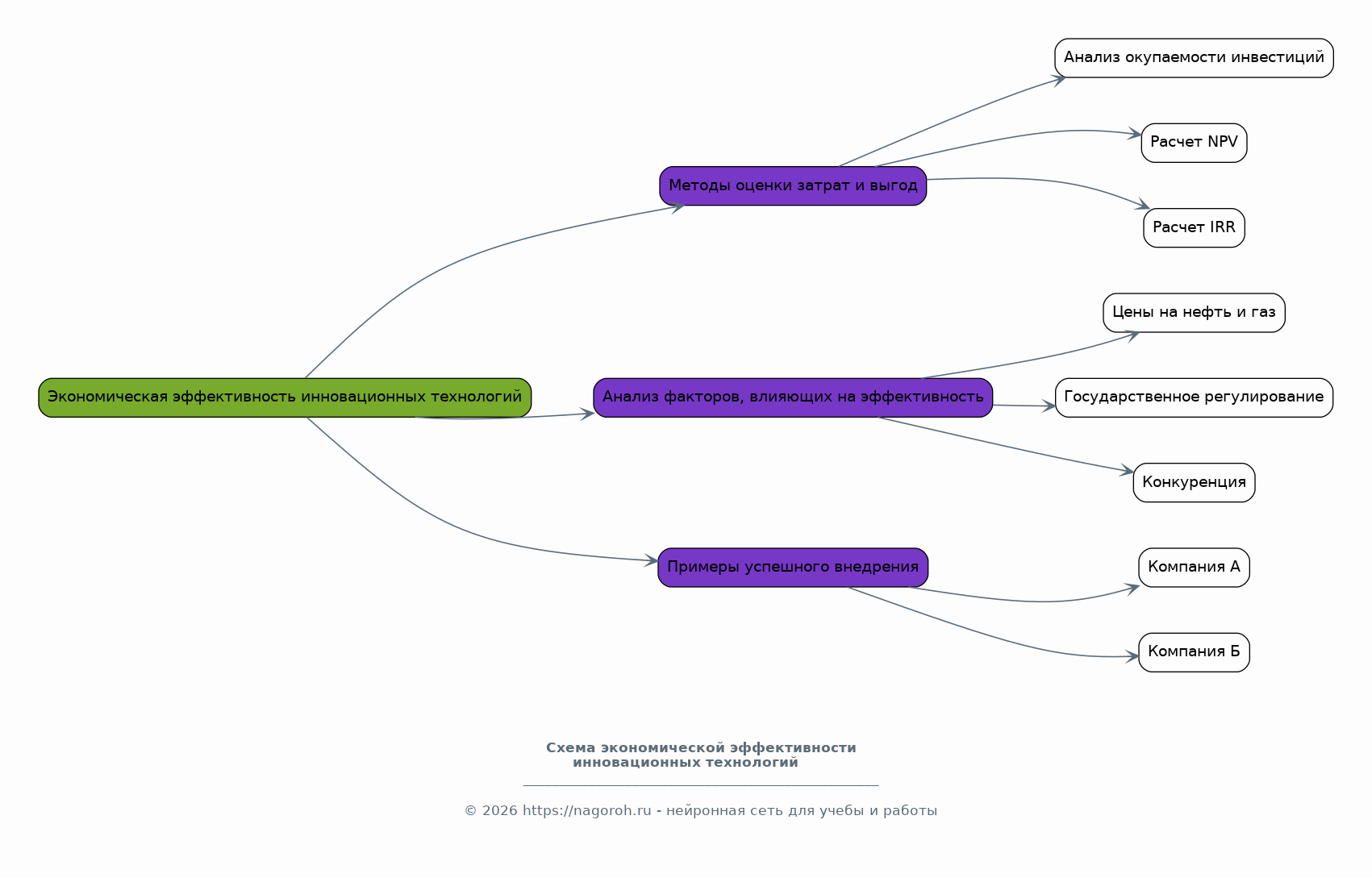
Экономическая эффективность инновационных технологий

Содержимое раздела

В данном разделе будет проведен анализ экономической эффективности применения инновационных технологий в нефтегазовой отрасли. Будут рассмотрены методы оценки затрат и выгод, включая анализ окупаемости инвестиций, расчет чистого приведенного дохода (NPV) и внутренней нормы доходности (IRR). Будет проведена оценка влияния инноваций на снижение операционных издержек, повышение производительности и увеличение прибыли. Особое внимание будет уделено анализу факторов, влияющих на экономическую эффективность внедрения технологий, таких как цены на нефть и газ, государственное регулирование и конкуренция. Будут представлены конкретные примеры успешного экономического обоснования внедрения инноваций в различных нефтегазовых компаниях.

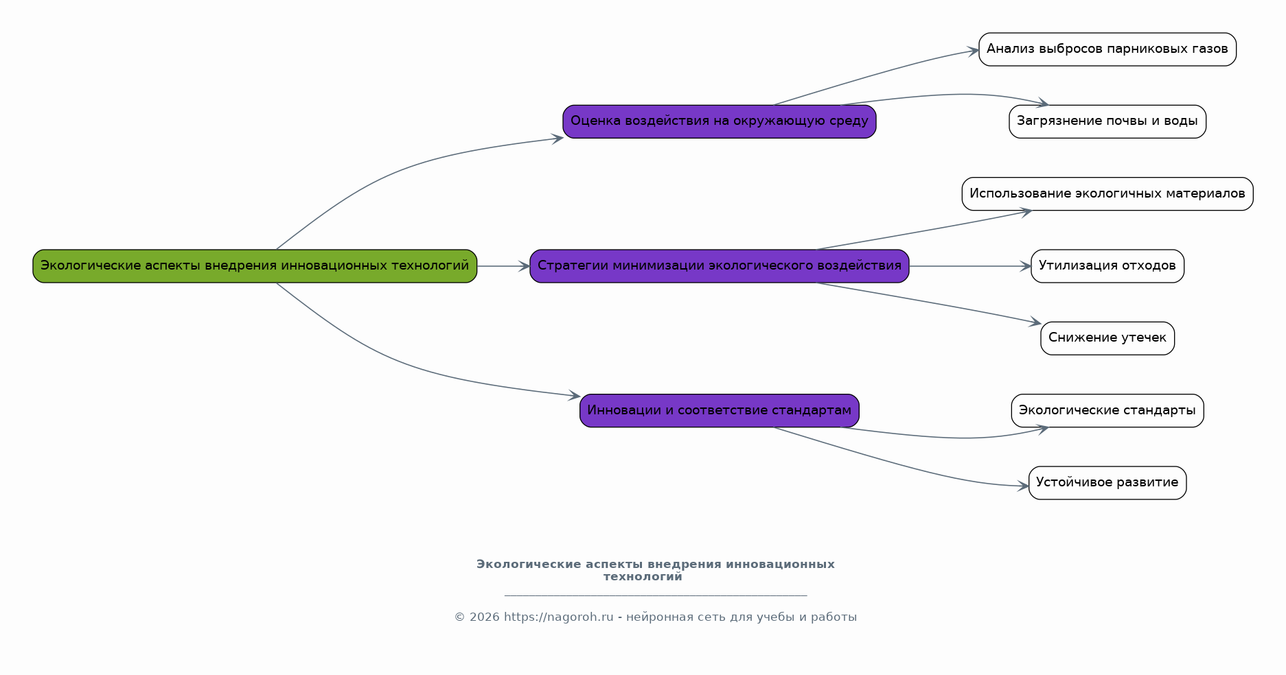
Экологические аспекты внедрения инновационных технологий

Содержимое раздела

Раздел посвящен анализу экологических аспектов внедрения инновационных технологий в нефтегазовой отрасли. Будут рассмотрены методы оценки воздействия новых технологий на окружающую среду, включая анализ выбросов парниковых газов, загрязнения почвы и воды. Будут изучены стратегии минимизации экологического воздействия, такие как использование более экологичных материалов, утилизация отходов и снижение утечек. Особое внимание будет уделено роли инноваций в обеспечении соответствия экологическим стандартам и устойчивому развитию отрасли. Будут проанализированы передовые практики в области экологической безопасности и устойчивого развития, применяемые ведущими нефтегазовыми компаниями.

Барьеры и вызовы при внедрении инноваций

Содержимое раздела

В данном разделе будут рассмотрены основные барьеры и вызовы, связанные с внедрением инновационных технологий в нефтегазовой отрасли. Будут проанализированы факторы, такие как финансовые ограничения, технологические сложности, отсутствие квалифицированных специалистов и нормативные ограничения. Особое внимание будет уделено анализу организационных и культурных барьеров, а также проблемам интеграции новых технологий в существующие процессы. Будут предложены рекомендации по преодолению барьеров, включая стратегии финансирования, программы обучения персонала и изменения в регулировании. Будет проведен анализ лучших мировых практик и опыта ведущих компаний.

Рекомендации по внедрению инновационных технологий

Содержимое раздела

Этот раздел представляет собой практические рекомендации по внедрению инновационных технологий в нефтегазовую отрасль. Будут предложены конкретные шаги, направленные на успешную реализацию инновационных проектов, включая этапы планирования, финансирования, реализации и мониторинга результатов. Будут разработаны рекомендации по выбору наиболее подходящих технологий для конкретных условий, оценке рисков и управлению проектами. Особое внимание будет уделено разработке стратегий для эффективного внедрения инноваций в различных компаниях и условиях, а также оценке долгосрочных перспектив и устойчивости предложенных решений. Раздел будет включать практические примеры и кейс-стади.

Список литературы

Содержимое раздела

В этом разделе представлен список использованных источников, включая научные статьи, книги, отчеты исследовательских организаций и другие публикации, на которые были сделаны ссылки в процессе исследования. Список составлен в соответствии с требованиями к оформлению научной литературы, обеспечивая полную и точную информацию об источниках. Включены данные о авторах, названиях, издательствах, годах публикации и других деталях, необходимых для идентификации и проверки использованных материалов. Правильное оформление списка литературы является важной частью научной работы, демонстрирующей академическую честность и обеспечивающей возможность проверки фактов.

Получи Такой Проект

До 90% уникальность
Готовый файл Word
15-30 страниц
Список источников по ГОСТ
Оформление по ГОСТ
Таблицы и схемы
Презентация

Создать Проект на любую тему за 5 минут

Создать

#6214417