Нейросеть

Инвазионные виды растений города Курска: анализ распространения и экологическое воздействие

Нейросеть для проекта Гарантия уникальности Строго по ГОСТу Высочайшее качество Поддержка 24/7

Данный исследовательский проект посвящен изучению инвазионных видов растений, широко распространившихся в городской среде Курска. В рамках работы будет проведен комплексный анализ видового состава инвазионных растений, выявлены основные пути их проникновения и распространения, а также оценено их влияние на местные экосистемы и биологическое разнообразие. Будут рассмотрены факторы, способствующие успешной инвазии, такие как климатические условия, почвенные характеристики и антропогенное воздействие. Особое внимание будет уделено разработке рекомендаций по управлению инвазионными видами и предотвращению их дальнейшего распространения, с учетом экологических и экономических аспектов. Проект предполагает проведение полевых исследований, лабораторного анализа и использования методов географических информационных систем (ГИС) для картографирования распространения растений. Полученные результаты будут представлены в виде научных статей, отчетов и презентаций, предназначенных для специалистов в области экологии и охраны окружающей среды, а также для широкой общественности, заинтересованной в сохранении природного наследия.

Идея:

Исследование инвазионных видов растений в Курске позволит выявить угрозы для местной флоры и фауны. Проект предоставит информацию для разработки стратегий по контролю и предотвращению распространения инвазивных видов.

Продукт:

Результатом проекта станет база данных по инвазионным видам растений Курска, включающая информацию об их распространении, экологическом воздействии и способах борьбы. Будут разработаны практические рекомендации для муниципальных органов власти и заинтересованных лиц по управлению инвазионными видами.

Проблема:

Инвазионные растения представляют серьезную угрозу для биоразнообразия, вытесняя местные виды и нарушая естественные экосистемы. Отсутствие систематического мониторинга и стратегий управления инвазионными видами в Курске осложняет решение этой проблемы.

Актуальность:

Изучение инвазионных видов растений крайне актуально в контексте глобальных изменений климата и усиления антропогенного воздействия на окружающую среду. Результаты исследования могут быть использованы для разработки эффективных мер по сохранению биоразнообразия и устойчивому развитию города.

Цель:

Целью проекта является определение видового состава, оценка распространения и выявление экологического воздействия инвазионных видов растений в городской среде Курска. Разработка рекомендаций по управлению инвазионными видами для сохранения биоразнообразия и устойчивого развития.

Целевая аудитория:

Проект ориентирован на школьников, интересующихся экологией и биологией, а также на студентов профильных вузов и специалистов в области охраны окружающей среды. Результаты исследования будут полезны для муниципальных органов власти и широкой общественности, заинтересованной в экологическом благополучии города.

Задачи:

  • Провести полевые исследования для сбора данных о видовом составе инвазионных растений в различных районах Курска.
  • Выполнить анализ собранных данных, включая идентификацию видов, оценку их обилия и распространения.
  • Проанализировать факторы, влияющие на распространение инвазионных видов, такие как климатические условия, почвенные характеристики и антропогенное воздействие.
  • Разработать рекомендации по управлению инвазионными видами, учитывающие экологические и экономические аспекты.

Ресурсы:

Для реализации проекта потребуются полевое оборудование, лабораторное оборудование для обработки образцов, программное обеспечение для анализа данных и картографирования, а также доступ к научной литературе.

Роли в проекте:

Осуществляет общее руководство проектом, планирует и координирует работу всех участников. Отвечает за разработку методологии исследования, анализ данных, подготовку отчетов и презентаций. Контролирует соблюдение сроков выполнения работ и качество полученных результатов. Обеспечивает взаимодействие с научными консультантами и заинтересованными организациями. Руководитель также отвечает за организацию полевых работ и логистику проекта, включая закупку необходимых материалов и оборудования. Ему необходимо обладать глубокими знаниями в области экологии, ботаники, а также опытом управления исследовательскими проектами.

Осуществляет полевые исследования, сбор данных о видовом составе инвазионных растений, их распространении и обильности. Проводит идентификацию растений в полевых условиях, используя определители и справочники. Выполняет измерения, отбор образцов для лабораторного анализа и ведет полевую документацию. Соблюдает правила техники безопасности при работе в полевых условиях. Полевой исследователь должен обладать знаниями в области ботаники, навыками работы с полевым оборудованием и умением ориентироваться на местности, а также быть готовым к физическим нагрузкам.

Обрабатывает собранные образцы в лаборатории, проводит микроскопический анализ и идентификацию растений. Выполняет измерения и анализы, необходимые для оценки воздействия инвазионных видов на окружающую среду. Ведет лабораторную документацию, анализирует полученные данные и интерпретирует результаты. Обеспечивает сохранность образцов и соблюдение правил техники безопасности в лаборатории. Лаборант-аналитик должен обладать знаниями в области ботаники, микроскопии, а также навыками работы с лабораторным оборудованием.

Разрабатывает карты распространения инвазионных видов с использованием ГИС-технологий, проводит пространственный анализ данных. Создает базы данных и визуализирует результаты исследований. Обеспечивает интеграцию данных из различных источников. Специалист по ГИС должен обладать знаниями и навыками работы с ГИС-программным обеспечением, а также способностью анализировать пространственные данные и представлять результаты исследований в форме карт и отчетов.

Наименование образовательного учреждения

Проект

на тему

Инвазионные виды растений города Курска: анализ распространения и экологическое воздействие

Выполнил: ФИО

Руководитель: ФИО

Содержание

  • Введение 1
  • Обзор литературы по инвазионным видам растений 2
  • Инвазионные виды растений: систематика, морфология и экологические особенности 3
  • Распространение инвазионных видов растений в городе Курске 4
  • Экологическое воздействие инвазионных видов растений 5
  • Методы борьбы с инвазионными видами растений 6
  • Материалы и методы исследования 7
  • Результаты исследования 8
  • Обсуждение результатов и выводы 9
  • Заключение 10
  • Список литературы 11

Введение

Содержимое раздела

Обоснование актуальности темы исследования инвазионных видов растений Курска. Определение понятия инвазии и ее значения для сохранения биоразнообразия. Краткий обзор существующих исследований в данной области. Формулировка целей и задач исследования, описание его методологии и ожидаемых результатов. Определение структуры работы и ее основных разделов. Обозначение теоретической и практической значимости исследования, а также его вклада в решение проблем охраны окружающей среды и устойчивого развития города. Подробное описание структуры исследования и его методологической основы, включая используемые методы сбора и анализа данных.

Обзор литературы по инвазионным видам растений

Содержимое раздела

Анализ научной литературы, посвященной инвазионным видам растений, их распространению, экологическому воздействию и методам борьбы с ними. Обзор основных теорий, концепций и подходов к изучению инвазий. Рассмотрение факторов, способствующих успешной инвазии (климатические, почвенные, антропогенные). Анализ мирового опыта в области мониторинга и управления инвазионными видами. Обзор существующих методов борьбы с инвазионными растениями, их эффективность и недостатки. Оценка влияния инвазионных видов на местные экосистемы и биоразнообразие. Изучение специфики инвазий в различных регионах и климатических условиях.

Инвазионные виды растений: систематика, морфология и экологические особенности

Содержимое раздела

Подробное рассмотрение систематического положения, морфологических характеристик и экологических особенностей наиболее распространенных инвазионных видов растений, встречающихся в Курской области. Анализ адаптаций, способствующих их успешной инвазии. Описание жизненных циклов и стратегий размножения. Изучение механизмов конкуренции с местными видами. Рассмотрение роли инвазионных видов в изменении структуры растительных сообществ. Оценка их влияния на процессы почвообразования и гидрологический режим. Изучение взаимоотношений с другими организмами, включая опылителей и фитофагов.

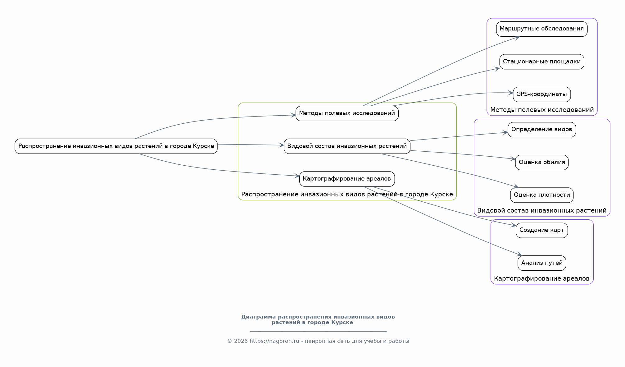
Распространение инвазионных видов растений в городе Курске

Содержимое раздела

Описание методов полевых исследований, используемых для картирования распространения инвазионных видов. Анализ данных о видовом составе инвазионных растений в различных районах Курска. Картографирование ареалов распространения исследуемых видов. Оценка обилия и плотности популяций. Выявление основных путей проникновения и распространения инвазионных растений (транспорт, садоводство, стихийные свалки и т.д.). Анализ влияния различных факторов на распространение (климат, почва, антропогенное воздействие). Определение наиболее уязвимых территорий и зон риска.

Экологическое воздействие инвазионных видов растений

Содержимое раздела

Оценка влияния инвазионных видов на местные экосистемы и биоразнообразие Курска. Анализ изменений в структуре и видовом составе растительных сообществ. Исследование конкурентных взаимоотношений между инвазионными и местными видами растений. Оценка воздействия на животный мир, включая насекомых, птиц и млекопитающих. Изучение влияния на процессы почвообразования, водный режим и другие экологические параметры. Анализ экономических последствий инвазий, связанных с затратами на борьбу и ущербом для сельского хозяйства и городского хозяйства. Обсуждение рисков для здоровья человека.

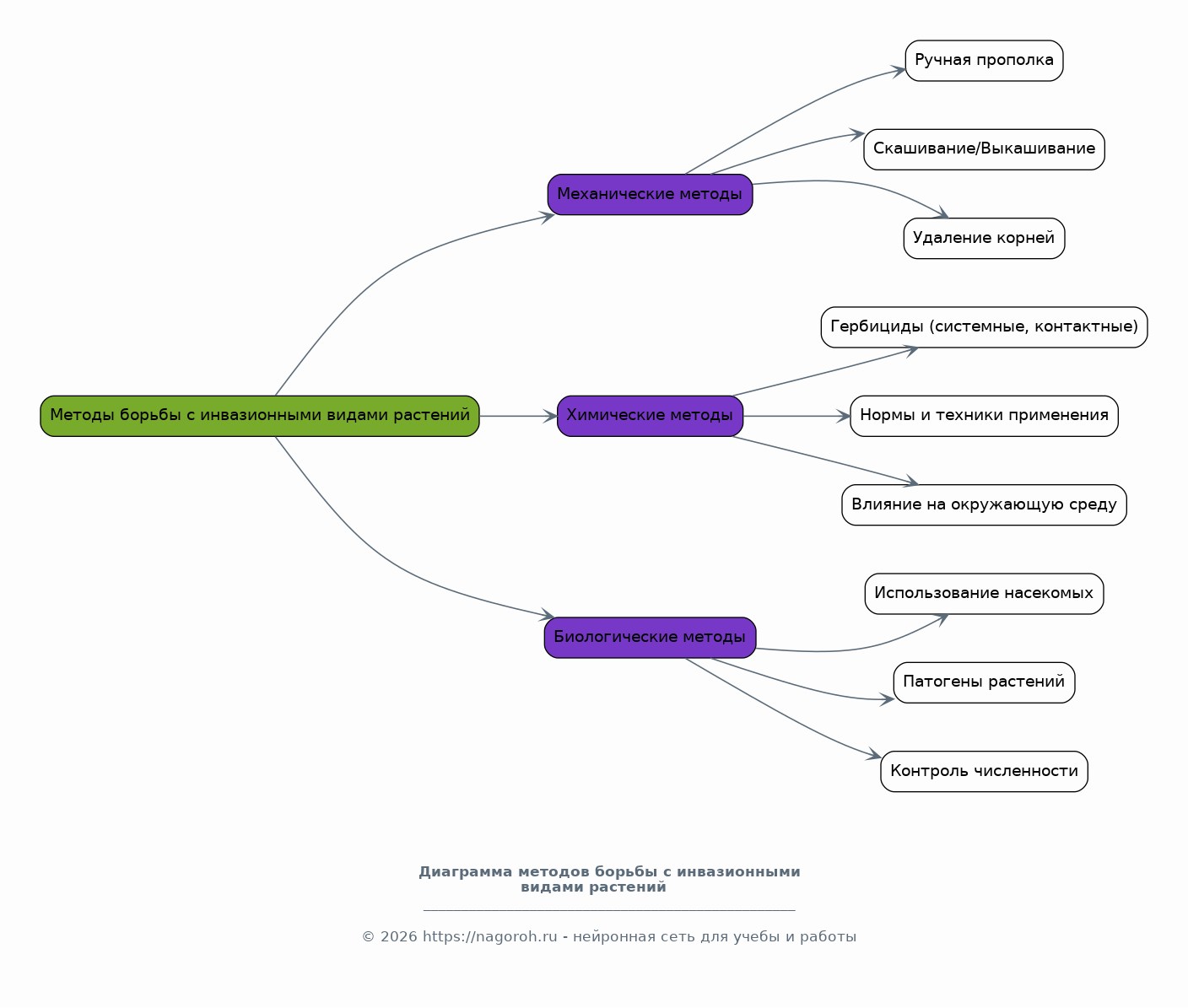
Методы борьбы с инвазионными видами растений

Содержимое раздела

Обзор существующих методов борьбы с инвазионными растениями (механические, химические, биологические). Анализ их эффективности, преимуществ и недостатков. Рассмотрение подходов к управлению инвазионными видами, включая профилактические меры, раннее обнаружение, мониторинг и контроль. Анализ международного опыта в области борьбы с инвазиями. Разработка рекомендаций по выбору наиболее подходящих методов борьбы для конкретных видов и условий в Курске, учитывая экологические и экономические аспекты. Обсуждение перспектив использования инновационных технологий и подходов.

Материалы и методы исследования

Содержимое раздела

Детальное описание используемых методов полевых исследований, включая методы отбора проб, измерения различных параметров, идентификации растений. Описание лабораторных методов, используемых для анализа собранных образцов (например, микроскопический анализ, определение биомассы и т.д.). Описание методов обработки данных, включая статистический анализ и использование ГИС. Описание использованного оборудования и программного обеспечения. Описание методики картирования распространения инвазионных видов и анализа пространственных данных. Описание подходов к оценке экологического воздействия.

Результаты исследования

Содержимое раздела

Представление результатов, полученных в ходе полевых и лабораторных исследований, в виде таблиц, графиков, диаграмм и карт. Описание видового состава инвазионных растений, выявленных в Курске. Оценка обилия и распространения каждого вида. Анализ факторов, влияющих на распространение инвазионных видов. Оценка экологического воздействия инвазионных видов на местные экосистемы. Представление карт распространения инвазионных видов с использованием ГИС. Описание результатов статистического анализа данных. Сравнительный анализ полученных данных с данными, полученными другими исследователями.

Обсуждение результатов и выводы

Содержимое раздела

Обсуждение полученных результатов исследования, их сопоставление с данными, полученными другими исследователями. Интерпретация результатов в контексте существующих знаний об инвазионных видах растений. Анализ факторов, влияющих на распространение инвазионных видов в Курске. Оценка экологического воздействия выявленных видов на местные экосистемы и биоразнообразие. Обсуждение сильных и слабых сторон исследования, а также возможных направлений для дальнейших исследований. Представление выводов, основанных на результатах исследования, и их значимости для охраны окружающей среды. Обобщение основных результатов и формулировка практических рекомендаций.

Заключение

Содержимое раздела

Краткое изложение основных результатов исследования, подтверждающих или опровергающих поставленные исследовательские задачи. Подведение итогов исследования, подчеркивание его значимости для понимания процессов инвазии растений в условиях городской среды Курска и для разработки стратегий по их контролю. Оценка вклада исследования в решение проблем сохранения биоразнообразия и устойчивого развития города. Обозначение перспектив дальнейших исследований и направлений для будущих работ. Подчеркивание важности полученных результатов для экологического образования и просвещения, а также для привлечения внимания общественности к проблеме инвазионных видов.

Список литературы

Содержимое раздела

Перечень всех источников информации, использованных в исследовании, включая научные статьи, монографии, учебники, нормативные документы и интернет-ресурсы. Список должен быть составлен в соответствии с требованиями к цитированию, принятыми в научных публикациях. Список литературы должен быть организован в алфавитном порядке по фамилиям авторов. Каждый элемент списка должен содержать полную информацию об источнике, включая фамилии авторов, название статьи или книги, название журнала или издательства, год издания, том, выпуск и страницы. Список должен содержать не менее 300 символов.

Получи Такой Проект

До 90% уникальность
Готовый файл Word
15-30 страниц
Список источников по ГОСТ
Оформление по ГОСТ
Таблицы и схемы
Презентация

Создать Проект на любую тему за 5 минут

Создать

#5654264