Нейросеть

Искусство Китая: Исторический контекст и культурное наследие

Нейросеть для проекта Гарантия уникальности Строго по ГОСТу Высочайшее качество Поддержка 24/7

Данный исследовательский проект посвящен всестороннему изучению искусства Китая, начиная с древних династий и заканчивая современными художественными течениями. Проект направлен на анализ основных этапов развития китайского искусства, выявление ключевых стилей, направлений и техник, а также на определение влияния исторических, социальных и культурных факторов на формирование художественного облика Китая. Особое внимание будет уделено роли искусства в китайском обществе, его связи с философией, религией и политикой. Обширный анализ охватит широкий спектр художественных проявлений, включая живопись, каллиграфию, скульптуру, керамику, архитектуру и декоративно-прикладное искусство. В исследовании будут рассмотрены выдающиеся произведения и мастера, определившие развитие китайской художественной традиции. Работа будет включать изучение основных искусствоведческих концепций, а также анализ специфики китайского восприятия искусства и его ценности в контексте мировой культуры. Целью проекта является создание целостного представления об искусстве Китая, его эволюции и значении.

Идея:

Изучить эволюцию китайского искусства в контексте истории и культуры, выявив особенности каждого периода и его вклад в мировое художественное наследие. Проанализировать взаимосвязь искусства с философией, религией и политикой в Китае.

Продукт:

Исследовательская работа, представляющая собой целостный анализ истории и культуры Китая через призму его искусства. Продукт будет включать подробное описание различных видов искусства, анализ ключевых произведений и мастеров.

Проблема:

Существует недостаток обобщенных исследований, комплексно рассматривающих искусство Китая в его историческом развитии и культурном контексте. Многие существующие работы сосредоточены на отдельных аспектах, не предлагая целостной картины.

Актуальность:

Изучение искусства Китая актуально в контексте растущего интереса к китайской культуре и ее влиянию на мировую цивилизацию. Понимание искусства Китая способствует межкультурному диалогу и расширению кругозора.

Цель:

Определить ключевые этапы развития китайского искусства и его значимость в контексте китайской культуры. Выявить взаимосвязь между искусством и основными философскими и религиозными течениями Китая.

Целевая аудитория:

Проект ориентирован на студентов, изучающих историю искусств, культурологию, востоковедение, а также на широкую аудиторию, интересующуюся культурой Китая. Результаты исследования будут полезны для преподавателей, исследователей и всех, кто стремится углубить свои знания о китайской культуре.

Задачи:

  • Изучение и анализ научной литературы по истории китайского искусства.
  • Выявление и систематизация основных периодов развития китайского искусства.
  • Анализ ключевых художественных стилей, направлений и техник.
  • Исследование влияния философии, религии и политики на искусство Китая.
  • Изучение выдающихся произведений искусства и биографий мастеров.

Ресурсы:

Для реализации проекта потребуются доступ к специализированной литературе, базам данных, музейным коллекциям, а также возможность работы с изображениями и репродукциями произведений искусства.

Роли в проекте:

Отвечает за общее руководство проектом, определение методологии исследования, координацию работы команды, контроль сроков и качества выполнения задач. Организует работу, предоставляет консультации и обеспечивает соблюдение научной этики. Осуществляет научное редактирование итогового текста, а также отвечает за его представление в соответствии с требованиями.

Проводит анализ информации, полученной из различных источников, включая научные статьи, монографии и онлайн-ресурсы. Систематизирует данные, выявляет ключевые тенденции и закономерности в развитии китайского искусства. Готовит аналитические обзоры и подготавливает материалы для написания разделов исследовательского проекта. Обеспечивает информационную поддержку исследовательской деятельности.

Непосредственно участвует в проведении исследований, сборе и обработке данных, написании разделов проекта. Выполняет поставленные задачи в соответствии с методологией исследования и под руководством руководителя проекта. Осуществляет поиск информации, анализ источников и подготовку материалов для представления в рамках проекта. Принимает участие в обсуждении результатов исследования.

Отвечает за редактирование и корректуру текста проекта, обеспечивая соответствие стилю, грамматике и логике изложения. Проверяет цитирование и оформление ссылок в соответствии с установленными требованиями. Уделяет особое внимание структуре текста, обеспечивая его понятность и доступность для целевой аудитории. Оказывает поддержку в подготовке презентационных материалов.

Наименование образовательного учреждения

Проект

на тему

Искусство Китая: Исторический контекст и культурное наследие

Выполнил: ФИО

Руководитель: ФИО

Содержание

  • Введение 1
  • Древний Китай: Искусство эпохи династий 2
  • Искусство средневекового Китая: эпохи Тан и Сун 3
  • Искусство династий Юань, Мин и Цин: синтез традиций 4
  • Философия и религия в искусстве Китая 5
  • Живопись Китая: стили и техники 6
  • Каллиграфия в Китае: искусство слова 7
  • Архитектура Китая: от дворцов до храмов 8
  • Заключение 9
  • Список литературы 10

Введение

Содержимое раздела

Введение представляет собой важный раздел, который задает тон всему исследовательскому проекту и знакомит читателя с основными аспектами темы. В данном разделе будут обозначены актуальность исследования, его цели и задачи, а также предмет и объект изучения. Также будет представлен краткий обзор исторического контекста и обоснование выбора темы. Обосновывается важность изучения искусства Китая в контексте мировой культуры и межкультурного взаимодействия. Указываются методы исследования и структура работы. Раскрывается значимость предполагаемого исследования.

Древний Китай: Искусство эпохи династий

Содержимое раздела

В данном разделе будет рассмотрено искусство Древнего Китая, охватывающее период от бронзового века до падения династии Хань. Будут изучены основные художественные стили, характерные для этого периода, включая керамику, бронзовое литье, скульптуру и архитектуру. Особое внимание будет уделено религиозным верованиям, погребальным ритуалам и их влиянию на искусство. Будут проанализированы значимые артефакты и памятники архитектуры, а также их культурное значение, вклад в формирование китайской идентичности и ценностей, раскрывается связь с философскими концепциями.

Искусство средневекового Китая: эпохи Тан и Сун

Содержимое раздела

Раздел посвящен искусству средних веков Китая, фокусируясь на эпохах Тан и Сун – периодах расцвета культуры и искусства. будут рассмотрены достижения в живописи, каллиграфии, скульптуре и архитектуре. Проанализируется развитие пейзажной живописи (шань-шуй), роль буддизма и даосизма в искусстве, а также влияние придворной культуры и аристократии. Изучается влияние технологических и социальных изменений на художественное развитие, раскрываются особенности стилей различных школ и направлений, а также изменения в художественном восприятии.

Искусство династий Юань, Мин и Цин: синтез традиций

Содержимое раздела

В данном разделе будет проанализировано искусство периодов династий Юань, Мин и Цин, демонстрирующее синтез традиций и влияние новых культурных веяний. Рассматриваются особенности живописи, каллиграфии, фарфора, лаковой живописи, архитектуры и декоративно-прикладного искусства. Анализируются тенденции в художественном развитии, влияние европейской культуры и торговых связей. Изучается роль императорского двора и частных коллекционеров в формировании художественных вкусов, а также специфика взаимодействия различных стилей и техник.

Философия и религия в искусстве Китая

Содержимое раздела

В данном разделе будет изучена взаимосвязь искусства Китая с основными философскими и религиозными течениями, такими как конфуцианство, даосизм и буддизм. Будет проанализировано, каким образом эти учения отражаются в различных видах искусства, формируя мировоззрение. Рассматриваются символика и иконография, используемые в искусстве, а также влияние религиозных практик на художественное творчество. Анализируется взаимодействие искусства с этическими и моральными концепциями, свойственными китайской культуре, рассматривается роль искусства в духовной жизни.

Живопись Китая: стили и техники

Содержимое раздела

Раздел посвящен анализу основных стилей и техник китайской живописи, начиная от древних времен до современности. Будет рассмотрена история развития живописи, основные школы и направления, такие как школа Северной Сун, школа Южной Сун, школа У и другие. Изучаются материалы и инструменты, используемые художниками, а также символика цветов и образов в живописи. Анализируются особенности пейзажной живописи (шань-шуй), портретной живописи, цветочной живописи, а также влияние различных культурных и социальных факторов на развитие живописи.

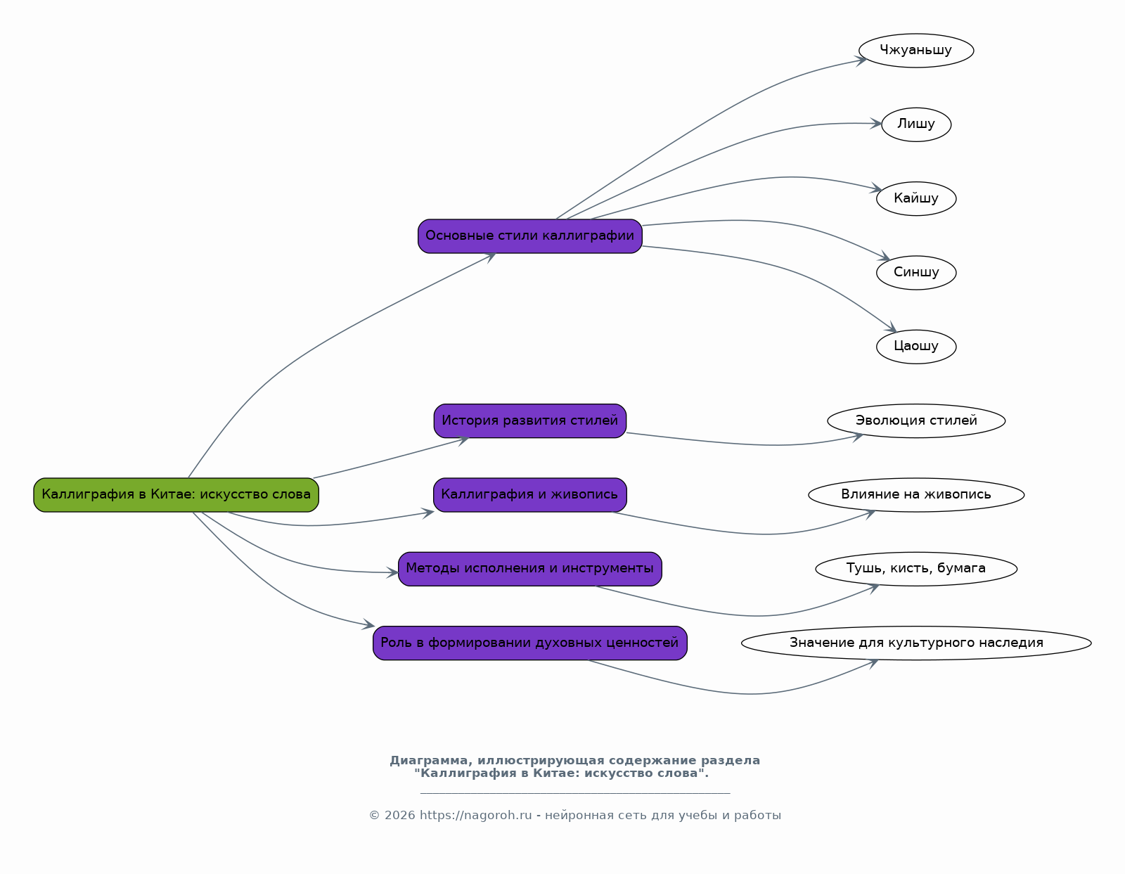
Каллиграфия в Китае: искусство слова

Содержимое раздела

В данном разделе будет рассмотрено искусство каллиграфии в Китае, как одного из важнейших видов искусства. Будут изучены основные стили каллиграфии, их историческое развитие, значение для китайской культуры. Анализируется связь каллиграфии с живописью, ее роль в выражении индивидуального стиля. Рассматриваются различные методы исполнения, а также инструменты, используемые каллиграфами. Будет продемонстрирована роль каллиграфии в формировании духовных ценностей и сохранении культурного наследия. Анализ стилей, их эволюции и эстетики.

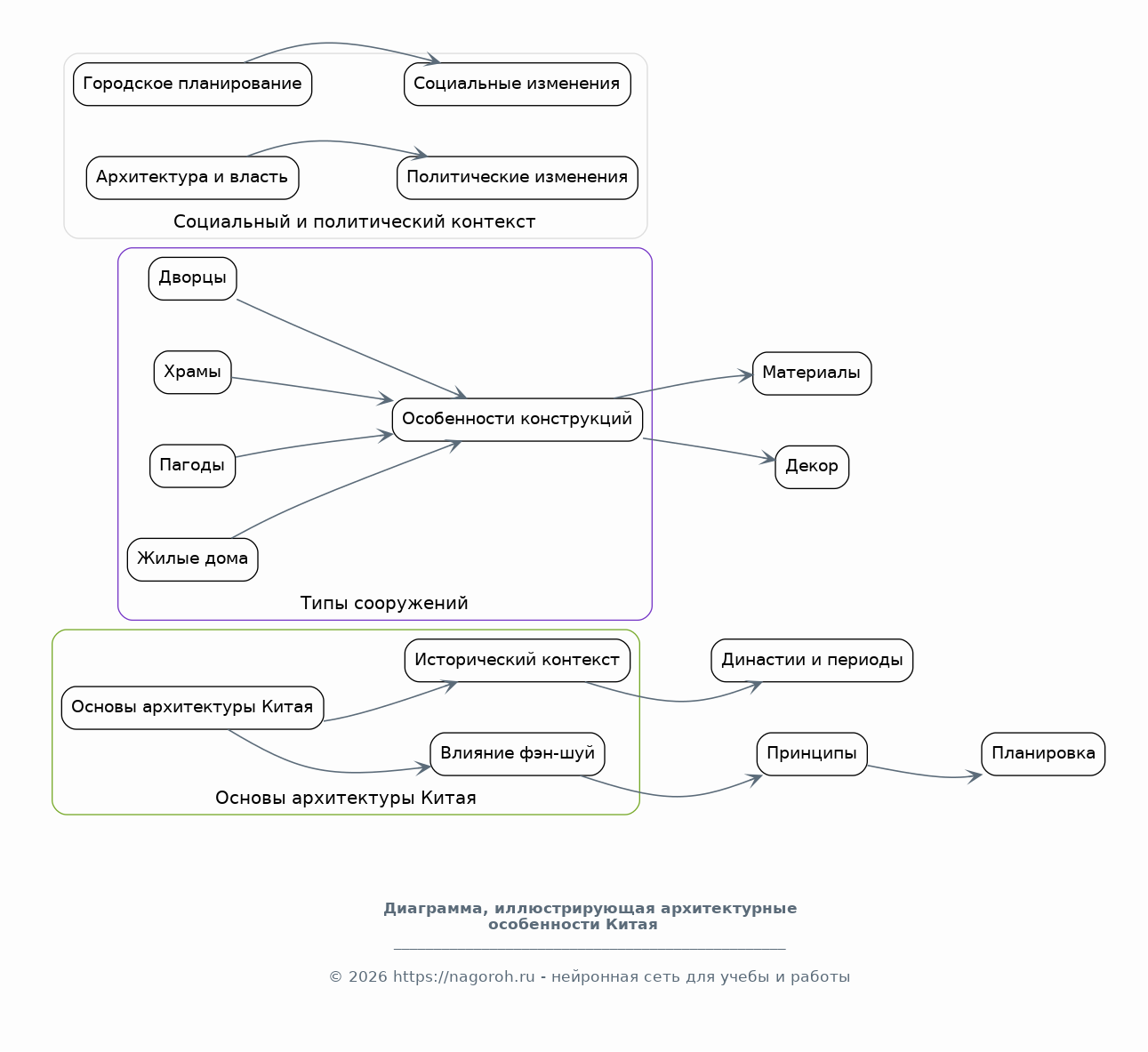
Архитектура Китая: от дворцов до храмов

Содержимое раздела

Раздел посвящен архитектуре Китая, начиная с древних времен и до современности. Будут рассмотрены основные типы архитектурных сооружений, включая дворцы, храмы, пагоды, жилые дома. Анализируются особенности строительных материалов, конструкций и декора, а также символика архитектурных форм. Рассматривается влияние философии фэн-шуй на архитектурные решения. Будет показана роль архитектуры в формировании облика китайских городов, развитии градостроительства, а также раскрывается связь архитектуры с социальными и политическими изменениями

Заключение

Содержимое раздела

В заключении будут подведены итоги проведенного исследования, обобщены основные выводы и результаты, достигнутые в ходе работы. Будет сформулирована целостная картина истории и культуры Китая через призму его искусства. Оценивается вклад китайского искусства в мировую художественную культуру, а также его значение для современного общества. Определяются перспективы дальнейшего исследования, обозначены возможные направления работы и вопросы, требующие дальнейшего изучения. Обобщаются ключевые моменты, озвучиваются ответы на поставленные вопросы.

Список литературы

Содержимое раздела

В данном разделе будет представлен список использованной литературы, включенной в исследовательский проект. Сборник должен включать в себя: книги, статьи, онлайн-ресурсы, используемые при проведении исследования. Он будет структурирован в соответствии с принятыми стандартами библиографического описания. Указанный список поможет читателям ознакомиться с источниками, использованными в работе, и служит подтверждением качества и научной обоснованности проекта. Список гарантирует прозрачность исследования и предоставляет возможность углубленного изучения темы.

Получи Такой Проект

До 90% уникальность
Готовый файл Word
15-30 страниц
Список источников по ГОСТ
Оформление по ГОСТ
Таблицы и схемы
Презентация

Создать Проект на любую тему за 5 минут

Создать

#6196869