Нейросеть

Использование цифровых образовательных ресурсов в подготовке к ОГЭ и ВПР по английскому языку: методический аспект

Нейросеть для проекта Гарантия уникальности Строго по ГОСТу Высочайшее качество Поддержка 24/7

Данный исследовательский проект посвящен изучению эффективности применения цифровых образовательных ресурсов (ЦОР) на уроках английского языка в средней школе для повышения уровня подготовки учащихся к государственной итоговой аттестации (ОГЭ) и Всероссийским проверочным работам (ВПР). Проект предполагает анализ существующих ЦОР, их классификацию по типам учебной деятельности и видам языковых навыков, а также разработку методических рекомендаций по их интеграции в учебный процесс. В рамках исследования будет изучено, как ЦОР влияют на мотивацию учащихся, развитие их самостоятельности и навыков работы с информацией. Особое внимание уделяется анализу практических примеров использования ЦОР на различных этапах урока: от презентации нового материала до организации контроля знаний и проведения тренировочных упражнений. Проект направлен на выявление оптимальных способов использования цифровых технологий для достижения максимальных результатов в подготовке к экзаменам, а также на разработку конкретных инструментов и сценариев, которые могут быть адаптированы и применены учителями английского языка в различных образовательных учреждениях, учитывая специфику учебных программ и уровень подготовки учащихся.

Идея:

Использование цифровых образовательных ресурсов может существенно повысить эффективность подготовки к ОГЭ и ВПР по английскому языку. Этот проект направлен на разработку и апробацию методики интеграции ЦОР в учебный процесс.

Продукт:

Практическим результатом проекта станут методические рекомендации и конкретные примеры использования ЦОР на уроках английского языка. Будет предложен набор сценариев уроков и дидактических материалов для подготовки к ОГЭ и ВПР.

Проблема:

Существует недостаточная систематизация и методическая проработка использования ЦОР в подготовке к ОГЭ и ВПР по английскому языку. Необходимо разработать и апробировать эффективные подходы к интеграции ЦОР в учебный процесс.

Актуальность:

Актуальность проекта обусловлена необходимостью повышения качества подготовки школьников к ОГЭ и ВПР в условиях цифровизации образования. Цифровые ресурсы предлагают новые возможности для интерактивного обучения и индивидуализации образовательного процесса.

Цель:

Целью исследования является разработка и обоснование методики применения цифровых образовательных ресурсов для повышения эффективности подготовки к ОГЭ и ВПР по английскому языку. Достижение этой цели позволит повысить качество языковой подготовки учащихся.

Целевая аудитория:

Аудиторией данного проекта являются учителя английского языка, методисты, работающие в средней школе, а также студенты педагогических специальностей. Результаты исследования будут полезны для всех, кто заинтересован в повышении эффективности преподавания английского языка.

Задачи:

  • Проанализировать существующие цифровые образовательные ресурсы, доступные для подготовки к ОГЭ и ВПР по английскому языку.
  • Разработать методические рекомендации по интеграции ЦОР в учебный процесс.
  • Провести экспериментальное обучение с использованием разработанных методических материалов.
  • Оценить эффективность предложенной методики на основе анализа результатов обучения.

Ресурсы:

Для реализации проекта потребуются доступ к цифровым образовательным ресурсам, компьютеры с выходом в интернет, программное обеспечение для анализа данных и проведения педагогических экспериментов.

Роли в проекте:

Организует и координирует работу над проектом, отвечает за планирование, распределение задач, контроль сроков и качества выполнения работы. Осуществляет научное руководство, консультирует участников проекта, анализирует полученные результаты и оформляет отчеты и публикации. Также отвечает за подготовку презентационных материалов и организацию выступлений на конференциях. Руководитель проекта должен обладать опытом исследовательской работы и знанием области цифрового образования.

Разрабатывает методические рекомендации по использованию цифровых образовательных ресурсов на уроках английского языка. Анализирует существующие учебные материалы и адаптирует их к использованию в цифровой среде. Осуществляет подбор цифровых образовательных ресурсов, соответствующих целям и задачам проекта. Принимает участие в разработке сценариев уроков и оценивает эффективность использования ЦОР в учебном процессе. Методист должен обладать глубоким знанием методики преподавания английского языка.

Собирает и анализирует данные, полученные в ходе экспериментального обучения. Проводит статистическую обработку данных, выявляет закономерности и тенденции, связанные с использованием ЦОР. Готовит отчеты о результатах эксперимента, включая графики, диаграммы и таблицы. Участвует в интерпретации данных и формулирует выводы на основе проведенного анализа. Должен владеть навыками работы с программами статистического анализа данных.

Проводит уроки английского языка с использованием разработанных методических материалов и цифровых образовательных ресурсов. Осуществляет мониторинг учебного процесса, собирает данные о результативности использования ЦОР, фиксирует наблюдения и комментарии. Участвует в обсуждении результатов эксперимента, вносит предложения по улучшению методических материалов. Учитель должен иметь опыт работы в школе и желание экспериментировать с новыми методами обучения.

Наименование образовательного учреждения

Проект

на тему

Использование цифровых образовательных ресурсов в подготовке к ОГЭ и ВПР по английскому языку: методический аспект

Выполнил: ФИО

Руководитель: ФИО

Содержание

  • Введение 1
  • Теоретические основы использования цифровых образовательных ресурсов 2
  • Анализ современных цифровых образовательных ресурсов для подготовки к ОГЭ и ВПР 3
  • Разработка методических рекомендаций по применению ЦОР на уроках английского языка 4
  • Практическое применение разработанных методических рекомендаций 5
  • Оценка эффективности использования ЦОР в контексте подготовки к ОГЭ и ВПР 6
  • Разработка учебных материалов 7
  • Апробация разработанных материалов в образовательном процессе 8
  • Заключение 9
  • Список литературы 10

Введение

Содержимое раздела

В разделе 'Введение' обосновывается актуальность выбранной темы, формулируются цели и задачи исследования, определяется объект и предмет исследования, а также раскрывается научная новизна и практическая значимость работы. Описывается структура работы и методы исследования, используемые для достижения поставленных целей. Подробно освещаются основные понятия и термины, используемые в работе, такие как 'цифровые образовательные ресурсы', 'подготовка к ОГЭ и ВПР', 'методика преподавания английского языка'. Раскрывается роль цифровых технологий в современном образовательном процессе и их потенциал для повышения качества обучения.

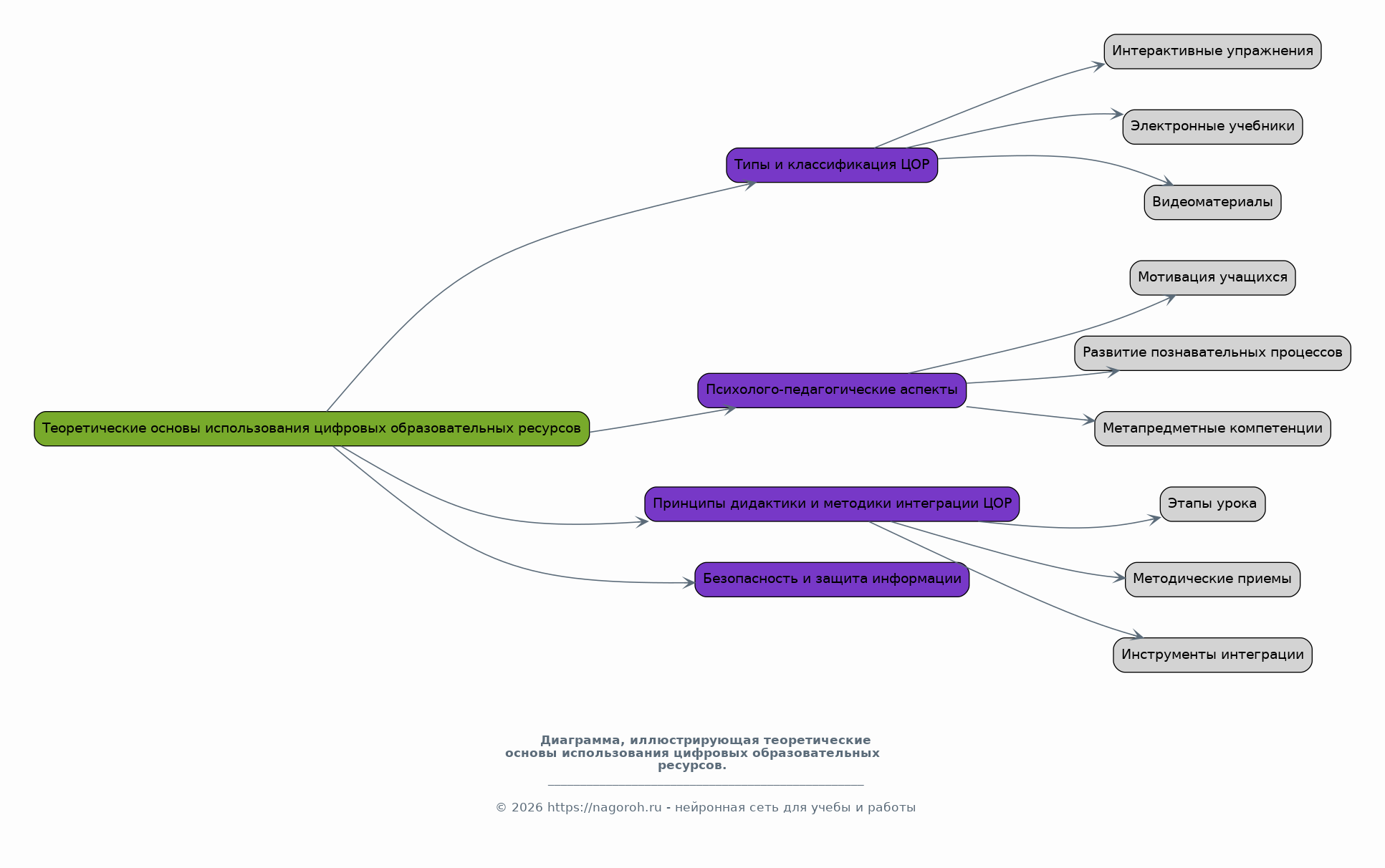
Теоретические основы использования цифровых образовательных ресурсов

Содержимое раздела

В этом разделе рассматриваются теоретические основы использования цифровых образовательных ресурсов в обучении английскому языку. Анализируются различные типы ЦОР, их классификация и особенности применения на разных этапах урока. Изучаются психолого-педагогические аспекты использования цифровых технологий в образовании, включая влияние на мотивацию учащихся, развитие познавательных процессов и формирование метапредметных компетенций. Особое внимание уделяется принципам дидактики и методикам интеграции ЦОР в учебный процесс, а также вопросам безопасности и защиты информации при работе с цифровыми ресурсами.

Анализ современных цифровых образовательных ресурсов для подготовки к ОГЭ и ВПР

Содержимое раздела

В данном разделе проводится анализ и систематизация существующих цифровых образовательных ресурсов, предназначенных для подготовки к ОГЭ и ВПР по английскому языку. Осуществляется классификация ЦОР по различным параметрам: типы заданий (аудирование, чтение, письмо, говорение), уровни сложности, соответствие формату экзаменов. Рассматриваются преимущества и недостатки различных ресурсов, оценивается их методическая ценность и эффективность с точки зрения подготовки к экзаменам. Производится сравнительный анализ различных платформ и онлайн-сервисов, а также выявляются лучшие практики использования ЦОР для достижения максимальных результатов.

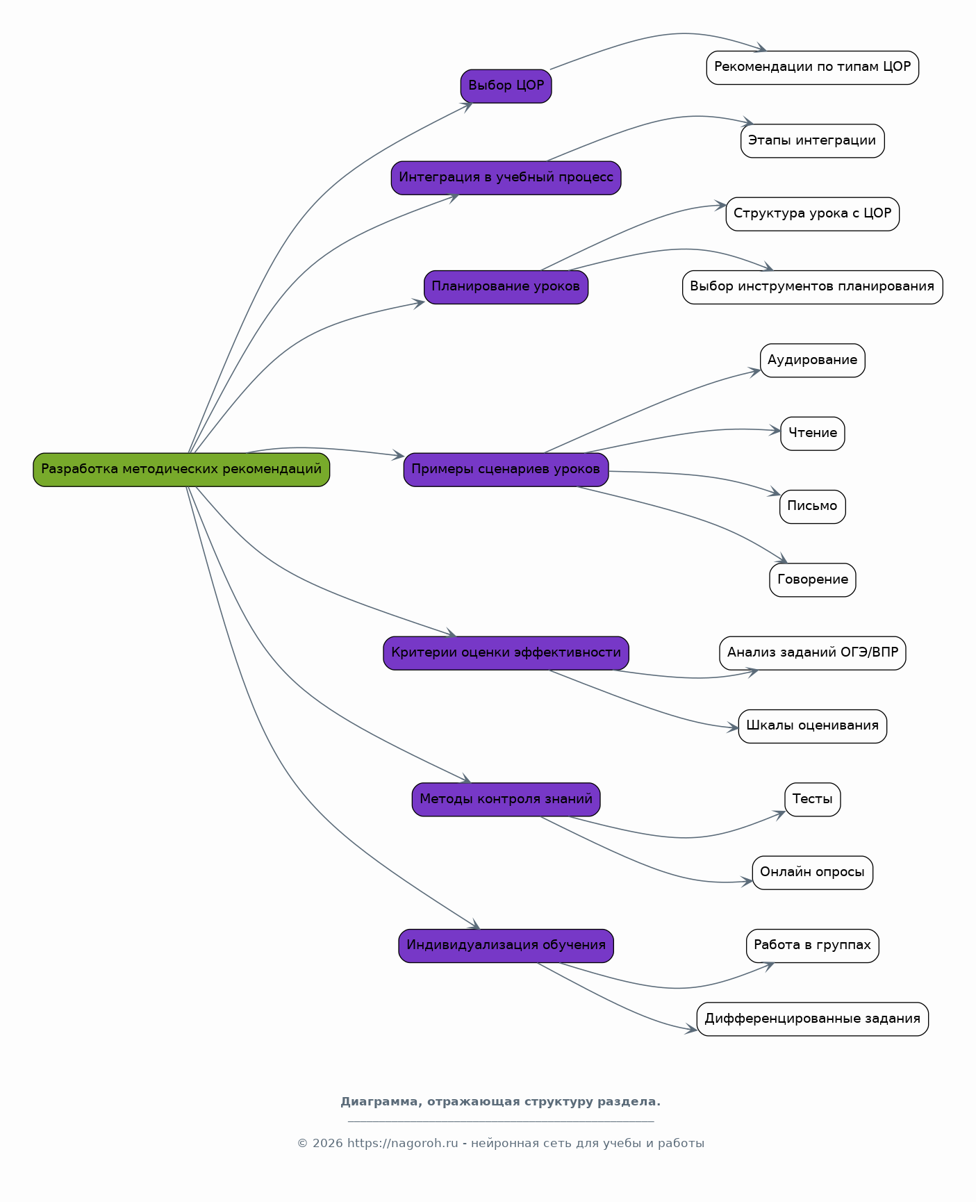
Разработка методических рекомендаций по применению ЦОР на уроках английского языка

Содержимое раздела

Раздел посвящен разработке методических рекомендаций по эффективному применению цифровых образовательных ресурсов на уроках английского языка для подготовки к ОГЭ и ВПР. Формулируются конкретные рекомендации по выбору ЦОР, их интеграции в учебный процесс, планированию уроков с использованием цифровых инструментов. Представлены примеры сценариев уроков, разработанные с учетом различных аспектов подготовки к экзаменам (аудирование, чтение, письмо, говорение). Разрабатываются критерии оценки эффективности использования ЦОР, а также методы контроля знаний и умений учащихся, основанные на цифровых технологиях. Особое внимание уделяется вопросам индивидуализации обучения и формированию самостоятельности учащихся.

Практическое применение разработанных методических рекомендаций

Содержимое раздела

В данном разделе описывается практическая реализация разработанных методических рекомендаций. Представлены результаты экспериментального обучения с использованием цифровых образовательных ресурсов на уроках английского языка. Анализируется процесс внедрения ЦОР в учебный процесс, выявляются трудности и проблемы, с которыми сталкиваются учителя и учащиеся. Оценивается эффективность предложенной методики на основе анализа результатов тестирования, анкетирования и других методов контроля. Представлены статистические данные, таблицы и графики, иллюстрирующие динамику учебных достижений учащихся. Дается оценка влияния использования ЦОР на мотивацию учащихся и их отношение к изучению английского языка.

Оценка эффективности использования ЦОР в контексте подготовки к ОГЭ и ВПР

Содержимое раздела

В этом разделе проводится оценка эффективности использования цифровых образовательных ресурсов в контексте подготовки к ОГЭ и ВПР по английскому языку. Анализируются результаты экспериментального обучения, сопоставляются результаты контрольных срезов, тестирований и иных форм контроля. Выявляются статистически значимые различия в уровне подготовки учащихся, использующих ЦОР, по сравнению с контрольной группой. Оценивается влияние ЦОР на формирование языковых компетенций (говорение, аудирование, чтение, письмо), а также на развитие метапредметных навыков (критическое мышление, работа с информацией). Осуществляется анализ преимуществ и недостатков выбранных ЦОР.

Разработка учебных материалов

Содержимое раздела

В этом разделе фокусируются на создании конкретных учебных материалов, адаптированных для использования с цифровыми образовательными ресурсами. Разрабатываются интерактивные упражнения, тесты, задания для аудирования и чтения, соответствующие формату ОГЭ и ВПР. Создаются сценарии уроков, предполагающие активное использование цифровых инструментов. Каждый учебный материал разрабатывается с учетом конкретных целей обучения, уровня подготовки учащихся и требований экзаменов. Особое внимание уделяется визуальному оформлению материалов, их интерактивности и доступности для учащихся. Материалы разрабатываются с учетом принципов дидактики и методики преподавания английского языка.

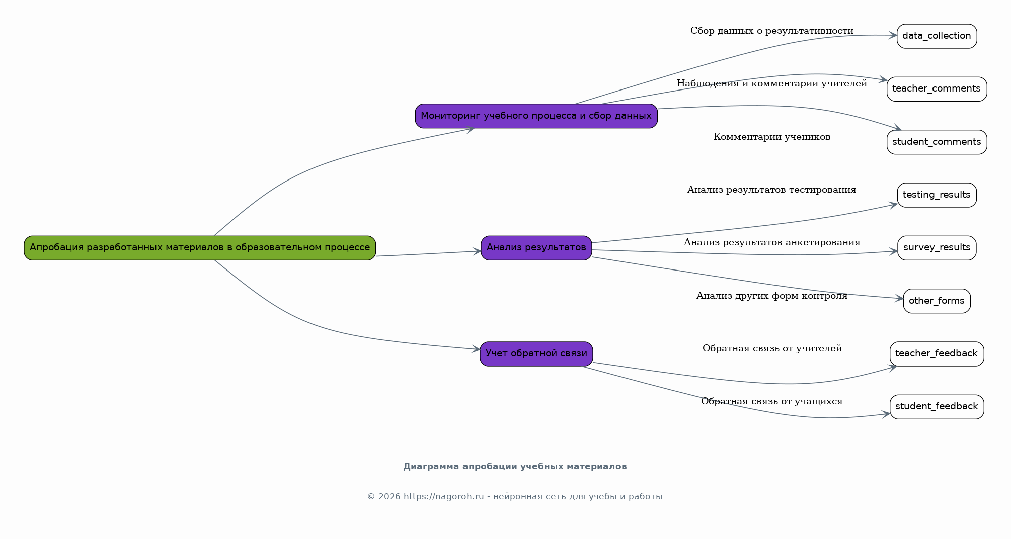
Апробация разработанных материалов в образовательном процессе

Содержимое раздела

В данном разделе описывается процесс апробации разработанных учебных материалов в реальном образовательном процессе. Проводится экспериментальное обучение с использованием разработанных материалов на уроках английского языка в средней школе. Осуществляется мониторинг учебного процесса, сбор данных о результативности использования материалов, фиксируются наблюдения и комментарии учителей и учеников. Проводится анализ результатов тестирования, анкетирования и других форм контроля для выявления эффективности разработанных материалов. Выявляются сильные и слабые стороны материалов, вносятся коррективы и доработки с учетом полученных результатов. Учитывается обратная связь от учителей и учащихся.

Заключение

Содержимое раздела

В заключении обобщаются основные результаты исследования, формулируются выводы, подтверждающие или опровергающие гипотезу. Оценивается достижение поставленных целей и задач исследования. Определяется практическая значимость полученных результатов для системы образования, в частности, для повышения эффективности подготовки к ОГЭ и ВПР по английскому языку. Предлагаются рекомендации по дальнейшему исследованию данной темы, выделяются перспективные направления для будущих научных изысканий. Подчеркивается вклад проекта в развитие методики преподавания английского языка и его влияние на повышение качества образования школьников. Оцениваются ограничения исследования и возможные пути их преодоления.

Список литературы

Содержимое раздела

В этом разделе представлен список использованной литературы, включающий научные статьи, монографии, учебные пособия, официальные документы и электронные ресурсы, использованные в процессе исследования. Список оформляется в соответствии с требованиями к оформлению библиографических ссылок, принятыми в научных работах (ГОСТ). Литература систематизируется по различным категориям (книги, статьи, электронные ресурсы и т.д.) и упорядочивается в алфавитном порядке или в соответствии с другими принятыми стандартами. Список литературы служит подтверждением цитирования использованных источников и демонстрирует глубину изученности исследуемой темы, а также является важным элементом для проверки достоверности полученных результатов и выводов.

Получи Такой Проект

До 90% уникальность
Готовый файл Word
15-30 страниц
Список источников по ГОСТ
Оформление по ГОСТ
Таблицы и схемы
Презентация

Создать Проект на любую тему за 5 минут

Создать

#5486028