Нейросеть

Исследование дифракционных явлений: практическое применение в повседневной жизни

Нейросеть для проекта Гарантия уникальности Строго по ГОСТу Высочайшее качество Поддержка 24/7

Данный исследовательский проект посвящен изучению дифракции волн, явления, которое проявляется в отклонении волн от прямолинейного распространения при встрече с препятствиями или прохождении через отверстия. Целью проекта является не только теоретическое обоснование, но и практическое применение полученных знаний. Будут рассмотрены основные принципы дифракции, ее типы (дифракция Фраунгофера и Френеля), а также различные примеры проявления этого явления в окружающем мире, от радуги до принципа работы компакт-дисков. В ходе исследования будут проведены эксперименты с использованием лазерных указок и дифракционных решеток для наглядной демонстрации дифракционных картин. Детальный анализ полученных результатов позволит глубже понять природу дифракции и ее значение в современных технологиях, а также выявить ее роль в различных областях, включая оптику, радиотехнику и материаловедение. Проект ориентирован на школьников и студентов, интересующихся физикой и смежными дисциплинами, и предполагает доступное изложение сложных физических явлений.

Идея:

Проект направлен на изучение дифракции с акцентом на ее практическое применение в различных областях. Применение дифракции играет важную роль в нашей повседневной жизни, и цель данного проекта — наглядно продемонстрировать и объяснить это.

Продукт:

Результатом проекта станет комплект образовательных материалов и демонстрация практических экспериментов. Данные материалы будут включать в себя теоретические основы дифракции, описание экспериментов и анализ полученных результатов.

Проблема:

Существует недостаток наглядных и доступных материалов, объясняющих явление дифракции. Школьники и студенты часто испытывают трудности в понимании абстрактных физических концепций, таких как дифракция.

Актуальность:

Изучение дифракции является фундаментом для понимания многих современных технологий, от оптических приборов до беспроводной связи. Понимание дифракции важно для подготовки будущих специалистов.

Цель:

Цель проекта — сформировать у школьников и студентов понимание принципов дифракции и ее роли в различных областях науки и техники. Также, проект направлен на развитие навыков проведения экспериментов и анализа полученных данных.

Целевая аудитория:

Проект ориентирован на школьников старших классов и студентов, изучающих физику и смежные дисциплины. Материалы и эксперименты будут адаптированы для понимания учащимися с различным уровнем подготовки.

Задачи:

  • Изучение теоретических основ дифракции волн.
  • Проведение экспериментальных исследований с использованием лазерных указок и дифракционных решеток.
  • Анализ полученных данных и построение дифракционных картин.
  • Разработка образовательных материалов и презентаций по теме дифракции.

Ресурсы:

Для реализации проекта потребуются лазерные указки, дифракционные решетки, экраны, измерительные приборы, компьютеры для обработки данных, образовательные ресурсы и доступ к библиотеке.

Роли в проекте:

Отвечает за общее руководство проектом, планирование, координацию работы команды и контроль сроков. Организует работу, распределяет задачи между участниками. Обеспечивает методическую поддержку, консультации по теоретическим и практическим вопросам, связанным с дифракцией. Контролирует качество выполнения экспериментов и анализа данных, а также подготовку отчетов и презентаций.

Непосредственно участвует в проведении экспериментов, анализе данных и интерпретации результатов. Изучает теоретические основы дифракции, проводит расчеты и моделирование дифракционных картин. Отвечает за подготовку отчетов по проведенным экспериментам, включая описание методики, полученных данных и выводов. Участвует в обсуждении результатов, предлагает новые идеи и методы исследования.

Разрабатывает визуальные материалы для презентаций и образовательных ресурсов, включая графики, схемы, иллюстрации и анимации, которые наглядно демонстрируют дифракционные явления. Отвечает за создание привлекательного и понятного интерфейса для образовательных материалов. Обеспечивает соответствие визуального оформления материала общей стилистике проекта и требованиям к наглядности. Редактирует и оформляет текстовые материалы проекта, обеспечивая их читаемость и доступность.

Помогает исследователю в проведении экспериментов, подготовке оборудования, сборе и обработке данных. Изучает теоретические основы дифракции под руководством исследователя, выполняет вспомогательные расчеты. Отвечает за организацию рабочего пространства, ведение документации, связанной с экспериментами и данными. Участвует в обсуждении результатов, предлагает свои наблюдения и идеи, способствующие более глубокому пониманию дифракционных явлений.

Наименование образовательного учреждения

Проект

на тему

Исследование дифракционных явлений: практическое применение в повседневной жизни

Выполнил: ФИО

Руководитель: ФИО

Содержание

  • Введение 1
  • Теоретические основы дифракции волн 2
  • Дифракция Фраунгофера: детальный анализ 3
  • Дифракция Френеля: особенности и примеры 4
  • Экспериментальная установка и методы исследования 5
  • Эксперимент 1: Дифракция на щели 6
  • Эксперимент 2: Дифракция на дифракционной решетке 7
  • Обработка и анализ результатов экспериментов 8
  • Заключение 9
  • Список литературы 10

Введение

Содержимое раздела

В разделе 'Введение' будет представлен общий обзор темы исследования – дифракции волн. Будут обозначены основные понятия, такие как волновое движение, принцип Гюйгенса-Френеля, типы дифракции (Фраунгофера и Френеля), а также их значимость в современной науке и технике. Далее будет сформулирована актуальность данного исследования, его цели и задачи, а также предмет и объект исследования. Будут освещены мотивация выбора темы, структура проекта и ожидаемые результаты. Раздел задаст тон всему последующему исследованию, предоставив читателю необходимую информацию для понимания последующих разделов и экспериментов, а также обозначит теоретическую базу проекта.

Теоретические основы дифракции волн

Содержимое раздела

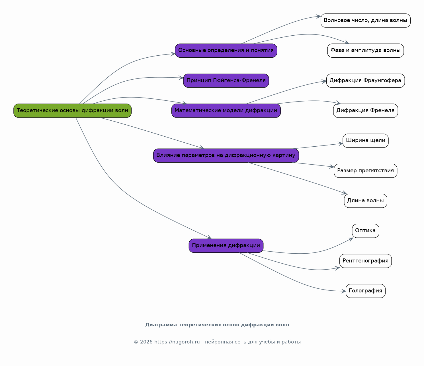
В этом разделе будет представлен подробный анализ теоретических аспектов дифракции волн. Будут рассмотрены основные определения и понятия, такие как волновое число, длина волны, фаза и амплитуда волны. Далее будет подробно изложен принцип Гюйгенса-Френеля, который является основой для объяснения дифракционных явлений. Будут рассмотрены математические модели дифракции Фраунгофера и Френеля. Кроме того, будет проанализировано влияние различных параметров, таких как ширина щели, размер препятствия и длина волны, на дифракционную картину. Раздел завершится обзором применений дифракции в различных областях науки и техники, с акцентом на практическую значимость полученных знаний.

Дифракция Фраунгофера: детальный анализ

Содержимое раздела

В данном разделе будет проведен углубленный анализ дифракции Фраунгофера, рассматриваемой как частный случай дифракции волн, при котором источник света и точка наблюдения находятся на достаточно большом расстоянии от дифракционного элемента. Будут подробно рассмотрены случаи дифракции на щели, круглом отверстии и дифракционной решетке. Представлены математические формулы, описывающие распределение интенсивности света в дифракционной картине, связанные с углом отклонения и параметрами дифракционного элемента. Будет проанализировано влияние ширины щели, размера отверстия и характеристик решетки на наблюдаемую дифракционную картину. Раздел будет дополнен графическими иллюстрациями и примерами.

Дифракция Френеля: особенности и примеры

Содержимое раздела

Раздел посвящен изучению дифракции Френеля, которая наблюдается, когда источник света и/или точка наблюдения находятся на конечном расстоянии от дифракционного элемента. Будут рассмотрены особенности данной дифракции, связанные с учетом интерференции вторичных волн от различных участков волновой поверхности. Представлены методы расчета дифракционных картин Френеля, включая метод зон Френеля. Будут рассмотрены примеры дифракции Френеля на крае экрана, на отверстии, а также на различных геометрических объектах. Данный раздел позволит понять отличие между дифракцией Френеля и Фраунгофера, а также ее влияние на формирование изображения и оптические явления в различных системах.

Экспериментальная установка и методы исследования

Содержимое раздела

В этом разделе будет дано детальное описание экспериментальной установки, используемой для исследования дифракции. Будут представлены схемы и фотографии оборудования, включая лазерные указки, дифракционные решетки, экраны и измерительные приборы. Будет подробно описана методика проведения экспериментов, включая настройку оборудования, процедуру измерений и методы обработки данных. Особое внимание будет уделено обеспечению безопасности при работе с лазерным излучением. Детальное описание позволит повторять эксперименты и демонстрировать дифракционные явления. Будут представлены рекомендации по оптимизации экспериментов и повышению точности измерений.

Эксперимент 1: Дифракция на щели

Содержимое раздела

В данном разделе будет представлено описание эксперимента по изучению дифракции Фраунгофера на щели. Будут описаны используемые материалы и оборудование, такие как лазер, щели разной ширины и экран для наблюдения дифракционной картины. Будет представлена подробная методика проведения эксперимента, включая настройку лазера, установку щелей и измерение ширины центрального максимума и других максимумов дифракционной картины. Будут представлены полученные результаты, включая фотографии дифракционных картин. Будет проведен анализ полученных данных, с вычислением длины волны лазера. Раздел позволит наглядно продемонстрировать дифракцию света.

Эксперимент 2: Дифракция на дифракционной решетке

Содержимое раздела

В этом параграфе будет описан эксперимент по исследованию дифракции на дифракционной решетке. Будут представлены характеристики решетки (период, количество штрихов). Будет описана методика проведения эксперимента: расположение лазера, решетки и экрана. Будут представлены фотографии дифракционных картин, полученных при использовании дифракционной решетки. Будет проведен анализ полученных данных, включая измерение углов дифракционных максимумов и вычисление длины волны лазера. Полученные результаты позволят оценить возможности использования дифракционных решеток для спектрального анализа. Раздел будет содержать подробные инструкции и рекомендации по проведению экспериментов.

Обработка и анализ результатов экспериментов

Содержимое раздела

В данном разделе будет представлен подробный анализ экспериментальных данных, полученных в ходе исследований дифракции. Будут описаны методы обработки данных, включая построение графиков, расчет погрешностей измерений и статистический анализ полученных результатов. Будут представлены результаты сравнения экспериментальных данных с теоретическими предсказаниями. Будет проведен анализ влияния различных факторов (например, длины волны, ширины щели, периода решетки) на дифракционную картину. Раздел будет включать в себя визуализацию полученных результатов, демонстрирующую зависимости и взаимосвязи. Будут представлены выводы, основанные на анализе данных, подтверждающие теоретические предположения и объясняющие наблюдаемые явления.

Заключение

Содержимое раздела

В заключении будет подведен итог проведенного исследования по дифракции волн. Будут обобщены основные результаты, полученные в ходе теоретического анализа и экспериментальных исследований. Будет подчеркнута важность дифракции в понимании волновых явлений и ее значение для современных технологий. Обобщаются основные выводы, полученные в ходе экспериментов, и анализируется степень достижения поставленных целей. Оценивается точность проведенных экспериментов и возможные источники погрешностей. Предлагаются направления для дальнейших исследований, включая более сложные экспериментальные установки и расширение области применения полученных знаний. Раздел подчеркнет значимость проведенной работы.

Список литературы

Содержимое раздела

В разделе 'Список литературы' будут представлены все источники, использованные при написании данного исследовательского проекта. Список будет составлен в соответствии с требованиями к оформлению научной литературы, включая указание авторов, названий работ, издательств, годов издания и страниц. Будут включены как теоретические работы, так и экспериментальные исследования, а также любые другие ресурсы, которые были использованы для сбора информации. Список будет разделен на категории (например, книги, статьи, онлайн-ресурсы), чтобы облегчить навигацию для читателей. Данный раздел представляет собой важную часть, подтверждающую научную основу проекта и предоставляющую возможность для дальнейшего изучения темы.

Получи Такой Проект

До 90% уникальность
Готовый файл Word
15-30 страниц
Список источников по ГОСТ
Оформление по ГОСТ
Таблицы и схемы
Презентация

Создать Проект на любую тему за 5 минут

Создать

#5722099