Нейросеть

Исследование эффективности инновационных технологий в современной кулинарии: перспективы и практическое применение

Нейросеть для проекта Гарантия уникальности Строго по ГОСТу Высочайшее качество Поддержка 24/7

Данный исследовательский проект посвящен изучению влияния инновационных технологий на процессы приготовления пищи, организацию работы на кухне и общую эффективность кулинарного производства. Актуальность исследования обусловлена стремительным развитием технологического прогресса и его проникновением во все сферы человеческой деятельности, включая гастрономию. В рамках проекта будут рассмотрены различные аспекты применения современных технологий, таких как автоматизированные системы приготовления, робототехника, искусственный интеллект, сенсорные технологии и облачные сервисы, в контексте оптимизации кулинарных процессов. Особое внимание будет уделено анализу влияния этих технологий на качество, безопасность и экономическую эффективность производства. Проект предполагает проведение теоретического анализа существующих научных исследований, обзоров и практических примеров внедрения инноваций в кулинарии, а также проведение эмпирических исследований в формате эксперимента или наблюдения. Результаты проекта будут полезны для представителей пищевой индустрии, студентов кулинарных направлений, а также всех, кто интересуется применением новых технологий в кулинарной сфере, открывая новые возможности и перспективы развития.

Идея:

Проект направлен на выявление и анализ наиболее эффективных способов использования инновационных технологий в кулинарии, с целью оптимизации производственных процессов и повышения качества продукции. Будет изучено влияние новых технологий на вкусовые качества блюд, время приготовления, уровень безопасности и экономическую составляющую кулинарного производства.

Продукт:

Результатом данного исследования станет аналитический отчет, включающий систематизированную информацию о применении инновационных технологий в кулинарии. Отчет будет содержать рекомендации по внедрению новых технологий в различных типах предприятий общественного питания.

Проблема:

Существует недостаточная изученность практического влияния современных технологий на эффективность кулинарных процессов и качество готовой продукции. Необходимо проанализировать существующие проблемы и вызовы, связанные с интеграцией инноваций в кулинарную практику.

Актуальность:

Актуальность исследования обусловлена необходимостью повышения эффективности кулинарного производства и улучшения качества обслуживания потребителей в условиях растущей конкуренции. Изучение новых технологий способствует ускорению процессов приготовления пищи, снижению издержек и открытию новых возможностей для творчества и инноваций в кулинарии.

Цель:

Цель проекта - провести комплексный анализ применения инновационных технологий в современной кулинарии, выявить их преимущества и недостатки, а также разработать рекомендации по их эффективному внедрению. Достижение цели предполагает анализ существующих технологий и их влияния на различные аспекты кулинарного производства.

Целевая аудитория:

Аудиторией проекта являются студенты профильных учебных заведений, представители ресторанного бизнеса, шеф-повара и технологи пищевых производств. Проект будет интересен всем, кто стремится к повышению эффективности и инновационному развитию в сфере кулинарии.

Задачи:

  • Проведение анализа существующих научных публикаций и обзоров по теме исследования.
  • Изучение и систематизация информации об инновационных технологиях, применяемых в кулинарии.
  • Анализ влияния данных технологий на качество и безопасность пищевой продукции.
  • Проведение эмпирических исследований (эксперименты, наблюдения) для подтверждения теоретических выводов.
  • Разработка рекомендаций по оптимизации использования инновационных технологий в кулинарии.

Ресурсы:

Для реализации проекта потребуются доступ к специализированной литературе, современному оборудованию, а также возможность проведения практических исследований на базе кулинарного предприятия или лаборатории.

Роли в проекте:

Отвечает за общее руководство проектом, определение целей и задач исследования, планирование и организацию работы, контроль над выполнением поставленных задач. Осуществляет координацию деятельности всех участников проекта, обеспечивает связь с научными руководителями и экспертами. Ответственен за подготовку итоговой отчетности, презентацию результатов исследования. Обеспечивает соответствие проекта заявленным целям и требованиям.

Отвечает за сбор, обработку и анализ данных, полученных в ходе исследования. Проводит статистическую обработку данных, выявляет закономерности и тенденции, формулирует выводы на основе полученных результатов. Обеспечивает визуализацию данных, подготовку графиков, таблиц и других наглядных материалов. Участвует в подготовке отчетов и презентаций, связанных с анализом данных. Использует специализированное программное обеспечение для анализа данных.

Занимается изучением технологических аспектов применения инновационных технологий в кулинарии. Анализирует процессы приготовления пищи с использованием новых технологий, оценивает их эффективность и влияние на качество готовых блюд. Разрабатывает технологические карты и рекомендации по оптимизации производственных процессов. Контролирует соблюдение технологических норм и стандартов безопасности. Участвует в проведении экспериментов и испытаний, связанных с внедрением новых технологий.

Отвечает за визуальное оформление материалов проекта, включая презентации, отчеты и другие графические элементы. Разрабатывает дизайн информационных материалов, создавая привлекательные и понятные визуализации данных. Участвует в разработке прототипов и макетов, связанных с инновационными технологиями в кулинарии, если это предусмотрено проектом. Обеспечивает соответствие визуальных материалов стилю и концепции проекта. Имеет знания в области графического дизайна и программ для работы с графикой.

Наименование образовательного учреждения

Проект

на тему

Исследование эффективности инновационных технологий в современной кулинарии: перспективы и практическое применение

Выполнил: ФИО

Руководитель: ФИО

Содержание

  • Введение 1
  • Обзор литературы по инновационным технологиям в кулинарии 2
  • Теоретические основы современных кулинарных технологий 3
  • Методология исследования 4
  • Влияние инновационных технологий на основные кулинарные процессы 5
  • Практическое применение инновационных технологий в кулинарных производствах 6
  • Экономическая эффективность использования инновационных технологий 7
  • Безопасность и гигиена при использовании инновационных технологий 8
  • Заключение 9
  • Список литературы 10

Введение

Содержимое раздела

В разделе «Введение» будет представлена общая характеристика темы исследования, обоснована актуальность и научная новизна проекта. Будут сформулированы цели и задачи исследования, определены объект и предмет исследования. Будет представлен обзор основных понятий и терминов, используемых в работе. Будет отражена структура проекта, указаны методы исследования и ожидаемые результаты. Раздел задаст тон всему исследованию, мотивируя читателя и обозначая ключевые направления работы.

Обзор литературы по инновационным технологиям в кулинарии

Содержимое раздела

Данный раздел предполагает всесторонний обзор научной литературы по теме исследования. Будут проанализированы публикации в области кулинарии, пищевых технологий, робототехники, искусственного интеллекта и других смежных областях. Будут рассмотрены различные виды инновационных технологий, применяемых в кулинарии, такие как автоматизированные системы приготовления, роботы-повара, 3D-печать еды и другое. Выявлены основные тенденции развития рассматриваемых технологий и их влияние на кулинарные процессы. Проведен сравнительный анализ существующих исследований и выявлены пробелы.

Теоретические основы современных кулинарных технологий

Содержимое раздела

В данном разделе будет представлен теоретический анализ принципов работы и особенностей применения различных инновационных технологий в кулинарии. Рассмотрены физические, химические и биологические процессы, лежащие в основе данных технологий. Проанализированы принципы автоматизации и роботизации кулинарных процессов, включая устройство и функциональность роботизированного оборудования. Изучены методы использования искусственного интеллекта и машинного обучения для оптимизации кулинарных производств. Обсуждены вопросы влияния новых технологий на качество, безопасность и питательную ценность пищевых продуктов.

Методология исследования

Содержимое раздела

В данном разделе будет детально описана методология, применяемая в исследовании. Будут представлены методы сбора данных, включая анализ публикаций, обзоры и, возможно, проведение экспериментальных исследований. Подробно описаны принципы организации и проведения экспериментов, если таковые предусмотрены. Описаны методы обработки и анализа полученных данных, включая статистические методы и программное обеспечение для анализа. Обоснован выбор конкретных методов и их соответствие поставленным целям и задачам исследования. Описаны критерии оценки эффективности применения инновационных технологий.

Влияние инновационных технологий на основные кулинарные процессы

Содержимое раздела

В этом разделе будет проведен анализ влияния инновационных технологий на различные этапы кулинарного процесса, начиная с подготовки продуктов и заканчивая сервировкой блюд. Особое внимание будет уделено оптимизации процессов, снижению трудозатрат и повышению производительности. Рассмотрено влияние на температурные режимы, время приготовления и энергопотребление. Проанализированы изменения в структуре и качестве блюд, вызванные применением новых технологий, а также их соответствие требованиям безопасности. Обосновано, как применение инноваций влияет на вкусовые качества и органолептические параметры готовых блюд.

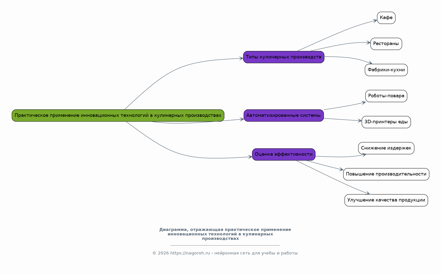
Практическое применение инновационных технологий в кулинарных производствах

Содержимое раздела

В данном разделе будут рассмотрены практические примеры внедрения инновационных технологий в различных типах кулинарных производств - от небольших кафе до крупных ресторанов и фабрик-кухонь. Проанализированы конкретные кейсы внедрения автоматизированных систем, роботов-поваров, 3D-принтеров еды и другого оборудования. Оценена эффективность внедрения новых технологий с точки зрения повышения производительности, снижения издержек и улучшения качества продукции. Будут предложены рекомендации по выбору и внедрению инновационных решений для различных типов кулинарных предприятий. Рассмотрены сложности и барьеры внедрения.

Экономическая эффективность использования инновационных технологий

Содержимое раздела

В данном разделе будет проведен анализ экономической эффективности использования инновационных технологий в кулинарии. Будут рассмотрены затраты на приобретение, установку и обслуживание нового оборудования. Будет произведена оценка окупаемости инвестиций в инновационные технологии. Проанализированы факторы, влияющие на экономическую эффективность, такие как снижение трудозатрат, уменьшение потерь сырья, повышение производительности и улучшение качества продукции. Будут предложены методы оценки экономической эффективности и инструменты для принятия решений. Рассмотрены риски и возможности, связанные с экономикой инноваций.

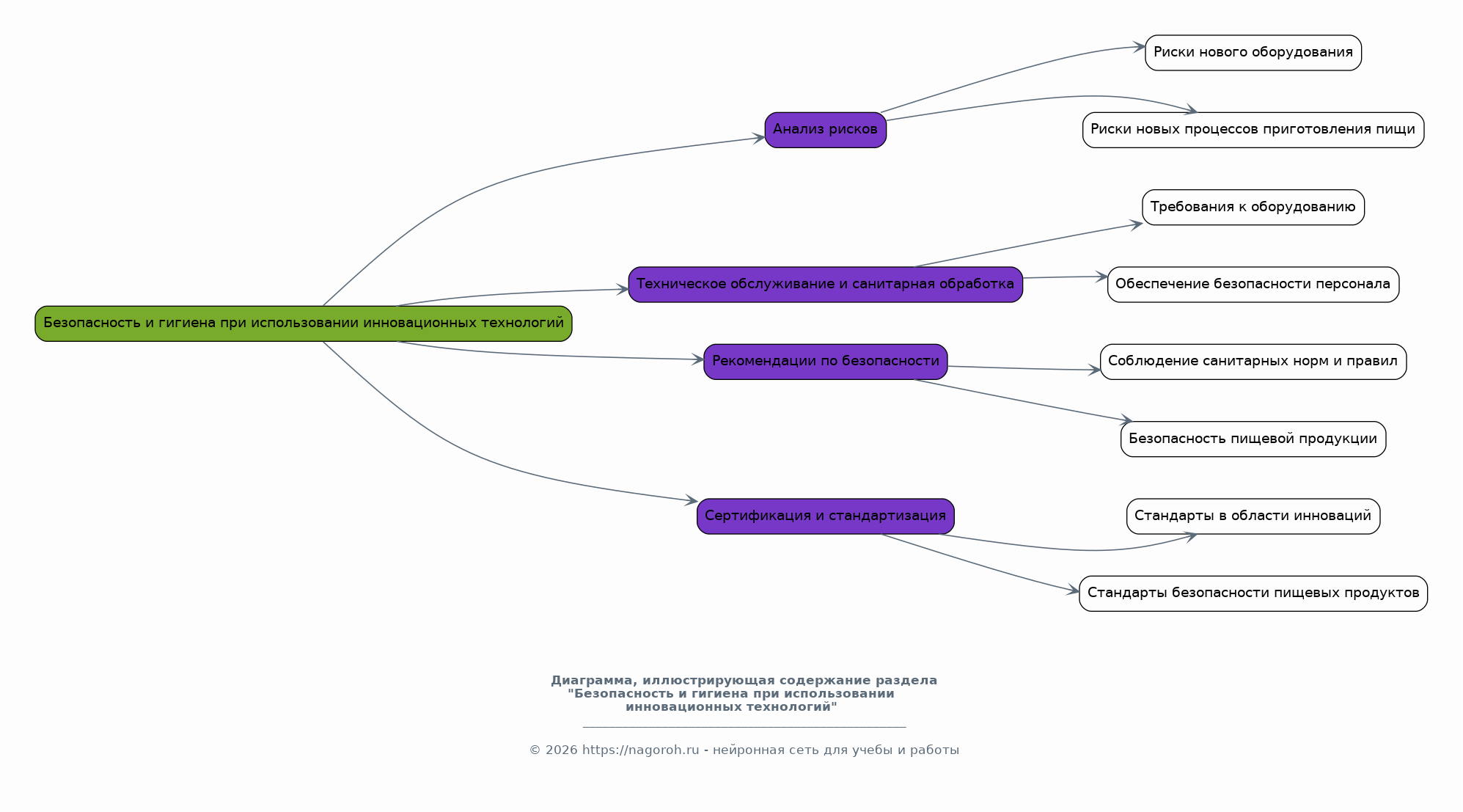
Безопасность и гигиена при использовании инновационных технологий

Содержимое раздела

В данном разделе будут рассмотрены вопросы безопасности и гигиены при использовании инновационных технологий в кулинарии. Проанализированы риски, связанные с использованием нового оборудования и процессов приготовления пищи. Изучены требования к техническому обслуживанию, санитарной обработке оборудования и обеспечению безопасности персонала. Предложены рекомендации по минимизации рисков и обеспечению безопасности пищевой продукции, включая соблюдение санитарных норм и правил. Рассмотрены вопросы сертификации и стандартизации в области инновационных технологий и безопасности пищевых продуктов.

Заключение

Содержимое раздела

В разделе «Заключение» будут подведены итоги проведенного исследования и сформулированы основные выводы. Будут обобщены результаты анализа, полученные в ходе исследования. Ответы на поставленные исследовательские вопросы и достижение целей исследования. Оценка значимости полученных результатов и их практической применимости. Будут обозначены перспективы дальнейших исследований в данной области. Сформулированы рекомендации для практиков отрасли. В разделе будут отмечены ограничения исследования и предложены направления для будущих разработок.

Список литературы

Содержимое раздела

В данном разделе будет представлен список использованной литературы, включая научные статьи, монографии, обзоры, нормативные документы и другие источники, использованные в процессе исследования. Список литературы будет составлен в соответствии с требованиями к оформлению научных работ и включать полную библиографическую информацию о каждом источнике. Список будет упорядочен в соответствии с выбранной системой цитирования. Будет обеспечена полнота и актуальность списка, отражающего все источники, использованные при подготовке работы. Оформление списка будет соответствовать требованиям ГОСТ.

Получи Такой Проект

До 90% уникальность
Готовый файл Word
15-30 страниц
Список источников по ГОСТ
Оформление по ГОСТ
Таблицы и схемы
Презентация

Создать Проект на любую тему за 5 минут

Создать

#6205770