Нейросеть

Исследование электромагнитных волн: Эксперименты Генриха Герца

Нейросеть для проекта Гарантия уникальности Строго по ГОСТу Высочайшее качество Поддержка 24/7

Данный исследовательский проект посвящен детальному изучению и анализу знаменитых экспериментов Генриха Герца, которые стали основой для понимания электромагнитных волн и их свойств. Проект предполагает не только теоретическое исследование, но и практическое воспроизведение ключевых аспектов экспериментов Герца, что позволит глубже понять природу электромагнетизма и его вклад в развитие современной науки и технологий. В рамках проекта будет рассмотрена историческая значимость экспериментов Герца, их влияние на развитие радиосвязи и других технологий, а также проведен анализ основных принципов и оборудования, используемого в экспериментах. Важной частью проекта станет изучение особенностей распространения электромагнитных волн, их взаимодействия с различными материалами и влияние на окружающую среду. Особое внимание будет уделено методологии проведения экспериментов, анализу полученных данных и формулированию выводов, подтверждающих или опровергающих исходные гипотезы. Проект направлен на расширение знаний в области физики, углубление понимания электромагнитных явлений и приобретение навыков проведения научных исследований. Этот проект предоставляет возможность школьникам, интересующимся физикой, применить свои знания на практике и узнать что-то новое.

Идея:

Изучить и повторить эксперименты Герца для наглядной демонстрации существования электромагнитных волн. Проанализировать характеристики излучения и распространения волн, а также их взаимодействие с различными средами.

Продукт:

В результате проекта будет создана действующая модель, демонстрирующая генерацию и детектирование электромагнитных волн. Будет подготовлен подробный отчет с описанием экспериментальной установки, методики проведения, полученных результатов и выводов.

Проблема:

Понимание электромагнитных волн, их природы и свойств является ключевым для освоения современной физики. Однако, концепция электромагнитных волн часто бывает трудна для визуализации и понимания без наглядных экспериментов.

Актуальность:

Эксперименты Герца имеют фундаментальное значение для науки и технологий, заложив основу для развития беспроводной связи и других современных технологий. Изучение этих экспериментов актуально для школьников, так как они позволяют глубже понять основы физики и ее практическое применение.

Цель:

Цель проекта - воспроизвести эксперименты Герца, подтверждающие существование электромагнитных волн, и провести анализ их характеристик. Получить практический опыт работы с физическим оборудованием и углубить понимание электромагнитных явлений.

Целевая аудитория:

Проект ориентирован на школьников старших классов, интересующихся физикой и технологиями, а также на студентов младших курсов технических специальностей. Проект также может быть интересен преподавателям физики для демонстрации наглядных экспериментов.

Задачи:

  • Изучение теоретических основ электромагнетизма и экспериментов Герца.
  • Сборка и настройка экспериментальной установки для генерации и детектирования электромагнитных волн.
  • Проведение серии экспериментов для измерения длины волны, частоты и скорости распространения электромагнитных волн.
  • Анализ полученных данных и формулирование выводов.
  • Подготовка отчета о проделанной работе и презентации результатов.

Ресурсы:

Для реализации проекта потребуются следующие ресурсы: генератор волн Герца, детектор волн, измерительные приборы, кабели, экранированные помещения, материалы для изготовления оборудования (по возможности), компьютер для обработки данных и необходимое программное обеспечение.

Роли в проекте:

Отвечает за общее руководство проектом, определение целей и задач, планирование работ, распределение ресурсов и контроль за выполнением поставленных задач. Осуществляет координацию действий участников, обеспечивает своевременное предоставление необходимой информации и материалов, а также отвечает за подготовку итогового отчета и презентации результатов.

Отвечает за сборку, настройку и обслуживание экспериментальной установки. Осуществляет поиск и приобретение необходимых компонентов и материалов, а также следит за исправностью оборудования. Проводит технические консультации для участников проекта, обеспечивая правильную эксплуатацию и безопасность при работе с оборудованием. Важно обеспечить соответствие требованиям техники безопасности.

Несет ответственность за проведение экспериментов, сбор данных и их первичную обработку. Тщательно фиксирует все параметры экспериментов, обеспечивает точность измерений и соблюдение методологии. Анализирует полученные данные, используя статистические методы и программные средства, определяет погрешности измерений, а также помогает в подготовке отчета.

Осуществляет анализ полученных данных, используя различные методы и подходы. Интерпретирует результаты экспериментов, выявляет закономерности и взаимосвязи между параметрами. Формулирует выводы и рекомендации на основе анализа данных, а также участвует в подготовке отчета, предоставляя информацию о результатах анализа и их интерпретации.

Наименование образовательного учреждения

Проект

на тему

Исследование электромагнитных волн: Эксперименты Генриха Герца

Выполнил: ФИО

Руководитель: ФИО

Содержание

  • Введение 1
  • Теоретические основы электромагнетизма 2
  • Обзор экспериментов Генриха Герца 3
  • Принципы работы генератора и детектора электромагнитных волн 4
  • Экспериментальная установка и методика проведения экспериментов 5
  • Проведение эксперимента и сбор данных 6
  • Анализ результатов экспериментов 7
  • Обсуждение результатов и выводы 8
  • Практическое применение экспериментов Герца 9
  • Заключение 10
  • Список литературы 11

Введение

Содержимое раздела

В разделе «Введение» будет представлена общая информация о проекте, его целях и задачах. Будет обоснована актуальность темы, показана значимость исследований Герца для развития науки и технологий. Будут сформулированы основные вопросы, на которые предстоит ответить в ходе проекта, и определен его вклад в понимание электромагнитных волн. Также будет описана структура проекта и основные этапы работы, а также представлена вводная информация об экспериментах Герца и их историческом контексте. Этот раздел закладывает основу для дальнейшего изучения материала.

Теоретические основы электромагнетизма

Содержимое раздела

В данном разделе будет рассмотрена теоретическая база, необходимая для понимания экспериментов Герца. Будут изложены основные положения теории электромагнитного поля, включая уравнения Максвелла, концепцию электромагнитных волн, их свойства (длина волны, частота, скорость распространения) и способы их генерации и детектирования. Будет уделено внимание взаимодействию электромагнитных волн с веществом и влиянию различных сред на их распространение, а также представлены необходимые математические инструменты и формулы.

Обзор экспериментов Генриха Герца

Содержимое раздела

Этот раздел посвящен детальному изучению оригинальных экспериментов Генриха Герца. Будут рассмотрены исторический контекст, цели и задачи экспериментов. Будет подробно описана экспериментальная установка, используемая Герцем, включая генератор волн, детектор и другие элементы. Будет проанализирована методика проведения экспериментов, измерение длины волны и других параметров электромагнитных волн. Также будет представлен анализ результатов, полученных Герцем, и их значение для развития науки и технологий. Особое внимание будет уделено ключевым открытиям и их влиянию на дальнейшие исследования.

Принципы работы генератора и детектора электромагнитных волн

Содержимое раздела

В данном разделе будет подробно рассмотрены принципы работы генератора и детектора электромагнитных волн, используемых в экспериментах Герца. Будет изучена конструкция генератора, включая искровой разрядник и антенну, а также принцип генерации электромагнитных волн. Будет представлено описание детектора, такого как петля Герца, и принцип его работы. Также будет уделено внимание параметрам, влияющим на эффективность генерации и детектирования волн: частоте, мощности, форме сигнала и т.д. В конце будет проведено сравнение различных типов генераторов и детекторов.

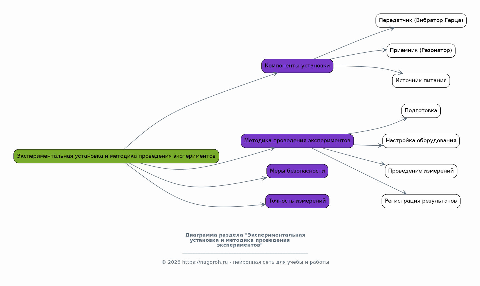
Экспериментальная установка и методика проведения экспериментов

Содержимое раздела

В этом разделе будет представлено подробное описание созданной экспериментальной установки для воспроизведения экспериментов Герца. Будут описаны все компоненты установки, их характеристики и способы их взаимодействия. Будет разработана детальная методика проведения экспериментов, включая этапы подготовки, настройки оборудования, проведения измерений и регистрации результатов. Будут представлены меры безопасности при работе с оборудованием. Особое внимание будет уделено точности измерений и минимизации погрешностей. Описывается последовательность действий, которые необходимо выполнить для достижения поставленных целей.

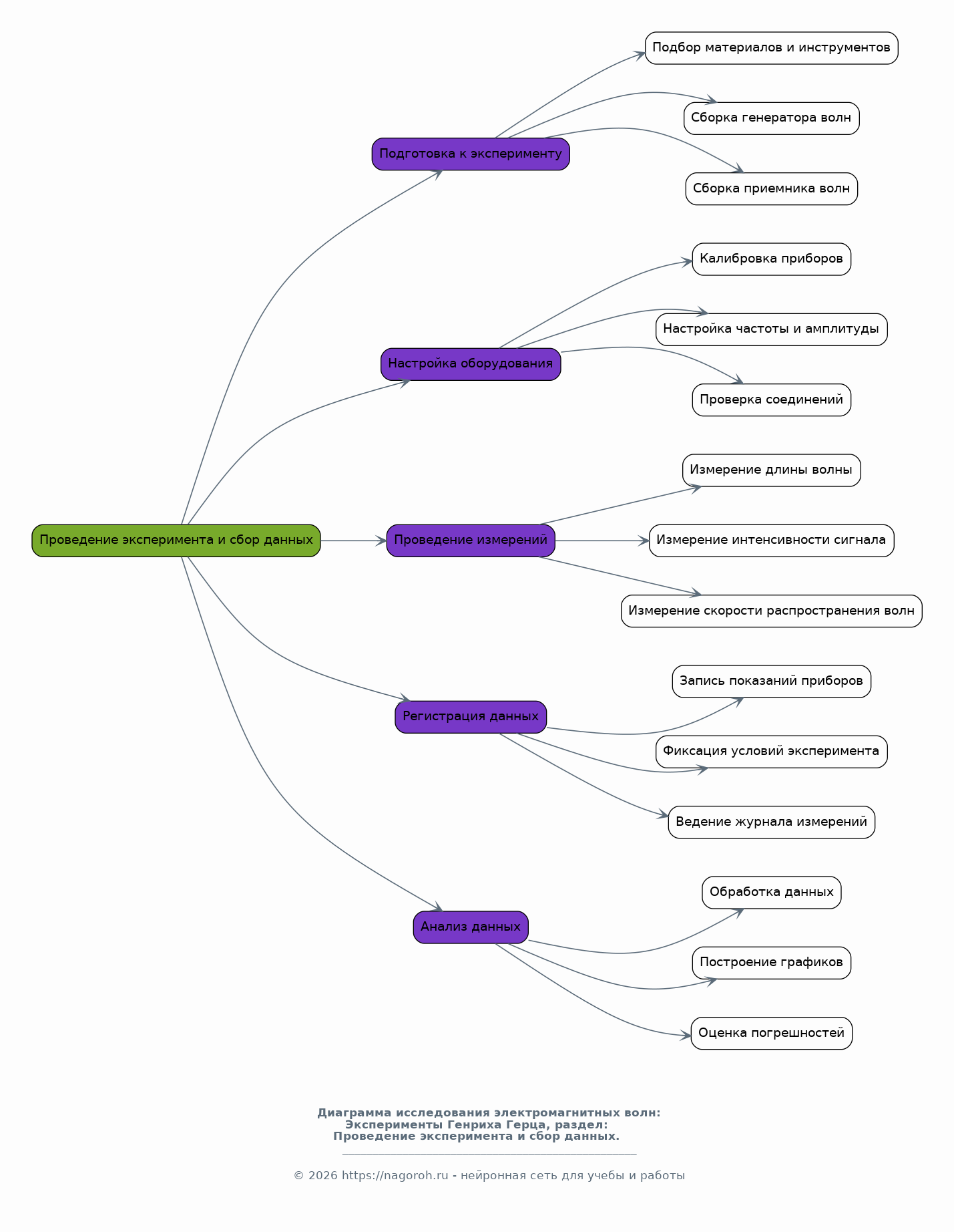
Проведение эксперимента и сбор данных

Содержимое раздела

В данном разделе будет описан процесс проведения эксперимента, включая все этапы и процедуры, необходимые для получения данных. Будут подробно описаны используемые методы измерений, приемы работы с оборудованием и способы регистрации результатов. Будет уделено внимание особенностям работы с различными типами оборудования и влияния помех. Также будут представлены методы обработки и анализа собранных данных, включая статистические методы и визуализацию результатов. Будет отмечено какие именно данные собираются и как они фиксируются в ходе эксперимента.

Анализ результатов экспериментов

Содержимое раздела

Этот раздел посвящен анализу полученных в ходе экспериментов данных. Будет проведен детальный анализ результатов измерений, включая определение основных характеристик электромагнитных волн, таких как длина волны, частота и скорость распространения. Будут рассмотрены возможные источники погрешностей и способы их минимизации. Будут проведены расчеты и построены графики, позволяющие визуализировать полученные результаты и выявить закономерности. Также будет проведено сравнение полученных данных с теоретическими значениями и с результатами других исследований. По итогам анализа будут сформированы выводы.

Обсуждение результатов и выводы

Содержимое раздела

В данном разделе будут представлены выводы, сделанные на основе анализа полученных экспериментальных данных. Будет проведено обсуждение результатов, их соответствие теоретическим предсказаниям и историческим данным. Будет оценена степень достижения поставленных целей и задач. Будут рассмотрены возможные интерпретации полученных результатов и их значение для понимания электромагнитных явлений. Также будут предложены пути дальнейших исследований и улучшений экспериментальной установки. Будут сформулированы основные выводы, отвечающие на поставленные в начале вопросы.

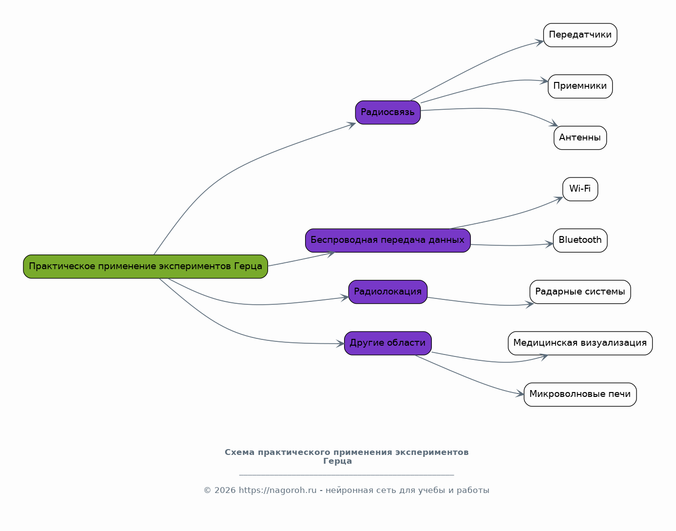
Практическое применение экспериментов Герца

Содержимое раздела

Этот раздел посвящен практическому применению экспериментов Герца и электромагнитных волн в современных технологиях. Будет рассмотрено, как принципы, заложенные Герцем, используются в радиосвязи, беспроводной передаче данных, радиолокации и других областях. Будут изучены основные принципы работы различных устройств, использующих электромагнитные волны, таких как передатчики, приемники, антенны и т.д. Также будет уделено внимание современным достижениям в области электромагнитных технологий. Будут показаны конкретные примеры использования электромагнитных волн в повседневной жизни.

Заключение

Содержимое раздела

В заключении будет представлен общий обзор проделанной работы, краткое изложение основных результатов и выводов. Будет подчеркнута важность проведенного исследования для понимания электромагнитных волн и их роли в современной науке и технологиях. Будут отмечены практическая значимость полученных результатов и возможности их использования. Будет дана оценка полноты решения поставленных задач и перспектив дальнейших исследований. Также будет выражена благодарность всем участникам проекта и организациям, оказавшим поддержку в его реализации. Подводятся итоги и делается вывод о достижении целей.

Список литературы

Содержимое раздела

В разделе «Список литературы» будут представлены все использованные источники информации, включая научные статьи, учебники, монографии и другие материалы, которые были использованы в процессе исследования. Список будет оформлен в соответствии с требованиями к цитированию научных работ, с указанием авторов, названий, издательств, годов издания и страниц. Это обеспечит прозрачность и позволит проверить достоверность информации, используемой в проекте. Также будет отражена полная библиография, которая поможет в ознакомлении с темой и расширит кругозор.

Получи Такой Проект

До 90% уникальность
Готовый файл Word
15-30 страниц
Список источников по ГОСТ
Оформление по ГОСТ
Таблицы и схемы
Презентация

Создать Проект на любую тему за 5 минут

Создать

#6203049