Нейросеть

Исследование эмоционального выгорания среди подростков: анализ, факторы и стратегии

Нейросеть для проекта Гарантия уникальности Строго по ГОСТу Высочайшее качество Поддержка 24/7

Данный исследовательский проект посвящен глубокому изучению феномена эмоционального выгорания среди подростков. Целью исследования является анализ распространенности и факторов, способствующих развитию данного состояния в подростковом возрасте, а также разработка рекомендаций по профилактике и поддержке. В рамках работы будет проведен обзор существующих научных исследований, посвященных эмоциональному выгоранию, его симптомам и последствиям для психического здоровья. Особое внимание будет уделено выявлению специфических триггеров и уязвимостей подростков, таких как школьная нагрузка, социальное взаимодействие, семейные отношения и личностные особенности. Методологической основой исследования станет сочетание количественных и качественных методов: анкетирование подростков с использованием стандартизированных опросников для оценки уровня выгорания, а также проведение полуструктурированных интервью для более глубокого понимания индивидуального опыта. Полученные данные будут проанализированы с применением статистических методов для выявления взаимосвязей между различными факторами и уровнем выгорания. Результаты исследования будут представлены в виде научных статей, рекомендаций для родителей, учителей и специалистов, работающих с подростками, а также методических материалов для профилактики эмоционального выгорания в школах и других образовательных учреждениях. Проект направлен на расширение знаний в области психологии подростков и разработку эффективных подходов к поддержке их психического благополучия.

Идея:

Изучить распространенность и факторы, влияющие на эмоциональное выгорание у подростков, чтобы разработать эффективные стратегии профилактики и поддержки. Анализ данных поможет выявить основные триггеры и предложить конкретные рекомендации для улучшения психологического состояния подростков.

Продукт:

Практическим результатом проекта станут методические рекомендации для школ, родителей и самих подростков по профилактике эмоционального выгорания. Также будет создан информационный буклет с советами и ресурсами для помощи подросткам в борьбе с выгоранием.

Проблема:

Эмоциональное выгорание является серьезной проблемой, затрагивающей психическое здоровье подростков, что может привести к снижению успеваемости, проблемам в общении и другим негативным последствиям. Недостаточное понимание причин и механизмов развития выгорания затрудняет разработку эффективных мер профилактики и помощи.

Актуальность:

Актуальность исследования обусловлена ростом числа подростков, испытывающих признаки эмоционального выгорания, что является ответом на увеличивающиеся учебные нагрузки, социальное давление и другие стрессогенные факторы. Результаты исследования позволят разработать практические рекомендации для улучшения психологического благополучия подростков и снижения рисков развития психических расстройств.

Цель:

Основной целью исследования является выявление факторов, влияющих на развитие эмоционального выгорания у подростков, а также разработка научно обоснованных рекомендаций для профилактики и поддержки. Достижение этой цели позволит повысить качество жизни подростков и создать условия для их успешной адаптации в современном мире.

Целевая аудитория:

Аудиторией данного проекта являются подростки в возрасте от 13 до 17 лет, родители подростков, учителя и школьные психологи, заинтересованные в улучшении психологического благополучия молодежи. Результаты исследования также будут полезны для специалистов в области психического здоровья и социальных работников, работающих с подростками.

Задачи:

  • Провести обзор литературы по теме эмоционального выгорания у подростков.
  • Разработать анкету для оценки уровня эмоционального выгорания и выявления сопутствующих факторов.
  • Провести анкетирование среди подростков и собрать данные.
  • Провести полуструктурированные интервью с подростками для получения качественных данных.
  • Проанализировать собранные данные с использованием статистических методов.
  • Разработать рекомендации для профилактики и поддержки подростков, подверженных эмоциональному выгоранию.

Ресурсы:

Для реализации проекта потребуются доступ к специализированной литературе, лицензионное программное обеспечение для статистического анализа, а также ресурсы для проведения анкетирования и интервью.

Роли в проекте:

Отвечает за общее руководство проектом, разработку плана исследования, координацию работы команды, анализ данных и подготовку отчетов. Руководитель обеспечивает соблюдение всех этапов исследования и отвечает за качество выполненной работы, а также руководит написанием научных статей и подготовкой презентаций. Несет ответственность за принятие ключевых решений и распределение ресурсов.

Отвечает за обработку и анализ собранных данных с использованием статистических методов. Подготавливает таблицы, графики и другие визуальные представления данных. Интерпретирует результаты анализа и помогает формулировать выводы для исследовательской группы. Участвует в составлении отчетов и презентаций, обеспечивая корректность представления статистических данных.

Занимается разработкой опросников, анкет и других инструментов для сбора данных, проводит тестирование и валидацию разработанных инструментов. Обеспечивает соответствие инструментов исследовательским целям и задачам проекта. Совершенствует и адаптирует инструменты в процессе исследования, основываясь на обратной связи от участников и результатах пилотных исследований.

Проводит полуструктурированные интервью с подростками, собирает качественные данные об их опыте и восприятии. Создает доверительную атмосферу для открытого общения, соблюдает этические нормы и обеспечивает конфиденциальность. Транскрибирует и анализирует интервью, выявляя ключевые темы и закономерности. Должен обладать навыками слушания и ведения беседы.

Наименование образовательного учреждения

Проект

на тему

Исследование эмоционального выгорания среди подростков: анализ, факторы и стратегии

Выполнил: ФИО

Руководитель: ФИО

Содержание

  • Введение 1
  • Теоретические основы эмоционального выгорания 2
  • Факторы, влияющие на эмоциональное выгорание подростков 3
  • Методология исследования 4
  • Результаты исследования 5
  • Обсуждение результатов 6
  • Рекомендации 7
  • Практическая реализация 8
  • Заключение 9
  • Список литературы 10

Введение

Содержимое раздела

Введение к исследовательскому проекту, определяющее актуальность темы эмоционального выгорания среди подростков и обосновывающее выбор исследовательского вопроса. Содержит обзор текущей ситуации и подчеркивает важность исследования для понимания проблемы и разработки эффективных мер профилактики. Объясняет цель исследования, его задачи, предмет и объект, а также структуру всей работы, указывая на то, какую значимость будет иметь результат проекта для школьников.

Теоретические основы эмоционального выгорания

Содержимое раздела

Этот раздел посвящен обзору теоретических основ эмоционального выгорания, включая его определение, историю изучения и современные концепции. Рассматриваются различные модели и подходы к пониманию выгорания, в частности, в контексте подросткового возраста. Описываются основные симптомы и стадии развития выгорания, а также его возможные последствия для физического и психического здоровья. Важно рассмотреть связь выгорания с другими психологическими состояниями, такими как депрессия и тревожность.

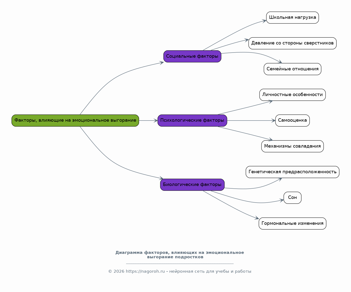
Факторы, влияющие на эмоциональное выгорание подростков

Содержимое раздела

Обзор и подробный анализ факторов, влияющих на развитие эмоционального выгорания у подростков. Включает рассмотрение социальных, психологических и биологических факторов, таких как школьная нагрузка, давление со стороны сверстников, семейные отношения, личностные особенности и биологические предпосылки. Оценивается влияние каждого фактора, показывается их взаимосвязь и роль в развитии выгорания. Приводятся результаты предыдущих исследований и статистические данные.

Методология исследования

Содержимое раздела

Подробное описание методологии исследования, включая используемые методы сбора данных (анкетирование, интервью), выборку исследования, инструменты измерения (опросники, шкалы), методы анализа данных (статистические методы, качественный анализ), процедуру исследования (этапы, сроки, этические аспекты) и обоснование выбора методологии. Указываются конкретные методики, применяемые для оценки и анализа имеющихся данных, обосновывается выбор той или иной методики, и определяется ее соответствие целям и задачам исследования.

Результаты исследования

Содержимое раздела

В этом разделе представлены результаты проведенного исследования, полученные с помощью выбранной методологии. Приводится подробный анализ данных, полученных в ходе анкетирования и интервью, включая статистические данные, выводы о распространенности выгорания среди подростков, выявление основных факторов риска и защитных факторов. Результаты исследования отображаются в виде таблиц, графиков и диаграмм, которые наглядно иллюстрируют полученные данные. Проводится сравнение с результатами аналогичных исследований.

Обсуждение результатов

Содержимое раздела

Обсуждение и интерпретация полученных результатов исследования в контексте поставленных целей и задач. Сравнение полученных результатов с данными других исследований, выявление сходств и различий, а также объяснение возможных причин этих различий. Обсуждаются ограничения исследования, потенциальные погрешности и факторы, влияющие на полученные результаты. Анализируется значимость полученных данных и их вклад в область знаний об эмоциональном выгорании подростков.

Рекомендации

Содержимое раздела

В разделе рекомендуется разработать практические рекомендации для профилактики эмоционального выгорания среди подростков, основанных на результатах проведенного исследования. Будут предложены конкретные стратегии и методики для школ, родителей и подростков. Для каждого компонента рекомендуется указать целевую аудиторию и ожидаемые результаты. Рекомендации должны быть реалистичными, осуществимыми в существующих условиях и направлены на улучшение психологического благополучия подростков.

Практическая реализация

Содержимое раздела

В этом разделе будет описано, как полученные результаты исследования могут быть практически реализованы в школах, семьях и других организациях. Включает планы внедрения превентивных программ и мер поддержки для подростков. Оценивается эффективность предложенных решений и прогнозируются возможные трудности при их внедрении. Кроме этого, данный раздел может содержать примеры конкретных мероприятий, направленных на снижение риска выгорания.

Заключение

Содержимое раздела

В заключении подводятся итоги проведенного исследования, обобщаются основные выводы и подтверждается достижение поставленных целей. Подчеркивается значимость полученных результатов для понимания проблемы и разработки эффективных мер профилактики эмоционального выгорания у подростков. Указываются ограничения исследования и предлагаются направления для дальнейших исследований в этой области, такие как изучение долгосрочных последствий выгорания или разработка более детальных программ профилактики.

Список литературы

Содержимое раздела

Список использованных источников литературы, оформленный в соответствии с требованиями к цитированию научных работ (например, ГОСТ или APA). Включает научные статьи, книги, диссертации и другие публикации, на которые были сделаны ссылки в тексте исследования. Список должен быть полным и содержать точные данные об авторах, названиях, издательствах и годах публикации. Размещение списка литературы в конце работы является важным для подтверждения достоверности исследования и соблюдения принципов академической честности.

Получи Такой Проект

До 90% уникальность
Готовый файл Word
15-30 страниц
Список источников по ГОСТ
Оформление по ГОСТ
Таблицы и схемы
Презентация

Создать Проект на любую тему за 5 минут

Создать

#5719656