Нейросеть

Исследование эмоционального выгорания у подростков: этиология, факторы риска и стратегии преодоления

Нейросеть для проекта Гарантия уникальности Строго по ГОСТу Высочайшее качество Поддержка 24/7

Данный исследовательский проект направлен на всестороннее изучение феномена эмоционального выгорания среди подростков, выявление основных причин, способствующих его возникновению, а также разработку эффективных стратегий профилактики и борьбы с этим негативным явлением. Описание включает анализ психологических, социальных и физиологических факторов, оказывающих влияние на эмоциональное состояние подростков. В проекте подробно рассматриваются различные аспекты выгорания, включая симптомы, стадии развития и последствия для психического здоровья и социальной адаптации. Будут изучены влияние учебной нагрузки, взаимоотношений со сверстниками и семьей, а также стрессовых факторов, связанных с современной цифровой средой. Проект предполагает тщательный анализ современных научных исследований, а также проведение эмпирического исследования с использованием анкетирования и, возможно, интервью с представителями целевой аудитории. В результате будет сформирован комплексный подход к проблеме эмоционального выгорания, включающий практические рекомендации для подростков, родителей и педагогов. Это позволит повысить осведомленность о проблеме и предоставить инструменты для поддержания психического благополучия подростков.

Идея:

Проект исследует распространенность и причины эмоционального выгорания у подростков, предлагая эффективные стратегии профилактики и поддержки. Он направлен на улучшение психического здоровья подростков, повышение их устойчивости к стрессу и содействие благополучию.

Продукт:

Результатом проекта станет комплект методических материалов, включающий информационные брошюры, практические руководства для подростков, родителей и педагогов. Материалы предоставят понимание проблемы, рекомендации по профилактике и преодолению выгорания, а также ссылки на ресурсы психологической помощи.

Проблема:

Эмоциональное выгорание является серьезной проблемой, затрагивающей многих подростков, что приводит к ухудшению психического здоровья и снижению качества жизни. Недостаточная осведомленность и отсутствие доступных инструментов затрудняют раннее выявление и эффективное решение этой проблемы.

Актуальность:

Проблема эмоционального выгорания у подростков приобретает все большую актуальность в современном мире, что обусловлено ростом учебных нагрузок, социальных требований и влиянием цифровых технологий. Исследование и разработка эффективных мер профилактики и поддержки необходимы для обеспечения психического благополучия подрастающего поколения.

Цель:

Цель проекта - выявить основные факторы риска и разработать научно обоснованные рекомендации по профилактике эмоционального выгорания у подростков. Достижение этой цели позволит снизить негативное влияние выгорания на психическое здоровье подростков и улучшить их социальную адаптацию.

Целевая аудитория:

Целевой аудиторией проекта являются подростки в возрасте от 13 до 17 лет, их родители, а также школьные психологи, социальные педагоги и учителя. Проект будет полезен для всех, кто заинтересован в улучшении психического здоровья и благополучия подростков.

Задачи:

  • Проведение обзора научной литературы по теме эмоционального выгорания у подростков.
  • Разработка и проведение анкетирования для выявления распространенности и факторов риска.
  • Анализ данных анкетирования и выявление ключевых причин эмоционального выгорания.
  • Разработка методических рекомендаций для подростков, родителей и педагогов.
  • Подготовка презентации результатов исследования и разработка плана распространения.

Ресурсы:

Для реализации проекта потребуются доступ к научным базам данных, компьютеры с программным обеспечением для анализа данных, ресурсы для распространения результатов (например, печать брошюр) и, возможно, помещения для проведения встреч с участниками.

Роли в проекте:

Отвечает за общее руководство проектом, определение целей и задач, координацию работы команды и обеспечение выполнения плана. Руководитель проекта отвечает за разработку методологии исследования, контроль качества данных и подготовку отчетов. Он также отвечает за коммуникацию с участниками проекта, организациями и заинтересованными сторонами, а также за представление результатов исследования на различных форумах и конференциях. Руководитель должен обладать отличными организаторскими способностями, умением работать с информацией и лидировать команду.

Предоставляет научное руководство и экспертную оценку проекта, консультирует по методологии исследования, анализу данных и интерпретации результатов. Консультант обеспечивает соответствие исследования научным стандартам, проверяет корректность используемых методов и интерпретирует полученные результаты, а также помогает в подготовке научных публикаций и презентаций. Он предоставляет ценные знания и опыт, чтобы обеспечить высокий уровень исследования и его соответствие поставленным целям. Консультант участвует в разработке концепции и обсуждении ключевых моментов исследования.

Непосредственно участвует в проведении исследования, включая сбор данных, обработку информации и анализ результатов, а также подготовку отчетов и презентаций. Исследователь отвечает за аккуратное и своевременное выполнение поставленных задач, включая подготовку анкет, проведение опросов и обработку полученной информации. Исследователь должен обладать навыками работы с данными, знать методы статистического анализа и уметь интерпретировать полученные результаты. Он также помогает в подготовке научных статей и распространении результатов исследования.

Отвечает за статистический анализ собранных данных, выявление значимых закономерностей и подготовку графиков. Аналитик использует специализированное программное обеспечение для обработки и анализа данных, применяет методы статистического вывода для проверки гипотез и интерпретирует полученные результаты. Аналитик данных обеспечивает качество и корректность анализа, а также готовит отчеты и предоставляет информацию для написания научных статей. Он должен обладать глубокими знаниями в области статистики и умением работать с базами данных.

Наименование образовательного учреждения

Проект

на тему

Исследование эмоционального выгорания у подростков: этиология, факторы риска и стратегии преодоления

Выполнил: ФИО

Руководитель: ФИО

Содержание

  • Введение 1
  • Теоретические основы эмоционального выгорания 2
  • Факторы риска и этиология эмоционального выгорания у подростков 3
  • Методология исследования 4
  • Результаты исследования 5
  • Обсуждение результатов 6
  • Стратегии профилактики и помощи при эмоциональном выгорании 7
  • Практическое применение результатов исследования 8
  • Заключение 9
  • Список литературы 10

Введение

Содержимое раздела

Введение включает обоснование актуальности проблемы эмоционального выгорания у подростков. Описывается сам феномен выгорания, его проявления и значимость для психологического здоровья. Определяются цели исследования, формулируются исследовательские вопросы и гипотезы. Предварительно рассматриваются основные теоретические подходы к изучению выгорания и его факторов. Обосновывается выбор темы и объясняется важность проведения данного исследования для подростковой аудитории, родителей и педагогов, а также для практического применения в образовательных учреждениях и психологических центрах. Введение служит для привлечения внимания к проблеме и формирования интереса к дальнейшему изучению материала.

Теоретические основы эмоционального выгорания

Содержимое раздела

Раздел рассматривает сущность эмоционального выгорания, его историческое развитие и концептуальные основы. Обсуждаются различные теоретические модели, такие как модель Маслах, и подходы к пониманию выгорания. Детально анализируются основные компоненты выгорания: эмоциональное истощение, деперсонализация (или цинизм) и снижение личной эффективности. Рассматриваются факторы риска, влияющие на развитие выгорания, включая психологические, социальные и организационные аспекты. Особое внимание уделяется специфике проявлений выгорания у подростков, включая влияние учебной нагрузки, давления со стороны сверстников и семейных проблем. Осуществляется обзор существующих исследований в данной области.

Факторы риска и этиология эмоционального выгорания у подростков

Содержимое раздела

Этот раздел посвящен глубокому анализу факторов, способствующих развитию эмоционального выгорания у подростков. Рассматриваются различные аспекты, начиная от индивидуальных психологических особенностей (например, перфекционизм, высокий уровень тревожности) и заканчивая социальными факторами (взаимоотношения с семьей, давление со стороны сверстников, буллинг). Подробно анализируется влияние учебной нагрузки, включая объем заданий, количество контрольных работ и экзаменов, на психологическое состояние подростков. Изучается роль цифровых технологий и социальных сетей в развитии выгорания. Также рассматриваются физиологические и биологические аспекты, влияющие на психическое здоровье и устойчивость к стрессу. Выявляются ключевые факторы риска на основе существующих исследований и данных.

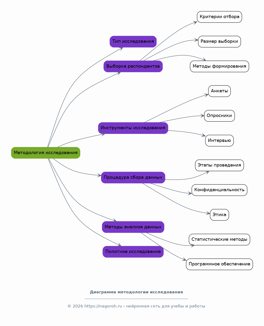
Методология исследования

Содержимое раздела

В разделе подробно описывается методология проведенного исследования. Определяется тип исследования (например, эмпирическое исследование с использованием анкетирования). Описывается выборка респондентов, включая критерии отбора, размер выборки и методы ее формирования. Представлены инструменты исследования, такие как анкеты, опросники и интервью, с указанием их валидности и надежности. Описывается процедура сбора данных, включая этапы проведения анкетирования или интервью, а также меры, принятые для обеспечения конфиденциальности и этичности исследования. Определяются методы анализа данных, включая статистические методы и программное обеспечение. Включает также описание предварительного пилотного исследования.

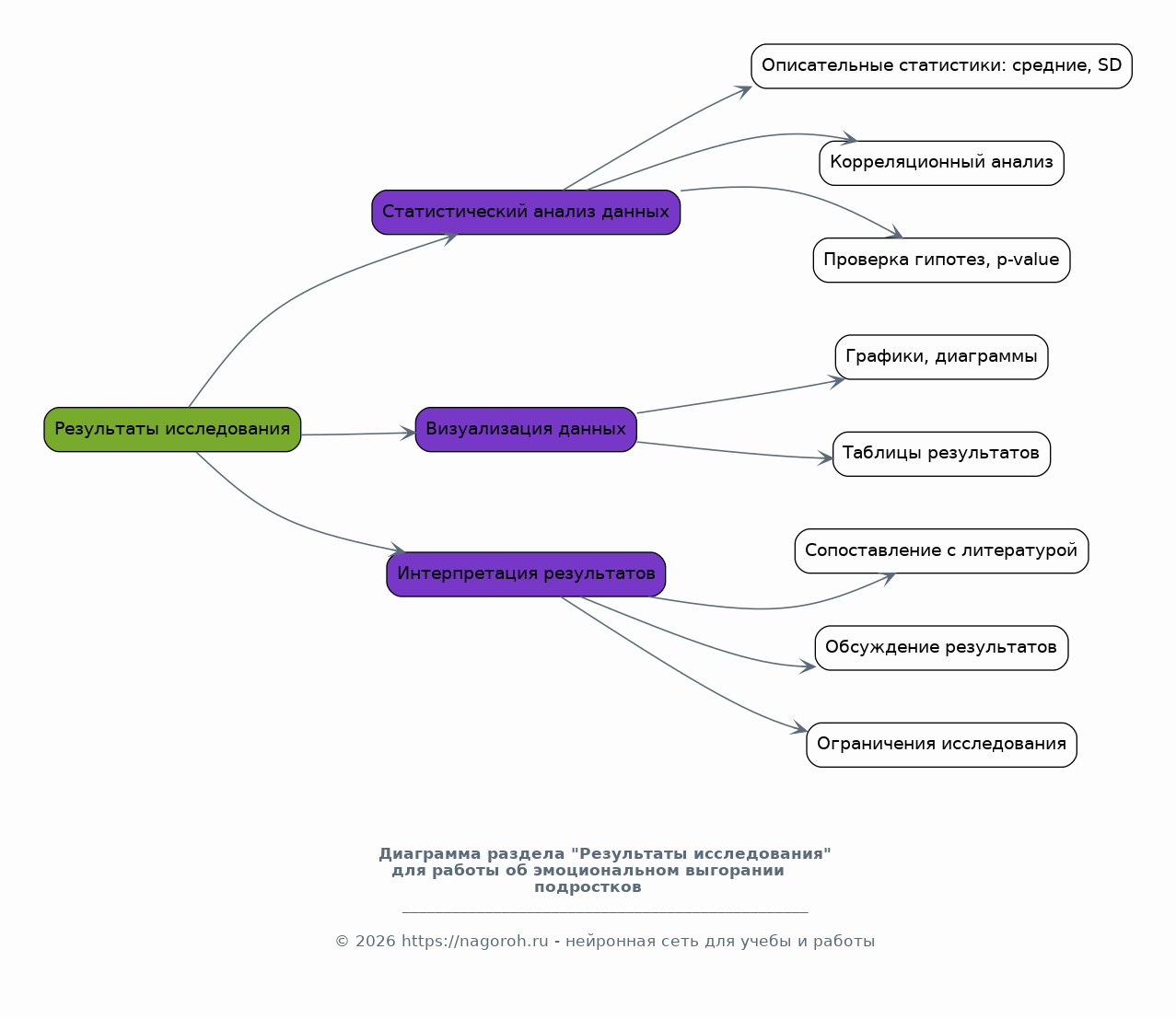
Результаты исследования

Содержимое раздела

В этом разделе представлены результаты проведенного исследования. Данные анализируются с использованием выбранных статистических методов. Описываются основные статистические показатели, такие как средние значения, стандартные отклонения, корреляции и результаты статистических тестов. Представлены графики и диаграммы, иллюстрирующие основные результаты исследования. Анализируются обнаруженные взаимосвязи между различными факторами риска и проявлениями эмоционального выгорания у подростков. Результаты исследования сопоставляются с данными, полученными в других исследованиях, и сравниваются с существующими теоретическими моделями. Представлены интерпретации полученных данных.

Обсуждение результатов

Содержимое раздела

В этом разделе осуществляется глубокий анализ полученных результатов исследования в контексте поставленных целей и задач. Обсуждаются основные выводы, сделанные на основе анализа данных, и их соответствие ранее выдвинутым гипотезам. Изучаются сильные и слабые стороны исследования, включая ограничения методологии и выборки. Обсуждаются возможные объяснения обнаруженных результатов и их соответствие существующим теоретическим моделям. Рассматривается практическое значение результатов и их потенциальное влияние на разработку стратегий профилактики и борьбы с эмоциональным выгоранием у подростков. Предлагаются рекомендации для будущих исследований.

Стратегии профилактики и помощи при эмоциональном выгорании

Содержимое раздела

Раздел посвящен разработке и описанию эффективных стратегий профилактики и помощи при эмоциональном выгорании у подростков. Рассматриваются различные подходы, такие как когнитивно-поведенческая терапия, mindfulness-практики, управление временем и стрессом. Предлагаются конкретные рекомендации для подростков, включая советы по поддержанию здорового образа жизни, развитию навыков саморегуляции и установлению здоровых границ. Представлены рекомендации для родителей и педагогов по созданию поддерживающей среды, распознаванию признаков выгорания и оказанию помощи подросткам. Обсуждаются меры профилактики на уровне школы, включая организацию психологической поддержки, снижение учебной нагрузки и улучшение коммуникации. Рассматриваются доступные ресурсы и организации, предоставляющие помощь.

Практическое применение результатов исследования

Содержимое раздела

В данной части акцентируется внимание на практическом применении результатов исследования. Описываются способы использования полученных данных для разработки конкретных рекомендаций и программ. Рассматриваются возможности интеграции полученных знаний в учебные программы, консультационные практики и профилактические мероприятия. Представлены примеры адаптированных методик для подростков, родителей и педагогов, направленных на повышение осведомленности о проблеме и снижение уровня выгорания. Обсуждается возможность разработки онлайн-ресурсов и мобильных приложений для поддержки подростков. Оценивается эффективность предложенных стратегий и предлагаются дальнейшие шаги для улучшения результатов.

Заключение

Содержимое раздела

В заключении обобщаются основные результаты исследования и подводятся итоги проделанной работы. Кратко излагаются основные выводы, полученные в ходе исследования, и их значимость для понимания проблемы эмоционального выгорания у подростков. Подчеркивается вклад исследования в разработку эффективных стратегий профилактики и помощи. Оценивается степень достижения поставленных целей и задач. Указываются ограничения исследования и предлагаются направления для дальнейших исследований, включая изучение долгосрочных последствий и разработку более персонализированных подходов. Подчеркивается важность продолжения работы в этой области для улучшения психического здоровья подростков.

Список литературы

Содержимое раздела

В этом разделе представлен полный список использованных в исследовании источников литературы, включая научные статьи, книги, диссертации и другие публикации. Список составляется в соответствии с требованиями к цитированию, принятыми в конкретной области, например, APA или MLA. Каждая запись в списке содержит полную информацию об источнике, включая авторов, название статьи или книги, год публикации, название журнала или издательства, а также номера страниц (для статей) или общее количество страниц (для книг). Литература включает как российские, так и зарубежные публикации, посвященные эмоциональному выгоранию, психологии подростков, стрессу и смежным темам. Включение разнообразных источников обеспечивает полноту и репрезентативность исследования.

Получи Такой Проект

До 90% уникальность
Готовый файл Word
15-30 страниц
Список источников по ГОСТ
Оформление по ГОСТ
Таблицы и схемы
Презентация

Создать Проект на любую тему за 5 минут

Создать

#6192904