Нейросеть

Исследование грубодисперсных систем: Классификация, свойства и применение в профессиональной деятельности

Нейросеть для проекта Гарантия уникальности Строго по ГОСТу Высочайшее качество Поддержка 24/7

Данный исследовательский проект посвящен всестороннему изучению грубодисперсных систем, представляющих собой гетерогенные смеси, в которых дисперсная фаза имеет размер частиц более 1 мкм. Проект охватывает широкий спектр вопросов, начиная от фундаментальных принципов формирования и устойчивости этих систем и заканчивая их практическим применением в различных отраслях промышленности и профессиональной деятельности. В рамках исследования будет проведена систематизация и анализ данных о типах грубодисперсных систем, таких как суспензии, эмульсии, пены и аэрозоли. Особое внимание будет уделено их физико-химическим свойствам, включая поверхностное натяжение, вязкость, седиментацию, агрегацию и коалесценцию. Будут рассмотрены методы получения, стабилизации и модификации грубодисперсных систем, а также факторы, влияющие на их стабильность и долговечность. Помимо теоретических аспектов, проект предполагает анализ конкретных примеров применения грубодисперсных систем в таких областях, как пищевая промышленность, медицина, косметология и производство строительных материалов. Будут изучены основные технологические процессы, используемые в этих отраслях, и проанализированы перспективы разработки новых, более эффективных и экологически безопасных грубодисперсных систем.

Идея:

Проект направлен на углубленное изучение грубодисперсных систем, их свойств и практического применения. Целью является создание систематизированного обзора, который может быть использован в образовательных и профессиональных целях.

Продукт:

Результатом проекта станет исследовательская работа, включающая теоретический обзор, анализ данных и практические рекомендации. Также будет подготовлен презентационный материал, наглядно демонстрирующий основные аспекты исследования.

Проблема:

Существует необходимость в систематизации знаний о грубодисперсных системах, поскольку информация часто разрознена и представлена в различных источниках. Недостаточное понимание свойств этих систем затрудняет разработку новых продуктов и технологий.

Актуальность:

Изучение грубодисперсных систем имеет высокую актуальность в связи с их широким применением в различных отраслях промышленности. Понимание принципов их формирования и свойств позволяет разрабатывать более эффективные и экологически чистые продукты.

Цель:

Основной целью данного проекта является всесторонний анализ существующих данных о грубодисперсных системах, их свойствах и областях применения. Достижение этой цели позволит расширить знания о данных системах и способствовать их более эффективному использованию.

Целевая аудитория:

Данный проект ориентирован на студентов, аспирантов и специалистов, интересующихся химией, физикой, технологией материалов и смежными областями. Результаты исследования будут полезны для преподавателей, исследователей и разработчиков, работающих в области грубодисперсных систем.

Задачи:

  • Проведение обзора литературы по теме грубодисперсных систем, включая их классификацию, свойства и методы исследования.
  • Анализ физико-химических свойств различных типов грубодисперсных систем, таких как суспензии, эмульсии и пены.
  • Изучение методов получения, стабилизации и модификации грубодисперсных систем, применяемых в различных отраслях.
  • Рассмотрение конкретных примеров применения грубодисперсных систем в пищевой промышленности, медицине и других областях.
  • Подготовка отчета, включающего теоретический обзор, анализ данных и практические рекомендации по применению грубодисперсных систем.

Ресурсы:

Для реализации проекта потребуются доступ к научной литературе, специализированному программному обеспечению для обработки данных и лабораторное оборудование для проведения экспериментов.

Роли в проекте:

Организует и координирует работу проектной группы, определяет основные направления исследования. Осуществляет контроль за выполнением задач, обеспечивает научное руководство и предоставляет консультации по возникающим вопросам. Отвечает за общую методологию исследования и подготовку финального отчета.

Проводит обзор литературы, собирает и анализирует данные, выполняет экспериментальную работу. Ответственный за обработку результатов, подготовку промежуточных отчетов и презентаций. Участвует в обсуждении полученных данных и формулировании выводов. Работет под руководством руководителя проекта.

Отвечает за обработку и анализ данных, полученных в ходе исследования. Применяет статистические методы и специализированное программное обеспечение для выявления закономерностей и взаимосвязей. Подготавливает графики, таблицы, диаграммы и другие визуальные материалы для представления результатов. Участвует в интерпретации результатов анализа.

Отвечает за литературное оформление и стилистическую коррекцию готовых материалов, подготовку заключительного отчета. Проверяет корректность цитирования, соответствие требованиям к оформлению. Осуществляет редактирование текста для обеспечения ясности, логичности и соответствия академическому стилю. Участвует в подготовке финального варианта отчета.

Наименование образовательного учреждения

Проект

на тему

Исследование грубодисперсных систем: Классификация, свойства и применение в профессиональной деятельности

Выполнил: ФИО

Руководитель: ФИО

Содержание

  • Введение 1
  • Классификация грубодисперсных систем 2
  • Физико-химические свойства грубодисперсных систем 3
  • Методы получения и стабилизации грубодисперсных систем 4
  • Применение грубодисперсных систем в пищевой промышленности 5
  • Применение грубодисперсных систем в медицине и косметологии 6
  • Применение грубодисперсных систем в строительстве 7
  • Анализ и обсуждение результатов 8
  • Заключение 9
  • Список литературы 10

Введение

Содержимое раздела

В разделе "Введение" будет представлена актуальность выбранной темы исследования, обоснование значимости изучения грубодисперсных систем. Дается четкая формулировка цели и задач проекта, а также описывается его структура. Освещаются основные положения и понятия, которые будут использоваться в исследовании. Вводятся ключевые термины и определения, необходимые для понимания последующего материала. Представлен краткий обзор существующих исследований в данной области, обозначение проблем и пробелов в знаниях. Подчеркивается важность систематизации знаний о грубодисперсных системах и перспективы их применения.

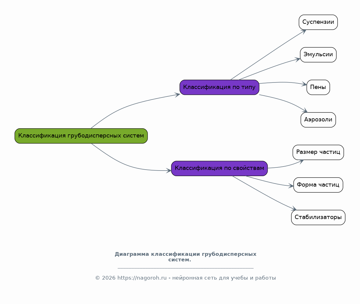
Классификация грубодисперсных систем

Содержимое раздела

В данном разделе будет представлена систематическая классификация грубодисперсных систем на основе различных критериев, таких как дисперсный состав, агрегатное состояние фаз, природа взаимодействия между фазами. Будут рассмотрены основные типы грубодисперсных систем, включая суспензии, эмульсии, пены и аэрозоли. Будет проведена характеристика каждого типа системы, указаны примеры их практического применения. Рассмотрена классификация по размерам частиц, формам, а также используемым стабилизаторам и добавкам. Этот раздел служит основой для последующего анализа свойств и применений.

Физико-химические свойства грубодисперсных систем

Содержимое раздела

Раздел посвящен изучению физико-химических свойств грубодисперсных систем, определяющих их поведение и стабильность. Рассматриваются такие свойства, как поверхностное натяжение, межфазное взаимодействие, вязкость, реология, седиментация, флокуляция, коалесценция и агрегация. Будут проанализированы факторы, влияющие на данные свойства, включая размер частиц, концентрацию дисперсной фазы, природу дисперсионной среды, наличие стабилизаторов и добавок. Особое внимание будет уделено методам измерения и экспериментального определения этих свойств, а также их взаимосвязи.

Методы получения и стабилизации грубодисперсных систем

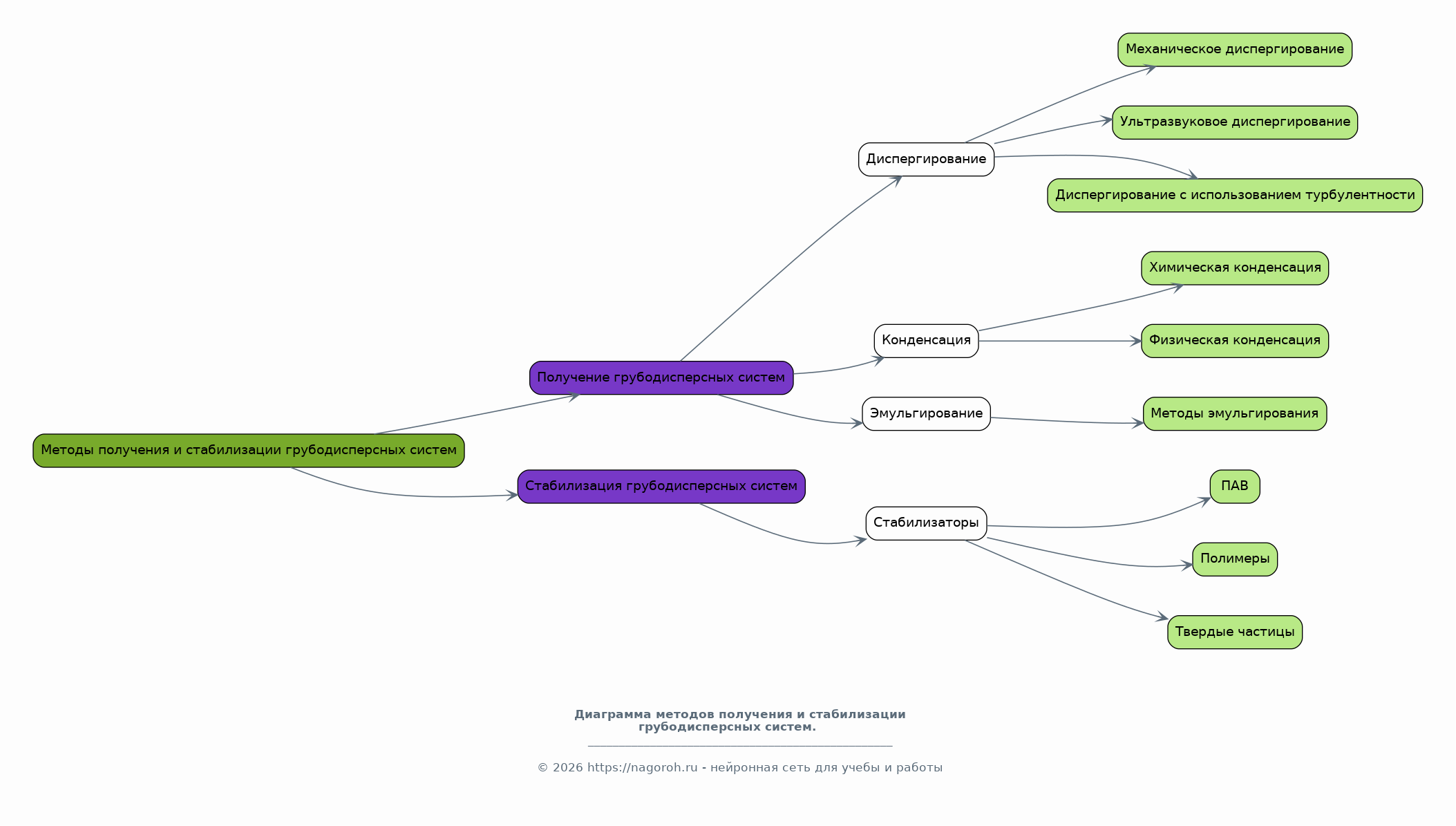
Содержимое раздела

В разделе будет рассмотрены основные методы получения грубодисперсных систем, включая диспергирование, конденсацию и эмульгирование. Описываются различные типы оборудования и технологические приемы, используемые для получения суспензий, эмульсий, пен и аэрозолей. Особое внимание уделяется методам стабилизации грубодисперсных систем, направленным на предотвращение их разрушения и поддержание стабильности во времени. Рассматриваются различные типы стабилизаторов, включая поверхностно-активные вещества (ПАВ), полимеры и твердые частицы, и механизмы их действия.

Применение грубодисперсных систем в пищевой промышленности

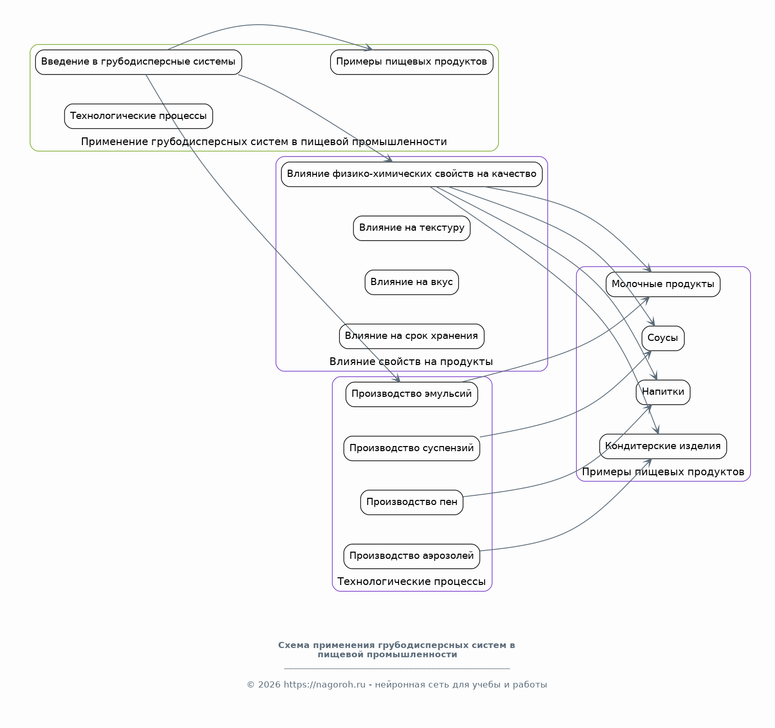
Содержимое раздела

Данный раздел посвящен применению грубодисперсных систем в пищевой промышленности. Будут рассмотрены примеры использования суспензий, эмульсий, пен и аэрозолей в производстве различных продуктов питания, таких как молочные продукты, соусы, напитки и кондитерские изделия. Будет проанализировано влияние физико-химических свойств грубодисперсных систем на качество, текстуру, вкус и срок хранения пищевых продуктов. Рассмотрены конкретные технологические процессы, используемые в пищевой промышленности для создания и оптимизации грубодисперсных систем, а также перспективные направления развития.

Применение грубодисперсных систем в медицине и косметологии

Содержимое раздела

Раздел посвящен применению грубодисперсных систем в медицине и косметологии. Будут рассмотрены примеры использования суспензий, эмульсий, наночастиц и липосом в производстве лекарственных препаратов, косметических средств и средств личной гигиены. Анализируется роль грубодисперсных систем в доставке лекарственных веществ к конкретным органам и тканям. Рассматривается влияние физико-химических свойств на эффективность и безопасность медицинских и косметических продуктов.Будут рассмотрены современные способы улучшения проникновения активных веществ через кожный барьер.

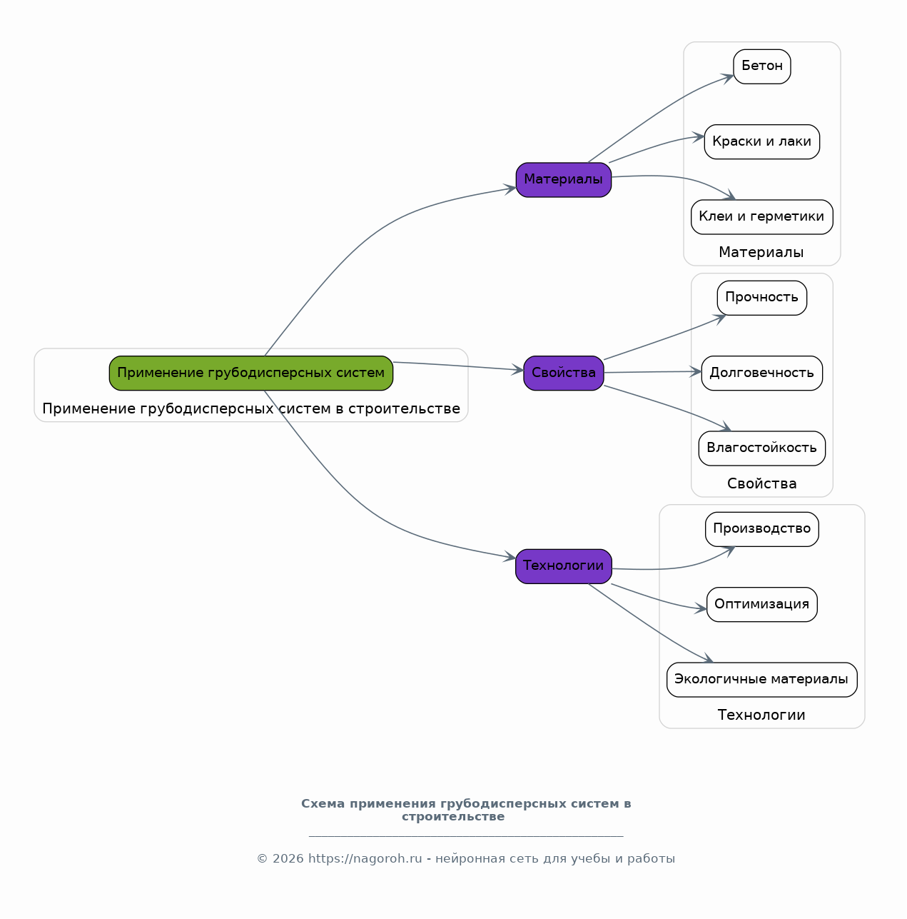
Применение грубодисперсных систем в строительстве

Содержимое раздела

В данном разделе рассматривается применение грубодисперсных систем в строительной отрасли. Будут изучены примеры использования суспензий, эмульсий и пен в производстве строительных материалов, таких как бетон, краски, лаки, клеи и герметики. Анализируется влияние физико-химических свойств грубодисперсных систем на прочность, долговечность и другие эксплуатационные характеристики строительных материалов. Рассматриваются конкретные технологические процессы, используемые в строительстве, для создания и оптимизации грубодисперсных систем, а также новые разработки в области экологичных строительных материалов.

Анализ и обсуждение результатов

Содержимое раздела

В этом разделе будет проведен анализ полученных данных и результатов исследования. Будут рассмотрены взаимосвязи между различными параметрами грубодисперсных систем, выявленные закономерности и тенденции. Будет проведено сравнение полученных результатов с данными, представленными в научной литературе, для оценки их соответствия и выявления новых знаний. Осуществлено обсуждение сильных и слабых сторон исследования, а также ограничений, с которыми столкнулись исследователи. Предложены возможные пути дальнейшего изучения.

Заключение

Содержимое раздела

В заключении будет представлено краткое обобщение основных результатов исследования и сделаны выводы, подтверждающие или опровергающие поставленные задачи. Будут подчеркнуты основные достижения и достижения поставленных целей, а также указаны практические рекомендации по применению полученных данных. Будет оценена значимость исследования для развития науки и практической деятельности. Определены перспективы дальнейших исследований и возможные направления работы в области грубодисперсных систем. Будут отмечены области, требующие дальнейшего изучения и углубленного анализа.

Список литературы

Содержимое раздела

В данном разделе будет представлен список использованных источников, включая научные статьи, монографии, патенты и другие публикации, на основе которых было проведено исследование. Список будет оформлен в соответствии с требованиями к оформлению научных работ, принятыми в данной области. Каждый источник будет содержать полную информацию, необходимую для его идентификации, такую как автор, название, название публикации, год издания, том, выпуск и страницы. Будет применен строгий порядок и методичность при оформлении.

Получи Такой Проект

До 90% уникальность
Готовый файл Word
15-30 страниц
Список источников по ГОСТ
Оформление по ГОСТ
Таблицы и схемы
Презентация

Создать Проект на любую тему за 5 минут

Создать

#5492112