Нейросеть

Исследование и разработка методики подготовки собак различных пород к ноузворку

Нейросеть для проекта Гарантия уникальности Строго по ГОСТу Высочайшее качество Поддержка 24/7

Данный исследовательский проект посвящен изучению особенностей подготовки собак разных пород к виду спорта и работе - ноузворку (поиску запаха). В рамках работы будет проведен анализ физиологических и поведенческих характеристик различных пород, влияющих на эффективность их обучения поиску запаха. Будет разработана и апробирована методика адаптации тренировочного процесса к особенностям каждой породы, включающая в себя элементы теории обучения, кинологии и физиологии. Особое внимание будет уделено методам мотивации и развития поискового поведения у собак. Результаты исследования позволят оптимизировать процесс подготовки собак к ноузворку, повысить их результативность и расширить возможности применения данной дисциплины. Проект будет включать в себя как теоретическую проработку, так и практическое тестирование разработанной методики.

Идея:

Необходима адаптация методов подготовки собак к ноузворку с учетом породных особенностей для повышения эффективности обучения. Разработка специализированной методики позволит раскрыть потенциал каждой породы в данном виде деятельности.

Продукт:

Результатом проекта станет адаптированная методика подготовки собак различных пород к ноузворку, включающая в себя протоколы тренировок и рекомендации по подбору собак. Будет создан методический материал для тренеров и владельцев, позволяющий эффективно обучать собак поиску запаха.

Проблема:

Существующие методики подготовки к ноузворку часто не учитывают породные особенности собак, что приводит к снижению эффективности обучения. Отсутствие специализированных программ адаптации ограничивает возможности собак разных пород в развитии навыков поиска запаха.

Актуальность:

Ноузворк - быстро развивающийся вид спорта и поисково-спасательной работы, требующий эффективных методов обучения собак. Учет породных особенностей позволит оптимизировать процесс подготовки, повысить успеваемость и расширить сферу применения ноузворка.

Цель:

Разработать и апробировать методику подготовки собак различных пород к ноузворку, учитывающую их физиологические и поведенческие особенности. Повысить эффективность обучения и расширить возможности использования ноузворка для различных целей.

Целевая аудитория:

Данный проект будет интересен кинологам, тренерам по ноузворку, владельцам собак, занимающимся поисково-спасательной работой, а также студентам и научным сотрудникам, изучающим поведение животных. Результаты исследования могут быть использованы в образовательных программах по кинологии и дрессировке.

Задачи:

  • Анализ физиологических и поведенческих особенностей различных пород собак, влияющих на эффективность обучения поиску запаха.
  • Разработка методики адаптации тренировочного процесса к особенностям выбранных пород.
  • Проведение экспериментальной апробации разработанной методики на собаках различных пород.
  • Оценка эффективности разработанной методики путем сравнения результатов обучения контрольной и экспериментальной групп.
  • Составление методических рекомендаций для тренеров и владельцев собак по подготовке к ноузворку.

Ресурсы:

Для реализации проекта потребуются собаки различных пород, оборудование для ноузворка (носы, предметы с запахом), площадка для тренировок, средства для сбора и обработки данных (компьютер, программное обеспечение), ветеринарная помощь и консультации специалистов.

Роли в проекте:

Осуществляет общее руководство проектом, планирование и координацию действий. Контролирует выполнение задач, обеспечивает своевременное достижение поставленных целей и отвечает за качество результатов исследования.

Непосредственно осуществляет тренировки собак, проводит тестирование и сбор данных об их поведении и результативности. Отвечает за создание благоприятных условий для обучения и обеспечение безопасности животных.

Осуществляет контроль за состоянием здоровья собак, участвующих в проекте. Предоставляет консультации по вопросам физиологии и здоровья животных, необходимым для эффективного обучения.

Обрабатывает и анализирует собранные данные, проводит статистическую обработку результатов, подготавливает отчеты и презентации. Интерпретирует полученные данные и делает выводы.

Наименование образовательного учреждения

Проект

на тему

Исследование и разработка методики подготовки собак различных пород к ноузворку

Выполнил: ФИО

Руководитель: ФИО

Содержание

  • Введение 1
  • Теоретические основы подготовки собак к ноузворку 2
  • Особенности пород собак и их влияние на обучение поиску запаха 3
  • Разработка методики подготовки собак различных пород к ноузворку 4
  • Методология проведения экспериментальной апробации методики 5
  • Результаты и анализ экспериментальной апробации 6
  • Обсуждение полученных результатов 7
  • Практические рекомендации по подготовке собак к ноузворку 8
  • Перспективы дальнейших исследований 9
  • Список литературы 10

Введение

Содержимое раздела

В данном разделе будет представлено общее описание проблемы подготовки собак к ноузворку, ее актуальность и значимость. Обосновывается выбор темы исследования, формилируется гипотеза и формулируются цели и задачи проекта. Будет дан обзор существующих методик и исследований в данной области, а также определены основные понятия и термины, используемые в работе. Представлен анализ текущего состояния вопроса и выявлены пробелы в знаниях, которые планируется восполнить в рамках данного исследования.

Теоретические основы подготовки собак к ноузворку

Содержимое раздела

В данном разделе рассматриваются теоретические аспекты обучения собак, включая принципы классического и оперантного обуславливания, методы мотивации и формирования поведения. Будет дан обзор физиологических особенностей обонятельной системы собак, а также поведенческих характеристик, влияющих на их способность к поиску запаха. Рассматриваются различные подходы к дрессировке и подготовке собак, а также их эффективность в различных видах деятельности.

Особенности пород собак и их влияние на обучение поиску запаха

Содержимое раздела

В данном разделе проводится сравнительный анализ пород собак с точки зрения их физиологических и поведенческих характеристик, влияющих на эффективность обучения поиску запаха. Рассматриваются особенности обонятельной системы, темперамента, обучаемости и мотивации у различных пород. Определяются породы, наиболее подходящие для ноузворка, а также породы, требующие индивидуального подхода к обучению. Анализируется влияние генетических факторов на способность к поиску запаха.

Разработка методики подготовки собак различных пород к ноузворку

Содержимое раздела

В данном разделе описывается разработанная методика подготовки собак к ноузворку, учитывающая породные особенности. Определяются основные этапы тренировочного процесса, методы мотивации и формирования поведения. Разрабатываются протоколы тренировок для различных пород, включающие в себя упражнения на развитие обонятельных способностей, поиск запаха в различных условиях и преодоление препятствий. Обосновывается выбор используемых методов обучения и определяется их соответствие поставленным целям.

Методология проведения экспериментальной апробации методики

Содержимое раздела

В данном разделе описывается методология проведения экспериментальной апробации разработанной методики. Определяются критерии отбора собак для участия в эксперименте, формируются контрольная и экспериментальная группы. Описываются процедуры оценки эффективности обучения, используемые методы сбора и обработки данных. Разрабатывается план проведения тренировок и тестирования, а также меры контроля за соблюдением стандартов эксперимента.

Результаты и анализ экспериментальной апробации

Содержимое раздела

В данном разделе представляются результаты экспериментальной апробации разработанной методики. Проводится сравнительный анализ результатов обучения контрольной и экспериментальной групп. Оценивается эффективность разработанной методики с точки зрения повышения результативности поиска запаха, скорости обучения и мотивации собак. Анализируются полученные данные и делаются выводы о целесообразности использования разработанной методики в практике обучения.

Обсуждение полученных результатов

Содержимое раздела

В данном разделе проводится обсуждение полученных результатов в контексте существующих исследований. Рассматриваются возможные причины выявленных различий в результатах обучения контрольной и экспериментальной групп. Определяются ограничения исследования и перспективы дальнейших исследований в данной области. Предлагаются рекомендации по совершенствованию методики подготовки собак к ноузворку.

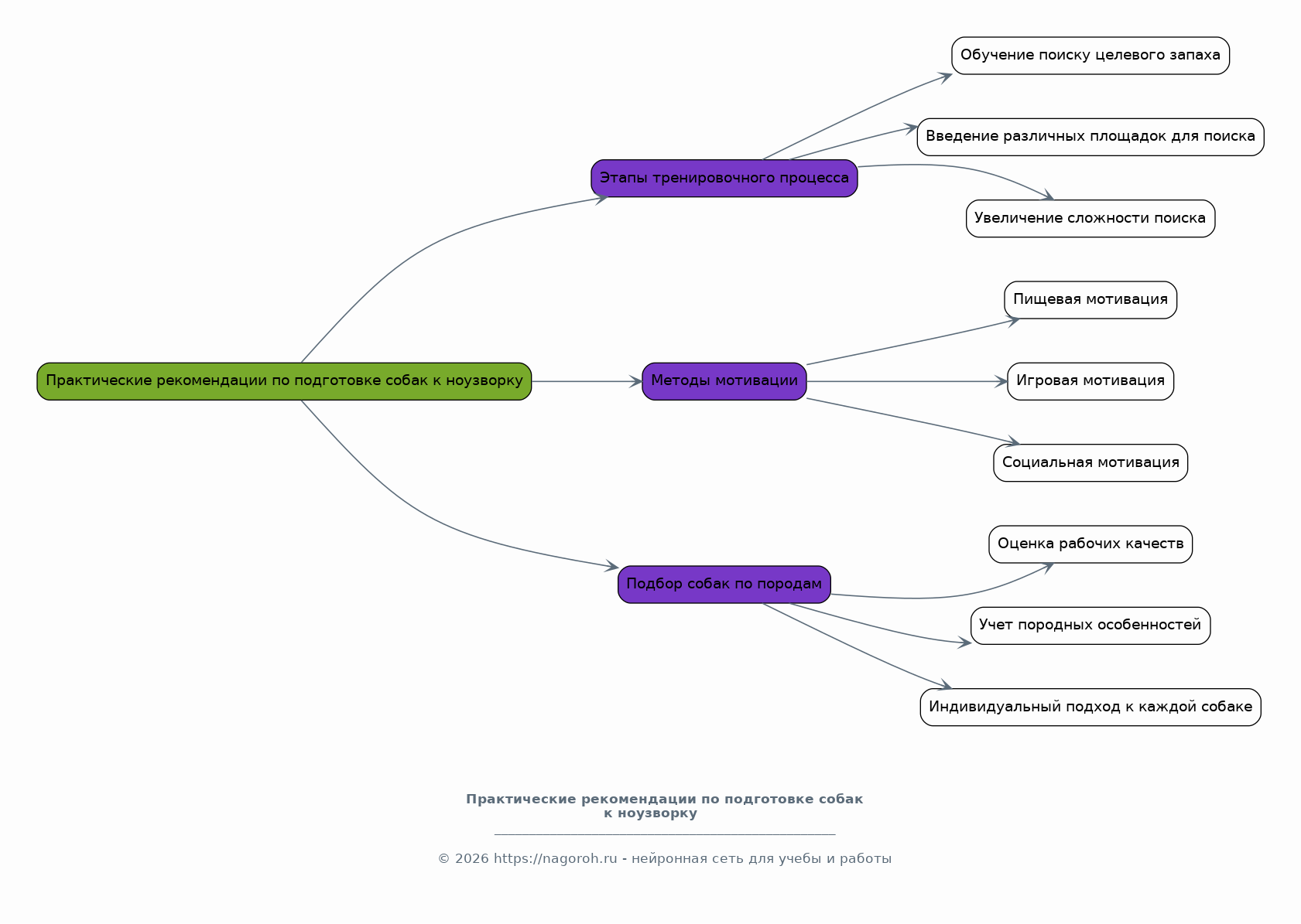
Практические рекомендации по подготовке собак к ноузворку

Содержимое раздела

В данном разделе представляются практические рекомендации для тренеров и владельцев собак по подготовке к ноузворку, основанные на результатах проведенного исследования. Описываются основные этапы тренировочного процесса, методы мотивации и формирования поведения. Даются советы по подбору собак для ноузворка с учетом их породных особенностей. Предлагаются упражнения и игры для развития обонятельных способностей и поискового поведения.

Перспективы дальнейших исследований

Содержимое раздела

В данном разделе рассматриваются перспективы дальнейших исследований в области подготовки собак к ноузворку. Предлагаются направления для изучения, включая разработку новых методов обучения, оценку влияния генетических факторов на способность к поиску запаха и изучение эффективности использования различных видов запахов. Обосновывается необходимость продолжения исследований для совершенствования методики подготовки собак к ноузворку и расширения сферы ее применения.

Список литературы

Содержимое раздела

В данном разделе приводится полный список использованной литературы, включая научные статьи, монографии, учебники и интернет-ресурсы. Список литературы оформляется в соответствии с требованиями ГОСТ. Включены ссылки на авторитетные источники по кинологии, дрессировке, физиологии животных и другим смежным дисциплинам.

Получи Такой Проект

До 90% уникальность
Готовый файл Word
15-30 страниц
Список источников по ГОСТ
Оформление по ГОСТ
Таблицы и схемы
Презентация

Создать Проект на любую тему за 5 минут

Создать

#5435104