Нейросеть

Исследование и разработка стратегий управления отходами в городских условиях

Нейросеть для проекта Гарантия уникальности Строго по ГОСТу Высочайшее качество Поддержка 24/7

Данный исследовательский проект посвящен глубокому анализу проблемы утилизации отходов в современных городах и разработке эффективных стратегий управления ими. Проект включает в себя изучение текущих методов сбора, сортировки, переработки и захоронения мусора, а также оценку их экологической и экономической эффективности. Особое внимание уделяется анализу негативного воздействия отходов на окружающую среду, включая загрязнение почвы, воды и воздуха, а также влияние на здоровье населения. В рамках исследования будут рассмотрены различные инновационные подходы к решению проблемы, такие как внедрение системы раздельного сбора мусора, использование технологий переработки отходов в энергию, а также разработка мер по снижению образования отходов. Проект предусматривает анализ лучших практик в области управления отходами, реализованных в разных странах мира, с целью выявления наиболее успешных и адаптивных решений для внедрения в конкретных городских условиях. Кроме того, будет проведен анализ социально-экономических аспектов проблемы, включая факторы, влияющие на поведение потребителей в отношении отходов, и разработка мер стимулирования к раздельному сбору и переработке мусора.

Идея:

Разработать комплексную систему управления отходами, которая включает в себя передовые технологии переработки и вовлечение общества в процесс сортировки мусора. Это позволит сократить объем отходов, попадающих на свалки, и уменьшить негативное воздействие на окружающую среду.

Продукт:

Практическим результатом проекта станет разработка рекомендаций по оптимизации системы управления отходами для конкретного города, включая предложения по внедрению новых технологий и изменению инфраструктуры. Также будет разработан методический материал для проведения образовательных программ, направленных на повышение осведомленности населения о проблеме отходов и способах их решения.

Проблема:

В современных городах проблема утилизации мусора стоит остро, приводя к загрязнению окружающей среды и негативному воздействию на здоровье населения. Существующие методы утилизации часто неэффективны и недостаточно экологичны, что требует разработки новых подходов.

Актуальность:

Актуальность проекта обусловлена необходимостью решения экологических проблем, связанных с ростом городов и увеличением объемов отходов. Разработка эффективных стратегий управления отходами является важным шагом к устойчивому развитию и улучшению качества жизни в городских условиях.

Цель:

Целью данного проекта является разработка и обоснование рекомендаций по оптимизации системы управления отходами в городских условиях. Эти рекомендации должны быть применимы на практике и способствовать снижению экологической нагрузки и улучшению качества жизни населения.

Целевая аудитория:

Аудиторией проекта являются учащиеся, студенты, преподаватели, экологи, представители муниципальных органов власти и все, кто интересуется проблемами экологии и устойчивого развития. Результаты проекта могут быть использованы для подготовки учебных материалов, проведения общественных обсуждений и разработки городских программ в области управления отходами.

Задачи:

  • Анализ существующих методов сбора, сортировки и переработки отходов.
  • Изучение передовых технологий в области переработки мусора.
  • Разработка рекомендаций по оптимизации системы управления отходами.
  • Проведение анализа социально-экономических аспектов проблемы отходов.
  • Разработка образовательных материалов для повышения осведомленности.

Ресурсы:

Для реализации проекта потребуются доступ к научной литературе, данные о составе и объеме отходов, информационные технологии для обработки данных и статистического анализа, а также участие экспертов в области экологии и управления отходами.

Роли в проекте:

Организует и координирует работу проектной группы, разрабатывает план исследования, контролирует ход выполнения задач, обеспечивает взаимодействие между участниками проекта и внешними экспертами. Также отвечает за подготовку итогового отчета и презентацию результатов исследования.Руководитель проекта должен обладать опытом в области управления проектами и знаниями в сфере экологии, а также умением эффективно коммуницировать и мотивировать команду.

Осуществляет сбор, обработку и анализ данных, необходимых для исследования, использует статистические методы для выявления закономерностей и тенденций в данных об отходах. Готовит отчеты и визуализации данных, представляет результаты анализа руководителю проекта и другим участникам команды. Аналитик должен владеть навыками работы с базами данных, статистическими пакетами, а также иметь опыт работы с большими объемами данных.

Предоставляет экспертные знания и консультирует команду по экологическим аспектам проблемы отходов, оценивает экологическое воздействие различных методов утилизации и переработки мусора. Участвует в разработке рекомендаций по улучшению экологической эффективности системы управления отходами. Эксперт должен иметь специализированное образование в области экологии или смежных областях, опыт работы в сфере охраны окружающей среды и понимание международных экологических стандартов.

Создает образовательные материалы, направленные на повышение осведомленности населения о проблеме отходов и способах их решения. Адаптирует сложные научные данные для широкой аудитории, разрабатывает презентации, брошюры и другие информационные материалы. Разработчик должен обладать навыками написания текстов, создания визуальных материалов и опытом работы в сфере образования.

Наименование образовательного учреждения

Проект

на тему

Исследование и разработка стратегий управления отходами в городских условиях

Выполнил: ФИО

Руководитель: ФИО

Содержание

  • Введение 1
  • Теоретические основы управления отходами 2
  • Методы сбора и сортировки отходов 3
  • Технологии переработки отходов 4
  • Экономические аспекты управления отходами 5
  • Экологическое воздействие управления отходами 6
  • Практические рекомендации по улучшению существующих систем управления отходами 7
  • Разработка образовательных материалов 8
  • Внедрение и оценка результатов пилотного проекта 9
  • Заключение 10

Введение

Содержимое раздела

Введение в проблематику исследования. Обоснование актуальности проблемы утилизации отходов в городских условиях. Краткий обзор текущей ситуации в сфере управления отходами в мире и в выбранном регионе исследования (если применимо). Определение целей и задач исследования, а также его структуры. Краткое описание методологии, используемой в исследовании, включая методы сбора и анализа данных. Указание на потенциальную значимость результатов для практического применения и внесения вклада в научное знание. Формулировка гипотез и ожидаемых результатов исследования. Общая структура исследования, разбиение по главам и разделам, их взаимосвязь.

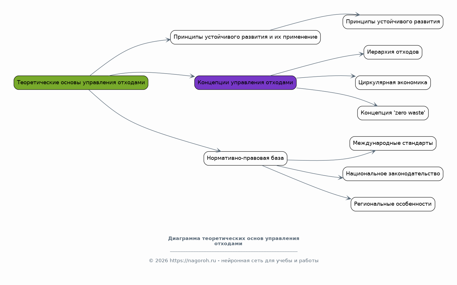
Теоретические основы управления отходами

Содержимое раздела

Детальный обзор теоретических подходов к управлению отходами. Анализ основных принципов устойчивого развития и их применение в контексте управления отходами. Рассмотрение различных концепций: иерархия отходов, циркулярная экономика, концепция "zero waste" и их влияние на стратегии утилизации. Обзор нормативно-правовой базы в области управления отходами: международные стандарты, национальные законодательства, региональные особенности. Детальный анализ современных технологий переработки отходов: механическая, термическая, биологическая и химическая переработка, и их преимущества и недостатки. Изучение влияния различных факторов на образование отходов.

Методы сбора и сортировки отходов

Содержимое раздела

Анализ различных методов сбора отходов: контейнерные системы, раздельный сбор, системы door-to-door. Оценка эффективности различных методов сбора с точки зрения охвата населения, объемов собранных отходов, затрат и экологического воздействия. Изучение современных подходов к сортировке отходов на мусоросортировочных комплексах: ручная сортировка, автоматизированные системы, использование оптических сенсоров и других технологий. Анализ влияния качества сортировки на эффективность дальнейшей переработки. Рассмотрение вопросов логистики и оптимизации маршрутов сбора отходов для снижения транспортных расходов и эмиссии парниковых газов. Анализ лучших практик в организации сбора и сортировки отходов в разных городах мира.

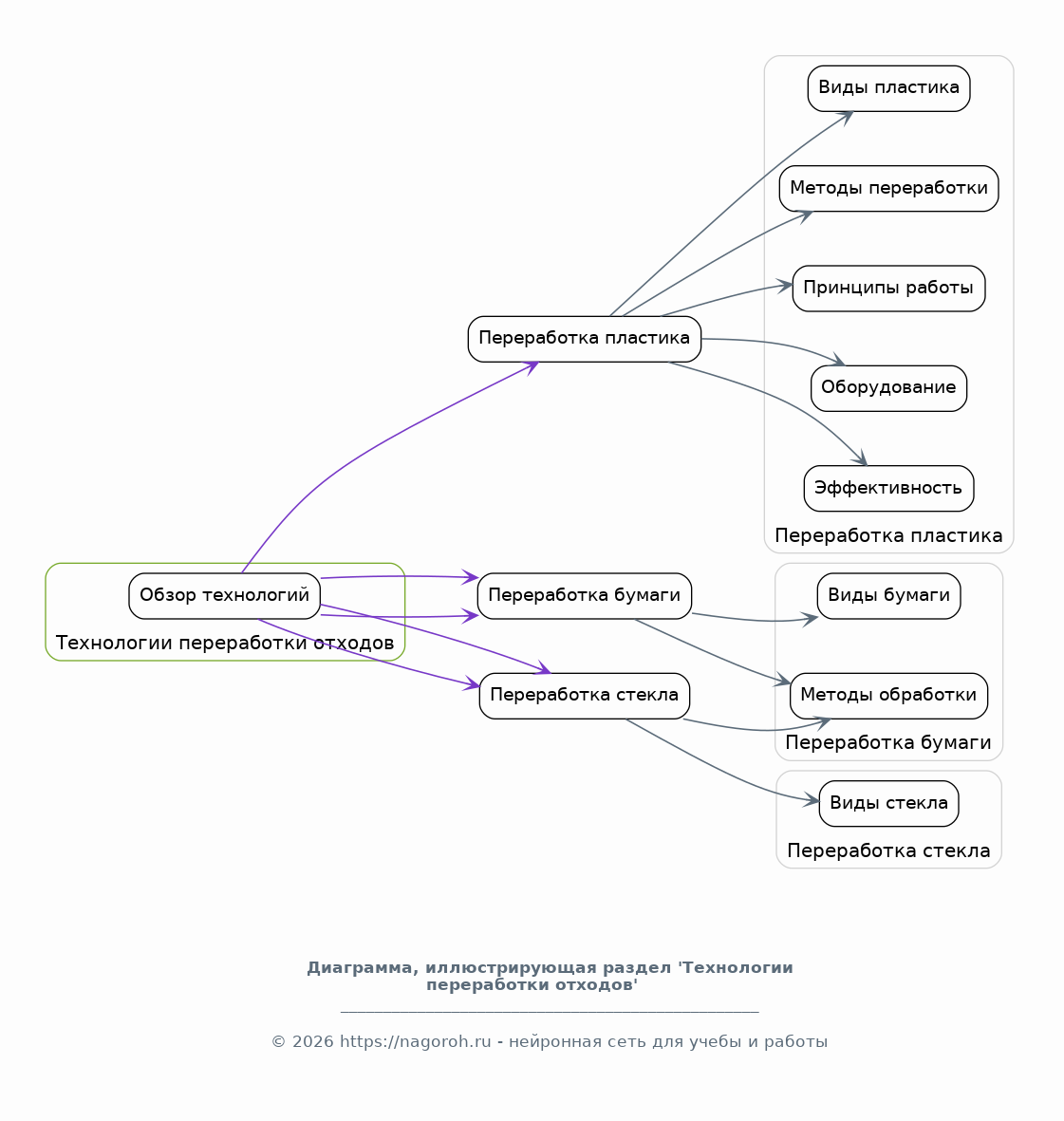
Технологии переработки отходов

Содержимое раздела

Детальное рассмотрение существующих технологий переработки различных видов отходов: переработка пластика, бумаги, стекла, металла, органических отходов и т.д. Анализ принципов работы, оборудования и технологических параметров различных видов переработки. Оценка технологической эффективности, экологической безопасности и экономической целесообразности каждой технологии. Рассмотрение перспективных технологий переработки, находящихся на стадии разработки и внедрения. Анализ влияния состава отходов на выбор технологии переработки. Изучение вопросов стандартизации и сертификации перерабатывающих предприятий. Анализ жизненного цикла технологий переработки отходов.

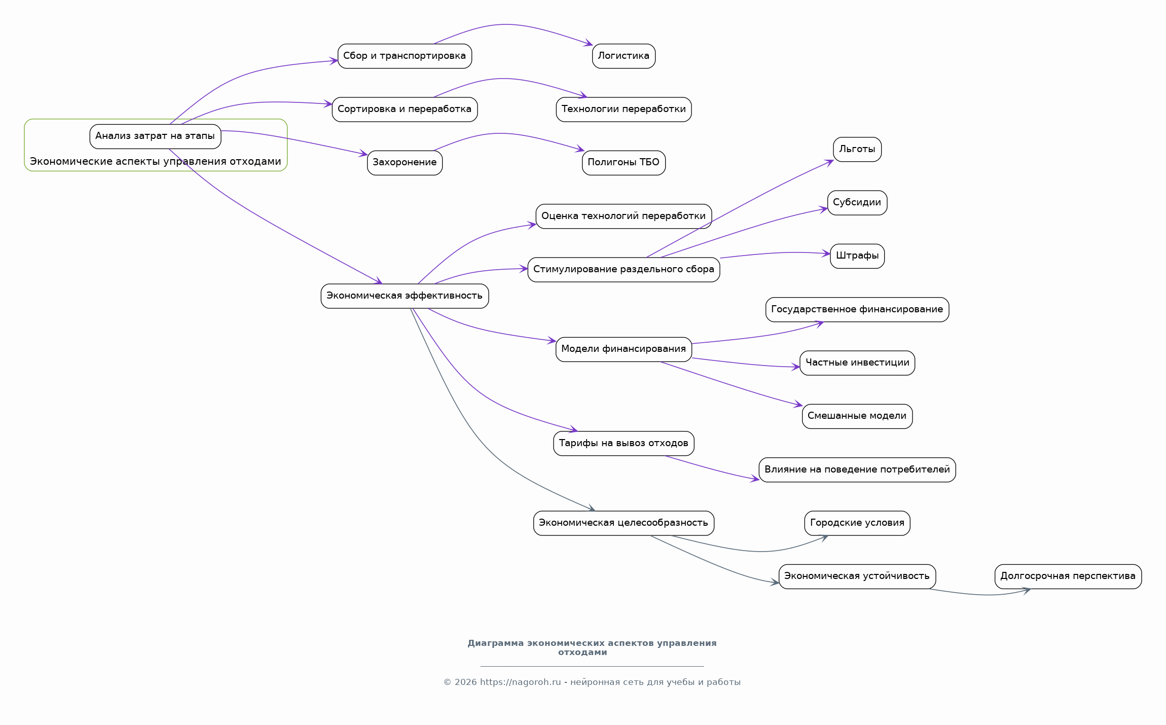
Экономические аспекты управления отходами

Содержимое раздела

Анализ затрат на различные этапы управления отходами: сбор, сортировку, переработку, захоронение. Оценка экономической эффективности различных технологий переработки отходов. Изучение различных моделей финансирования систем управления отходами: государственное финансирование, частные инвестиции, смешанные модели. Анализ тарифов на вывоз отходов и их влияния на поведение потребителей. Рассмотрение механизмов стимулирования раздельного сбора отходов: льготы, субсидии, штрафы. Оценка экономической целесообразности различных стратегий управления отходами для конкретных городских условий. Изучение вопросов экономической устойчивости систем управления отходами в долгосрочной перспективе.

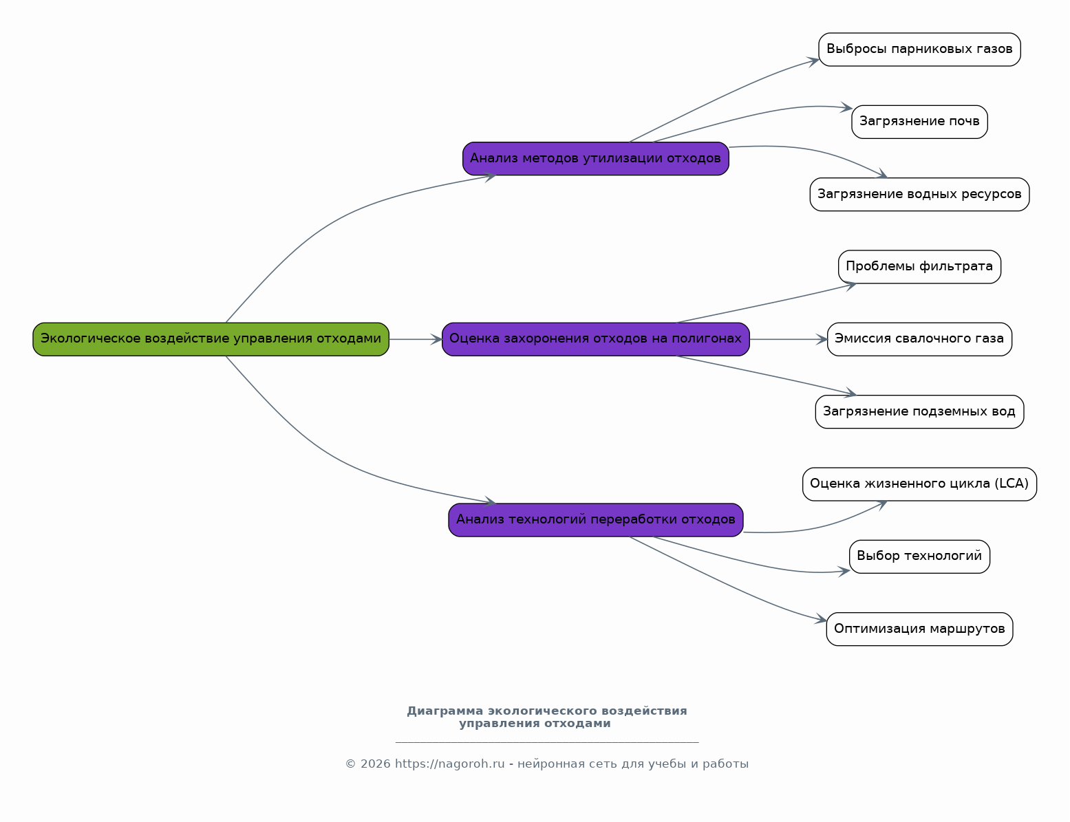
Экологическое воздействие управления отходами

Содержимое раздела

Анализ негативного воздействия различных методов утилизации отходов на окружающую среду. Оценка выбросов парниковых газов, загрязнения почв и водных ресурсов. Рассмотрение вопросов захоронения отходов на полигонах: проблемы фильтрата, эмиссии свалочного газа, загрязнения подземных вод. Анализ экологической безопасности различных технологий переработки отходов. Изучение принципов оценки жизненного цикла (LCA) для определения экологического следа различных стратегий управления отходами. Рассмотрение мер по минимизации экологического воздействия систем управления отходами, включая выбор технологий, оптимизацию транспортных маршрутов, внедрение систем мониторинга.

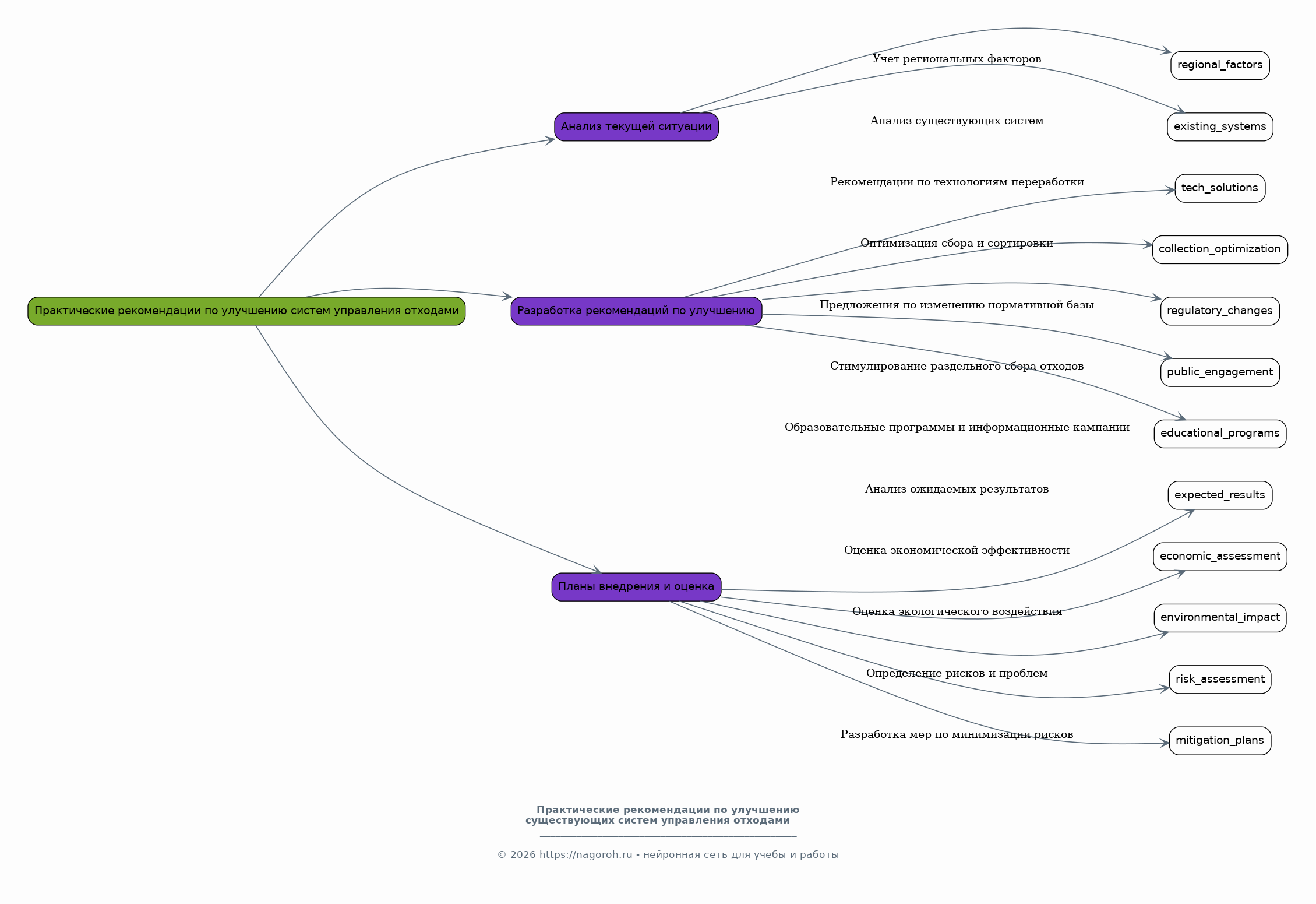
Практические рекомендации по улучшению существующих систем управления отходами

Содержимое раздела

Основываясь на проведенном анализе, разработка конкретных рекомендаций по улучшению существующих систем управления отходами в конкретных городских условиях. Рекомендации должны учитывать специфику региона: численность населения, структура экономики, климатические условия, существующая инфраструктура и т.д. Предложения по внедрению новых технологий переработки, оптимизация системы сбора и сортировки, изменения в нормативно-правовой базе. Разработка планов по стимулированию населения к раздельному сбору отходов, разработка образовательных программ и информационных кампаний. Анализ ожидаемых результатов от внедрения предложенных рекомендаций, оценка экономической эффективности и экологического воздействия. Определение рисков и проблем, которые могут возникнуть при реализации рекомендаций, и разработка мер по их минимизации.

Разработка образовательных материалов

Содержимое раздела

Создание образовательных материалов, направленных на повышение осведомленности населения о проблеме отходов и способах их решения. Разработка адаптированных для разных возрастных групп материалов (школьники, студенты, взрослые). Форматы: презентации, буклеты, видеоролики, веб-сайты и мобильные приложения. Содержание: информация о типах отходов, их влиянии на окружающую среду и здоровье человека, преимуществах раздельного сбора, способах переработки, адреса пунктов приема вторичного сырья. Использование интерактивных элементов, игр и конкурсов для вовлечения аудитории. Методические рекомендации для преподавателей и организаторов мероприятий. Тестирование материалов на целевой аудитории и оценка эффективности. Обновление материалов на основе обратной связи.

Внедрение и оценка результатов пилотного проекта

Содержимое раздела

Внедрение разработанных рекомендаций в рамках пилотного проекта в выбранном городском районе или микрорайоне. Определение ключевых показателей эффективности (KPI) для оценки результатов: объемы собранных отходов, доля переработанных отходов, снижение загрязнения окружающей среды, уровень осведомленности населения. Организация и проведение информационных кампаний для повышения осведомленности населения о пилотном проекте. Сбор данных о фактических результатах внедрения рекомендаций. Анализ собранных данных, выявление изменений и тенденций. Сравнение полученных результатов с запланированными показателями. Оценка экономической эффективности и экологического воздействия внедренных мер. Формулировка выводов и рекомендаций по масштабированию проекта на всю городскую территорию.

Заключение

Содержимое раздела

Краткий обзор основных результатов исследования и их значимость. Подведение итогов по достижению поставленных целей и решению задач. Оценка эффективности предложенных рекомендаций и их потенциала для улучшения системы управления отходами. Обзор сильных и слабых сторон исследования, а также ограничений и проблем, с которыми столкнулись исследователи. Оценка перспективы дальнейших исследований в данной области. Формулирование рекомендаций для будущих проектов, направленных на решение проблемы утилизации мусора в городах. Подчеркивание важности комплексного подхода к управлению отходами и необходимости взаимодействия между различными заинтересованными сторонами (власть, бизнес, население).

Получи Такой Проект

До 90% уникальность
Готовый файл Word
15-30 страниц
Список источников по ГОСТ
Оформление по ГОСТ
Таблицы и схемы
Презентация

Создать Проект на любую тему за 5 минут

Создать

#5695040