Нейросеть

Исследование Инновационных Технологий в Общественном Питании: Анализ Эффективности и Перспективы Развития

Нейросеть для проекта Гарантия уникальности Строго по ГОСТу Высочайшее качество Поддержка 24/7

Данный исследовательский проект посвящен всестороннему анализу современных технологий, применяемых в индустрии общественного питания. Проект охватывает широкий спектр вопросов, начиная от оптимизации производственных процессов и повышения качества обслуживания, и заканчивая изучением влияния технологических инноваций на потребительское поведение и экономическую эффективность предприятий. В рамках исследования будет проведен детальный обзор существующих технологических решений, включая автоматизированные системы управления кухней, робототехнику в пищевом производстве, онлайн-платформы для заказа и доставки, а также методы анализа больших данных для улучшения маркетинговых стратегий и персонализации предложений. Особое внимание будет уделено оценке экономических, социальных и экологических аспектов внедрения новых технологий, а также выявлению ключевых трендов и перспектив развития индустрии общественного питания в условиях цифровизации и растущей конкуренции. В ходе исследования будут использованы методы сравнительного анализа, статистической обработки данных, экспертного опроса и case-study анализа ведущих предприятий отрасли. Результаты проекта будут актуальны для владельцев и менеджеров ресторанов, шеф-поваров, специалистов в области пищевых технологий, а также для студентов и преподавателей, интересующихся инновациями в сфере общественного питания.

Идея:

Проект направлен на изучение влияния современных технологических решений на эффективность и устойчивость предприятий общественного питания. Предлагается комплексный анализ, включающий экономические, социальные и экологические аспекты, с целью выработки рекомендаций по оптимальному внедрению инноваций.

Продукт:

Результатом исследования станет аналитический отчет с детальным обзором технологий, применяемых в индустрии общественного питания, а также практические рекомендации по их внедрению и использованию для повышения эффективности бизнеса. Отчет будет включать в себя конкретные кейсы успешного применения технологий и прогнозы развития отрасли.

Проблема:

В современной индустрии общественного питания наблюдается недостаточное понимание влияния новых технологий на конкурентоспособность и устойчивость бизнеса. Многие предприятия испытывают трудности в выборе и внедрении технологических решений, что сказывается на их эффективности и прибыльности.

Актуальность:

Актуальность исследования обусловлена необходимостью адаптации предприятий общественного питания к быстро меняющимся условиям современного рынка. Технологические инновации играют ключевую роль в повышении эффективности, улучшении качества обслуживания и удовлетворении потребностей потребителей.

Цель:

Целью данного проекта является проведение комплексного анализа современных технологий общественного питания, выявление их преимуществ и недостатков, а также разработка рекомендаций по их эффективному внедрению. Данное исследование направлено на формирование практических рекомендаций для повышения конкурентоспособности и устойчивости предприятий.

Целевая аудитория:

Аудиторией проекта являются владельцы и менеджеры ресторанов, шеф-повара, специалисты в области пищевых технологий, а также студенты и преподаватели, интересующиеся инновациями в сфере общественного питания. Результаты исследования будут полезны для принятия обоснованных решений по внедрению технологических решений для оптимизации бизнес-процессов.

Задачи:

  • Проведение обзора существующих технологических решений в общественном питании.
  • Анализ влияния технологических инноваций на экономическую эффективность предприятий.
  • Изучение влияния технологий на качество обслуживания и удовлетворенность потребителей.
  • Разработка рекомендаций по внедрению инновационных технологий в общественном питании.
  • Оценка перспектив развития индустрии общественного питания с учетом технологических трендов.

Ресурсы:

Для реализации проекта потребуются доступ к научным публикациям, статистическим данным, экспертным интервью, а также программное обеспечение для анализа данных и разработки презентаций.

Роли в проекте:

Организует и координирует работу проектной группы. Отвечает за разработку плана исследования, распределение задач, контроль сроков и качества выполнения работы. Осуществляет взаимодействие с экспертами и заинтересованными сторонами. Руководит подготовкой отчетов и презентаций, а также отвечает за общую стратегию проекта и достижение поставленных целей.

Осуществляет сбор, обработку и анализ данных, полученных в ходе исследования. Использует статистические методы и программное обеспечение для выявления закономерностей и тенденций. Готовит графики, диаграммы и другие визуализации для представления результатов анализа. Участвует в подготовке выводов и рекомендаций на основе проведенного анализа.

Обладает глубокими знаниями в области современных технологий, применяемых в общественном питании, включая автоматизацию, робототехнику, онлайн-платформы и системы управления. Проводит анализ технологических решений, оценивает их эффективность и перспективы внедрения. Консультирует команду по техническим вопросам и участвует в разработке рекомендаций.

Отвечает за анализ потребительского поведения, рынка и конкурентов. Оценивает влияние технологических инноваций на маркетинговые стратегии и потребительский опыт. Разрабатывает рекомендации по продвижению технологических решений и улучшению взаимодействия с клиентами. Участвует в подготовке презентаций и отчетов, ориентированных на целевую аудиторию.

Наименование образовательного учреждения

Проект

на тему

Исследование Инновационных Технологий в Общественном Питании: Анализ Эффективности и Перспективы Развития

Выполнил: ФИО

Руководитель: ФИО

Содержание

  • Введение 1
  • Обзор современных технологий в общественном питании 2
  • Влияние технологий на экономическую эффективность предприятий 3
  • Влияние технологий на качество обслуживания и удовлетворенность потребителей 4
  • Методология исследования 5
  • Анализ и результаты исследования 6
  • Рекомендации по внедрению инновационных технологий 7
  • Перспективы развития индустрии общественного питания 8
  • Заключение 9
  • Список литературы 10

Введение

Содержимое раздела

В разделе «Введение» будет представлен общий контекст исследования, сформулирована актуальность темы и определена цель проекта. Будет обоснована необходимость исследования современных технологий в общественном питании, описаны основные направления, которым будет уделено внимание в работе. Будет четко сформулирована проблема, которую предстоит решить в ходе исследования, а также представлены задачи, которые необходимо выполнить для достижения поставленной цели. Введение включает в себя краткий обзор структуры работы, что поможет сориентировать читателя в основных разделах и этапах исследования, обеспечивая понимание его логики.

Обзор современных технологий в общественном питании

Содержимое раздела

Данный раздел посвящен всестороннему обзору современных технологий, применяемых в индустрии общественного питания. В нем будут рассмотрены различные типы технологий, такие как автоматизированные системы управления кухней, робототехника, онлайн-платформы для заказов и доставки, а также системы анализа данных. Будут проанализированы преимущества и недостатки каждой технологии, с акцентом на их влияние на эффективность работы, качество обслуживания и удовлетворенность клиентов. Раздел будет включать сравнительный анализ различных технологических решений, а также анализ последних тенденций и перспектив развития в данной сфере, представляя собой ценный источник информации для дальнейшего исследования.

Влияние технологий на экономическую эффективность предприятий

Содержимое раздела

В данном разделе будет проведен детальный анализ влияния технологических инноваций на экономическую эффективность предприятий общественного питания. Будет рассмотрено, как внедрение различных технологий, таких как автоматизация процессов, оптимизация управления запасами и использование систем анализа данных, влияет на такие ключевые показатели, как снижение издержек, увеличение производительности, рост продаж и повышение рентабельности. Будут представлены конкретные примеры успешного внедрения технологий, а также проведен сравнительный анализ различных технологических решений с точки зрения их экономической целесообразности и окупаемости инвестиций. Особое внимание будет уделено оценке влияния технологий на конкурентоспособность предприятий.

Влияние технологий на качество обслуживания и удовлетворенность потребителей

Содержимое раздела

Этот раздел посвящен анализу влияния технологических инноваций на качество обслуживания и удовлетворенность потребителей в индустрии общественного питания. Будут рассмотрены примеры использования технологий для улучшения клиентского опыта, такие как онлайн-заказы, мобильные приложения, персонализированные предложения и системы обратной связи. Будет проанализировано, как эти технологии влияют на скорость обслуживания, точность заказов, удобство и общий уровень удовлетворенности клиентов. Будут представлены данные опросов и исследований, подтверждающие положительное влияние технологий на клиентский опыт, а также рассмотрены потенциальные риски и вызовы, связанные с внедрением новых технологий в данной сфере.

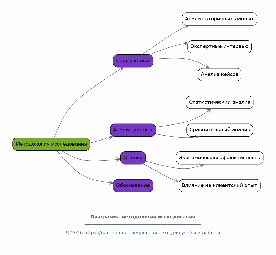
Методология исследования

Содержимое раздела

В этом разделе будет представлено детальное описание методологии, использованной в исследовании. Здесь будут описаны методы сбора данных, такие как анализ вторичных данных (научные публикации, отчеты отраслевых организаций), проведение экспертных интервью и анализ конкретных кейсов (case studies) успешных предприятий общественного питания, внедривших инновационные технологии. Будет представлена информация о выборке респондентов, методах анализа данных (статистический анализ, сравнительный анализ). Будет описан подход к оценке экономической эффективности и влияния технологий на клиентский опыт. Особое внимание будет уделено обоснованию выбора методологических подходов и их соответствию цели исследования.

Анализ и результаты исследования

Содержимое раздела

Этот раздел представляет собой ключевую часть исследования, где будут детально представлены результаты анализа, проведенного в ходе работы. Будут обобщены данные, полученные в результате анализа вторичных источников, проведенных интервью и case-study. Результаты будут представлены в наглядной форме, с использованием таблиц, графиков и диаграмм, для облегчения восприятия информации. Будет проведен сравнительный анализ различных технологических решений, выявлены ключевые тенденции и закономерности в развитии технологий в общественном питании. Будут подробно рассмотрены выявленные преимущества и недостатки каждой технологии, а также факторы, влияющие на ее успешное внедрение.

Рекомендации по внедрению инновационных технологий

Содержимое раздела

В данном разделе будут сформулированы практические рекомендации для предприятий общественного питания по внедрению инновационных технологий. Эти рекомендации будут основаны на результатах проведенного исследования и будут учитывать различные факторы, влияющие на успешность внедрения технологий, такие как размер предприятия, его специализация, текущие бизнес-процессы и финансовые возможности. Будут предложены конкретные шаги, которые необходимо предпринять для успешной реализации технологических решений, включая выбор подходящих технологий, обучение персонала, адаптацию бизнес-процессов и оценку эффективности внедрения. Рекомендации будут представлены в виде четких и понятных инструкций, для облегчения их практического применения.

Перспективы развития индустрии общественного питания

Содержимое раздела

В этом разделе будет представлен анализ перспектив развития индустрии общественного питания с учетом современных технологических трендов. Будут рассмотрены наиболее вероятные направления развития технологий, такие как искусственный интеллект, автоматизация, робототехника, персонализация обслуживания и развитие онлайн-сервисов. Будут проанализированы факторы, которые будут определять будущее индустрии, такие как изменения в потребительских предпочтениях, экономическая ситуация и экологические вызовы. Будут сформулированы прогнозы относительно будущего развития отрасли, а также оценка потенциальных рисков и возможностей, связанных с внедрением новых технологий. Раздел завершится обзором перспективных направлений для дальнейших исследований.

Заключение

Содержимое раздела

В заключении будут обобщены основные выводы, полученные в ходе проведенного исследования, подчеркнута значимость результатов и их вклад в развитие области общественного питания. Будут представлены ответы на поставленные исследовательские вопросы и подтверждены или опровергнуты выдвинутые гипотезы. Будет указана степень достижения поставленных целей исследования. Будут обозначены ограничения исследования и предложены направления для дальнейших исследований, которые могут дополнить и расширить полученные результаты. Заключение должно четко подводить итоги исследования, указывая на его ключевую значимость и практическую ценность для заинтересованных сторон.

Список литературы

Содержимое раздела

Этот раздел содержит полный список использованных источников информации, включая научные статьи, книги, отчеты, публикации в интернете и другие материалы. Список будет составлен в соответствии с общепринятыми стандартами цитирования (ГОСТ или APA). Каждый источник будет представлен с указанием автора, названия работы, года публикации, издательства или адреса веб-сайта. Список литературы будет организован в алфавитном порядке или в соответствии с порядком упоминания источников в тексте исследования, в зависимости от выбранного стиля цитирования. Наличие полного и корректно оформленного списка литературы является обязательным требованием для любого академического исследования.

Получи Такой Проект

До 90% уникальность
Готовый файл Word
15-30 страниц
Список источников по ГОСТ
Оформление по ГОСТ
Таблицы и схемы
Презентация

Создать Проект на любую тему за 5 минут

Создать

#6210341