Нейросеть

Исследование Истории Древнего Рима: От Республики к Империи

Нейросеть для проекта Гарантия уникальности Строго по ГОСТу Высочайшее качество Поддержка 24/7

Данный исследовательский проект посвящен изучению истории Древнего Рима, охватывая период от основания города до падения Западной Римской империи. Работа включает в себя анализ политических, социальных, экономических и культурных аспектов римской цивилизации, уделяя особое внимание эволюции государственных институтов, влиянию войн и завоеваний, а также развитию права, архитектуры и литературы. Проект направлен на всестороннее освещение ключевых событий, выдающихся личностей и значимых периодов римской истории, используя как традиционные методы исторического анализа, так и современные подходы в области гуманитарных наук. В процессе будет проведен анализ источников: от письменных свидетельств современников до археологических находок, позволяющий глубже понять суть происходивших событий и их влияние на современный мир. Особое внимание уделяется выявлению причин взлета и падения Римской империи, а также ее долгосрочному наследию.

Идея:

Проект предполагает комплексное исследование истории Древнего Рима, охватывающее все ключевые периоды и аспекты развития этой цивилизации. Цель - предоставить систематизированный и аналитически обоснованный обзор римской истории.

Продукт:

Результатом проекта станет научно обоснованная работа, представленная в виде письменного исследования, содержащего исторический анализ, иллюстративный материал и библиографию. Проект будет полезен для студентов, школьников и всех, кто интересуется историей.

Проблема:

Существует потребность в систематизированном и доступном изложении истории Древнего Рима, которое объединило бы в себе основные события, персоналии и процессы. Многие существующие работы либо слишком специализированны, либо не предлагают комплексного взгляда на предмет.

Актуальность:

Изучение истории Древнего Рима имеет непреходящее значение, так как римская цивилизация оказала огромное влияние на формирование европейской культуры, права, государственности и военного дела. Понимание римского опыта помогает лучше осознать корни современных политических и социальных институтов.

Цель:

Целью данного проекта является формирование у школьников и студентов целостного представления об истории Древнего Рима. Необходимо показать влияние римской цивилизации на современность.

Целевая аудитория:

Проект ориентирован на школьников старших классов и студентов гуманитарных факультетов, интересующихся историей. Работа будет полезна для преподавателей и всех, кто стремится расширить свои знания о Древнем Риме.

Задачи:

  • Изучение основных исторических источников: античных текстов, эпиграфики, нумизматики.
  • Анализ политической истории Древнего Рима: от Республики к Империи.
  • Исследование социальной структуры римского общества и его эволюции.
  • Изучение культуры, искусства, архитектуры и литературы Древнего Рима.
  • Определение причин упадка и падения Западной Римской империи.

Ресурсы:

Для реализации проекта потребуются исторические источники, научная литература, доступ к библиотечным ресурсам и интернет.

Роли в проекте:

Руководитель проекта отвечает за общее руководство, координацию работы участников, контроль сроков и качества выполнения проекта. Он определяет методологию исследования, осуществляет связь с научным руководителем и формирует окончательный вариант работы. Руководитель проекта ответственен за организацию работы команды и эффективное распределение задач.

Исследователь проводит анализ исторических источников, собирает и систематизирует информацию, необходимую для написания разделов проекта. Он отвечает за проведение самостоятельных исследований, подготовку аналитических обзоров и участие в обсуждении результатов. Исследователь должен уметь критически анализировать информацию и формулировать собственные выводы.

Редактор отвечает за литературное оформление текста, проверку на соответствие нормам русского языка, стилистическую правку и соблюдение академического стиля. Он обеспечивает логическую структуру текста, согласованность всех частей работы и правильное оформление цитат и сносок. Редактор также контролирует соответствие работы заявленному объему.

Иллюстратор отвечает за подбор и подготовку иллюстративного материала для проекта: карт, фотографий, схем. Он должен обеспечить визуальное представление информации, соответствие иллюстраций содержанию текста и их высокое качество. Иллюстратор взаимодействует с исследователями и редактором для согласования визуального контента.

Наименование образовательного учреждения

Проект

на тему

Исследование Истории Древнего Рима: От Республики к Империи

Выполнил: ФИО

Руководитель: ФИО

Содержание

  • Введение 1
  • Римская Республика: Основание и Развитие 2
  • От Республики к Империи: Трансформация и Кризисы 3
  • Римская Империя: Золотой Век и Расцвет 4
  • Социально-экономические аспекты Римской Империи 5
  • Военное дело и военная экспансия Рима 6
  • Культура и религия Древнего Рима 7
  • Поздняя Империя: Кризис и Падение 8
  • Наследие Древнего Рима 9
  • Список литературы 10

Введение

Содержимое раздела

Введение представляет собой важный раздел исследовательской работы, который служит для ознакомления читателя с темой, обоснования ее актуальности и постановки целей и задач исследования. В данном разделе будут сформулированы основные вопросы, на которые предстоит ответить в ходе работы, а также представлена структура исследования. Введение должно содержать четкое определение объекта и предмета исследования, указание используемых методов исследования и краткий обзор источниковой базы. Важно определить временные рамки и географические границы исследования, а также обозначить его теоретическую и практическую значимость.

Римская Республика: Основание и Развитие

Содержимое раздела

Этот раздел посвящен периоду Римской Республики, начиная с ее основания и до падения. Здесь будут рассмотрены ключевые события, такие как борьба патрициев и плебеев, Пунические войны, гражданские войны и диктатура Суллы. Особое внимание будет уделено политическим институтам, системе управления, социальным изменениям и военным достижениям Рима в этот период. Анализируются основные факторы, которые привели к переходу от Республики к Империи, включая кризис управления, социальное неравенство и амбиции влиятельных политиков.

От Республики к Империи: Трансформация и Кризисы

Содержимое раздела

В этом разделе будет рассмотрен переход от Римской Республики к Империи, включая правление Юлия Цезаря, деятельность Марка Антония и Октавиана Августа. Анализ политических событий, социальных изменений и военных конфликтов, которые привели к установлению принципата. Будет произведен разбор причин, по которым произошли такие изменения, рассматривается значение деятельности различных видных личностей. Особое внимание уделят процессу консолидации власти, формированию новых институтов и культуры, связанной с императорским правлением.

Римская Империя: Золотой Век и Расцвет

Содержимое раздела

Этот раздел посвящен периоду расцвета Римской империи, включая правление династий Юлиев-Клавдиев, Флавиев и Антонинов. Будут рассмотрены основные аспекты политической стабильности, экономического процветания, территориальной экспансии и культурного развития. Особое внимание будет уделено правлению таких императоров, как Август, Траян, Адриан и Марк Аврелий. Анализируется влияние римского права, архитектуры, литературы и искусства на развитие империи. Оценивается роль римских императоров в создании и укреплении могущественной державы.

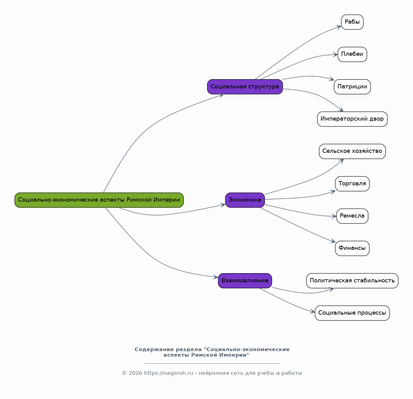
Социально-экономические аспекты Римской Империи

Содержимое раздела

В этом разделе будет рассмотрена социальная структура Римской империи, включая положение различных социальных групп: рабов, плебеев, патрициев и императорского двора. Анализируется экономика империи: сельское хозяйство, торговля, ремесла и финансы. Особое внимание уделяется влиянию экономики на политическую стабильность и социальные процессы. Рассматривается роль рабовладения и его влияние на римское общество. Изучаются основные торговые пути и экономические связи в империи, а также факторы, способствовавшие экономическому процветанию и возникновению кризисов.

Военное дело и военная экспансия Рима

Содержимое раздела

Раздел посвящен военной истории Древнего Рима, включая организацию римской армии, тактику и стратегию ведения войн, а также роль военных походов в расширении территории империи. Анализируются основные этапы военной экспансии, включая завоевание Италии, Галлии, Британии и других территорий. Особое внимание уделяется военным реформам, вкладу великих полководцев и влиянию военных успехов на политическое и социальное развитие Рима. Рассматриваются причины, по которым Рим стал великой военной державой.

Культура и религия Древнего Рима

Содержимое раздела

Этот раздел посвящен культурной и религиозной жизни Древнего Рима. Будут рассмотрены основные достижения в области литературы, искусства, архитектуры и философии. Анализируется влияние греческой культуры на римскую, а также вклад Рима в развитие европейской цивилизации. Особое внимание будет уделено римской религии, включая развитие пантеона богов, религиозные обряды и культы. Рассматривается взаимодействие религии и политики, а также эволюция религиозных представлений в различные периоды истории Рима.

Поздняя Империя: Кризис и Падение

Содержимое раздела

В этом разделе будет рассмотрен период упадка и падения Западной Римской империи, включая политические, экономические и социальные факторы, приведшие к этому. Анализируется роль усиливающегося давления варваров на границы империи, а также внутренние проблемы, такие как коррупция, инфляция и гражданские войны. Особое внимание уделяется разделу империи на Западную и Восточную, а также причинам, по которым Западная Римская империя прекратила свое существование. Оценивается влияние падения Римской империи на дальнейшее развитие Европы.

Наследие Древнего Рима

Содержимое раздела

Этот раздел посвящен долгосрочному влиянию Римской империи на мировую историю и культуру. Будут рассмотрены основные области, в которых римское наследие сохранилось и оказало влияние на развитие европейской цивилизации, включая право, язык, архитектуру, политические институты и военное дело. Анализируется роль римского опыта в формировании современных государств и систем управления. Особое внимание будет уделено влиянию римских идей и ценностей на формирование европейской идентичности. Изучается роль Рима как культурного наследия и источника вдохновения для многих поколений.

Список литературы

Содержимое раздела

В этом разделе приводится перечень использованных источников и литературы, включая основные научные работы, монографии, статьи и документальные материалы, которые были использованы в процессе исследования. Список литературы оформляется в соответствии с принятыми нормами библиографического описания. Он необходим для обеспечения достоверности и обоснованности результатов исследования, а также для предоставления возможности читателям ознакомиться с другими работами по данной теме. Библиография включает как основные источники по истории Древнего Рима, так и современные научные исследования.

Получи Такой Проект

До 90% уникальность
Готовый файл Word
15-30 страниц
Список источников по ГОСТ
Оформление по ГОСТ
Таблицы и схемы
Презентация

Создать Проект на любую тему за 5 минут

Создать

#5484920