Нейросеть

Исследование методики "Графический диктант" Д.Б. Эльконина: анализ и применение в образовательном процессе

Нейросеть для проекта Гарантия уникальности Строго по ГОСТу Высочайшее качество Поддержка 24/7

Данный исследовательский проект посвящен всестороннему анализу методики "Графический диктант", разработанной Д.Б. Элькониным. Методика представляет собой диагностический и развивающий инструмент, применяемый в работе с детьми дошкольного и младшего школьного возраста для оценки и формирования различных аспектов психического развития. В рамках исследования будет изучена теоретическая база методики, её принципы и механизмы воздействия на развитие познавательных процессов, таких как внимание, память, пространственное мышление и мелкая моторика. Особое внимание будет уделено практическим аспектам применения методики, включая разработку адаптированных вариантов диктантов для различных возрастных групп и образовательных целей. Будут проанализированы результаты использования методики в контексте отечественной и зарубежной педагогической практики, а также выявлены возможности её интеграции в современные образовательные программы. Проект предполагает анализ существующих подходов к интерпретации результатов графических диктантов, разработку рекомендаций по их применению в коррекционно-развивающей работе, а также оценку эффективности методики в формировании готовности к обучению в школе. В ходе исследования будут использованы методы теоретического анализа, сравнительного анализа, а также эмпирические методы, включая наблюдение, тестирование и анализ продуктов детской деятельности.

Идея:

Проект направлен на углубленное изучение методики "Графический диктант" Д.Б. Эльконина и выявление её возможностей для развития познавательной сферы детей. Это позволит усовершенствовать процесс диагностики и коррекции нарушений развития у дошкольников и младших школьников.

Продукт:

Результатом проекта станет методическое пособие, содержащее адаптированные варианты графических диктантов и рекомендации по их применению в образовательном процессе. Пособие будет полезно для педагогов, психологов и родителей, заинтересованных в развитии детей.

Проблема:

Существует недостаточная систематизация и обобщение опыта применения методики "Графический диктант" Д.Б. Эльконина в современной образовательной практике. Необходима разработка четких рекомендаций по использованию методики для разных возрастных групп и образовательных задач.

Актуальность:

Методика "Графический диктант" является эффективным инструментом диагностики и развития познавательных способностей детей дошкольного и младшего школьного возраста. Актуальность исследования обусловлена необходимостью оптимизации процесса подготовки детей к обучению.

Цель:

Целью данного проекта является углубленное исследование методики "Графический диктант" Д.Б. Эльконина и разработка практических рекомендаций по её применению в образовательном процессе. Проект направлен на повышение эффективности работы педагогов и психологов с детьми.

Целевая аудитория:

Аудиторией проекта являются педагоги, психологи, методисты, работающие с детьми дошкольного и младшего школьного возраста. Результаты исследования будут полезны для специалистов, занимающихся диагностикой и коррекцией нарушений развития.

Задачи:

  • Изучение теоретических основ методики "Графический диктант" Д.Б. Эльконина.
  • Анализ опыта применения методики в отечественной и зарубежной практике.
  • Разработка адаптированных вариантов графических диктантов.
  • Оценка эффективности методики в формировании различных психических функций.
  • Подготовка методических рекомендаций по применению методики в образовательном процессе.

Ресурсы:

Для реализации проекта необходимы доступ к научной литературе, учебным и методическим пособиям, а также возможность проведения тестирования и анализа результатов.

Роли в проекте:

Отвечает за общее руководство проектом, планирование, организацию работы, контроль выполнения задач, координацию деятельности всех участников, подготовку итоговой документации. Руководитель обеспечивает соответствие проекта поставленным целям и задачам, а также координирует взаимодействие с экспертами и консультантами. Он также отвечает за формирование и поддержание рабочей атмосферы, эффективное распределение ресурсов и обеспечение соблюдения сроков проекта.

Проводит теоретический анализ литературы по теме исследования, разрабатывает методики исследования, осуществляет сбор и обработку данных, анализирует полученные результаты. Исследователь отвечает за подготовку отчетов, участие в обсуждениях, выявление закономерностей и тенденций, а также формулирование выводов и рекомендаций. Он активно участвует в презентации результатов исследования и взаимодействует с другими участниками проекта.

Разрабатывает адаптированные варианты графических диктантов, составляет методические рекомендации по применению методики, консультирует по вопросам практического использования. Методист отвечает за подготовку учебных материалов, организацию практических занятий и мероприятий, а также за оценку эффективности предложенных методик и инструментов. Он также принимает участие в разработке итоговых продуктов проекта.

Проводит тестирование детей с использованием методики "Графический диктант", анализирует результаты, выявляет особенности развития, участвует в разработке коррекционных мероприятий. Он отвечает за взаимодействие с детьми и родителями, обеспечивает психологическую поддержку, а также собирает информацию о влиянии методики на развитие детей. Педагог-практик также участвует в апробации разработанных методик.

Наименование образовательного учреждения

Проект

на тему

Исследование методики "Графический диктант" Д.Б. Эльконина: анализ и применение в образовательном процессе

Выполнил: ФИО

Руководитель: ФИО

Содержание

  • Введение 1
  • Теоретические основы методики "Графический диктант" 2
  • Анализ применения методики в отечественной и зарубежной практике 3
  • Разработка адаптированных вариантов графических диктантов 4
  • Практическое применение адаптированных диктантов 5
  • Оценка эффективности методики 6
  • Методические рекомендации для педагогов и психологов 7
  • Интеграция методики в образовательный процесс 8
  • Заключение 9
  • Список литературы 10

Введение

Содержимое раздела

В разделе представлено обоснование актуальности исследования, его цели и задачи, объект и предмет исследования, методологическая база. Описывается структура работы. Раскрывается значимость выбранной тематики в контексте современных тенденций развития образования и психологии. Дается краткий обзор существующих подходов к изучению методики "Графический диктант" Д.Б. Эльконина. Определяются основные понятия и термины, используемые в работе. Обосновывается выбор методов исследования и их соответствие поставленным целям.

Теоретические основы методики "Графический диктант"

Содержимое раздела

В данном разделе рассматривается теоретическая база методики "Графический диктант" Д.Б. Эльконина. Анализируются основные принципы и теоретические положения, лежащие в основе методики. Рассматривается роль графического диктанта в диагностике и развитии познавательных процессов, таких как внимание, память, пространственное мышление и мелкая моторика. Представлены взгляды Д.Б. Эльконина на развитие психики ребенка и место графического диктанта в его системе. Проводится анализ научной литературы, посвященной данной методике и её применению.

Анализ применения методики в отечественной и зарубежной практике

Содержимое раздела

В этом разделе проводится анализ опыта применения методики "Графический диктант" в образовательных учреждениях, школах и центрах развития, в том числе и за рубежом. Рассматриваются различные подходы к организации и проведению графических диктантов, а также к интерпретации полученных результатов. Анализируются конкретные примеры использования методики для диагностики и коррекции различных проблем развития у детей. Выявляются сильные и слабые стороны различных подходов, а также возможности для их оптимизации и улучшения. Оценивается эффективность методики в разных условиях.

Разработка адаптированных вариантов графических диктантов

Содержимое раздела

В данном разделе будет представлена разработка адаптированных вариантов графических диктантов для различных возрастных групп детей. Будут учтены особенности развития детей дошкольного и младшего школьного возраста, а также различные образовательные задачи. Диктанты будут созданы с учетом принципов доступности, наглядности и учета индивидуальных особенностей детей. Особое внимание будет уделено разработке критериев оценки результатов и рекомендаций по их интерпретации. Будут предложены различные варианты усложнения и упрощения заданий для дифференцированного подхода.

Практическое применение адаптированных диктантов

Содержимое раздела

В этом разделе будет представлен процесс практического применения разработанных адаптированных диктантов. Будет описана методика проведения диктантов, включая инструкцию для педагогов и психологов. Будут приведены примеры анализа результатов и интерпретации данных. Особое внимание будет уделено выявлению типичных ошибок детей и разработке рекомендаций по их коррекции. Будут представлены данные о динамике развития детей в процессе использования методики, а также о ее влиянии на их учебную деятельность и самооценку.

Оценка эффективности методики

Содержимое раздела

В этом разделе будет проведена оценка эффективности методики "Графический диктант" на основе анализа полученных данных. Будут использованы методы статистической обработки данных для выявления закономерностей и тенденций. Будет оценена динамика развития познавательных способностей детей, принимавших участие в исследовании. Будет проанализировано влияние методики на формирование готовности к обучению в школе и адаптацию к новым условиям. Будут сформулированы выводы о преимуществах и недостатках методики, а также о перспективах ее дальнейшего использования.

Методические рекомендации для педагогов и психологов

Содержимое раздела

Данный раздел содержит методические рекомендации по применению методики "Графический диктант" в образовательном процессе. Представлены разработанные адаптированные варианты диктантов для разных возрастных групп, описание методов обработки и интерпретации результатов, а также советы по организации и проведению занятий. Содержатся рекомендации по коррекции выявленных трудностей и поддержке оптимального развития детей. Материалы ориентированы на педагогов, психологов и родителей, стремящихся к эффективному развитию детей.

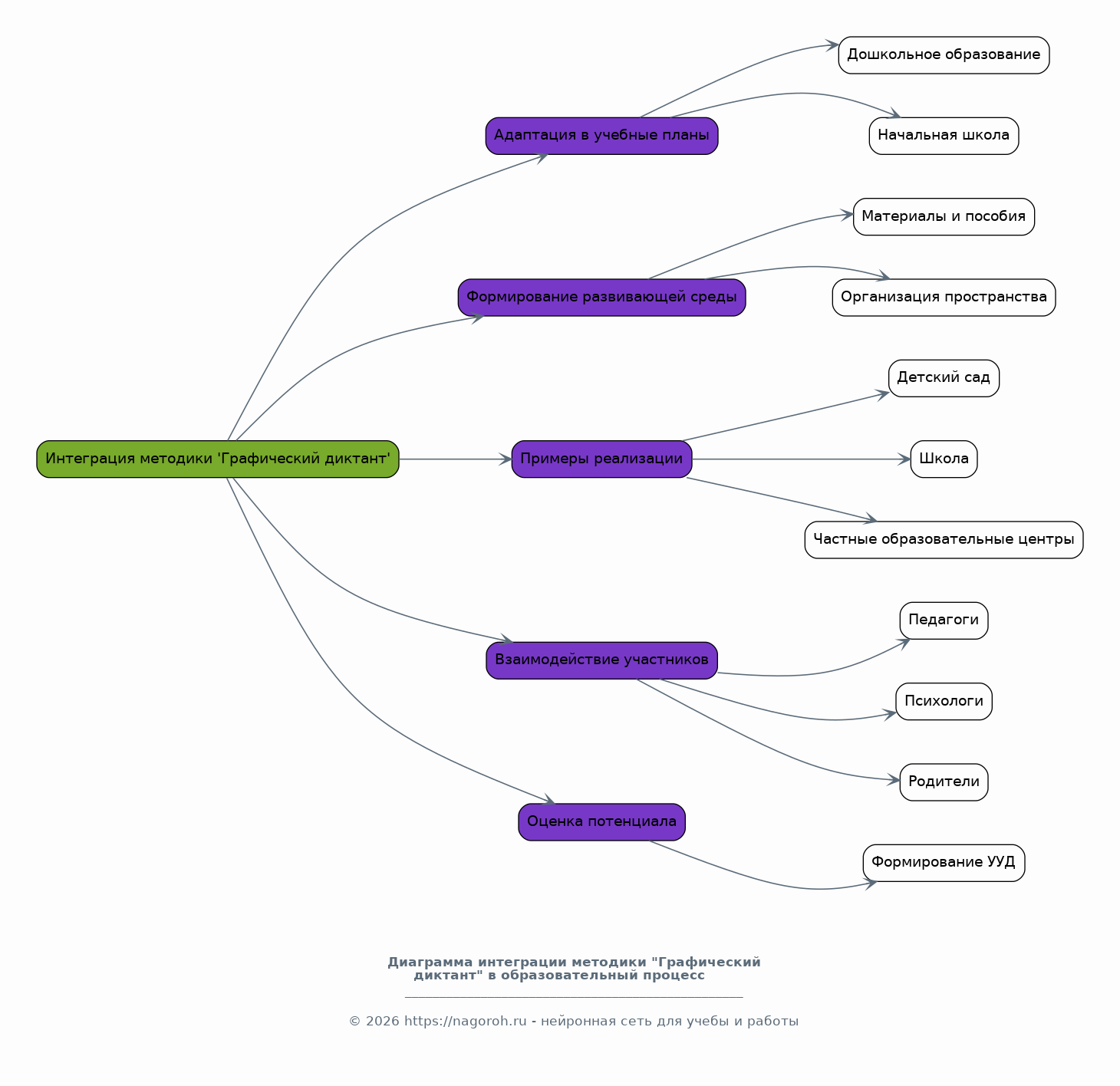
Интеграция методики в образовательный процесс

Содержимое раздела

В данном разделе рассматриваются возможности интеграции методики "Графический диктант" в различные образовательные программы дошкольного и начального школьного образования. Обсуждаются способы включения методики в учебные планы, формирование развивающей среды для успешного освоения. Анализируются примеры реализации методики в разных типах образовательных учреждений. Предлагаются рекомендации по организации взаимодействия между педагогами, психологами и родителями для достижения наилучших результатов. Оценивается потенциал методики для формирования универсальных учебных действий.

Заключение

Содержимое раздела

В заключении обобщаются основные результаты исследования и формулируются выводы, подтверждающие или опровергающие поставленные гипотезы. Подводятся итоги работы, оценивается достигнутый прогресс в решении поставленных задач. Определяются перспективы дальнейшего исследования методики "Графический диктант", а также ее практического применения. Даются рекомендации относительно использования методики в различных образовательных и коррекционных учреждениях, а также для самостоятельной работы родителей с детьми. Подчеркивается значимость проведенного исследования для развития педагогической практики.

Список литературы

Содержимое раздела

Раздел включает в себя список использованной литературы, в том числе научные статьи, монографии, учебные пособия, диссертации, нормативные документы и интернет-ресурсы. Литература представлена в соответствии с требованиями к оформлению библиографических ссылок, принятыми в научной среде. Список разделен на категории (например, книги, статьи в журналах, интернет-ресурсы) для удобства поиска и использования информации. Приводится информация об авторах, названиях работ, изданиях, годах публикации и других необходимых данных. Список структурирован в алфавитном порядке, что облегчает поиск нужных источников.

Получи Такой Проект

До 90% уникальность
Готовый файл Word
15-30 страниц
Список источников по ГОСТ
Оформление по ГОСТ
Таблицы и схемы
Презентация

Создать Проект на любую тему за 5 минут

Создать

#6210112