Нейросеть

Исследование методов защиты электрических устройств в сетях 0.4 кВ

Нейросеть для проекта Гарантия уникальности Строго по ГОСТу Высочайшее качество Поддержка 24/7

Данный исследовательский проект посвящен изучению и анализу современных методов защиты электрооборудования, функционирующего в сетях низкого напряжения 0.4 кВ. Тема исследования актуальна в свете повышения требований к надежности и безопасности электроснабжения, а также в связи с необходимостью минимизации аварийных ситуаций и потерь электроэнергии. В рамках проекта будет рассмотрен широкий спектр устройств защиты, включая автоматические выключатели, предохранители, устройства защитного отключения (УЗО) и релейную защиту. Особое внимание будет уделено анализу их принципов работы, характеристик, эффективности и применению в различных условиях эксплуатации. Исследование также предполагает анализ нормативных документов и стандартов, регламентирующих требования к защите электроустановок, что позволит сформировать комплексное представление о современных тенденциях в области защиты электрооборудования. Результаты исследований будут полезны для повышения квалификации специалистов, работающих в области электроэнергетики, а также для разработки новых, более эффективных и надежных систем защиты электрооборудования.

Идея:

Проект предполагает всесторонний анализ современных методов защиты электрооборудования в сетях 0.4 кВ с учетом требований надежности и безопасности. Будут исследованы различные типы устройств защиты и их характеристики для оптимизации защиты электроустановок.

Продукт:

Результатом проекта станет разработка рекомендаций по выбору и применению устройств защиты для сетей 0.4 кВ, учитывающих конкретные условия эксплуатации. Также будет разработан методический материал, предназначенный для специалистов в области электроэнергетики.

Проблема:

Существует необходимость в повышении надежности и безопасности электроснабжения в сетях низкого напряжения. Из-за недостаточной или неоптимальной защиты электрооборудования возникают аварийные ситуации и потери электроэнергии.

Актуальность:

Актуальность исследования обусловлена необходимостью обеспечения надежной и безопасной работы электрических сетей 0.4 кВ, являющихся основой электроснабжения бытовых и промышленных потребителей. Недостатки в системах защиты приводят к авариям, убыткам и угрозам для жизни.

Цель:

Целью данного проекта является разработка рекомендаций по оптимизации систем защиты электрооборудования в сетях 0.4 кВ путем анализа и оценки эффективности различных методов и устройств защиты. Достижение этой цели позволит повысить надежность и безопасность электроснабжения.

Целевая аудитория:

Аудиторией проекта являются студенты технических специальностей, аспиранты, инженеры-электрики, а также специалисты, занимающиеся проектированием, монтажом и эксплуатацией электроустановок. Результаты исследования будут полезны всем, кто заинтересован в повышении эффективности и надежности систем электроснабжения.

Задачи:

  • Анализ нормативной документации и стандартов в области защиты электрооборудования.
  • Изучение принципов работы и характеристик различных устройств защиты (автоматические выключатели, предохранители, УЗО и релейная защита).
  • Проведение сравнительного анализа эффективности различных методов защиты в сетях 0.4 кВ.
  • Разработка рекомендаций по выбору и применению устройств защиты.
  • Подготовка методических рекомендаций для специалистов.

Ресурсы:

Для реализации проекта потребуются доступ к специализированной литературе, нормативной документации, программному обеспечению для моделирования и анализа, а также лабораторное оборудование (при необходимости).

Роли в проекте:

Организует и координирует работу проектной группы, отвечает за планирование, управление ресурсами и контроль выполнения проекта. Обеспечивает связь с научным руководителем и другими заинтересованными сторонами. Осуществляет контроль над качеством работы и сроками выполнения проекта. Ответственный за подготовку отчетов и презентацию результатов.

Занимается сбором, обработкой и анализом данных, необходимых для исследования. Проводит сравнительный анализ различных методов и устройств защиты. Отвечает за подготовку аналитических отчетов и презентационных материалов. Выполняет расчеты, моделирование и другие виды анализа, необходимые для достижения целей проекта.

Отвечает за разработку рекомендаций по выбору и применению устройств защиты, а также за подготовку методических материалов. Участвует в разработке технической документации. Взаимодействует с аналитиками и другими членами команды для обеспечения соответствия разрабатываемых материалов требованиям проекта. Ответственный за реализацию технических решений.

Проводит исследование литературных источников, нормативной документации и других материалов по теме проекта. Изучает принципы работы устройств защиты и их характеристики. Осуществляет сбор данных и подготовку аналитических обзоров. Участвует в подготовке отчетов и презентационных материалов. Ответственный за анализ данных и обобщение результатов.

Наименование образовательного учреждения

Проект

на тему

Исследование методов защиты электрических устройств в сетях 0.4 кВ

Выполнил: ФИО

Руководитель: ФИО

Содержание

  • Введение 1
  • Теоретические основы защиты электрических сетей 2
  • Автоматические выключатели: типы, характеристики и применение 3
  • Предохранители: типы, характеристики и применение 4
  • Устройства защитного отключения (УЗО): принципы работы и применение 5
  • Релейная защита: принципы работы и применение 6
  • Практические аспекты проектирования и эксплуатации систем защиты 7
  • Анализ эффективности различных методов защиты 8
  • Методика выбора и настройки устройств защиты 9
  • Заключение 10
  • Список литературы 11

Введение

Содержимое раздела

Введение в проблематику защиты электрооборудования в сетях 0.4 кВ, обоснование актуальности и значимости исследования. Определение целей и задач проекта, формулировка основных вопросов, которые будут рассмотрены в ходе работы. Описание структуры работы, обзор основных этапов исследования и предполагаемых результатов. Краткий обзор современных тенденций в области защиты электроэнергетических систем, включая новые технологии и подходы к обеспечению безопасности.

Теоретические основы защиты электрических сетей

Содержимое раздела

Рассмотрение основных принципов работы систем защиты в электрических сетях 0.4 кВ. Обзор физических явлений, лежащих в основе работы защитных устройств (токи короткого замыкания, перегрузки, перенапряжения и т.д.). Анализ типов защитных устройств, их классификация по принципу действия, конструктивным особенностям и областям применения. Описание основных характеристик защитных устройств и их влияние на параметры сети. Рассмотрение стандартов и нормативных требований, предъявляемых к системам защиты.

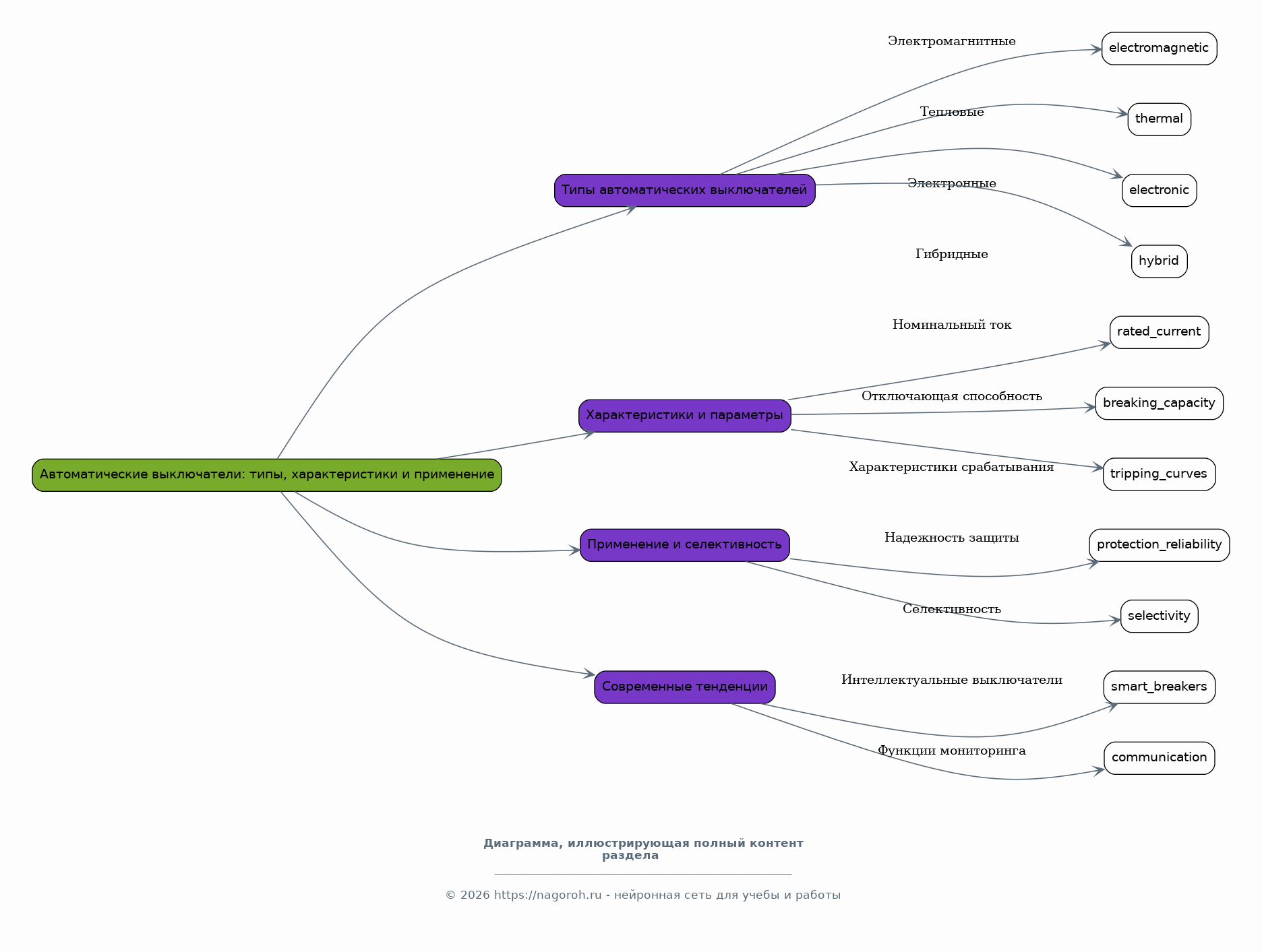
Автоматические выключатели: типы, характеристики и применение

Содержимое раздела

Детальный обзор автоматических выключателей, включая различные типы (электромагнитные, тепловые, электронные и гибридные). Анализ их конструктивных особенностей, принципов работы и характеристик срабатывания. Рассмотрение влияния выбора автоматических выключателей на надежность защиты и параметры сети. Обсуждение вопросов селективности защиты и способов ее обеспечения. Изучение современных тенденций в развитии автоматических выключателей, включая интеллектуальные устройства с расширенными функциями защиты и мониторинга.

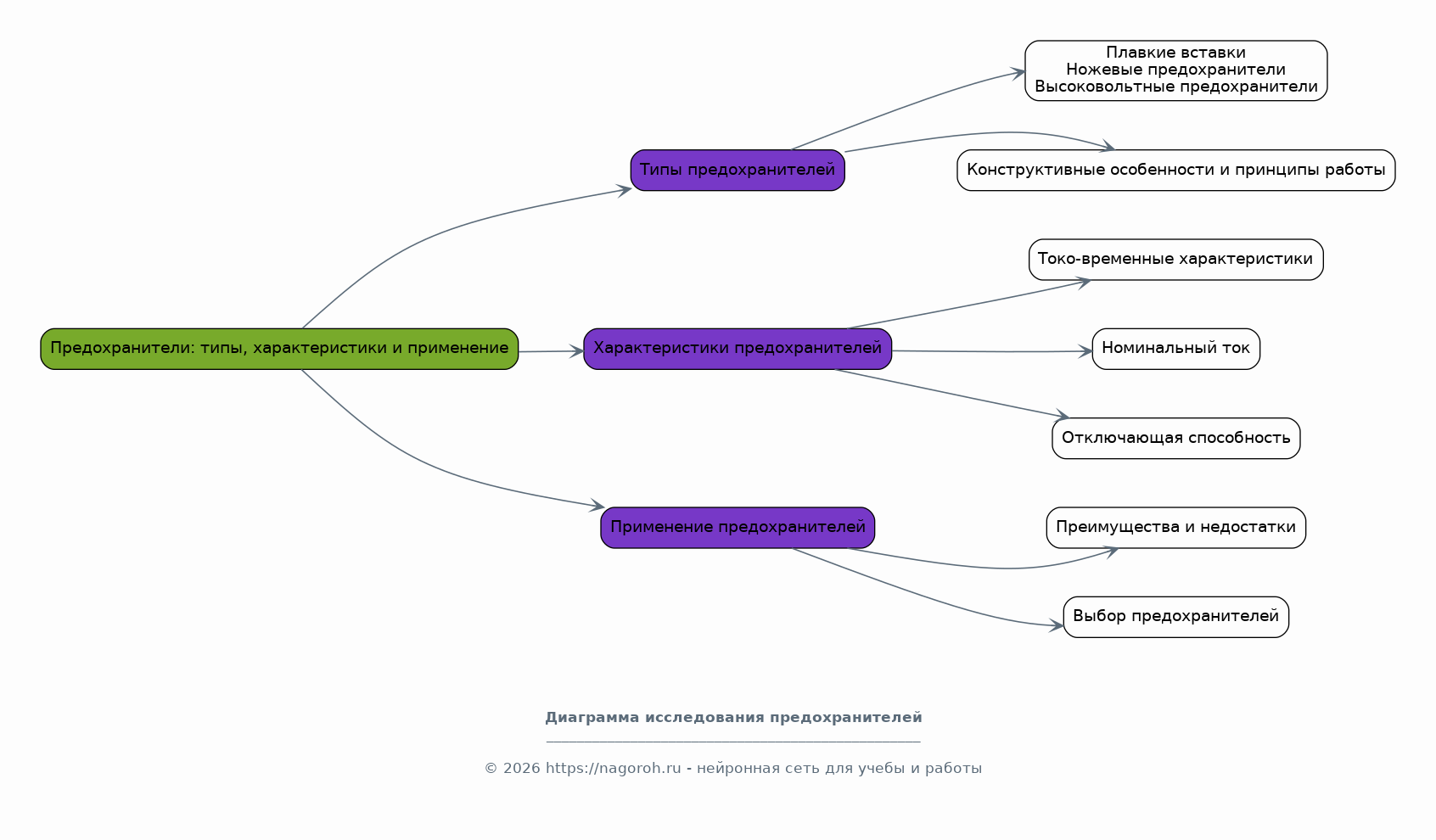
Предохранители: типы, характеристики и применение

Содержимое раздела

Рассмотрение предохранителей как одного из наиболее распространенных типов устройств защиты. Обзор различных типов предохранителей (плавкие вставки, ножевые предохранители, высоковольтные предохранители). Анализ их конструктивных особенностей и принципов работы. Рассмотрение характеристик предохранителей (токо-временные характеристики, номинальный ток, отключающая способность) и их влияние на параметры защиты сети. Обсуждение преимуществ и недостатков предохранителей по сравнению с другими типами защитных устройств. Рассмотрение вопросов правильного выбора предохранителей для обеспечения эффективной защиты.

Устройства защитного отключения (УЗО): принципы работы и применение

Содержимое раздела

Детальное рассмотрение устройств защитного отключения (УЗО), как устройств, обеспечивающих защиту от поражения электрическим током. Анализ принципов работы УЗО, включая дифференциальный трансформатор тока и реле защиты. Рассмотрение различных типов УЗО, их классификация по чувствительности к току утечки и области применения. Изучение влияния УЗО на безопасность эксплуатации электроустановок. Обсуждение вопросов правильного выбора и применения УЗО с учетом требований нормативных документов. Рассмотрение преимуществ и недостатков УЗО.

Релейная защита: принципы работы и применение

Содержимое раздела

Рассмотрение принципов работы релейной защиты, как сложной системы защиты электрических сетей. Обзор различных типов реле защиты (токовые реле, реле напряжения, реле частоты, дистанционные реле). Анализ конструктивных особенностей и принципов действия релейной защиты. Рассмотрение вопросов выбора и настройки релейной защиты с учетом параметров сети и требований надежности. Изучение современных тенденций в развитии релейной защиты, включая микропроцессорные реле с расширенными функциями защиты и мониторинга. Обсуждение преимуществ и недостатков релейной защиты.

Практические аспекты проектирования и эксплуатации систем защиты

Содержимое раздела

Рассмотрение практических аспектов проектирования систем защиты электрооборудования в сетях 0.4 кВ. Обзор методик расчета параметров защитных устройств и выбора их номиналов. Анализ типичных ошибок, допускаемых при проектировании систем защиты, и способов их предотвращения. Рассмотрение вопросов эксплуатации систем защиты, включая техническое обслуживание, диагностику и испытания. Обсуждение требований к квалификации персонала, обслуживающего системы защиты. Рассмотрение примеров успешных и неудачных решений в области защиты электрооборудования.

Анализ эффективности различных методов защиты

Содержимое раздела

Проведение анализа эффективности различных методов защиты, рассмотренных в теоретической части. Сравнение различных типов защитных устройств по параметрам надежности, быстродействия, селективности, стоимости и простоты обслуживания. Анализ влияния различных факторов (параметры сети, условия эксплуатации, квалификация персонала) на эффективность защиты. Разработка рекомендаций по выбору наиболее эффективных методов защиты для различных типов электроустановок. Обсуждение перспективных направлений развития систем защиты.

Методика выбора и настройки устройств защиты

Содержимое раздела

Разработка методики выбора и настройки устройств защиты, основанной на результатах анализа теоретических материалов и практических исследований. Определение основных этапов выбора устройств защиты, включая анализ параметров сети, определение требований к защите, выбор типа устройства защиты и расчет его параметров. Разработка алгоритмов настройки устройств защиты, обеспечивающих оптимальные параметры защиты при различных режимах работы сети. Предоставление практических рекомендаций по настройке автоматических выключателей, предохранителей, УЗО и релейной защиты. Обсуждение программного обеспечения для расчета и настройки устройств защиты.

Заключение

Содержимое раздела

Подведение итогов проведенного исследования, обобщение основных результатов и выводов. Оценка достигнутых целей и задач проекта. Анализ полученных данных и рекомендации по дальнейшему развитию исследований в области защиты электрооборудования. Подчеркивание практической значимости полученных результатов для специалистов в области электроэнергетики. Определение перспектив дальнейших исследований.

Список литературы

Содержимое раздела

Составление списка использованной литературы, включающего нормативные документы, научные статьи, учебные пособия и другие источники информации. Соблюдение правил оформления списка литературы в соответствии с требованиями к научным работам. Классификация источников по типам (книги, статьи, стандарты и т.д.) для удобства использования. Обеспечение полноты и актуальности списка литературы, отражающего современные достижения в области защиты электроэнергетических систем.

Получи Такой Проект

До 90% уникальность
Готовый файл Word
15-30 страниц
Список источников по ГОСТ
Оформление по ГОСТ
Таблицы и схемы
Презентация

Создать Проект на любую тему за 5 минут

Создать

#5695574