Нейросеть

Исследование применения сервомоторов в проектировании и конструировании моделей роботов

Нейросеть для проекта Гарантия уникальности Строго по ГОСТу Высочайшее качество Поддержка 24/7

Данный исследовательский проект посвящен всестороннему изучению сервомоторов как ключевых компонентов в создании моделей роботов. Проект охватывает теоретические основы работы сервомоторов, их классификацию по различным параметрам (типу управления, углу поворота, размерам и т.д.), а также анализ их эксплуатационных характеристик в различных условиях. Особое внимание уделяется практическому применению сервомоторов в различных типах робототехнических систем, от простых устройств для образовательных целей до более сложных конструкций, предназначенных для решения конкретных задач в промышленности или научных исследованиях. В рамках проекта будут рассмотрены различные методы управления сервомоторами, включая программирование контроллеров, использование датчиков обратной связи и разработку алгоритмов управления движением роботов. Будет проведен сравнительный анализ различных типов сервомоторов с точки зрения их производительности, надежности и стоимости. Также будет уделено внимание вопросам интеграции сервомоторов в механические системы, включая выбор материалов, конструктивные особенности и методы крепления. Данный проект предполагает как теоретическое исследование, так и практическую реализацию, что позволит получить глубокое понимание принципов работы сервомоторов и их роли в современной робототехнике. В заключительной части проекта будут представлены результаты экспериментов, полученные выводы и рекомендации по применению сервомоторов в будущем.

Идея:

Изучить возможность использования сервомоторов в моделях роботов для повышения их функциональности и эффективности. Разработать и протестировать несколько моделей роботов, используя сервомоторы для управления движением и различными манипуляциями.

Продукт:

Практическое руководство по выбору, настройке и интеграции сервомоторов в робототехнические проекты, содержащее примеры кода и схемы. Функционирующие модели роботов, демонстрирующие возможности применения сервомоторов в различных задачах.

Проблема:

Существует недостаток информации о правильном выборе и применении сервомоторов для конкретных задач, что затрудняет разработку эффективных робототехнических систем. Необходимость оптимизации управления сервомоторами для достижения оптимальной производительности и минимизации энергопотребления.

Актуальность:

Проект актуален в связи с растущим интересом к робототехнике в образовании, науке и промышленности. Использование сервомоторов является одним из ключевых аспектов разработки подвижных и функциональных роботов.

Цель:

Разработать методику выбора сервомоторов для различных типов роботов и оптимизировать управление ими. Создать работающие модели роботов, демонстрирующие практическое применение сервомоторов в различных условиях.

Целевая аудитория:

Проект ориентирован на школьников и студентов, интересующихся робототехникой, электроникой и программированием. Материалы проекта могут быть использованы в качестве практического руководства для начинающих робототехников и для расширения знаний в области.

Задачи:

  • Изучение принципов работы и классификации сервомоторов.
  • Анализ различных типов сервомоторов и их характеристик.
  • Разработка и сборка нескольких моделей роботов.
  • Программирование управления сервомоторами.
  • Проведение экспериментов и анализ результатов.

Ресурсы:

Для реализации проекта потребуются сервомоторы различных типов, микроконтроллеры, конструкционные материалы, инструменты, программное обеспечение и доступ к лабораторному оборудованию.

Роли в проекте:

Координирует работу всей команды, занимается планированием и организацией проекта, контролирует выполнение задач, обеспечивает соблюдение сроков и предоставление промежуточных отчетов. Руководитель проекта также отвечает за подготовку итогового отчета и презентации результатов исследования. Кроме этого, руководитель проекта занимается распределением задач между участниками команды, проводит консультации и оказывает помощь в решении возникающих проблем, а также осуществляет контроль за использованием выделенных ресурсов и соблюдением техники безопасности при работе с оборудованием.

Отвечает за выбор необходимых компонентов, сборку и настройку механических частей роботов, а также за интеграцию сервомоторов в общую конструкцию. Разработчик аппаратной части должен обладать знаниями в области механики, электроники и конструирования. Он занимается разработкой прототипов, их тестированием и внесением изменений в конструкцию для улучшения производительности, надежности и функциональности. Обязан проводить профилактическое обслуживание и ремонт оборудования, а также взаимодействовать с другими членами команды для обеспечения эффективной работы проекта.

Занимается написанием и отладкой программного кода для управления сервомоторами и другими компонентами роботов. Разработчик ПО должен обладать знаниями в области языков программирования, таких как C++, Python или Arduino IDE. Основные обязанности включают разработку алгоритмов управления движением, обработку данных с датчиков и реализацию интерфейсов управления. Дополнительно он отвечает за тестирование программного обеспечения, его оптимизацию и интеграцию с аппаратной частью, а также документирование программного кода.

Аналитик проводит исследования, собирает и анализирует данные, необходимые для успешной реализации проекта. Его роль включает в себя сбор информации о существующих решениях, анализ характеристик сервомоторов и их соответствия поставленным задачам, а также исследование различных методов управления и интеграции. Аналитик также должен уметь проводить сравнительный анализ, оценивать производительность и эффективность различных подходов. Он готовит отчеты, представляет результаты исследований команде и участвует в принятии решений, основанных на полученных данных.

Наименование образовательного учреждения

Проект

на тему

Исследование применения сервомоторов в проектировании и конструировании моделей роботов

Выполнил: ФИО

Руководитель: ФИО

Содержание

  • Введение 1
  • Теоретические основы работы сервомоторов 2
  • Классификация и характеристики сервомоторов 3
  • Методы управления сервомоторами 4
  • Практическое применение сервомоторов в робототехнике 5
  • Разработка и конструирование моделей роботов 6
  • Программирование управления роботами на основе сервомоторов 7
  • Экспериментальная часть: тестирование и анализ результатов 8
  • Заключение 9
  • Список литературы 10

Введение

Содержимое раздела

Введение в мир сервомоторов и робототехники: актуальность, цели, задачи и структура проекта. Представление основных понятий, таких как сервомоторы, их типы, принципы работы и области применения. Обсуждение актуальности использования сервомоторов в моделях роботов, а также обозначение целей и задач данного исследовательского проекта. Описание структуры проекта, включая главы и этапы исследования, а также ожидаемые результаты и их практическую значимость. Краткий обзор литературы, посвященной сервомоторам и робототехнике, с указанием ключевых источников и их вклада в изучение данной темы. Подчеркивается важность сервомоторов как ключевого компонента в робототехнике и обосновывается необходимость проведения данного исследования.

Теоретические основы работы сервомоторов

Содержимое раздела

Детальное рассмотрение принципов работы сервомоторов, их физических основ и математических моделей. Анализ различных типов сервомоторов, включая их классификацию по типу управления, углу поворота, размерам и используемым материалам. Изучение принципов работы обратной связи в сервомоторах, обеспечивающей точное позиционирование и управление движением. Рассмотрение основных характеристик сервомоторов, таких как крутящий момент, скорость, точность позиционирования и потребляемая мощность, а также их взаимосвязь. Анализ особенностей управления сервомоторами с использованием различных методов, включая широтно-импульсную модуляцию (ШИМ) и другие алгоритмы. Обзор основных компонентов сервомоторов и их функций, включая двигатель, редуктор, потенциометр и управляющую электронику. Анализ математических моделей сервомоторов, используемых для их анализа и управления.

Классификация и характеристики сервомоторов

Содержимое раздела

Подробный обзор различных типов сервомоторов, их классификация по различным параметрам и сравнительный анализ. Рассмотрение различных типов сервомоторов, включая аналоговые, цифровые и бесколлекторные сервомоторы, а также их особенности и преимущества. Изучение различных характеристик сервомоторов, таких как максимальный угол поворота, крутящий момент, скорость, точность позиционирования, рабочее напряжение и потребляемый ток. Сравнительный анализ различных типов сервомоторов по их характеристикам, стоимости и области применения. Анализ влияния различных факторов, таких как температура, нагрузка и напряжение питания, на работу сервомоторов. Рассмотрение особенностей выбора сервомоторов в зависимости от конкретной задачи и требований к робототехнической системе. Представление таблиц и графиков, иллюстрирующих характеристики сервомоторов и их сравнение.

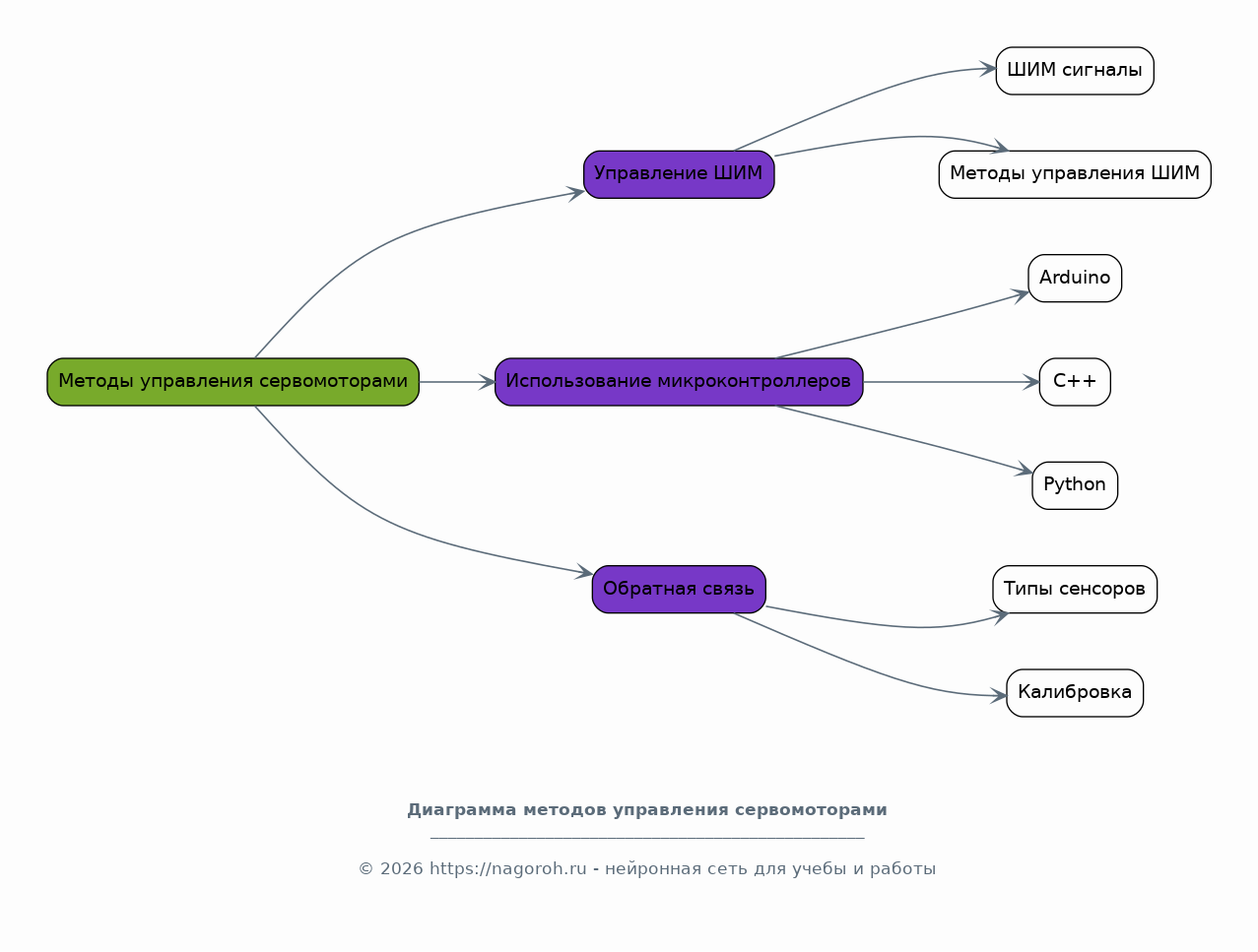
Методы управления сервомоторами

Содержимое раздела

Изучение различных методов управления сервомоторами, включая использование микроконтроллеров и программирование. Рассмотрение основных принципов управления сервомоторами с использованием различных сигналов, таких как ШИМ, а также анализ методов получения обратной связи. Подробное описание использования микроконтроллеров, таких как Arduino, для управления сервомоторами, включая примеры кода и схемы подключения. Изучение языков программирования, таких как C++ и Python, для разработки программ управления сервомоторами. Рассмотрение различных библиотек и инструментов, предназначенных для программирования микроконтроллеров и управления сервомоторами. Анализ методов калибровки и настройки сервомоторов для обеспечения точности и надежности. Обзор различных алгоритмов управления движением для роботов на основе сервомоторов.

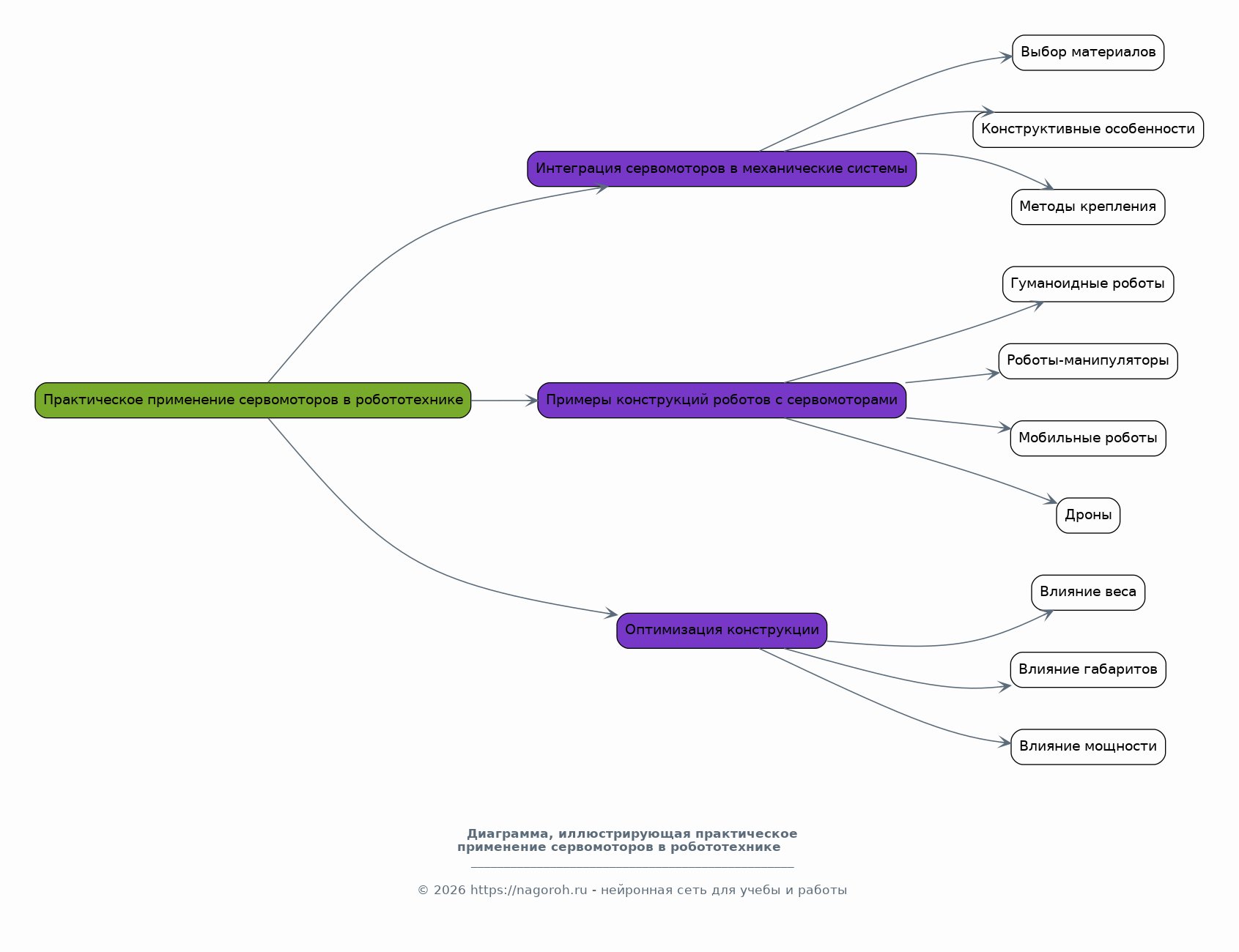
Практическое применение сервомоторов в робототехнике

Содержимое раздела

Обзор практического применения сервомоторов в различных типах роботов: от простых учебных моделей до более сложных систем. Анализ примеров использования сервомоторов в различных областях робототехники, таких как гуманоидные роботы, роботы-манипуляторы, мобильные роботы и дроны. Рассмотрение особенностей интеграции сервомоторов в механические системы, включая выбор материалов, конструктивные особенности и методы крепления. Разбор конкретных примеров конструкций роботов, использующих сервомоторы, с описанием их функциональности и принципов работы. Изучение вопросов оптимизации конструкции для повышения производительности и надежности робототехнических систем. Анализ влияния различных факторов, таких как вес, габариты и мощность сервомоторов, на производительность роботов. Обсуждение перспектив развития сервомоторов и их применения в робототехнике будущего.

Разработка и конструирование моделей роботов

Содержимое раздела

Практическое руководство по разработке и конструированию моделей роботов с использованием сервомоторов. Детальное описание этапов разработки роботов: от выбора концепции и проектирования до сборки и тестирования. Руководство по выбору сервомоторов для конкретных задач, учитывающее их характеристики и требования к роботу. Рассмотрение различных конструктивных материалов и методов крепления для обеспечения прочности и надежности конструкции. Подробные инструкции по сборке и настройке моделей роботов, включая подключение сервомоторов к микроконтроллерам и программирование. Обсуждение проблем, возникающих в процессе конструирования, и советы по их решению. Рекомендации по оптимизации конструкции для достижения оптимальной производительности и минимизации затрат. В данном разделе будут представлены практические примеры и чертежи конструкции роботов.

Программирование управления роботами на основе сервомоторов

Содержимое раздела

Детальное рассмотрение методов программирования управления роботами, использующими сервомоторы, с акцентом на практические примеры и реализацию управления движением. Изучение языков программирования, таких как C++, Python и Arduino IDE, для разработки программ управления. Подробное описание программирования микроконтроллеров для управления сервомоторами, включая примеры кода для различных задач, таких как управление положением, скоростью и траекторией движения. Рассмотрение различных алгоритмов управления движением, таких как прямое управление, управление по обратной связи и управление на основе данных с датчиков. Изучение методов калибровки сервомоторов для обеспечения точности и надежности управления. Рекомендации по организации программного кода для упрощения отладки и модификации. В данном разделе будут представлены практические примеры кода.

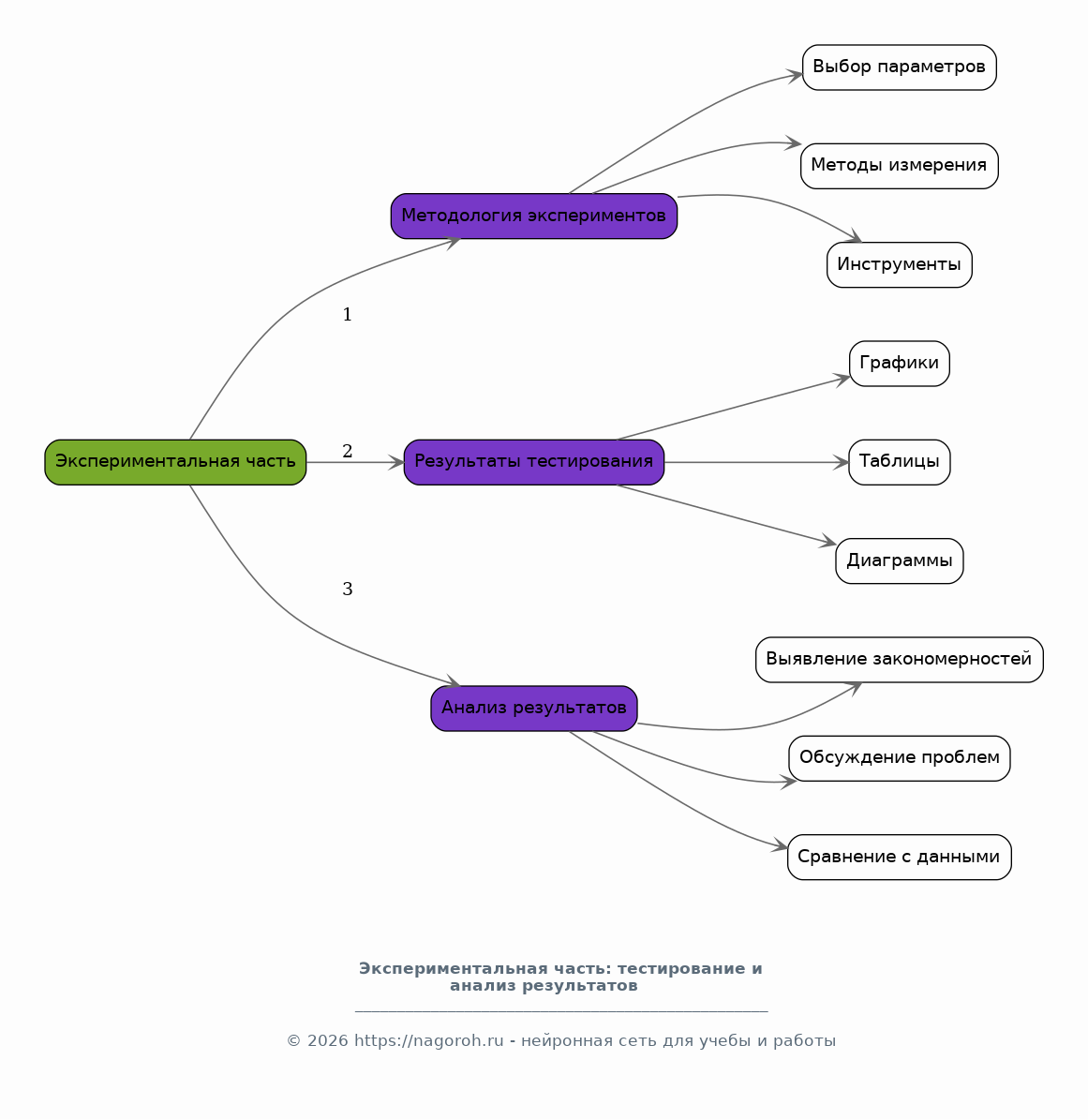
Экспериментальная часть: тестирование и анализ результатов

Содержимое раздела

Описание проведения практических экспериментов с разработанными моделями роботов и анализ полученных результатов. Подробное описание методологии проведения экспериментов, включая выбор параметров, методы измерения и инструменты. Представление результатов тестирования, включая графики, таблицы и диаграммы, иллюстрирующие производительность моделей роботов. Анализ полученных данных и выявление закономерностей, зависимостей между параметрами и характеристиками. Обсуждение проблем и сложностей, возникших в процессе тестирования, и методы их решения. Сравнение полученных результатов с теоретическими ожиданиями и литературными данными. Оценка эффективности разработанных моделей роботов и их соответствия поставленным целям. Представление рекомендаций по улучшению конструкций и алгоритмов управления.

Заключение

Содержимое раздела

Обобщение основных результатов исследования, выводы и рекомендации по дальнейшему использованию и развитию темы. Краткое изложение основных результатов, полученных в ходе исследования. Подведение итогов по достижению поставленных целей и решению задач. Оценка значимости полученных результатов и их вклада в развитие области робототехники. Выявление сильных и слабых сторон проведенного исследования, а также ограничений и проблем. Формулировка рекомендаций по дальнейшему использованию и развитию данной темы, включая перспективные направления исследований и возможные улучшения. Подчеркивание практической значимости результатов и их потенциального применения в различных областях.

Список литературы

Содержимое раздела

Список использованной литературы, включая книги, научные статьи, ресурсы из интернета и другие источники. Представление библиографического списка всех использованных источников, оформленного в соответствии с общепринятыми стандартами. Перечень книг, научных статей, отчетов, публикаций в интернете и других материалов, использованных при проведении исследования. Обеспечение полноты и достоверности списка литературы, включая все значимые источники по теме. Организация списка в алфавитном порядке или по другому логическому принципу (например, по типу источника). Предоставление информации о каждом источнике, включающей автора, название, год публикации, издательство или интернет-адрес. Учет всех использованных материалов, обеспечивающий их прозрачность и подтверждающий качество исследования.

Получи Такой Проект

До 90% уникальность
Готовый файл Word
15-30 страниц
Список источников по ГОСТ
Оформление по ГОСТ
Таблицы и схемы
Презентация

Создать Проект на любую тему за 5 минут

Создать

#6206828