Нейросеть

Исследование процесса изготовления динамической деревянной игрушки "Кузнецы" в технике богородской резьбы

Нейросеть для проекта Гарантия уникальности Строго по ГОСТу Высочайшее качество Поддержка 24/7

Данный исследовательский проект посвящен изучению и практической реализации традиционной русской игрушки "Кузнецы", выполненной в стилистике богородской резьбы. Проект предполагает глубокий анализ исторических аспектов возникновения и развития богородского промысла, а также детальное изучение технологических особенностей создания подобных изделий. В рамках исследования будет рассмотрена специфика выбора материалов, инструментов и техник обработки древесины для достижения оптимального художественного результата. Особое внимание уделено сохранению традиционных методов резьбы и приемов, передаваемых из поколения в поколение, с одновременным поиском возможностей для совершенствования и адаптации к современным требованиям. Проект направлен на выявление ключевых этапов производства игрушки, от подготовки сырья до финишной обработки, с последующей разработкой практических рекомендаций и технологических карт. Помимо этого, в проекте будет уделено внимание экономическим и социальным аспектам, связанным с производством и реализацией богородской игрушки, включая анализ рынка и оценку ее культурной значимости. Результаты исследования могут быть полезны для мастеров, студентов профильных учебных заведений и всех, кто интересуется народным творчеством.

Идея:

Проект направлен на создание динамической деревянной игрушки "Кузнецы" с использованием техник богородской резьбы. Предполагается детальное изучение технологического процесса и создание прототипа игрушки.

Продукт:

Конечным продуктом является готовая деревянная игрушка "Кузнецы", выполненная в соответствии с традиционными канонами богородской резьбы. Игрушка будет обладать функциональностью, соответствующей ее динамическому характеру и эстетической привлекательностью.

Проблема:

Существует недостаточная формализация технологического процесса изготовления игрушек в технике богородской резьбы, что усложняет передачу знаний и навыков. Отсутствие современных методик оценки трудозатрат и себестоимости производства снижает эффективность работы мастеров.

Актуальность:

Актуальность проекта определяется необходимостью сохранения и популяризации народных художественных промыслов, в частности, богородской резьбы. Проект способствует развитию интереса к традиционной культуре и формированию понимания ценности ручного труда.

Цель:

Целью данного проекта является разработка и создание деревянной игрушки "Кузнецы" с применением техники богородской резьбы. Достижение этой цели позволит получить практический опыт и создать прототип, соответствующий высоким художественным и технологическим требованиям.

Целевая аудитория:

Проект ориентирован на учащихся средних и старших классов, интересующихся народным творчеством и ручным трудом. Результаты исследования могут быть полезны для студентов профильных учебных заведений и мастеров, специализирующихся на изготовлении деревянных изделий.

Задачи:

  • Изучение истории возникновения и развития богородского промысла.
  • Анализ технологических особенностей изготовления игрушки "Кузнецы".
  • Разработка технологической карты изготовления игрушки.
  • Изготовление прототипа игрушки "Кузнецы".
  • Оценка эстетических и функциональных характеристик готового изделия.

Ресурсы:

Для реализации проекта потребуются: натуральная древесина, инструменты для резьбы, измерительные приборы, клей, лакокрасочные материалы, а также доступ к специализированному оборудованию (при необходимости).

Роли в проекте:

Исследователь выполняет функцию сбора, анализа и систематизации информации по выбранной теме, изучает теоретические основы богородской резьбы, анализирует существующие методики изготовления игрушек. Он отвечает за подготовку обзора литературы, разработку методологии исследования и интерпретацию полученных данных. Кроме того, исследователь участвует в разработке технологической карты и контролирует соответствие процесса изготовления установленным требованиям.

Технолог отвечает за практическую реализацию проекта, включая выбор материалов, инструментов и оборудования. Он разрабатывает технологическую карту изготовления игрушки, обеспечивая соблюдение технологических процессов и контроль качества на каждом этапе производства. Технолог проводит необходимые расчеты, связанные с материалами и трудозатратами, а также осуществляет подбор оптимальных режимов обработки древесины для достижения высокого качества изделия.

Мастер-резчик выполняет непосредственное изготовление игрушки, используя техники богородской резьбы. Он отвечает за воплощение разработанной технологической карты в жизнь, обеспечивая точность и аккуратность выполнения каждого элемента. Мастер-резчик также участвует в оценке эстетических и функциональных характеристик готового изделия, внося необходимые корректировки в процесс производства.

Дизайнер отвечает за эстетическую составляющую игрушки, включая выбор формы, размеров, пропорций и декоративных элементов. Он анализирует традиционные образы богородской резьбы, адаптируя их к современным требованиям. Дизайнер участвует в разработке эскизов и чертежей, обеспечивает гармоничное сочетание художественных и технологических решений.

Наименование образовательного учреждения

Проект

на тему

Исследование процесса изготовления динамической деревянной игрушки "Кузнецы" в технике богородской резьбы

Выполнил: ФИО

Руководитель: ФИО

Содержание

  • Введение 1
  • Исторический обзор богородского промысла 2
  • Технология изготовления игрушки "Кузнецы" 3
  • Материалы и инструменты 4
  • Анализ рынка и оценка экономической эффективности 5
  • Разработка эскиза и технологической карты 6
  • Практическое изготовление игрушки 7
  • Анализ результатов и оценка качества 8
  • Заключение 9
  • Список литературы 10

Введение

Содержимое раздела

Введение в проект представляет собой обзор проблемы, актуальности исследования и его целей. В нем также обосновывается выбор темы, формулируются исследовательские вопросы и определяются основные этапы работы. Введение включает в себя краткий обзор истории богородской резьбы и обоснование значимости сохранения и развития этого вида народного искусства. Также вводится описание объекта исследования – деревянной игрушки «Кузнецы» – и ее роли в культурном наследии.

Исторический обзор богородского промысла

Содержимое раздела

Данный раздел посвящен изучению истории возникновения и развития богородского промысла, его географических и экономических особенностей. Анализируются основные этапы развития промысла, начиная с его зарождения и до современности. Особое внимание уделяется влиянию социальных и культурных факторов на формирование традиций богородской резьбы. Рассматриваются различные школы и направления в резьбе, а также наиболее известные мастера и их вклад в развитие промысла. Изучаются основные материалы и инструменты, используемые в богородской резьбе на протяжении истории.

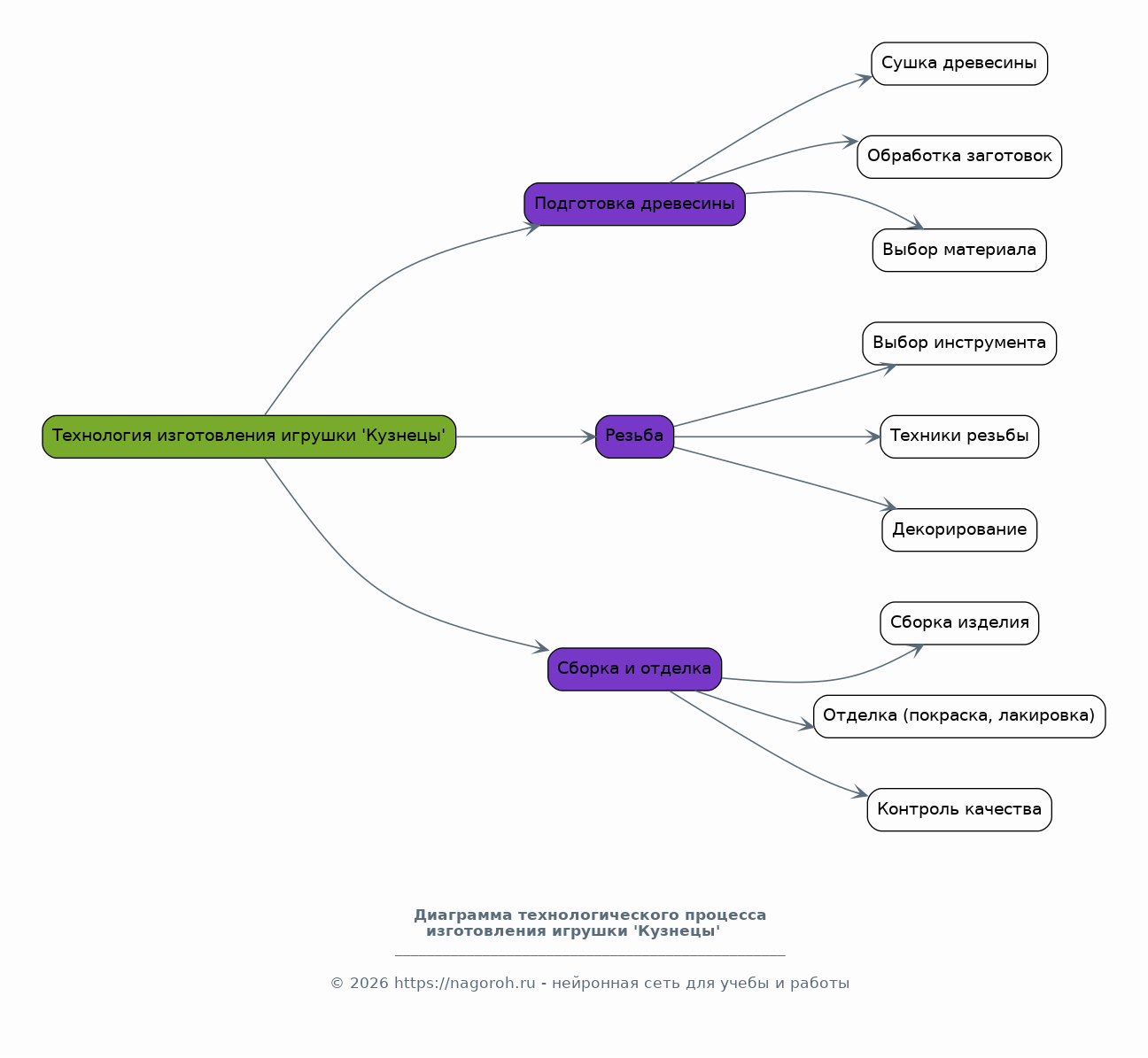
Технология изготовления игрушки "Кузнецы"

Содержимое раздела

В этом разделе подробно рассматривается технологический процесс изготовления игрушки "Кузнецы". Анализируются различные методы подготовки древесины, включая сушку, обработку и выбор заготовок. Детально описываются основные этапы резьбы, включая выбор инструмента, техники резьбы и приемы декорирования. Рассматриваются особенности сборки и отделки готового изделия, а также методы контроля качества. Приводятся технологические карты и схемы, иллюстрирующие последовательность выполнения работ на каждом этапе производства. Особое внимание уделяется сохранению традиционных приемов и техник.

Материалы и инструменты

Содержимое раздела

Этот раздел посвящен детальному обзору материалов и инструментов, используемых в процессе изготовления игрушки "Кузнецы". Рассматриваются различные типы древесины, их свойства и пригодность для резьбы. Анализируются особенности выбора материалов в зависимости от типа изделия и поставленных задач. Детально описываются инструменты, используемые для резьбы, включая стамески, резцы, ножи и другие приспособления. Приводятся рекомендации по выбору и уходу за инструментами, а также рассматриваются методы заточки и правки. Рассматриваются вспомогательные материалы, такие как клей, лаки и краски.

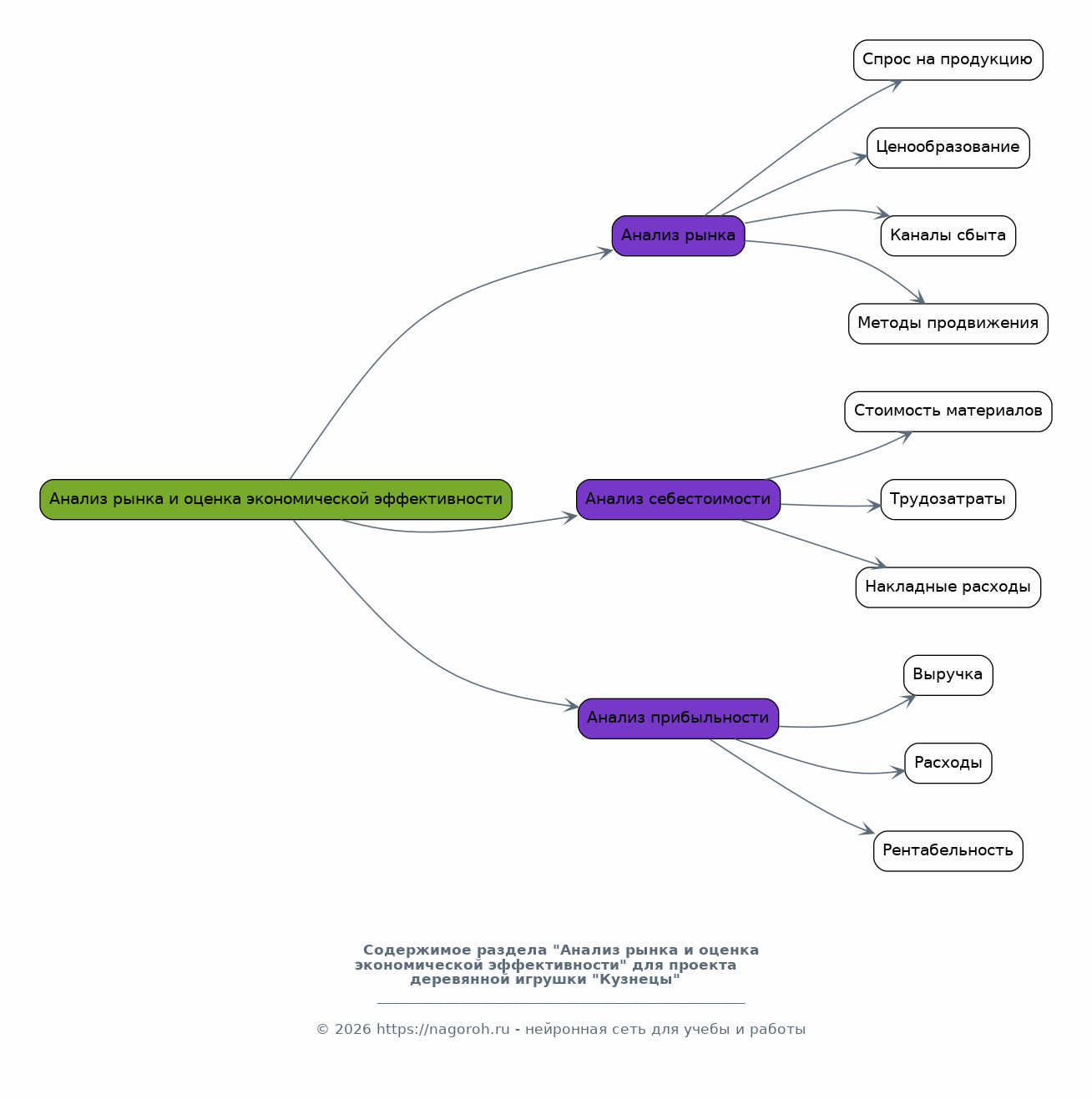
Анализ рынка и оценка экономической эффективности

Содержимое раздела

В этом разделе проводится анализ рынка деревянных игрушек, в частности, игрушек, выполненных в технике богородской резьбы. Изучается спрос на данную продукцию и ее ценообразование. Анализируются каналы сбыта и методы продвижения. Проводится оценка экономической эффективности производства игрушки "Кузнецы", включая расчет себестоимости, трудозатрат и потенциальной прибыли. Рассматриваются возможности расширения производства и увеличения прибыли. Анализируются факторы, влияющие на конкурентоспособность продукции.

Разработка эскиза и технологической карты

Содержимое раздела

В данном разделе будет представлена разработка эскиза деревянной игрушки "Кузнецы". Этот этап включает в себя детальную проработку внешнего вида игрушки, определение ее размеров и пропорций, а также выбор style богородской резьбы. Будут созданы чертежи и 3D-модели для наглядности и точности исполнения. Далее следует разработка технологической карты, которая будет содержать подробное описание всех этапов производства, от подготовки материала до финишной обработки. В карте будут указаны инструменты, материалы и технологические приемы, используемые на каждом этапе, а также контрольные точки качества.

Практическое изготовление игрушки

Содержимое раздела

Этот раздел посвящен практической реализации проекта – изготовлению деревянной игрушки "Кузнецы" в соответствии с разработанным эскизом и технологической картой. Здесь будут подробно описаны все этапы производства: от подготовки древесины и разметки заготовок до выполнения резьбы, сборки и финишной обработки. Особое внимание будет уделено соблюдению технологических требований, использованию инструментов и техник резьбы, а также контролю качества на каждом этапе. Будут представлены фотографии и видеоматериалы, иллюстрирующие процесс изготовления игрушки, а также описание возникающих трудностей и способов их преодоления. Этот раздел отразит практический опыт, полученный в ходе работы.

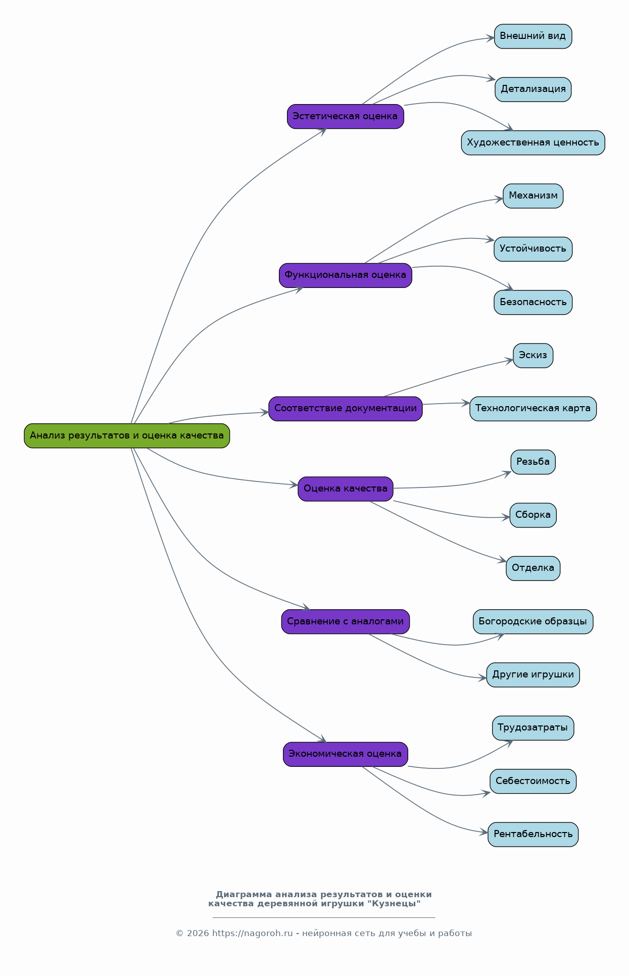
Анализ результатов и оценка качества

Содержимое раздела

В данном разделе будет проведен всесторонний анализ готовой деревянной игрушки "Кузнецы". Будут рассмотрены ее эстетические и функциональные характеристики, соответствие эскизу и технологической карте. Осуществлена оценка качества резьбы, сборки и отделки изделия. Будет проведено сравнение полученного результата с существующими образцами богородской игрушки, выявлены сильные и слабые стороны проекта. Кроме того, будет дана оценка трудозатрат и себестоимости производства, а также предложены рекомендации по улучшению техник и оптимизации технологического процесса для дальнейшей работы.

Заключение

Содержимое раздела

Заключение представляет собой итоговый анализ проведенного исследования и полученных результатов. В нем подводятся итоги работы, делаются выводы о достижении поставленных целей и задач. Оценивается значимость полученных результатов для сохранения и развития богородского промысла. Формулируются практические рекомендации, которые могут быть использованы мастерами и студентами в дальнейшей работе. Рассматриваются перспективы дальнейших исследований и разработок в области изготовления деревянных игрушек.

Список литературы

Содержимое раздела

В данном разделе представлен полный список использованной литературы, включая книги, статьи, нормативные документы и интернет-ресурсы, которые были использованы при подготовке данного исследования. Оформление списка соответствует требованиям ГОСТ и включает в себя полные библиографические данные каждого источника. Список литературы служит подтверждением достоверности проведенного исследования и является важным элементом его научной ценности. Он позволяет читателям углубиться в изучаемую тему и ознакомиться с дополнительными источниками информации.

Получи Такой Проект

До 90% уникальность
Готовый файл Word
15-30 страниц
Список источников по ГОСТ
Оформление по ГОСТ
Таблицы и схемы
Презентация

Создать Проект на любую тему за 5 минут

Создать

#5489823