Нейросеть

Исследование Профессиональной Этики Муниципальных Служащих и Анализ Нормативно-Правовых Актов Местной Администрации

Нейросеть для проекта Гарантия уникальности Строго по ГОСТу Высочайшее качество Поддержка 24/7

Данный исследовательский проект посвящен изучению и анализу профессиональной этики муниципальных служащих, а также действующих нормативных актов местной администрации, регулирующих их деятельность. В рамках исследования будет проведен комплексный анализ этических кодексов, положений о конфликте интересов, антикоррупционных мер и других нормативных документов, определяющих стандарты поведения муниципальных служащих. Будут изучены практические аспекты применения указанных норм, в том числе, случаи нарушений этических принципов и коррупционных проявлений, а также механизмы их предотвращения и устранения. Кроме того, будет проведен анализ эффективности существующих нормативно-правовых актов с точки зрения их соответствия современным вызовам и потребностям общества. Особое внимание будет уделено выявлению пробелов и противоречий в законодательстве, а также разработке рекомендаций по совершенствованию нормативно-правовой базы и повышению уровня профессиональной этики муниципальных служащих. Исследование предполагает как теоретический анализ, так и практические исследования, включая изучение документов, интервьюирование экспертов и муниципальных служащих, а также анализ статистических данных. Результаты проекта будут иметь практическое значение для улучшения работы органов местного самоуправления и повышения доверия граждан к власти.

Идея:

Проект направлен на комплексный анализ этических стандартов и нормативных актов, регулирующих деятельность муниципальных служащих, выявление проблем и разработку рекомендаций по их решению. Итогом исследования станет формирование предложений по совершенствованию нормативно-правовой базы и повышению эффективности работы органов местного самоуправления.

Продукт:

Результатом проекта станет аналитический отчет с детальным анализом этических кодексов, нормативных актов, а также выявленных проблем и предложенных рекомендаций. Будут разработаны методические рекомендации для муниципальных служащих по соблюдению этических норм и предотвращению коррупции.

Проблема:

Существует недостаточный уровень понимания и соблюдения этических норм среди муниципальных служащих, что приводит к коррупции и снижению доверия граждан к власти. Необходимо выявление проблемных зон в действующих нормативно-правовых актах и разработка мер по их устранению.

Актуальность:

Проблема профессиональной этики и соблюдения нормативных актов является актуальной в контексте реформирования системы государственного управления и повышения качества жизни населения. Проект способствует повышению эффективности работы органов местного самоуправления и формированию позитивного имиджа власти.

Цель:

Цель проекта - провести глубокий анализ состояния профессиональной этики муниципальных служащих и эффективности нормативных актов, регулирующих их деятельность. Кроме того, разработать практические рекомендации по улучшению этой сферы и повышению доверия граждан к органам местного самоуправления.

Целевая аудитория:

Аудиторией проекта являются муниципальные служащие, руководители органов местного самоуправления, преподаватели и студенты юридических и управленческих специальностей, а также представители общественных организаций. Результаты исследования будут полезны для специалистов в области государственного и муниципального управления, а также для широкой общественности.

Задачи:

  • Анализ нормативно-правовой базы, регулирующей деятельность муниципальных служащих.
  • Изучение этических кодексов и стандартов поведения муниципальных служащих.
  • Проведение интервью с муниципальными служащими и экспертами.
  • Анализ судебной практики по делам, связанным с нарушениями этики и коррупцией.
  • Разработка рекомендаций по совершенствованию нормативно-правовой базы и повышению уровня этики.

Ресурсы:

Для реализации проекта потребуются доступ к нормативным актам, этическим кодексам, статистическим данным, а также финансирование для проведения интервью и обработки данных.

Роли в проекте:

Осуществляет общее руководство проектом, координирует работу команды, отвечает за планирование, организацию и контроль выполнения задач. Обеспечивает взаимодействие с экспертами, органами местного самоуправления, и другими заинтересованными сторонами. Отвечает за подготовку отчетов и презентацию результатов исследования.

Проводит анализ нормативно-правовой базы, этических кодексов и других документов, связанных с деятельностью муниципальных служащих. Собирает и анализирует данные, проводит интервью, готовит аналитические отчеты и предложения по совершенствованию нормативных актов. Участвует в разработке методических рекомендаций.

Проводит интервью с муниципальными служащими и экспертами, собирает информацию о проблемах и вызовах в сфере этики и соблюдения нормативных актов. Обеспечивает качественную обработку результатов интервью, систематизацию данных и подготовку аналитических материалов. Соблюдает этические принципы и конфиденциальность при работе с информацией.

Разрабатывает методологию исследования, определяет методы сбора и анализа данных, обеспечивает соответствие исследования научным стандартам. Участвует в разработке вопросников для интервью и анкет, а также в интерпретации результатов исследования. Отвечает за качество и надежность полученных данных.

Наименование образовательного учреждения

Проект

на тему

Исследование Профессиональной Этики Муниципальных Служащих и Анализ Нормативно-Правовых Актов Местной Администрации

Выполнил: ФИО

Руководитель: ФИО

Содержание

  • Введение 1
  • Теоретические основы профессиональной этики государственных служащих 2
  • Правовое регулирование деятельности муниципальных служащих 3
  • Анализ этических кодексов и стандартов поведения муниципальных служащих 4
  • Практика применения нормативных актов и этических стандартов 5
  • Методы и результаты исследования 6
  • Анализ проблем и вызовов в области профессиональной этики 7
  • Разработка рекомендаций по совершенствованию нормативно-правовой базы 8
  • Разработка рекомендаций по улучшению этических стандартов 9
  • Список литературы 10

Введение

Содержимое раздела

В разделе "Введение" будет представлено обоснование актуальности выбранной темы, определены цели и задачи исследования, обозначены его методологические основы. Будет проведен обзор существующих исследований в данной области, а также сформулирована научная новизна работы и ее практическая значимость. Будут раскрыты основные понятия и термины, используемые в исследовании, такие как "профессиональная этика", "муниципальный служащий", "нормативно-правовой акт", "коррупция" и другие. Обозначены основные этапы работы, структура исследования и ожидаемые результаты. Раздел задает тон для последующего углубленного анализа.

Теоретические основы профессиональной этики государственных служащих

Содержимое раздела

В данном разделе будет рассмотрена теоретическая база профессиональной этики государственных служащих, включая исторические аспекты формирования этических кодексов и принципов. Будут проанализированы основные подходы к определению этики, ее роли в государственном управлении и взаимосвязи с моралью и правом. Особое внимание будет уделено этическим дилеммам, с которыми сталкиваются муниципальные служащие, и способам их разрешения. Будет проведено сравнение этических кодексов различных стран и международных организаций. Рассмотрены основные принципы этичного поведения, такие как честность, справедливость, беспристрастность, уважение к правам человека и другие. Анализ теоретических подходов обеспечит основу для последующего практического анализа.

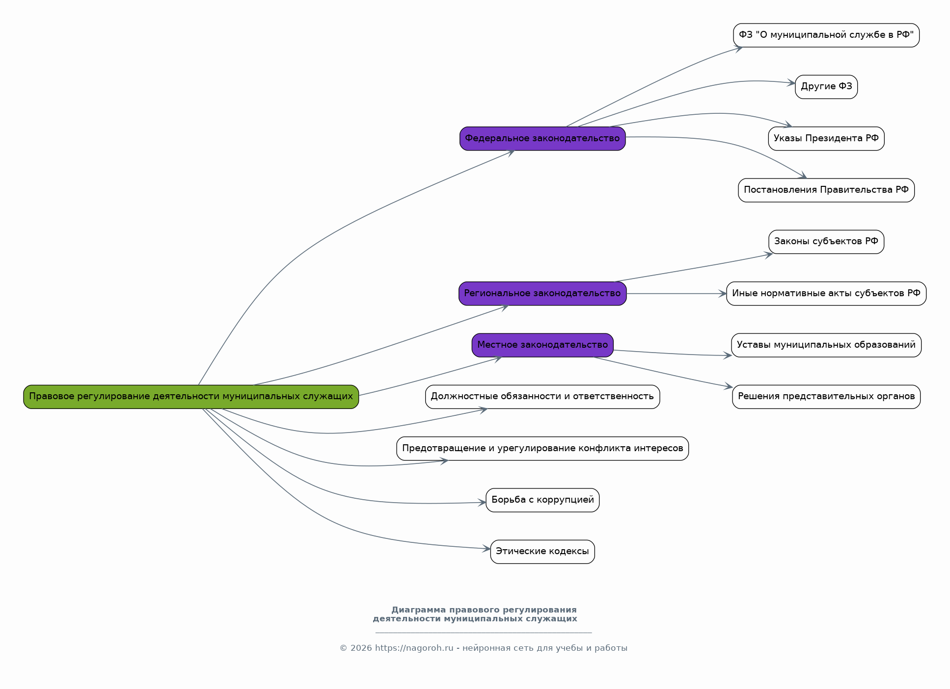
Правовое регулирование деятельности муниципальных служащих

Содержимое раздела

Данный раздел посвящен анализу нормативно-правовой базы, регулирующей деятельность муниципальных служащих в Российской Федерации. Будет рассмотрен Федеральный закон "О муниципальной службе в Российской Федерации", другие федеральные законы, указы Президента РФ, постановления Правительства РФ, а также региональные и местные нормативные акты. Особое внимание будет уделено вопросам прохождения муниципальной службы, должностным обязанностям, ответственности, правам и гарантиям муниципальных служащих. Будет произведен анализ нормативных актов, касающихся предотвращения и урегулирования конфликта интересов, борьбы с коррупцией, а также этических кодексов муниципальных служащих. Выявлены пробелы и противоречия в правовом регулировании.

Анализ этических кодексов и стандартов поведения муниципальных служащих

Содержимое раздела

В данном разделе будет проведен детальный анализ существующих этических кодексов и стандартов поведения муниципальных служащих, принятых на федеральном, региональном и местном уровнях. Будут рассмотрены основные положения кодексов, их соответствие международным стандартам и принципам этичного поведения. Проанализированы механизмы реализации этических кодексов, включая процедуры рассмотрения жалоб и привлечения к ответственности за нарушения. Проведено сравнение этических кодексов различных органов местного самоуправления, выявлены лучшие практики и недостатки. Особое внимание будет уделено вопросам открытости, прозрачности и подотчетности деятельности муниципальных служащих.

Практика применения нормативных актов и этических стандартов

Содержимое раздела

В данном разделе будет рассмотрена практическая сторона применения нормативных актов и этических стандартов в деятельности муниципальных служащих. Будут проанализированы конкретные примеры нарушений этических норм, выявлены причины и последствия таких нарушений. Будет изучена судебная практика по делам, связанным с коррупцией и другими нарушениями в сфере муниципальной службы. Проведен анализ эффективности существующих механизмов контроля и надзора за соблюдением этических норм. Будут рассмотрены методы оценки уровня этичности и прозрачности в деятельности органов местного самоуправления. Выявлены факторы, влияющие на соблюдение этических стандартов.

Методы и результаты исследования

Содержимое раздела

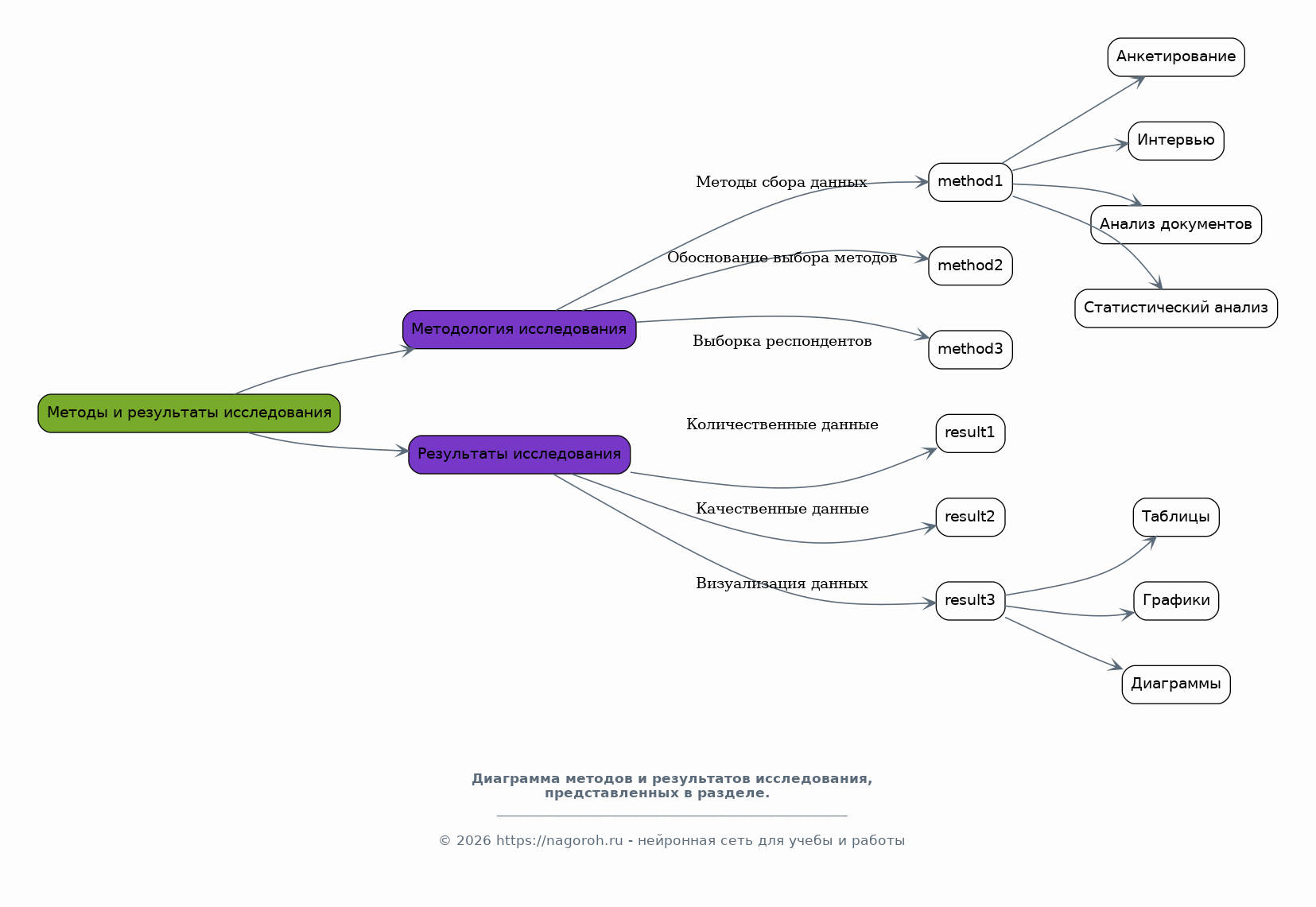
В данном разделе будет представлена методология исследования, включая описание методов сбора и анализа данных (анкетирование, интервью, анализ документов, статистический анализ). Будет предоставлено обоснование выбора методов исследования и их соответствие поставленным задачам. Описана выборка респондентов, методы обработки полученных данных и используемые статистические инструменты. Представлены основные результаты исследования, включая количественные и качественные данные, полученные в ходе опросов, интервью и анализа документов. Результаты будут представлены в виде таблиц, графиков и диаграмм для наглядности и удобства восприятия.

Анализ проблем и вызовов в области профессиональной этики

Содержимое раздела

В данном разделе будет проведен анализ выявленных проблем и вызовов в области профессиональной этики муниципальных служащих на основе полученных результатов исследования. Будут рассмотрены основные факторы, влияющие на соблюдение этических норм, такие как недостаточная подготовка, низкий уровень оплаты труда, отсутствие эффективной системы контроля и другие. Особое внимание будет уделено причинам нарушений этических принципов и коррупционным проявлениям, а также их последствиям для общества и органов местного самоуправления. Проанализированы барьеры на пути к соблюдению этических стандартов и предложены пути их преодоления. Выявлены наиболее уязвимые области.

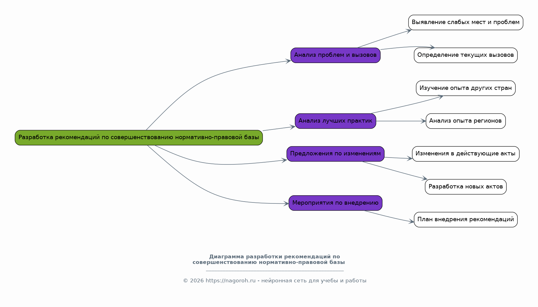
Разработка рекомендаций по совершенствованию нормативно-правовой базы

Содержимое раздела

В данном разделе будут представлены практические рекомендации по совершенствованию нормативно-правовой базы, регулирующей деятельность муниципальных служащих. Рекомендации будут основаны на результатах исследования, анализе проблем и вызовов, а также лучших практиках других стран и регионов. Будут предложены конкретные изменения в действующие нормативные акты, направленные на повышение эффективности, прозрачности и подотчетности органов местного самоуправления. Сформулированы предложения по разработке новых нормативных актов, касающихся этики, предотвращения коррупции, конфликта интересов и других вопросов. Будет представлен перечень мероприятий по внедрению предложенных рекомендаций.

Разработка рекомендаций по улучшению этических стандартов

Содержимое раздела

В данном разделе будут сформулированы рекомендации по улучшению этических стандартов и повышению уровня профессиональной этики муниципальных служащих. Рекомендации будут направлены на совершенствование этических кодексов, разработку и внедрение программ обучения и повышения квалификации, направленных на этическое воспитание и формирование навыков принятия этичных решений. Будут предложены меры по повышению прозрачности и открытости деятельности органов местного самоуправления, проведению антикоррупционных мероприятий и контролю за соблюдением этических норм. Рекомендации будут включать конкретные шаги, направленные на укрепление доверия граждан к власти.

Список литературы

Содержимое раздела

Раздел "Список литературы" содержит полный перечень использованных в исследовании источников, включая научные статьи, монографии, нормативные акты, статистические данные и другие материалы. Список оформлен в соответствии с требованиями к цитированию и оформлению ссылок. Он структурирован по категориям (например, книги, статьи, нормативные акты, интернет-ресурсы) для удобства. Список литературы является доказательством использования научных методов и показывает полноту анализа исследуемой темы, а также дает читателю возможность для ознакомления.

Получи Такой Проект

До 90% уникальность
Готовый файл Word
15-30 страниц
Список источников по ГОСТ
Оформление по ГОСТ
Таблицы и схемы
Презентация

Создать Проект на любую тему за 5 минут

Создать

#5726274