Нейросеть

Исследование развития новорожденных: от пренатального периода до первого года жизни

Нейросеть для проекта Гарантия уникальности Строго по ГОСТу Высочайшее качество Поддержка 24/7

Данный исследовательский проект посвящен всестороннему изучению развития ребенка от момента зачатия до достижения им одного года. Он включает в себя анализ физиологических, психологических и социальных аспектов развития младенцев. Будут рассмотрены основные этапы развития, включая формирование двигательных навыков, сенсорное восприятие, когнитивные функции и социальное взаимодействие. Особое внимание будет уделено влиянию различных факторов, таких как генетика, питание, окружающая среда и родительский уход, на траекторию развития ребенка. Проект предполагает детальный анализ современных научных данных, а также проведение, при необходимости, эмпирических исследований. Будут изучены особенности развития в условиях нормы и возможные отклонения, требующие внимания специалистов. Результаты исследования могут быть полезны для педиатров, психологов, родителей и других специалистов, работающих с детьми раннего возраста. Исследование будет опираться на междисциплинарный подход, сочетающий в себе знания из области медицины, психологии, педагогики и социологии, что позволит получить наиболее полное представление о сложных процессах, происходящих в этот критический период.

Идея:

Изучить динамику развития новорожденных с учетом влияния различных факторов. Создать базу данных о ключевых этапах развития и разработать методические рекомендации для родителей и специалистов.

Продукт:

Разработка информационного ресурса, содержащего систематизированные данные о развитии новорожденных, включая интерактивные инструменты для оценки развития ребенка. Создание методических материалов, направленных на поддержку родителей и специалистов в обеспечении оптимальных условий для развития младенцев.

Проблема:

Существует недостаточная осведомленность родителей и специалистов о нормах развития младенцев и факторах, влияющих на них. Отсутствует единый, доступный и понятный ресурс, объединяющий современные научные данные о развитии новорожденных.

Актуальность:

Актуальность исследования обусловлена необходимостью ранней диагностики возможных отклонений в развитии детей и профилактики негативных последствий. Полученные данные будут способствовать повышению качества медицинского обслуживания и улучшению родительского воспитания.

Цель:

Всесторонне изучить закономерности развития новорожденных от зачатия до одного года, выявить факторы, влияющие на этот процесс, и разработать практические рекомендации. Сформировать базу данных о ключевых этапах развития и создать информационный ресурс для родителей и специалистов.

Целевая аудитория:

Аудитория проекта включает педиатров, неонатологов, детских психологов, специалистов по раннему развитию, а также родителей новорожденных и будущих родителей. Исследование будет полезно студентам медицинских вузов и всем, кто интересуется вопросами развития младенцев.

Задачи:

  • Обзор научной литературы по теме исследования, включая изучение отечественных и зарубежных публикаций.
  • Анализ данных о развитии новорожденных, с учетом различных факторов (генетика, питание, условия окружающей среды и т.д.).
  • Разработка методических рекомендаций для родителей и специалистов, направленных на поддержку развития младенцев.
  • Создание информационного ресурса, содержащего систематизированные данные о развитии новорожденных.

Ресурсы:

Для реализации проекта потребуются доступ к научной литературе, специализированное программное обеспечение, ресурсы для организации опросов и наблюдения, а также экспертиза специалистов в области педиатрии, психологии и других смежных областях.

Роли в проекте:

Отвечает за общее руководство проектом, планирование, координацию работы команды, контроль за выполнением задач и сроками. Осуществляет научное руководство, обеспечивает организацию научных исследований, контролирует качество данных и интерпретацию результатов, а также отвечает за подготовку отчетов и публикаций. Руководитель обеспечивает взаимодействие с экспертами и заинтересованными сторонами, а также отвечает за представление результатов проекта широкой аудитории.

Проводит обзор научной литературы, анализирует данные, участвует в разработке методологии исследования и подготовке публикаций. Осуществляет сбор и обработку данных, выполняет статистический анализ, интерпретирует результаты и готовит отчеты. Научный сотрудник отвечает за проведение эмпирических исследований (при необходимости), подготовку презентаций и участие в научных конференциях, а также занимается написанием статей для научных журналов.

Предоставляет экспертные знания в области педиатрии и неонатологии, консультирует по вопросам физического развития младенцев, интерпретирует медицинские данные. Обеспечивает соответствие исследования медицинским стандартам, участвует в разработке методологии и анализе полученных результатов, а также консультирует по вопросам нормального и отклоняющегося развития, оказывает помощь в интерпретации медицинских данных.

Предоставляет экспертное мнение по вопросам психологического и когнитивного развития младенцев, участвует в разработке методологии, направленной на оценку психологических аспектов развития. Отвечает за разработку инструментов для оценки когнитивных, эмоциональных и социальных навыков младенцев, участвует в анализе данных, связанных с психологическим развитием, и консультирует по вопросам раннего вмешательства.

Наименование образовательного учреждения

Проект

на тему

Исследование развития новорожденных: от пренатального периода до первого года жизни

Выполнил: ФИО

Руководитель: ФИО

Содержание

  • Введение 1
  • Пренатальное развитие: формирование основ 2
  • Физическое развитие новорожденного: адаптация к миру 3
  • Сенсорное развитие и восприятие 4
  • Когнитивное развитие: познание мира 5
  • Эмоциональное и социальное развитие 6
  • Двигательное развитие и моторные навыки 7
  • Питание и сон: основы здоровья 8
  • Влияние факторов окружающей среды 9
  • Заключение 10
  • Список литературы 11

Введение

Содержимое раздела

Введение в проблематику исследования развития новорожденных, обоснование актуальности темы и постановка основных целей и задач. В данном разделе будут представлены ключевые понятия, связанные с развитием младенцев, обзор существующих научных подходов и методов исследования. Также будет охарактеризована структура работы, указаны используемые методологические подходы, и сформулированы вопросы, на которые предстоит ответить в ходе исследования. Будут определены границы исследования и представлена его значимость для науки и практического применения, а также будет дан краткий обзор имеющихся данных.

Пренатальное развитие: формирование основ

Содержимое раздела

Детальный анализ процессов, происходящих в период беременности, от момента зачатия до рождения ребенка. Рассмотрение влияния генетических факторов, состояния здоровья матери, питания и внешней среды на формирование плода. Будут изучены основные этапы развития органов и систем, а также последствия воздействия вредных факторов. Будет проанализировано влияние пренатального периода на последующее развитие ребенка, включая физическое, когнитивное и эмоциональное благополучие. Акцент будет сделан на превентивных мерах, направленных на создание оптимальных условий для развития плода и минимизацию рисков.

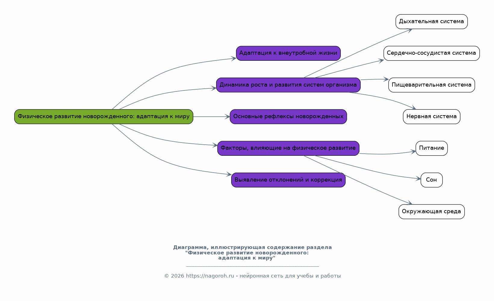
Физическое развитие новорожденного: адаптация к миру

Содержимое раздела

Изучение физиологических аспектов развития новорожденного в первые месяцы жизни, включая процессы адаптации к внеутробной жизни. Рассмотрение динамики роста и развития основных систем организма (дыхательной, сердечно-сосудистой, пищеварительной и нервной). Будут проанализированы основные рефлексы новорожденных, их значение для выживания и развития. Будут рассмотрены факторы, влияющие на физическое развитие ребенка, включая питание, сон и воздействие окружающей среды. Особое внимание будет уделено раннему выявлению возможных отклонений и разработке мер по их коррекции.

Сенсорное развитие и восприятие

Содержимое раздела

Анализ развития органов чувств новорожденного и формирование восприятия окружающего мира. Рассмотрение процессов зрительного, слухового, вкусового, обонятельного и тактильного восприятия. Будут изучены особенности обработки сенсорной информации в раннем возрасте, включая распознавание лиц, звуков и запахов. Будет рассмотрено влияние сенсорного опыта на развитие мозга и формирование когнитивных способностей. Акцент будет сделан на роли сенсорной стимуляции в развитии ребенка и методах ее оптимизации для детей различного возраста.

Когнитивное развитие: познание мира

Содержимое раздела

Изучение формирования когнитивных функций новорожденного, включая внимание, память, мышление и обучение. Рассмотрение развития простых когнитивных навыков, таких как распознавание объектов и лиц, понимание причинно-следственных связей. Будут проанализированы различные теории когнитивного развития, применимые к младенческому возрасту. Будет изучено влияние раннего опыта на формирование когнитивных способностей, включая роль игр, общения с родителями и образовательных программ. Особое внимание будет уделено раннему выявлению задержек в когнитивном развитии и методам их коррекции.

Эмоциональное и социальное развитие

Содержимое раздела

Анализ формирования эмоциональной сферы и социальных навыков новорожденного. Рассмотрение развития привязанности, эмоционального выражения и понимания эмоций других людей. Будут изучены факторы, влияющие на социальное развитие, включая взаимодействие с родителями, сверстниками и другими значимыми взрослыми. Будет проанализировано влияние эмоционального опыта на развитие личности ребенка и формирование социальных навыков. Особое внимание будет уделено роли семьи и культурной среды в формировании эмоциональной сферы и социальных навыков, а также раннему выявлению проблем в этой области.

Двигательное развитие и моторные навыки

Содержимое раздела

Изучение развития моторных навыков новорожденного, включая формирование координации движений, овладение навыками ползания, сидения и ходьбы. Рассмотрение влияния генетических факторов, физической активности и окружающей среды на моторное развитие. Будут проанализированы основные этапы моторного развития, а также отклонения и задержки в развитии. Будет изучено взаимосвязь между моторным развитием и другими областями развития, такими как когнитивное и социальное развитие. Особое внимание будет уделено роли стимулирования двигательной активности для детей разного возраста.

Питание и сон: основы здоровья

Содержимое раздела

Рассмотрение вопросов питания новорожденных и младенцев, включая грудное вскармливание, искусственное вскармливание и введение прикорма. Будут изучены оптимальные режимы питания, влияние питания на физическое и когнитивное развитие. Анализ проблем, связанных с питанием, таких как аллергии, пищевая непереносимость и ожирение. Изучение роли сна в развитии младенцев, включая режимы сна, факторы, влияющие на качество сна, проблемы со сном и методы их решения. Будет рассмотрено влияние питания и сна на общее здоровье и развитие ребенка.

Влияние факторов окружающей среды

Содержимое раздела

Анализ влияния окружающей среды на развитие новорожденных, включая воздействие различных факторов, таких как климат, загрязнение воздуха и воды, а также социальные условия. Рассмотрение роли семьи, детского сада и других социальных институтов в развитии ребенка. Будут изучены проблемы, связанные с воспитанием детей в неблагоприятных условиях, и методы их решения. Анализ воздействия стресса, травм и других негативных факторов на развитие ребенка, а также разработка мер по их минимизации. Будут рассмотрены подходы к созданию благоприятной среды для развития младенцев.

Заключение

Содержимое раздела

Краткое обобщение основных результатов исследования, выводы по поставленным задачам и рекомендации для дальнейших исследований. Будет произведена интеграция полученных данных, акцентируя внимание на взаимосвязи между различными аспектами развития новорожденных. Будут сформулированы основные выводы, раскрывающие вклад исследования в существующее научное знание и его практическую значимость. Будут предложены направления дальнейших исследований для уточнения и расширения полученных результатов, а также практические рекомендации для родителей и специалистов, работающих с новорожденными.

Список литературы

Содержимое раздела

В данном разделе будет представлен полный список использованных научных источников, включая статьи, монографии, диссертации и другие публикации. Список будет составлен в соответствии с требованиями к оформлению научной литературы, обеспечивая полную и точную информацию о каждом источнике. Будут указаны авторы, названия, издательства, страницы и другие релевантные данные. Особое внимание будет уделено актуальности и релевантности представленных источников. Все источники будут пронумерованы и систематизированы в алфавитном порядке или в соответствии со стандартами библиографического оформления.

Получи Такой Проект

До 90% уникальность
Готовый файл Word
15-30 страниц
Список источников по ГОСТ
Оформление по ГОСТ
Таблицы и схемы
Презентация

Создать Проект на любую тему за 5 минут

Создать

#5487345