Нейросеть

Исследование Реакции Майяра в Кулинарии: Влияние на Аромат и Вкус Пищевых Продуктов

Нейросеть для проекта Гарантия уникальности Строго по ГОСТу Высочайшее качество Поддержка 24/7

Данный исследовательский проект посвящен глубокому изучению реакции Майяра – сложного химического процесса, лежащего в основе формирования характерных ароматов и вкусов в процессе приготовления пищи. Реакция Майяра, происходящая между аминокислотами и восстанавливающими сахарами при нагревании, приводит к образованию сотен различных соединений, ответственных за вкусовые оттенки, от карамельного до жареного. В исследовании будет рассмотрена роль различных факторов, таких как температура, pH, влажность и тип используемых ингредиентов, в влиянии на скорость и направленность реакции Майяра. Особое внимание будет уделено оптимизации условий приготовления для достижения желаемых органолептических свойств в различных пищевых продуктах. Проект предполагает проведение как теоретических изысканий, так и практических экспериментов с целью определения оптимальных параметров для усиления положительных эффектов реакции Майяра и минимизации нежелательных последствий, таких как образование акриламида. Результаты работы будут полезны для понимания процессов, происходящих при приготовлении пищи, а также для разработки новых кулинарных техник.

Идея:

Проект направлен на детальное изучение реакции Майяра в контексте кулинарии, исследуя влияние различных факторов на формирование вкуса и аромата продуктов. Мы сосредоточимся на определении оптимальных условий для протекания реакции, обеспечивающих максимальное качество и безопасность пищи.

Продукт:

Результатом проекта станет практическое руководство по управлению реакцией Майяра в различных кулинарных процессах, включающее рекомендации по выбору ингредиентов и параметров приготовления. Будет разработана серия рецептов, демонстрирующих применение полученных знаний для улучшения вкусовых качеств.

Проблема:

Существует недостаточная систематизация знаний о влиянии различных факторов (температура, pH, влажность) на реакцию Майяра в кулинарии. Это приводит к непредсказуемым результатам при приготовлении пищи и неоптимальному использованию потенциала реакции Майяра для улучшения вкуса и аромата.

Актуальность:

Исследование реакции Майяра представляет высокую актуальность в современных условиях, так как понимание этого процесса позволяет контролировать качество и безопасность приготавливаемой пищи. Полученные знания способствуют развитию кулинарии и разработке новых, более вкусных и полезных блюд.

Цель:

Цель данного проекта заключается в исследовании и систематизации знаний о влиянии различных факторов на реакцию Майяра в кулинарии, а также в разработке практических рекомендаций для её эффективного использования. Будут определены оптимальные условия для протекания реакции, способствующие улучшению вкусовых качеств продуктов.

Целевая аудитория:

Проект ориентирован на школьников и студентов, интересующихся кулинарией, химией и биологией, а также на профессиональных поваров и кулинаров. Результаты исследования могут быть использованы в учебных целях, при разработке кулинарных курсов и для совершенствования профессиональных навыков.

Задачи:

  • Изучение научной литературы по теме реакции Майяра и её применению в кулинарии.
  • Проведение экспериментов по влиянию различных факторов (температура, pH, влажность и состав) на реакцию Майяра.
  • Анализ вкусовых и ароматических свойств продуктов, полученных в результате экспериментов.
  • Разработка практических рекомендаций по оптимальному использованию реакции Майяра в кулинарии.
  • Подготовка отчета с результатами исследования и демонстрация полученных данных.

Ресурсы:

Для реализации проекта потребуются лабораторное оборудование, реактивы, кулинарные ингредиенты, инструменты для проведения экспериментов и доступа к научной литературе.

Роли в проекте:

Координирует работу всей команды, отвечает за планирование и организацию исследования, а также за подготовку итогового отчета. Обеспечивает связь между участниками проекта, контролирует соблюдение сроков и качество выполняемых работ. Руководитель также отвечает за анализ данных и интерпретацию результатов.

Проводит экспериментальную часть исследования, включая подготовку образцов, проведение замеров и анализ полученных данных. Участвует в поиске и изучении научной литературы по теме, а также в разработке протоколов экспериментов. Ответственен за точность и корректность проводимых исследований.

Обеспечивает подготовку лабораторного оборудования и реактивов, необходимых для проведения экспериментов. Выполняет вспомогательные работы, такие как приготовление образцов, измерение параметров и ведение лабораторного журнала. Следит за соблюдением техники безопасности и чистотой рабочего места.

Отвечает за обработку и анализ полученных данных, используя статистические методы и программные средства. Подготавливает графики и таблицы для наглядного представления результатов исследования. Участвует в интерпретации данных и формулировке выводов.

Наименование образовательного учреждения

Проект

на тему

Исследование Реакции Майяра в Кулинарии: Влияние на Аромат и Вкус Пищевых Продуктов

Выполнил: ФИО

Руководитель: ФИО

Содержание

  • Введение 1
  • Теоретические основы реакции Майяра 2
  • Влияние исходных ингредиентов на реакцию Майяра 3
  • Влияние температуры и времени приготовления 4
  • Влияние pH и влажности на реакцию Майяра 5
  • Экспериментальная часть: Методика проведения исследований 6
  • Результаты экспериментальных исследований 7
  • Обсуждение результатов и их интерпретация 8
  • Практическое применение результатов исследования 9
  • Заключение 10
  • Список литературы 11

Введение

Содержимое раздела

В разделе 'Введение' будет представлен общий обзор темы исследования, включающий в себя определение реакции Майяра, её историческое значение и актуальность в современной кулинарии. Будут описаны основные этапы и цели проекта, а также обоснована важность изучения этого процесса для улучшения вкусовых качеств продуктов и развития кулинарии в целом. В данной части будут сформулированы основные вопросы и гипотезы исследования, а также представлена структура работы.

Теоретические основы реакции Майяра

Содержимое раздела

В данном разделе будет представлен подробный обзор химических процессов, лежащих в основе реакции Майяра. Будут рассмотрены механизмы взаимодействия аминокислот и сахаров, образующиеся продукты реакции, а также факторы, влияющие на скорость и направление этого процесса, включая температуру, pH, влажность и состав ингредиентов. Будет также рассмотрена зависимость между условиями протекания реакции и формированием различных ароматических веществ.

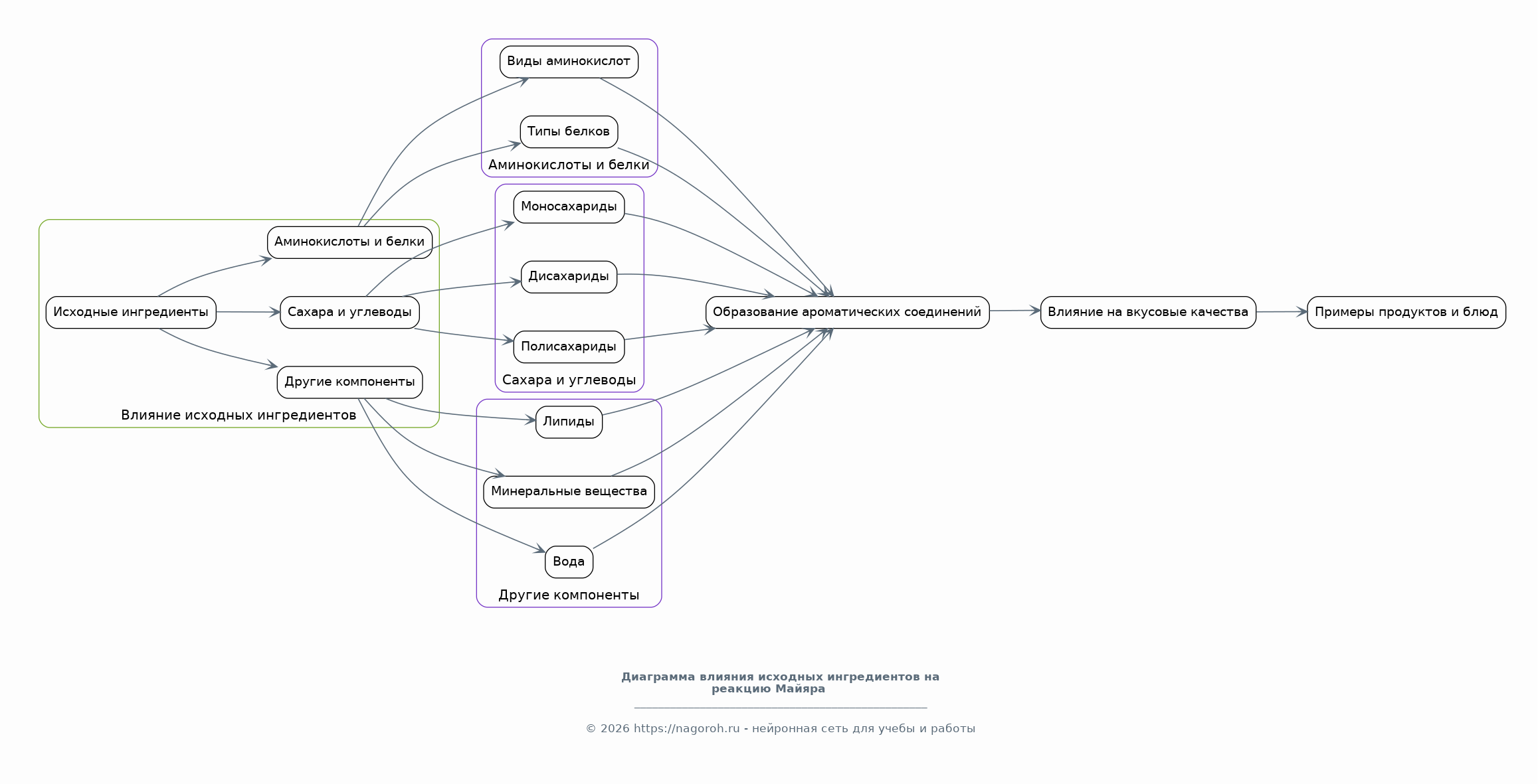
Влияние исходных ингредиентов на реакцию Майяра

Содержимое раздела

Этот раздел посвящен изучению влияния различных видов аминокислот и сахаров, а также других компонентов, содержащихся в пищевых продуктах, на ход реакции Майяра. Будет рассмотрено, как разные типы белков и углеводов взаимодействуют в процессе нагревания, какие ароматические соединения при этом образуются и как характеристики исходных ингредиентов влияют на вкусовые качества конечного продукта. Также будут проанализированы примеры конкретных продуктов и блюд.

Влияние температуры и времени приготовления

Содержимое раздела

Раздел посвящен исследованию влияния температурного режима и продолжительности тепловой обработки на ход реакции Майяра. Будет проанализировано, как изменение температуры влияет на скорость реакции и состав образующихся продуктов. Будут рассмотрены оптимальные температурные диапазоны для достижения желаемого вкуса и цвета в различных продуктах, а также влияние времени приготовления на конечный результат. Будет уделено внимание практическим примерам и рекомендациям.

Влияние pH и влажности на реакцию Майяра

Содержимое раздела

В этом разделе будет исследовано влияние кислотности (pH) и влажности пищевых продуктов на процесс реакции Майяра. Будет проведен анализ того, как изменение pH-среды (например, добавление кислот или щелочей) влияет на скорость и протекание реакции, а также на образование различных ароматических веществ. Будет рассмотрено влияние влажности на активность аминокислот и сахаров, что напрямую влияет на результаты реакции.

Экспериментальная часть: Методика проведения исследований

Содержимое раздела

В этом разделе будет подробно описана методика проведения экспериментальных исследований. Будут представлены принципы отбора образцов, оборудование, используемое в экспериментах, а также детальное описание протоколов проведения экспериментов, включая параметры измерения и контроля. Будут представлены методы статистической обработки данных и критерии оценки результатов. Будут указаны методы обеспечения безопасности при работе с химическими реагентами и оборудованием.

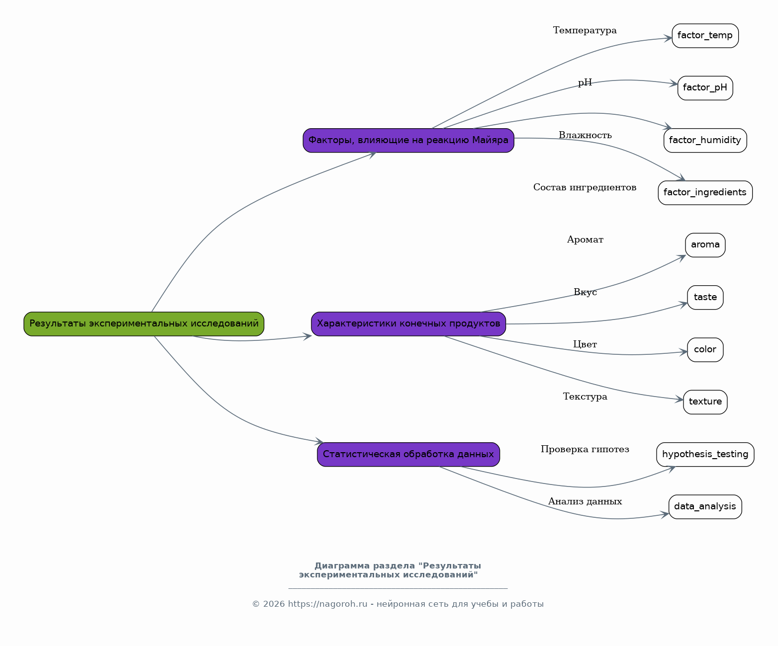
Результаты экспериментальных исследований

Содержимое раздела

В данном разделе будут представлены результаты, полученные в ходе экспериментов. Будут подробно описаны результаты влияния различных факторов (температуры, pH, влажности и состава ингредиентов) на протекание реакции Майяра и характеристики конечных продуктов. Результаты будут представлены в виде таблиц, графиков и диаграмм, что обеспечит наглядность и облегчит анализ. Будет проведена статистическая обработка данных для подтверждения или опровержения гипотез.

Обсуждение результатов и их интерпретация

Содержимое раздела

В этом разделе будет проведен глубокий анализ полученных результатов экспериментов. Будет осуществлено сравнение полученных данных с существующей научной литературой и сделаны выводы о степени влияния различных факторов на реакцию Майяра. Будут интерпретированы выявленные закономерности и объяснены механизмы, лежащие в основе наблюдаемых явлений. Будет произведена оценка значимости полученных результатов для кулинарии и разработаны практические рекомендации.

Практическое применение результатов исследования

Содержимое раздела

В этом разделе будут представлены практические рекомендации по применению результатов исследования в кулинарии. Будут разработаны рецепты и методики приготовления блюд, основанные на понимании процессов, происходящих при реакции Майяра. Будут описаны оптимальные условия приготовления для различных продуктов, даны рекомендации по выбору ингредиентов и контролю параметров процесса. Будут приведены примеры улучшения вкусовых качеств.

Заключение

Содержимое раздела

В заключении будут подведены итоги проведенного исследования, обобщены основные выводы и подтверждены или опровергнуты поставленные в начале работы гипотезы. Будет дана оценка достигнутых результатов, их значения для развития кулинарии. Будут отмечены ограничения исследования и обозначены направления для дальнейших исследований, а также определены перспективы применения полученных данных. Будет предложено практическое применение выводов.

Список литературы

Содержимое раздела

В разделе 'Список литературы' будут представлены все источники, использованные при написании работы. Библиографическое описание будет соответствовать установленным стандартам оформления научных работ, включая названия статей, книг, авторов, издательств, год издания и другие необходимые данные. Список будет включать как теоретические статьи, так и практические руководства по кулинарии и смежным областям.

Получи Такой Проект

До 90% уникальность
Готовый файл Word
15-30 страниц
Список источников по ГОСТ
Оформление по ГОСТ
Таблицы и схемы
Презентация

Создать Проект на любую тему за 5 минут

Создать

#5490132