Нейросеть

Исследование Социальных Групп и Анализ Их Актуальных Проблем в Современном Обществе

Нейросеть для проекта Гарантия уникальности Строго по ГОСТу Высочайшее качество Поддержка 24/7

Данный исследовательский проект направлен на всестороннее изучение социальных групп, их структуры, динамики и ключевых проблем, с которыми они сталкиваются в современном социуме. В рамках исследования будет применяться комплексный подход, включающий анализ теоретических основ, эмпирические исследования и сравнительный анализ. Особое внимание будет уделено выявлению взаимосвязей между различными социальными группами, изучению факторов, влияющих на их жизнедеятельность, и разработке рекомендаций по улучшению социальной интеграции и решению актуальных проблем. Проект предусматривает использование широкого спектра методов социологического исследования, включая анализ документов, проведение опросов, интервью и наблюдений. Результаты исследования позволят получить глубокое понимание социальной структуры, выявить ключевые вызовы, стоящие перед различными группами населения, и предложить научно обоснованные решения для их преодоления. В ходе работы будет осуществляться критический анализ существующих подходов к изучению социальных групп, а также предложены новые перспективы для дальнейших исследований в этой области. Проект предполагает активное взаимодействие с представителями изучаемых социальных групп для получения достоверной и актуальной информации.

Идея:

Проект предполагает изучение социальных групп и выявление их основных проблем, используя социологические методы исследования. Целью является понимание структуры, динамики и вызовов, стоящих перед различными социальными группами.

Продукт:

Результатом проекта станет аналитический отчет с детальным описанием социальных групп, их проблем и предложенными решениями. Отчет будет включать теоретическую часть, эмпирические данные и рекомендации для практического применения.

Проблема:

Современное общество сталкивается с рядом социальных проблем, требующих глубокого понимания структуры и динамики социальных групп. Недостаточность исследований в этой области затрудняет разработку эффективных мер по решению социальных проблем.

Актуальность:

Актуальность исследования обусловлена необходимостью анализа социальных изменений, влияющих на различные группы населения. Результаты исследования будут полезны для разработки социальных программ, направленных на повышение качества жизни.

Цель:

Целью проекта является детальное изучение конкретных социальных групп, выявление проблем и разработка рекомендаций по их решению. Достижение поставленной цели предполагает комплексный анализ и практическое применение полученных данных.

Целевая аудитория:

Аудиторией проекта являются студенты, изучающие социологию, социальные работники, представители общественных организаций и все, кто интересуется социальными проблемами. Результаты исследования могут быть полезны для государственных служащих, занимающихся разработкой социальной политики.

Задачи:

  • Обзор теоретических подходов к изучению социальных групп.
  • Выбор и обоснование методологии исследования.
  • Сбор и анализ эмпирических данных.
  • Разработка рекомендаций по решению выявленных проблем.
  • Подготовка отчета с результатами исследования.

Ресурсы:

Для реализации проекта потребуются доступ к специализированной литературе, программное обеспечение для статистической обработки данных, а также ресурсы для проведения опросов и интервью.

Роли в проекте:

Руководитель проекта отвечает за общее руководство исследованием, включая разработку плана, координацию работы команды, контроль за соблюдением сроков и представление результатов. Он также отвечает за написание теоретической части и обеспечение соответствия исследования академическим стандартам. Кроме того, руководитель проекта осуществляет взаимодействие с экспертами и консультантами, а также организует презентацию результатов исследования. Руководитель должен обладать глубокими знаниями в области социологии и опытом руководства исследовательскими проектами.

Социолог-исследователь отвечает за проведение эмпирических исследований, включая разработку инструментов исследования (анкеты, гайды для интервью), сбор данных, их обработку и анализ. Он также участвует в написании отчетов и подготовке презентаций. Социолог должен обладать знаниями в области методологии социологических исследований, владеть техниками сбора и анализа данных, а также обладать навыками работы с социологическим программным обеспечением. Он должен обладать умением работать с информацией и анализировать данные.

Аналитик данных отвечает за статистическую обработку данных, полученных в ходе исследования. Он использует статистические методы для анализа данных, выявления закономерностей и взаимосвязей, а также визуализации результатов. Аналитик должен обладать хорошими знаниями в области статистики и опыт работы с программным обеспечением, таким как SPSS или R. Он также участвует в интерпретации результатов анализа и подготовке отчетов.

Редактор отвечает за редактирование и корректуру текста отчета, обеспечивая его соответствие стилистическим и грамматическим нормам, а также логическую последовательность изложения. Он должен обладать отличными навыками письменной речи. Редактор также отвечает за оформление отчета в соответствии с требованиями к академическим работам, включая соблюдение правил цитирования и оформление списка литературы. Редактор должен проверять структуру текста, разделы, заголовки, подзаголовки. Важно, чтобы текст было легко читать и понимать.

Наименование образовательного учреждения

Проект

на тему

Исследование Социальных Групп и Анализ Их Актуальных Проблем в Современном Обществе

Выполнил: ФИО

Руководитель: ФИО

Содержание

  • Введение 1
  • Теоретические основы изучения социальных групп 2
  • Методология исследования 3
  • Характеристика изучаемой социальной группы 4
  • Идентификация проблем и вызовов 5
  • Анализ взаимосвязей 6
  • Разработка рекомендаций 7
  • Оценка эффективности предложенных решений 8
  • Заключение 9
  • Список литературы 10

Введение

Содержимое раздела

Введение представляет собой важный раздел, который задает тон всему исследованию. В нем формулируется актуальность темы, обосновывается выбор социальной группы для изучения, определяется объект и предмет исследования, а также ставятся конкретные исследовательские вопросы. Необходимо четко обозначить цели и задачи, которые будут решаться в ходе работы. В этой части также кратко описывается методология исследования и ожидаемые результаты, что позволяет читателю получить общее представление о структуре и содержании работы. Важно подчеркнуть новизну и практическую значимость исследования, привлекая внимание к значимости. Введение должно быть написано ясным и понятным языком, чтобы заинтересовать читателя.

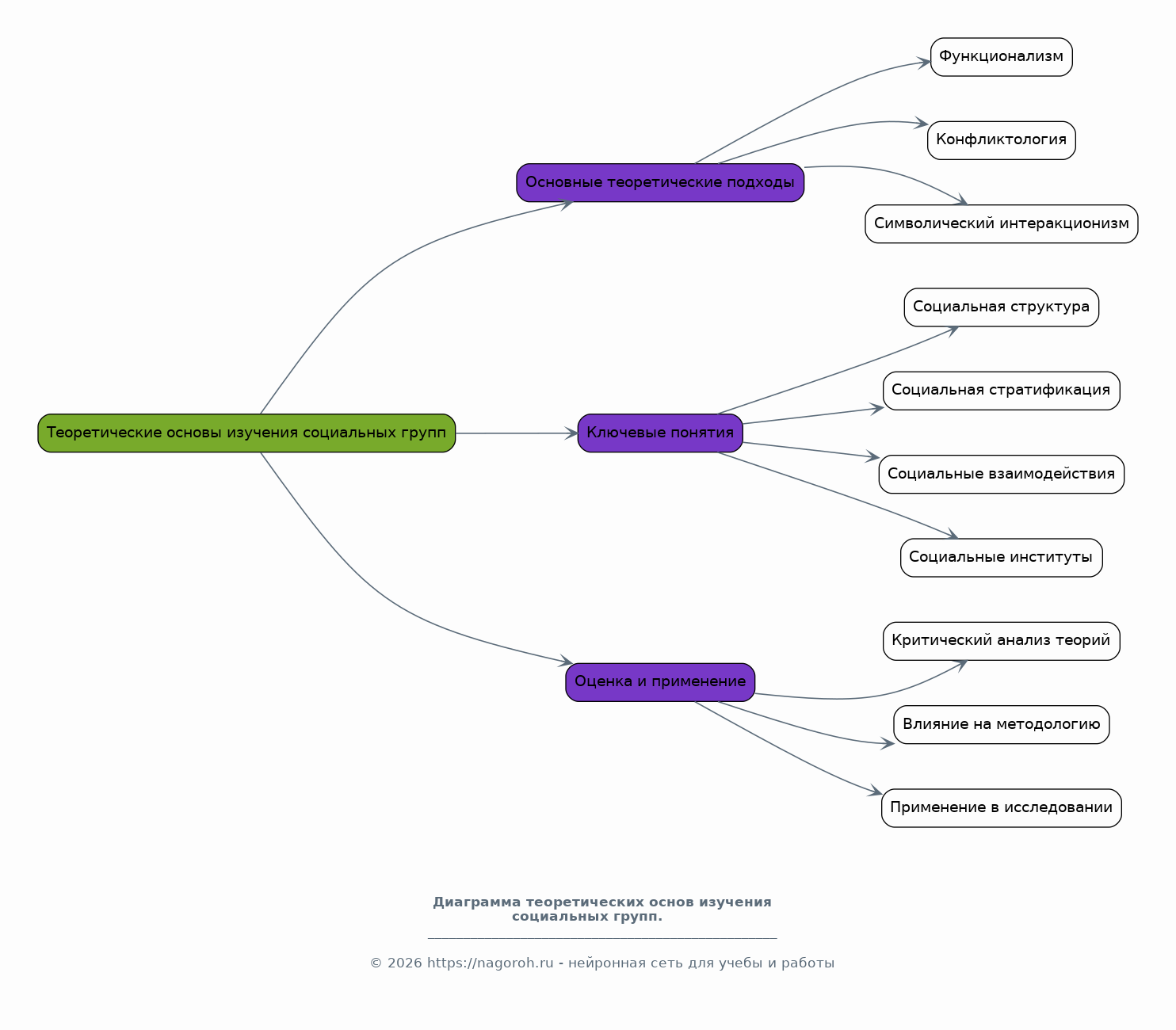
Теоретические основы изучения социальных групп

Содержимое раздела

Этот раздел посвящен обзору существующих теоретических подходов к изучению социальных групп. Здесь рассматриваются различные теории и концепции, разработанные в социологии, антропологии и других смежных дисциплинах. Важно проанализировать основные направления исследований, выделить классические и современные подходы, а также критически оценить их достоинства и недостатки. В разделе необходимо уделить внимание ключевым понятиям, таким как социальная структура, социальная стратификация, социальные взаимодействия и социальные институты. Это позволит сформировать прочную теоретическую базу для дальнейшего эмпирического исследования, обеспечивая понимание контекста. Важно показать, как выбранные теоретические рамки влияют на вопросы и анализ данных.

Методология исследования

Содержимое раздела

В этом разделе подробно описывается методология исследования, включая обоснование выбора методов сбора и анализа данных. Необходимо объяснить, какие именно методы будут использованы: например, опросы, интервью, анализ документов или наблюдение. Следует четко описать выборку, включая её размер, характер отбора респондентов и обоснование этого выбора. Важно также предоставить информацию о процедуре сбора данных, включая инструменты исследования, такие как анкеты или гайды для интервью. Указываются методы анализа собранных данных, включая статистические методы и методы качественного анализа. Дополнительно, объясняются этические аспекты исследования, обеспечивающие защиту прав участников.

Характеристика изучаемой социальной группы

Содержимое раздела

В данном разделе представлен подробный анализ характеристик изучаемой социальной группы. Рассматриваются демографические, социо-экономические и культурные особенности группы, а также её структура и организация. Важно выявить основные признаки, определяющие принадлежность к данной группе, и проанализировать их взаимосвязи. Описывается состав группы, включая возраст, пол, образование, профессиональную принадлежность и другие релевантные характеристики. Также, анализируется исторический контекст формирования и развития группы, а также её место в современном обществе. Анализ позволяет лучше понять контекст и определить, какие особенности и факторы влияют на процессы.

Идентификация проблем и вызовов

Содержимое раздела

Центральный раздел исследования, посвященный выявлению и анализу проблем, с которыми сталкивается изучаемая социальная группа. Основное внимание уделяется определению тех проблем, которые оказывают наибольшее влияние на жизнь членов группы. Используя данные, полученные в результате эмпирического исследования, анализируются факторы, способствующие возникновению и обострению этих проблем. Рассматриваются как внутренние, так и внешние факторы, влияющие на ситуацию. Этот раздел включает в себя представление количественных данных, полученных в ходе опросов, для выявления существенных тенденций и взаимосвязей. Не забудьте указать выводы, основанные на анализе данных, чтобы четко обозначить главные проблемы.

Анализ взаимосвязей

Содержимое раздела

В этом разделе анализируются взаимосвязи между различными факторами, выявленными в ходе исследования. Изучается, как различные характеристики социальных групп (образование, доход, занятость) связаны с выявленными проблемами и вызовами. Применяются статистические методы для определения корреляций и причинно-следственных связей между переменными. Также проводится анализ качественных данных для выявления закономерностей и тематических связей. Важно выявить не только поверхностные, но и глубокие взаимосвязи между различными аспектами жизни, а также учитывать влияние различных факторов. Этот анализ помогает глубже понять природу проблем и разработать более эффективные решения. Акцент должен быть сделан на интерпретации полученных результатов.

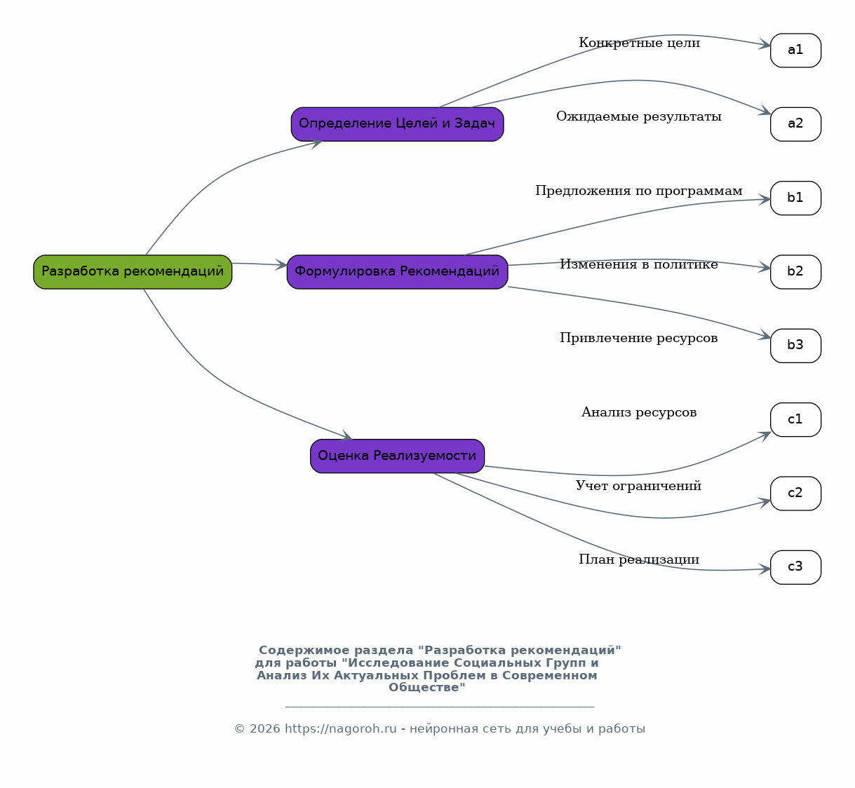
Разработка рекомендаций

Содержимое раздела

На основе результатов исследования разрабатываются конкретные рекомендации, направленные на решение выявленных проблем и улучшение положения изучаемой социальной группы. Рекомендации должны быть основаны на фактических данных и теоретических обоснованиях, а также учитывать контекст. Разрабатываются меры, направленные на изменение ситуации, включая предложения по разработке новых социальных программ, совершенствованию существующей политики и/или привлечению ресурсов. Важно также обосновать практическую реализуемость рекомендаций, учитывая доступные ресурсы и условия. В данном разделе следует обсудить потенциальные трудности и риски, связанные с реализацией предложенных мер, а также предлагаются способы их преодоления.

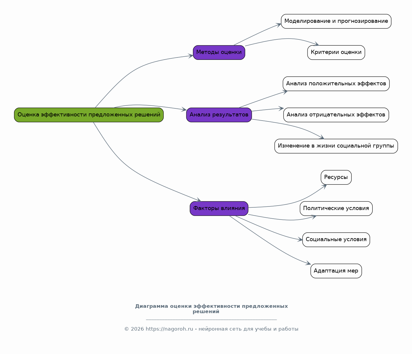
Оценка эффективности предложенных решений

Содержимое раздела

В этом разделе проводится оценка потенциальной эффективности предложенных решений и мер, направленных на решение проблем социальной группы. Используются методы моделирования и прогнозирования для оценки возможных последствий реализации рекомендаций. Проводится анализ потенциальных положительных и отрицательных эффектов от предлагаемых изменений. Учитываются факторы, которые могут повлиять на успешность реализации рекомендаций, включая ресурсы, политические и социальные условия. Обсуждаются критерии оценки, которые будут использоваться для измерения эффективности предложенных мер. Особое внимание уделяется анализу изменений, которые могут произойти в жизни социальной группы, и тому, как это можно измерить. Оценивается возможность адаптации предложенных мер.

Заключение

Содержимое раздела

Заключительный раздел, в котором подводятся итоги проделанной работы, обобщаются основные выводы исследования и дается оценка достигнутых результатов. Кратко резюмируются основные этапы исследования, основные проблемы, которые были выявлены, и предлагаемые решения. Подчеркивается теоретическая и практическая значимость полученных результатов, а также определяется вклад исследования в развитие научных знаний. Оцениваются ограничения исследования и обозначаются направления для дальнейших исследований. Важно подчеркнуть новизну и оригинальность работы и её вклад в понимание социальных групп и социума в целом. В заключении следует предложить выводы и рекомендации для практического применения, подчеркнув их важность.

Список литературы

Содержимое раздела

В данном разделе приводится полный список источников, использованных в исследовании, в соответствии с определёнными требованиями. Необходимо включить все публикации, книги, статьи, сайты и другие материалы, которые были использованы для написания работы. Список составляется в соответствии с выбранным стилем оформления, например, ГОСТ или APA, с указанием всех необходимых данных о каждом источнике: авторы, название, год публикации, издательство, страницы и т.д. Важно придерживаться последовательности и точности в оформлении каждого элемента списка, чтобы обеспечить его проверяемость. Это также включает в себя поиск и указание DOI (Digital Object Identifier) для онлайн-публикаций. Правильно оформленный список показывает надёжность и глубину исследования.

Получи Такой Проект

До 90% уникальность
Готовый файл Word
15-30 страниц
Список источников по ГОСТ
Оформление по ГОСТ
Таблицы и схемы
Презентация

Создать Проект на любую тему за 5 минут

Создать

#5654266