Нейросеть

Исследование тайн египетских иероглифов для учащихся 5 класса: Проектное изучение древней письменности

Нейросеть для проекта Гарантия уникальности Строго по ГОСТу Высочайшее качество Поддержка 24/7

Данный исследовательский проект посвящен изучению загадочной системы египетских иероглифов, предназначенный для учащихся 5 класса. Проект направлен на погружение в мир древнеегипетской цивилизации через изучение ее письменности. В рамках проекта школьники познакомятся с историей возникновения иероглифов, принципами их написания и чтения, а также узнают о роли письменности в жизни древних египтян. Материалы проекта будут адаптированы с учетом возрастных особенностей учащихся, предполагая использование интерактивных форм работы, наглядных пособий и игровых элементов для поддержания интереса к теме. Особое внимание будет уделено развитию исследовательских навыков, критического мышления и творческого самовыражения у школьников. В процессе работы над проектом учащиеся научатся анализировать информацию, делать выводы и представлять результаты своих исследований в доступной и интересной форме. Проект предполагает как теоретическую, так и практическую деятельность, включая расшифровку простых иероглифических текстов, создание собственных иероглифических надписей и знакомство с основными понятиями египтологии. Основная цель проекта состоит в том, чтобы сделать процесс изучения истории и культуры увлекательным и познавательным, способствуя развитию интереса к науке и расширению кругозора учащихся.

Идея:

Идея проекта заключается в создании образовательной программы, которая позволит школьникам 5 класса погрузиться в мир древнеегипетской письменности через интерактивные занятия и практические задания. Проект предполагает использование игровых механик и визуальных материалов для облегчения усвоения сложного материала.

Продукт:

Конечным продуктом проекта станет интерактивная презентация и разработанная методическая разработка для учителей, включающая в себя практические задания и материалы для проведения уроков по теме. Презентация и методичка будут адаптированы для использования в учебном процессе, направленном на развитие интереса к истории и культуре.

Проблема:

Проблема заключается в недостатке доступных и интересных материалов для изучения египетских иероглифов в школьной программе. Существующие учебные пособия часто сложны для восприятия учениками 5 класса и не учитывают особенности их возраста и восприятия информации.

Актуальность:

Актуальность проекта обусловлена необходимостью расширения кругозора школьников в области истории и культуры. Изучение египетских иероглифов способствует развитию логического мышления, памяти и творческих способностей.

Цель:

Цель проекта - познакомить учащихся 5 класса с основами египетской письменности, расширить их знания об истории и культуре Древнего Египта. Сформировать у школьников интерес к изучению древних цивилизаций и развитию исследовательских навыков.

Целевая аудитория:

Аудитория проекта – учащиеся 5-х классов общеобразовательных школ, проявляющие интерес к истории и культуре. Проект также может быть полезен учителям истории и мировой художественной культуры.

Задачи:

  • Изучение истории возникновения и развития египетских иероглифов.
  • Освоение принципов написания и чтения иероглифов.
  • Анализ и расшифровка простых иероглифических текстов.
  • Создание собственных иероглифических надписей и изображений.
  • Разработка интерактивной презентации и методических материалов.

Ресурсы:

Для реализации проекта потребуются компьютеры с доступом в интернет, проектор, печатные материалы, канцелярские принадлежности и тематические изображения.

Роли в проекте:

Организует и координирует работу над проектом, ставит задачи, контролирует сроки выполнения, оказывает методическую помощь участникам проекта. Отвечает за разработку общей концепции проекта, поиск ресурсов и взаимодействие с заинтересованными сторонами. Руководитель обеспечивает соответствие проекта учебным стандартам и возрастным особенностям учащихся. Также занимается подготовкой презентаций и отчетов по результатам исследования проекта.

Собирает и анализирует информацию по теме проекта, изучает историю и развитие египетских иероглифов, знакомится с различными системами расшифровки древних текстов. Проводит анализ и систематизацию информации, готовит презентации и доклады, участвует в обсуждениях и мозговых штурмах. Отвечает за поиск и отбор достоверных источников информации (научные статьи, книги, образовательные ресурсы).

Разрабатывает визуальные материалы для презентации и методических материалов, создает иллюстрации и графики, адаптирует визуальный контент в соответствии с возрастными особенностями аудитории. Обеспечивает визуальную привлекательность проекта, создает макеты для учебных пособий, отвечает за оформление интерактивных элементов. Участвует в создании презентаций и печатных материалов, поддерживает единый визуальный стиль.

Создает интерактивные элементы для презентации, разрабатывает игры и упражнения для закрепления знаний по теме. Тестирует и отлаживает интерактивные материалы, адаптирует их для использования учащимися. Участвует в разработке сценариев для интерактивных заданий, отвечает за техническую реализацию проекта.

Наименование образовательного учреждения

Проект

на тему

Исследование тайн египетских иероглифов для учащихся 5 класса: Проектное изучение древней письменности

Выполнил: ФИО

Руководитель: ФИО

Содержание

  • Введение 1
  • История возникновения египетских иероглифов 2
  • Основные принципы египетской письменности 3
  • Роль письменности в жизни древних египтян 4
  • Изучение отдельных иероглифов и их значений 5
  • Практическая работа: Расшифровка простых текстов 6
  • Практическая работа: Создание собственных иероглифических надписей 7
  • Практическая работа: Использование интерактивных ресурсов 8
  • Заключение 9
  • Список литературы 10

Введение

Содержимое раздела

В разделе описывается актуальность выбранной темы, обосновывается интерес к изучению египетских иероглифов среди учащихся 5 класса. Представляются цели и задачи проекта, а также краткий обзор структуры работы. Обозначается значимость изучения древнеегипетской письменности для расширения кругозора школьников и развития их исследовательских навыков. Указываются основные этапы проекта и ожидаемые результаты.

История возникновения египетских иероглифов

Содержимое раздела

В данной главе проекта рассматривается история появления и развития египетской письменности. Раскрываются предпосылки и обстоятельства, способствовавшие возникновению иероглифов. Анализируются различные этапы эволюции письменности, от ранних форм до классического периода. Описываются социальные и культурные факторы, оказавшие влияние на формирование иероглифической системы. Представлены основные открытия и исследования в области египтологии, связанные с изучением иероглифов.

Основные принципы египетской письменности

Содержимое раздела

В этом разделе раскрываются ключевые особенности египетской письменности, включая принципы написания и чтения иероглифов. Объясняются типы иероглифов (идеограммы, фонетические знаки, детерминативы) и их значения. Разъясняются правила построения иероглифических надписей и способы их расшифровки. Приводятся примеры простых иероглифических текстов и упражнения для закрепления полученных знаний. Акцентируется внимание на различиях между египетским письмом и другими системами письменности.

Роль письменности в жизни древних египтян

Содержимое раздела

Данный раздел посвящен изучению значения письменности в жизни древнеегипетского общества. Рассматривается роль иероглифов в религиозных ритуалах, административной деятельности и повседневной жизни. Анализируется использование письменности в различных сферах (строительство, медицина, образование). Изучается профессия писца и его роль в древнеегипетском обществе. Приводятся примеры письменных памятников, свидетельствующих о роли письменности в различных аспектах жизни древних египтян.

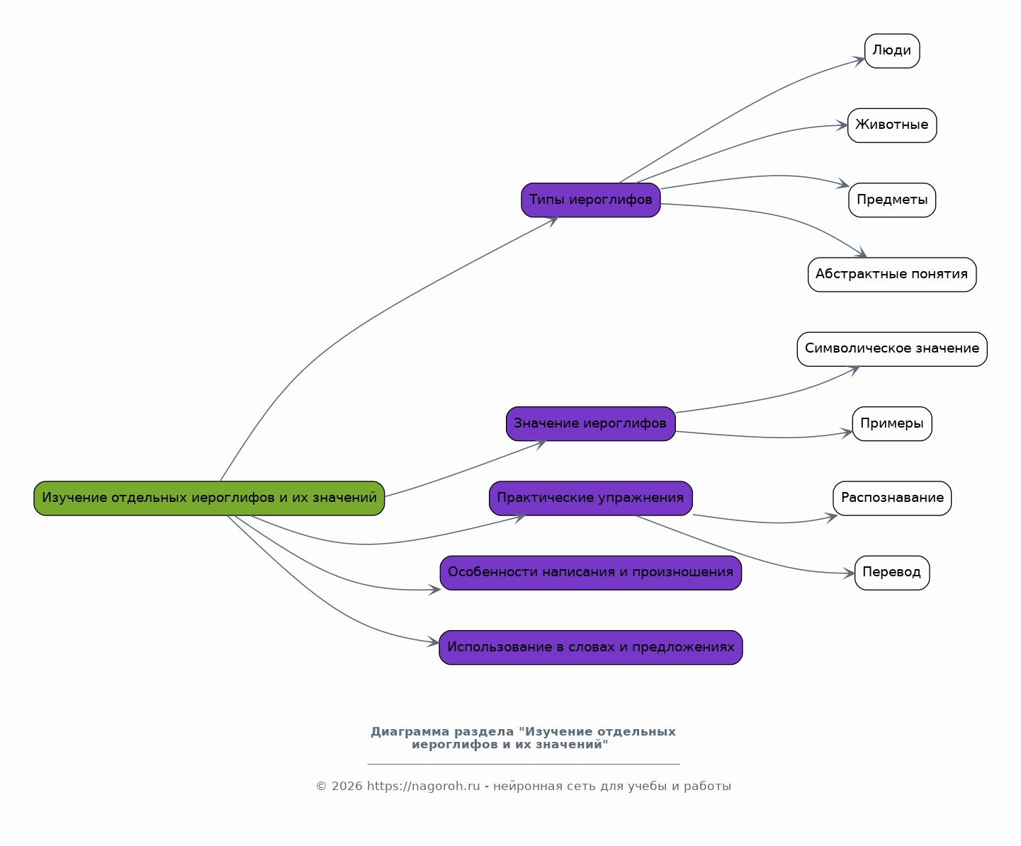
Изучение отдельных иероглифов и их значений

Содержимое раздела

В этой части проекта рассматривается изучение различных иероглифов и их значений. Представлены наиболее часто встречающиеся иероглифы и их символическое значение. Проводится анализ различных типов иероглифов (изображения людей, животных, предметов, абстрактные понятия). Предлагаются практические упражнения по распознаванию и переводу отдельных иероглифов. Рассматриваются особенности написания и произношения иероглифов. Приводятся примеры использования иероглифов в составе слов и предложений.

Практическая работа: Расшифровка простых текстов

Содержимое раздела

Раздел посвящен практической расшифровке простых египетских текстов учащимися. Представлены простые иероглифические тексты, адаптированные для понимания детьми 5 класса. Предлагаются различные задания и упражнения для закрепления навыков чтения и перевода иероглифов. Рассматриваются инструменты и методы расшифровки древних текстов. Даются рекомендации по работе с различными типами иероглифических надписей. Поощряется самостоятельный анализ и интерпретация текстов.

Практическая работа: Создание собственных иероглифических надписей

Содержимое раздела

В этой части проекта учащиеся переходят к практическому созданию собственных иероглифических надписей. Изучаются основные правила и принципы построения иероглифических текстов. Предлагаются задания по написанию имен, названий предметов и простых фраз. Предоставляются материалы для самостоятельного творчества и создания собственных иероглифических изображений. Обсуждаются особенности стилистики и эстетики египетской письменности. Включаются элементы игры и творческих заданий.

Практическая работа: Использование интерактивных ресурсов

Содержимое раздела

В данном разделе рассматривается использование интерактивных ресурсов для изучения египетских иероглифов. Представлены различные онлайн-инструменты и образовательные платформы, посвященные египетской письменности. Разбираются интерактивные игры, викторины и симуляторы, помогающие закрепить полученные знания. Описываются возможности совместной работы и обмена опытом. Рассматриваются преимущества использования интерактивных технологий в образовательном процессе.

Заключение

Содержимое раздела

В заключительной части проекта подводятся итоги проделанной работы, обобщаются полученные знания и навыки. Оценивается достижение поставленных целей и задач. Анализируется значимость изучения египетских иероглифов для расширения кругозора и развития творческих способностей. Представляются выводы и рекомендации для дальнейшего изучения темы. Формулируется перспектива развития проекта и его потенциал для использования в других образовательных программах. Подчеркивается важность сохранения и изучения культурного наследия.

Список литературы

Содержимое раздела

В данном разделе приводится список использованной литературы и источников информации, которые были использованы в ходе выполнения проекта. Включаются книги, статьи, научные работы, а также онлайн-ресурсы, использованные при подготовке материалов. Оформление списка соответствует требованиям академического стиля. Указываются авторы, названия, издательства и год издания для каждой позиции. Список литературы служит для подтверждения достоверности информации и позволяет читателям обратиться к оригинальным источникам.

Получи Такой Проект

До 90% уникальность
Готовый файл Word
15-30 страниц
Список источников по ГОСТ
Оформление по ГОСТ
Таблицы и схемы
Презентация

Создать Проект на любую тему за 5 минут

Создать

#5438073