Нейросеть

Исследование Туристско-рекреационного Потенциала Новосибирской Области на 2025 год: Анализ и Прогнозы

Нейросеть для проекта Гарантия уникальности Строго по ГОСТу Высочайшее качество Поддержка 24/7

Данный исследовательский проект посвящен всестороннему анализу и оценке состояния туристско-рекреационного потенциала Новосибирской области с горизонтом планирования до 2025 года. Проект предполагает комплексный подход, охватывающий различные аспекты: природные ресурсы, культурное наследие, инфраструктура, социально-экономическое развитие и туристический поток. В рамках исследования будет проведен анализ текущей ситуации, выявлены основные проблемы и ограничения, а также предложены перспективные направления развития туризма в регионе. Особое внимание уделено факторам, влияющим на привлекательность Новосибирской области для туристов, включая уровень сервиса, ценовую политику, маркетинговые стратегии и государственное регулирование отрасли. Проект направлен на разработку рекомендаций по повышению конкурентоспособности региона на российском и международном туристическом рынке, а также на устойчивое развитие туризма, учитывающее экологические и социальные аспекты.

Идея:

Проект направлен на выявление и анализ ключевых факторов, определяющих развитие туристической отрасли в Новосибирской области, с целью разработки стратегии повышения ее привлекательности. Будет предложен детальный план действий для развития туризма в регионе, основанный на анализе текущей ситуации и перспективных тенденциях.

Продукт:

Результатом исследования станет аналитический отчет с детальным анализом текущего состояния туристической сферы Новосибирской области и прогнозом ее развития до 2025 года. Отчет включит конкретные рекомендации для органов государственной власти и представителей бизнеса, направленные на стимулирование роста туристического потока и повышение качества предоставляемых услуг.

Проблема:

Существует недостаточный анализ и оценка текущего состояния туристско-рекреационного потенциала Новосибирской области, что затрудняет разработку эффективных стратегий развития. Отсутствует комплексный подход к изучению факторов, влияющих на привлекательность региона для туристов, что приводит к неоптимальному использованию ресурсов и упущенным возможностям.

Актуальность:

Актуальность исследования обусловлена необходимостью разработки обоснованных стратегий развития туризма в условиях меняющейся экономической и социальной ситуации. Понимание текущего состояния и перспектив развития туристско-рекреационного потенциала Новосибирской области является критически важным для привлечения инвестиций, создания новых рабочих мест и повышения уровня жизни населения.

Цель:

Цель проекта — провести комплексный анализ туристско-рекреационного потенциала Новосибирской области и разработать рекомендации по его эффективному использованию для достижения устойчивого развития. Достижение этой цели позволит повысить конкурентоспособность региона на российском и международном туристическом рынке.

Целевая аудитория:

Аудиторией проекта являются студенты, аспиранты, преподаватели ВУЗов, специалисты в области туризма, представители органов государственной власти и бизнеса, заинтересованные в развитии туризма в Новосибирской области. Результаты исследования, представленные в виде отчета и презентации, будут полезны для принятия управленческих решений, разработки стратегий и реализации проектов, направленных на развитие туристической отрасли.

Задачи:

  • Проведение анализа текущего состояния туристско-рекреационного потенциала Новосибирской области.
  • Оценка привлекательности региона для различных категорий туристов.
  • Выявление основных проблем и ограничений в развитии туризма.
  • Разработка рекомендаций по повышению эффективности использования туристических ресурсов.
  • Формулирование предложений по развитию инфраструктуры и продвижению туристических услуг.

Ресурсы:

Для реализации проекта потребуется доступ к статистическим данным, научным публикациям, аналитическим отчетам, а также участие экспертов в области туризма и экономики.

Роли в проекте:

Организует и координирует работу проектной команды, отвечает за общий ход исследования, распределение задач, контроль сроков и качества выполнения работы. Осуществляет взаимодействие с заказчиками, экспертами и другими заинтересованными сторонами. Отвечает за подготовку итогового отчета и презентационных материалов.

Проводит сбор, обработку и анализ статистических данных, научных публикаций и других информационных материалов, необходимых для исследования. Разрабатывает методики анализа, выполняет расчеты и формирует выводы, представляющие собой основу для дальнейшей интерпретации. Участвует в подготовке текстовых материалов и презентаций, вносит предложения по улучшению качества исследования.

Предоставляет экспертную оценку текущего состояния и перспектив развития туризма в Новосибирской области. Участвует в разработке рекомендаций по повышению эффективности использования туристических ресурсов. Консультирует проектную команду по вопросам, связанным с туристической отраслью, включая актуальные тенденции, лучшие практики и регуляторную политику.

Отвечает за планирование, организацию и контроль реализации проекта, включая определение задач, сроков и ресурсов. Координирует работу проектной команды, контролирует выполнение задач в соответствии с планом. Обеспечивает коммуникацию между участниками проекта, а также с внешними заинтересованными сторонами, включая заказчиков и экспертов.

Наименование образовательного учреждения

Проект

на тему

Исследование Туристско-рекреационного Потенциала Новосибирской Области на 2025 год: Анализ и Прогнозы

Выполнил: ФИО

Руководитель: ФИО

Содержание

  • Введение 1
  • Теоретические основы туристско-рекреационной деятельности 2
  • Анализ туристско-рекреационного потенциала Новосибирской области 3
  • Методы и подходы к исследованию 4
  • Современное состояние и тенденции развития туризма в Новосибирской области 5
  • Экономическая оценка туристско-рекреационного потенциала 6
  • Социально-культурные аспекты туризма 7
  • Разработка рекомендаций по развитию туризма 8
  • Оценка эффективности предложенных мероприятий 9
  • Заключение 10
  • Список литературы 11

Введение

Содержимое раздела

Данный раздел представляет собой вводную часть исследования, где обосновывается актуальность выбранной темы, формулируются цели и задачи исследования, определяется его методология и объект исследования. Здесь будут рассмотрены основные понятия, связанные с туризмом и рекреацией, а также представлена общая характеристика Новосибирской области с точки зрения ее природного, культурного и социально-экономического потенциала. Важно подчеркнуть значимость развития туризма для региона и обозначить основные факторы, влияющие на его привлекательность. Ожидается определение исследовательской перспективы и структуры дальнейшей работы.

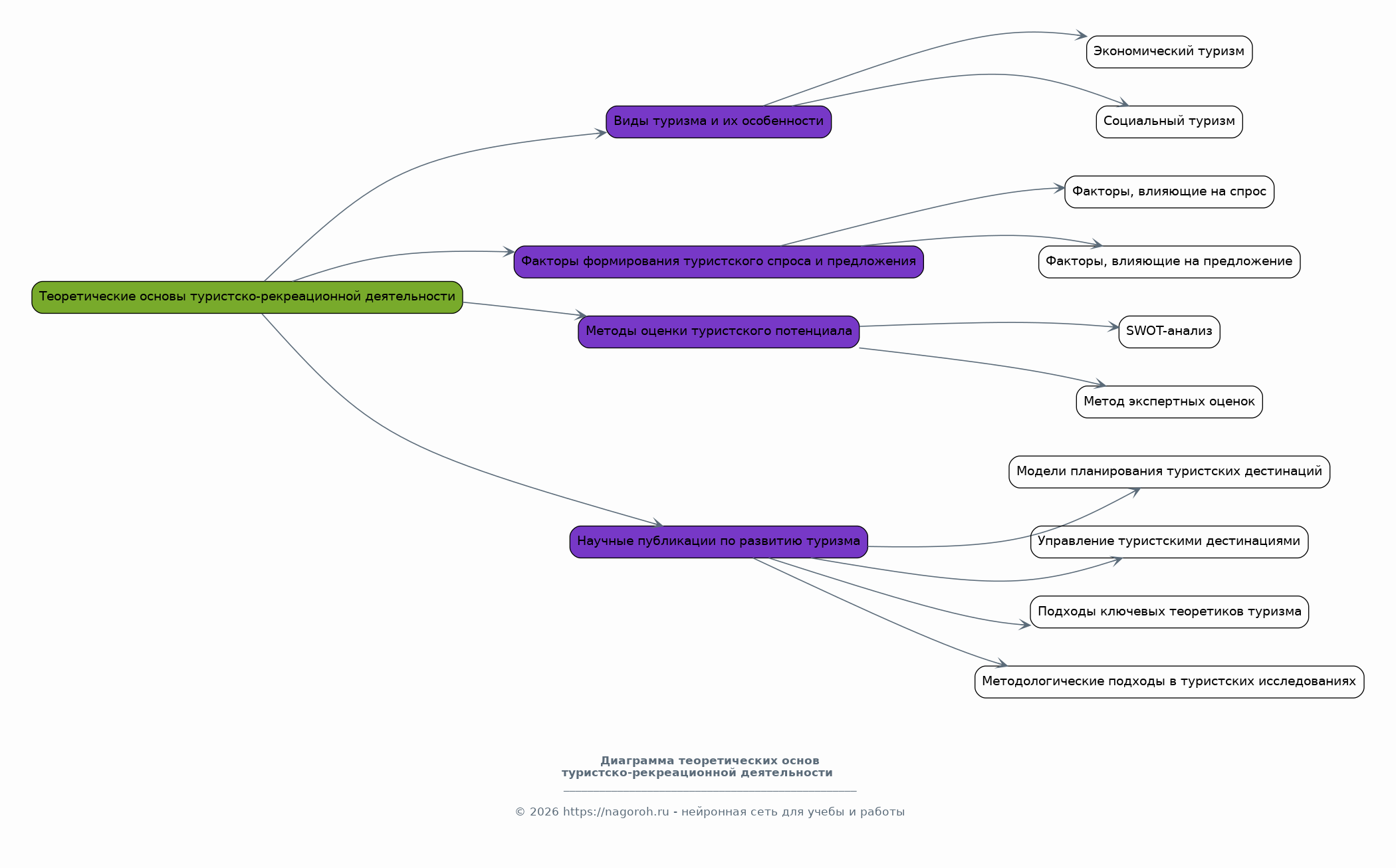
Теоретические основы туристско-рекреационной деятельности

Содержимое раздела

В данном разделе будет представлен теоретический обзор основных концепций и подходов к изучению туризма и рекреации. Будут рассмотрены основные виды туризма, их особенности и влияние на экономику и социокультурную среду. Особое внимание будет уделено факторам, формирующим туристский спрос и предложение, а также методам оценки туристского потенциала. Будут проанализированы научные публикации, посвященные проблемам развития туризма, модели планирования и управления туристскими дестинациями. Рассмотрение подходов ключевых авторов-теоретиков в области туризма и рекреации. Анализ различных методологических подходов, используемых в туристских исследованиях, определение их преимуществ и недостатков.

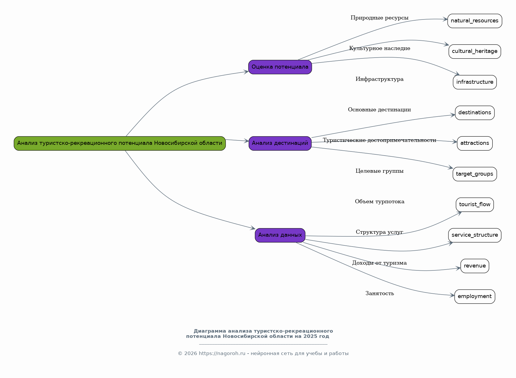
Анализ туристско-рекреационного потенциала Новосибирской области

Содержимое раздела

Этот раздел посвящен детальному анализу туристско-рекреационного потенциала Новосибирской области, включая оценку природных ресурсов, культурного наследия, инфраструктуры и социально-экономических условий. Будут рассмотрены основные туристские дестинации региона, их привлекательность для различных категорий туристов, а также текущие проблемы и ограничения. Особое внимание будет уделено анализу статистических данных, характеризующих динамику развития туризма в регионе, включая объемы турпотока, структуру туристских услуг, доходы от туризма и занятость в туристической сфере. Проводится оценка текущих стратегий и программ развития туризма в регионе с точки зрения их эффективности и соответствия современным тенденциям.

Методы и подходы к исследованию

Содержимое раздела

В данном разделе будет детально описана методология исследования, включая применяемые методы сбора и анализа данных. Будут представлены методы статистического анализа, SWOT-анализа, экспертных оценок, сравнительного анализа, а также методы качественного анализа, такие как интервью и фокус-группы. Будут обоснованы выбор методов исследования, а также описаны источники данных, включая статистические базы, научные публикации, отчеты отраслевых организаций и результаты полевых исследований. Будет представлен детальный план исследования, включающий этапы, сроки и ответственных исполнителей. Оценка надежности и валидности используемых методов и инструментов.

Современное состояние и тенденции развития туризма в Новосибирской области

Содержимое раздела

В данном разделе будет проведен анализ текущей ситуации в сфере туризма Новосибирской области, с учетом актуальных трендов и вызовов. Будет рассмотрена динамика развития туристского потока, структура туристских услуг, география путешествий, а также предпочтения туристов. Особое внимание будет уделено влиянию COVID-19 и других факторов на состояние отрасли. Также будет проанализировано развитие инфраструктуры туризма, включая гостиничный фонд, транспортную доступность, развлекательные объекты и туристические маршруты. Будут рассмотрены инновационные подходы к управлению туризмом, продвижению туристических услуг и использованию цифровых технологий в сфере туризма.

Экономическая оценка туристско-рекреационного потенциала

Содержимое раздела

В этом разделе будет проведена экономическая оценка туристско-рекреационного потенциала Новосибирской области. Будут рассмотрены основные показатели экономической эффективности туризма, включая вклад туризма в валовой региональный продукт, доходы от туризма, занятость населения и инвестиции в туристическую отрасль. Будет проведен анализ финансовых потоков в сфере туризма, включая доходы и расходы туристических предприятий, а также поступления в бюджет от туристской деятельности. Будет выполнена оценка мультипликативного эффекта туризма на экономику региона. Особое внимание будет уделено оценке влияния туризма на развитие малого и среднего бизнеса.

Социально-культурные аспекты туризма

Содержимое раздела

В данном разделе будет рассмотрено влияние туризма на социально-культурную среду Новосибирской области. Будет проведен анализ культурного наследия региона, его роли в развитии туризма, а также влияние туризма на сохранение и популяризацию культурных ценностей. Будет рассмотрено влияние туризма на занятость населения, уровень жизни и условия труда в туристической сфере. Особое внимание будет уделено оценке влияния туризма на экологическую ситуацию в регионе, включая проблему сохранения биоразнообразия, загрязнения окружающей среды и использования природных ресурсов. Также будут исследованы коммуникации, происходящие между туристами и местным населением.

Разработка рекомендаций по развитию туризма

Содержимое раздела

В данном разделе будут сформулированы практические рекомендации по развитию туризма в Новосибирской области на основе проведенного анализа и оценки. Рекомендации будут направлены на повышение туристической привлекательности региона, увеличение турпотока, диверсификацию туристических услуг, улучшение инфраструктуры и повышение качества обслуживания. Будут предложены конкретные меры по совершенствованию системы управления туризмом, включая организационные и управленческие аспекты. Рекомендации будут учитывать интересы различных заинтересованных сторон, включая органы государственной власти, туристические предприятия и местное население. Планируется разработка конкретных проектов и программ развития туризма в регионе.

Оценка эффективности предложенных мероприятий

Содержимое раздела

В данном разделе будет проведена оценка эффективности предложенных мероприятий по развитию туризма в Новосибирской области. Будут рассмотрены ключевые показатели эффективности, такие как увеличение турпотока, рост доходов от туризма, создание новых рабочих мест и повышение уровня жизни населения. Будет проведен анализ рисков и ограничений, связанных с реализацией предложенных мероприятий, а также разработаны планы по их минимизации. Будет выполнена оценка экономической целесообразности предложенных мероприятий, включая расчет затрат и выгод. Предоставлен прогноз ожидаемых результатов реализации предложенных рекомендаций на период до 2025 года.

Заключение

Содержимое раздела

В заключении будут подведены итоги проведенного исследования, сформулированы основные выводы, обобщены результаты анализа и оценки туристско-рекреационного потенциала Новосибирской области. Будут представлены основные направления развития туризма в регионе, а также даны рекомендации по их реализации. Будет подчеркнута значимость проведенного исследования для развития туристической отрасли и повышения социально-экономического благосостояния региона. Будут обозначены перспективы дальнейших исследований в данной области, а также предложены направления развития тематики исследования.

Список литературы

Содержимое раздела

В данном разделе будет представлен список использованной литературы, включая публикации в научных журналах, монографии, диссертации, статистические данные, аналитические отчеты и другие информационные источники, использованные при написании данного исследования. Список литературы будет оформлен в соответствии с требованиями ГОСТ. Информация в списке будет разбита на категории: нормативные акты, научные статьи, статистические данные и данные сторонних организаций, электронные ресурсы. Будет обеспечена полнота и актуальность представленной информации.

Получи Такой Проект

До 90% уникальность
Готовый файл Word
15-30 страниц
Список источников по ГОСТ
Оформление по ГОСТ
Таблицы и схемы
Презентация

Создать Проект на любую тему за 5 минут

Создать

#5588074